安徽省名校2021-2022学年高一生物下学期期末试题(Word版附解析)
展开2021-2022学年(下)高一年级阶段性测试(期末)
生物
一、选择题
1. 下列关于孟德尔遗传实验所用材料——豌豆的叙述,正确的是( )
A. 豌豆是两性花植物,在自然状态下进行随机交配
B. 做豌豆杂交实验时,需要对母本去雄和对父本套袋
C. 豌豆具有易于区分的相对性状,有利于对实验结果进行统计和分析
D. 运用统计学方法分析实验结果,先分析多对相对性状,后分析一对相对性状
【答案】C
【解析】
【分析】豌豆作为遗传学实验材料容易取得成功的原因是:
1、豌豆是严格的自花、闭花授粉植物,在自然状态下一般为纯种;
2、豌豆具有多对易于区分的相对性状,易于观察;
3、豌豆的花大,易于操作;
4、豌豆生长期短,易于栽培。
【详解】A、豌豆是两性花植物,并且豌豆是严格的自花、闭花授粉植物,在自然状态下进行自交,A错误;
B、豌豆为雌雄同株同花,做豌豆杂交实验时,应对母本去雄,且要求在花蕾期去雄,然后套袋,父本不需要套袋,B错误;
C、豌豆具有易于区分的相对性状,有利于对杂交实验的结果进行统计,C正确;
D、在研究方法上,孟德尔巧妙地运用由简到繁的方法,即从研究一对相对性状入手,再研究多对其他性状,D错误。
故选C。
2. 下列有关孟德尔利用假说一演绎法发现自由组合定律过程的叙述,错误的是( )
A. 发现的现象之一是F2中出现了新的性状组合
B. 假说的核心内容是“F1产生数量相等的4种雌(雄)配子”
C. 为验证作出的假设是否正确,孟德尔设计并完成了测交实验
D. 运用“假说一演绎法”验证的实验结果总与预期相符
【答案】D
【解析】
【分析】孟德尔发现遗传定律用了假说—演绎法,其基本步骤:提出问题→作出假说→演绎推理→实验验证→得出结论。
【详解】A、研究两对相对性状发现的问题是F1表现显性性状(黄色圆粒),F1自交产生的F2中出现两种重组性状(黄色皱粒和绿色圆粒),A正确;
B、假说的核心内容是“F1产生数量相等的4种雌(雄)配子”,B正确;
C、为验证作出的假设是否正确,孟德尔设计并完成了测交实验,即让F1与隐性纯合子杂交,观察子代的表现型及比例,C正确;
D、运用“假说-演绎法”验证的实验结果不一定与预期相符,如在子代数目较少的情况下,实验结果不一定与预期相符,D错误。
故选D。
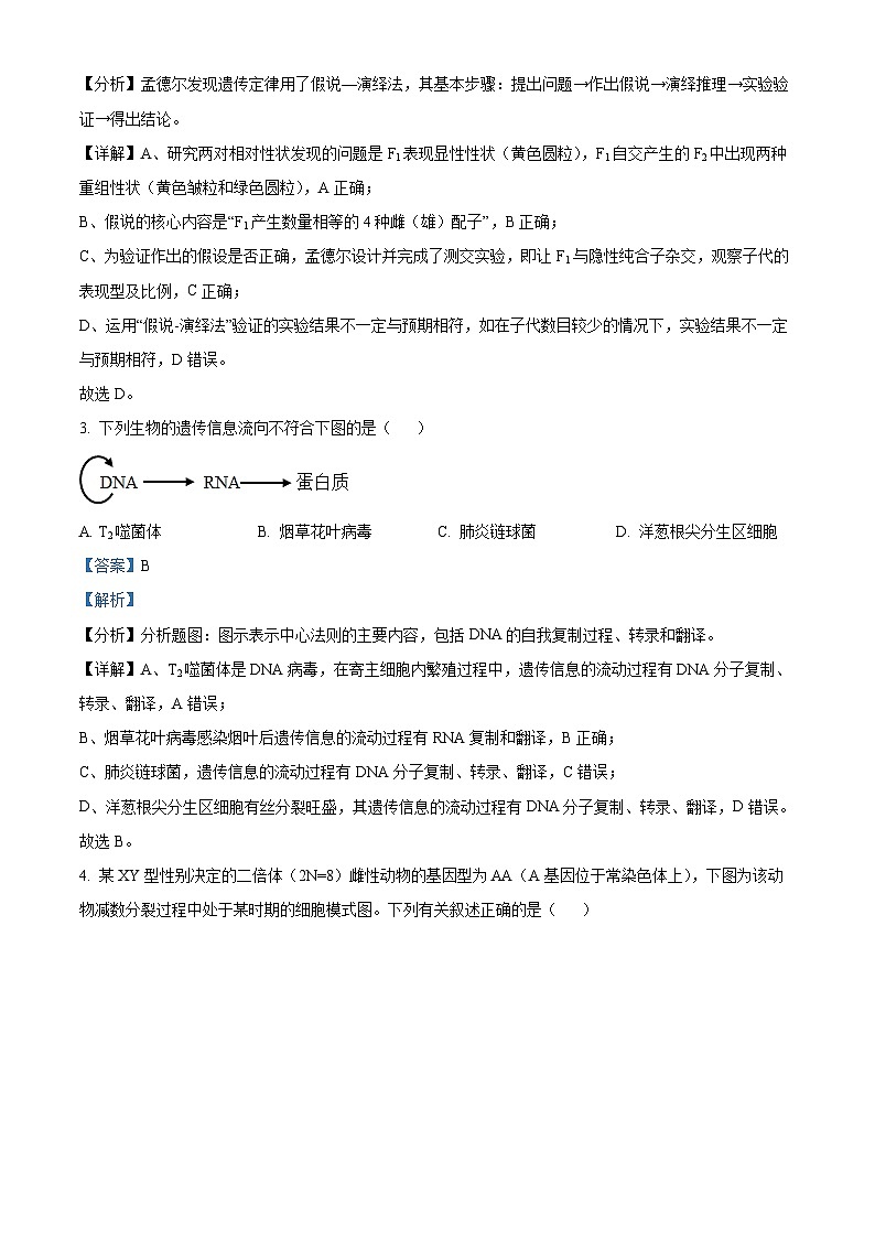
3. 下列生物的遗传信息流向不符合下图的是( )
A. T2噬菌体 B. 烟草花叶病毒 C. 肺炎链球菌 D. 洋葱根尖分生区细胞
【答案】B
【解析】
【分析】分析题图:图示表示中心法则的主要内容,包括DNA的自我复制过程、转录和翻译。
【详解】A、T2噬菌体是DNA病毒,在寄主细胞内繁殖过程中,遗传信息的流动过程有DNA分子复制、转录、翻译,A错误;
B、烟草花叶病毒感染烟叶后遗传信息的流动过程有RNA复制和翻译,B正确;
C、肺炎链球菌,遗传信息的流动过程有DNA分子复制、转录、翻译,C错误;
D、洋葱根尖分生区细胞有丝分裂旺盛,其遗传信息的流动过程有DNA分子复制、转录、翻译,D错误。
故选B。
4. 某XY型性别决定的二倍体(2N=8)雌性动物的基因型为AA(A基因位于常染色体上),下图为该动物减数分裂过程中处于某时期的细胞模式图。下列有关叙述正确的是( )
A. 自然种群中A基因控制的性状在雌性和雄性中出现的概率不同
B. 该细胞形成过程中发生的变异类型有基因突变和基因重组
C. 该细胞处于减数分裂I后期,细胞中含有8个核DNA分子
D. 该细胞分裂产生的子细胞的过程中增加了配子种类的多样性
【答案】B
【解析】
【分析】题图分析,图示细胞中没有同源染色体,且着丝粒分裂,处于减数第二次分裂后期,由于细胞质均等分裂,则该细胞为第一极体。
【详解】A、由于A基因位于常染色体上,因此,自然种群中A基因控制的性状在雌性和雄性中出现的概率相同,A错误;
B、该动物的基因型为AA,细胞中a基因的出现是基因突变的结果,图中染色体的颜色显示,该细胞形成过程的减数第一次分裂四分体时期发生过程交叉互换,因此,该细胞形成过程中发生的变异类型有基因突变和基因重组,B正确;
C、由分析可知,该细胞处于减数分裂Ⅱ后期,且细胞中含有8个核DNA分子,8个染色体,C错误;
D、该细胞分裂产生的子细胞是第二极体,没有增加配子的多样性,D错误。
故选B。
5. 如图表示某果蝇(2N=8)体内处于不同分裂时期的细胞分裂示意图,图中仅呈现两对同源染色体的行为和数量的变化,其中a~d代表染色单体,不考虑染色体变异,据图分析,下列叙述错误的是( )
A. 该果蝇的体细胞中含有4种形态的染色体
B. 一个DNA分于复制后形成的两个DNA分子不存在于a和c中
C. 若乙细胞均等分裂,则乙细胞是次级精母细胞或第一极体
D. 该果蝇性腺中进行分裂的细胞中染色体数目最多是16条
【答案】C
【解析】
【分析】据图可知,甲中含有同源染色体,正在同源染色体分离,处于减数第一次分裂的后期;乙不含同源染色体,每条染色体着丝粒位于细胞中央,处于减数第二次分裂的中期。
【详解】A、据图可知,甲处于减数第一次分裂的后期,且细胞质不均等分裂,因此推测该果蝇为雌性,体细胞中含有4种形态的染色体,A正确;
B、DNA复制后,一条染色体上含有2条染色单体,因此个DNA分于复制后形成的两个DNA分子应该是a和b、c和d,不存在于a和c中,B正确;
C、据甲图可知,该果蝇为雌性,若乙细胞均等分裂,则乙细胞是第一极体,C错误;
D、该果蝇性腺在有丝分裂后期,着丝粒分裂,细胞中染色体数目最多,因此细胞中染色体数目最多是16条,D正确。
故选C。
6. 摩尔根用红眼雌果蝇和白眼雄果蝇为亲本所做的杂交实验结果如图1所示,当控制果蝇眼色的基因位于图2中的II2或I区段时,都能符合图1的结果,下列能排除控制果蝇眼色的基因位于I区段的杂交组合是( )
A. 白眼雌果蝇×红眼雄果蝇 B. 白眼雌果蝇×纯合红眼雄果蝇
C. 红眼雌果蝇×白眼雄果蝇 D. 纯合红眼雌果蝇×白眼雄果蝇
【答案】B
【解析】
【分析】 基因分离定律:在杂合子细胞中,位于一对同源染色体上的等位基因,具有一定的独立性;在减数分裂形成配子的过程中,等位基因会随同源染色体分开而分离,分别进入两个配子中,独立地随配子遗传给后代。
【详解】A、当基因位于I区段,F1和F2表现型和比例与当基因位于II2区段、且雄果蝇为杂合子的结果一致,F1雌性为红眼,雌性为白眼,A错误;
B、当基因位于I区段,F1均为红眼;当基因位于II2区段,F1雌果蝇为红眼,雄果蝇为白眼,B正确;
C、不管红眼雌果蝇为纯合子还是杂合子,当基因位于I区段与当基因位于II2区段F1表现型和比例结果一致,F1均为红眼,C错误;
D、基因位于I区段与基因位于II2区段F1均为红眼,D错误。
故选B。
7. 下列有关T2噬菌体侵染细菌实验的叙述,错误的是( )
A. 图示操作是通过搅拌器搅拌来完成的
B. 图示操作的目的是使吸附在细菌上的噬菌体与细菌分离
C. 若图示操作不当,则会使上清液中的放射性强度增强
D. 噬菌体可在①的作用下,利用细菌体内的物质来合成自身的组成成分
【答案】C
【解析】
【分析】T2噬菌体侵染细菌的实验步骤:分别用35S或32P标记噬菌体→噬菌体与大肠杆菌混合培养→噬菌体侵染未被标记的细菌→在搅拌器中搅拌,然后离心,检测上清液和沉淀物中的放射性物质。该实验的结论:DNA是遗传物质。
【详解】A、搅拌的目的是使吸附在细菌上的噬菌体与细菌分离,而图示过程正是噬菌体脱离细菌的过程,是通过搅拌来完成的,A正确;
B、图示操作的目的是使吸附在细菌上的噬菌体与细菌分离,该过程需要经过充分搅拌来完成,B正确;
C、用32P标记的噬菌体侵染大肠杆菌,若图示操作不当,则对上清液中的放射性强度无明显影响;用35S标记的噬菌体侵染大肠杆菌,若图示操作不当,则会导致上清液中的放射性强度下降,C错误;
D、图中①是噬菌体的DNA,噬菌体可知自身DNA作为模板的情况下利用细菌体内的物质来合成自身的组成成分,从而实现增殖,D正确。
故选C。
8. 下列关于生物体内DNA复制与基因表达的叙述,正确的是( )
A. 基因在转录时需要解旋酶解开双链,随后RNA聚合酶与DNA分子结合
B. 细胞中的游离核糖核苷酸与DNA模板链上的碱基互补配对需要酶的催化
C. 真核细胞的细胞核和核糖体中均存在DNA聚合酶与DNA的复合体
D. 一个mRNA分子上可相继结合多个核糖体,同时进行多条肽链的合成
【答案】D
【解析】
【分析】RNA聚合酶的作用是解开DNA双链,碱基得以暴露。
【详解】A、转录时在RNA聚合酶的作用下DNA双链解开,碱基得以暴露,A错误;
B、细胞中游离核糖核苷酸与DNA模板链上的碱基互补配对不需要酶的催化,B错误;
C、DNA聚合酶的作用是催化游离核糖核苷酸连接到核糖核苷酸链上,核糖体上没有DNA聚合酶与DNA的复合体,C错误;
D、一个mRNA分子上可相继结合多个核糖体,同时合成多条肽链,以提高翻译效率,D正确。
故选D。
9. 人类遗传病是威胁人类健康的一个重要因素,下列关于人类遗传病的叙述,正确的是( )
A. 人类遗传病是指由致病基因引起的可遗传的疾病
B. 软骨发育不全是由隐性致病基因引起的单基因遗传病
C. 调查发病率时最好选择群体中发病率较高单基因遗传病
D. 调查某遗传病的遗传方式时常在自然人群中随机抽样调查
【答案】C
【解析】
【分析】人类遗传病一般是指由遗传物质改变引起的人类疾病,包括单基因遗传病,多基因遗传病和染色体异常遗传病。单基因遗传病是由1对等位基因控制的遗传病;多基因遗传病是指受2对或2对以上等位基因控制的遗传病;染色体异常遗传病包括染色体结构异常遗传病和染色体数目异常遗传病。
【详解】A、人类遗传病是指由于遗传物质的改变而引起的人类遗传病,A错误;
B、软骨发育不全是由显性致病基因引起的单基因遗传病,B错误;
C、调查发病率时最好选择群体中发病率较高的单基因遗传病,并注意从人群中随机取样调查,C正确;
D、调查某遗传病的遗传方式时常在患者家系中展开调查,D错误。
故选C。
10. 趋同进化是指两种或者两种以上亲缘关系很远的生物,由于栖居于同一类型的环境,进化成具有相似形态特征或构造的现象,鱼龙是一种大型的海栖爬行动物,灭绝于9000万年前,而海豚是一类水生哺乳动物,却与鱼龙有一些共同的形态特征和构造,这是趋同进化的实例之一,下列有关叙述正确的是( )
A. 种群是趋同进化的基本单位,也是自然选择的对象
B. 相似的生活环境诱导鱼龙和海豚发生了相同的变异
C. 鱼龙和海豚具有相同的基因库,因此不存在生殖隔离
D. 相似的水生环境使鱼龙和海豚的基因频率发生定向改变
【答案】D
【解析】
【分析】现代生物进化理论的内容:种群是生物进化的基本单位,生物进化的实质是种群基因频率的改变。突变和基因重组,自然选择及隔离是物种形成过程的三个基本环节,通过它们的综合作用,种群产生分化,最终导致新物种形成。在这个过程中,突变和基因重组产生生物进化的原材料,自然选择使种群的基因频率定向改变并决定生物进化的方向,隔离是新物种形成的必要条件。
【详解】A、种群是趋同进化的基本单位,但自然选择的对象是个体,A错误;
B、先发生变异,再在自然条件下进行选择,B错误;
C、鱼龙和海豚属于不同的物种,存在生殖隔离,不具有相同的基因库,C错误;
D、自然选择决定生物的进化方向,相似的水生环境使鱼龙和海豚的基因频率发生定向改变,D正确。
故选D。
11. 下列关于生物进化理论的叙述,错误的是( )
A. 解剖比较不同动植物的形态结构是研究生物进化最直接、最重要的证据
B. 遗传的稳定性与环境不断变化之间的矛盾是适应相对性的根本原因
C. 群体中出现可遗传的有利变异和环境的定向选择是适应形成的必要条件
D. 捕食者的存在有利于增加物种多样性,协同进化促进生物多样性的形成
【答案】A
【解析】
【分析】现代生物进化理论认为:生物进化的单位是种群,生物进化的实质是种群基因频率的改变,引起生物进化的因素包括突变、自然选择、迁入和迁出、非随机交配、遗传漂变等;可遗传变异为生物进化提供原材料,可遗传变异包括基因突变、染色体变异、基因重组,基因突变和染色体变异统称为突变;自然选择决定生物进化的方向;隔离导致新物种的形成。
【详解】A、化石是研究生物进化最直接、最重要的证据,A错误;
B、适应的相对性的根本原因是遗传的稳定性与环境不断变化之间的矛盾导致的,B正确;
C、适应形成的必要条件是环境对可遗传的有利变异定向选择的结果,C正确;
D、捕食者的存在往往捕食数量较多的物种,进而为处于劣势的物种提供更多的生存空间,因而捕食者的存在有利于增加物种多样性,协同进化导致了生物多样性的形成,D正确。
故选A
12. 某种闭花受粉植物的叶缘分为全缘和锯齿两种,这对相对性状由一对等位基因控制,现有多代叶缘均表现为全缘的该植物群体中,偶尔出现了一株锯齿植株,下列有关叙述错误的是( )
A. 让该锯齿植株自交,若后代发生性状分离,则说明锯齿为显性性状
B. 让该锯齿植株自交,若后代未发生性状分离,则说明据齿为隐性性状
C. 让该锯齿植株与群体中的一株全缘的植株杂交,后代可能均为全缘或锯齿
D. 自交后代中出现的不同表型与亲本产生配子时等位基因分离有关
【答案】B
【解析】
【分析】性状分离:指在杂种后代中,同时显现出显性性状和隐性性状的现象。
【详解】A、让该锯齿植株自交,若后代发生性状分离,即后代有全缘植株和锯齿植株,则说明锯齿为显性性状,全缘是隐性性状,A正确;
B、让该锯齿植株自交,若后代未发生性状分离,即后代只有锯齿植株,则据齿可能是隐性性状,也可能是显性性状,B错误;
C、让该锯齿植株与群体中的一株全缘的植株杂交,可能锯齿植株是显性纯合个体,也可能全缘植株是显性纯合个体,故后代可能均为全缘或锯齿,C正确;
D、自交后代中出现的不同表型与亲本产生配子时等位基因分离,进入不同配子有关,D正确。
故选B。
13. 1953年科学家提出了DNA分于双螺旋结构模型,但近年来科学家又发现了四螺旋DNA结构(G-四联体)。G-四联体存在于DNA中富含鸟嘌呤(G)的部分,四联体的数量与DNA复制之间存在相关性,研究发现G-四联体更常见于快速分裂的细胞(如癌细胞)的基因中,下列有关叙述错误的是( )
A. DNA分于双螺旋结构中,嘧啶数与嘌呤数相等
B. DNA分于双螺旋结构中,不同的碱基对具有相同的直径
C. 若能抑制细胞内G-四联体的形成,则可能有助于癌症的治疗
D. 可利用相应的抗体蛋白来检测G-四联体在细胞中的位置
【答案】D
【解析】
【分析】DNA分子结构的主要特点:DNA是由两条反向平行的脱氧核苷酸长链盘旋而成的双螺旋结构;DNA的外侧由脱氧核糖和磷酸交替连接构成的基本骨架,内侧是碱基通过氢键连接形成的碱基对,碱基之间的配对遵循碱基互补配对原则(A-T、C-G)。
【详解】A、DNA分于双螺旋结构中,由于两条单链是互补的,其两条链之间的碱基互补配对发生在嘌呤和嘧啶之间,因此双链DNA分子 中嘧啶数与嘌呤数相等,A正确;
B、DNA分于双螺旋结构中,碱基互补配对发生在嘌呤和嘧啶之间,因而不同的碱基对具有相同的直径,进而形成了严整的DNA双螺旋结构,B正确;
C、G-四联体存在于DNA中富含鸟嘌呤(G)的部分,同时还发现G-四联体更常见于快速分裂的细胞(如癌细胞)的基因中,因此若能抑制细胞内G-四联体的形成,则可能有助于癌症的治疗,C正确;
D、DNA在细胞中不能作为抗原,即不能引起机体的特异性免疫反应,所以不能相应的抗体蛋白来检测四螺旋DNA在细胞中的位置,D错误。
故选D。
14. 玉米(2N=20)的第6对染色体上存在与植株颜色有关的一对等位基因A(紫色)和a(绿色),基因型为Aa的玉米植株细胞中的一条染色体经诱变处理后发生如图所示的变化,并最终形成双着丝粒染色体,该染色体会在着丝粒间随机断裂,断裂形成的子染色体会分配到两个子细胞中,下列有关叙述错误的是( )
A. 该玉米植株的细胞经诱变处理后发生了染色体结构变异
B. 双着丝粒染色体的形成和染色体的随机断裂均可能发生于有丝分裂后期
C. 由于染色体会在着丝粒间随机断裂,导致产生的子细胞中染色体数目异常
D. 由于染色体会在着丝粒间随机断裂,会使子细胞中发生染色体的缺失或重复
【答案】C
【解析】
【分析】染色体变异包括染色体数目变异和染色体结构的变异,染色体数目的变异包括染色体数目的增加或减少,染色体结构变异包括染色体片段的重复、缺少、倒位和易位。
染色体异常类型之一。此常见于经辐射后的染色体畸变,若染色体的两条臂于同一水平断裂,断片丢失,而两臂的断端相互愈合,继而着丝粒纵裂并自身复制,也成为双着丝粒染色体。
【详解】A、该玉米植株细胞中的一条染色体经诱变处理后,其同源染色体的姐妹染色单体部分区段形成双着丝粒染色体,为染色体结构变异,A正确;
B、双着丝粒染色体的形成和染色体的随机断裂均可能发生于有丝分裂后期或减数第一次分裂后期,B正确;
C、染色体会在着丝粒间随机断裂,着丝粒断裂,染色单体分开,不影响子细胞染色体的数目,C错误;
D、双着丝粒染色体,在细胞分裂过程中发生着丝粒错分裂、不分离以及染色体断裂融合,产生大量着丝粒变异的染色体类型,会使子细胞中发生染色体的缺失(如缺少基因A所在片段)或重复(基因A所在片段增加),D正确。
故选C。
15. DNA甲基转移酶是催化DNA甲基化的酶,根据其功能可分为从头合成甲基转移酶(DNMT3)和维持性甲基转移酶(DNMT1)。DNMT3识别DNA上的非甲基化位点并使其甲基化;而DNMT1能识别亲代单链上的甲基化位点,并将子链相应位量的碱基甲基化,以维持DNMT3已建立的甲基化模式(如图)。若基因启动子区域的DNA甲基化程度较高,基因通常会关闭,反之基因通常会表达。DNA甲基化可通过调控基因的表达,使细胞朝着不同方向分化,下列有关叙述错误的是( )
A. DNA的甲基化不会使基因的碱基序列发生改变
B. DNA甲基化的水平可能会受到温度等环境因素的影响
C. DNMT3的特性使DNA甲基化修饰可遗传给后代,使后代出现同样的表型
D. 提高抑癌基因启动子甲基化水平,可能会使细胞生长和分裂失控而成为癌细胞
【答案】C
【解析】
【分析】癌基因表达的蛋白质是细胞正常的生长和增殖所必需的。这类基因一旦突变或过量表达而导致相应蛋白质活性增强,就可能引起细胞癌变,相反,抑癌基因表达的蛋白质能抑制细胞的生长和增殖,或者促进细胞凋亡,这类基因一旦突变而导致相应蛋白质活性减弱或失去活性,也可能引起细胞癌变。
【详解】A、DNA的甲基化只是影响基因的表达,而不会使基因的碱基序列发生改变,A正确;
B、DNA甲基化的水平受酶活性的影响,而酶活性受到温度的影响,因而DNA甲基化可能会受到温度等环境因素的影响,B正确;
C、DNMT3特性是识别DNA上的非甲基化位点并使其甲基化,而而DNMT1能识别亲代单链上的甲基化位点,并将子链相应位量的碱基甲基化,以维持DNMT3已建立的甲基化模式,从而使后代表现出相应的表型,C错误;
D、提高抑癌基因启动子甲基化水平,可能会抑制抑癌基因的表达,进而使细胞生长和分裂失控而成为癌细胞,D正确。
故选C。
16. 燕麦是两性花植物,其小穗颖片的颜色有黑色、黄色和白色三种,颖片的颜色由两对独立遗传的等位基因A/a,B/b控制,表型与基因型的对应关系见下表,下列有关叙述错误的是( )
表型
黑色
黄色
白色
基因型
A_B_、aaB_
A_bb
aabb
A. 某黑色颖片的植株自交,后代可能出现12:3:1的性状比例
B. 两黑色颖片的植株杂交,后代可能会出现6:1:1的性状比例
C. 黄色颖片的植株自交,若后代发生性状分离,则说明该植株的基因型为Aabb
D. 利用白色颖片的植株与待测的其他表型的植株杂交,可以确定各种待测植株的基因型
【答案】D
【解析】
【分析】基因自由组合定律的实质是:位于非同源染色体上的非等位基因的分离或自由组合是互不干扰的;在减数分裂过程中,同源染色体上的等位基因彼此分离的同时,非同源染色体上的非等位基因自由组合。
【详解】A、某黑色颖片的植株自交,若其基因型为AaBb,则其后代可能出现12(9A_B_、3aaB_黑色)∶3(3A_bb黄色)∶1(1aabb白色)的性状比例,A正确;
B、若后代可能会出现6∶1∶1的性状比例,根据子代的总份数为8推测,两黑色颖片的植株的基因型可能为AaBb和aaBb,二者杂交产生的白色个体的比例为1/2×1/4=1/8;黄色个体的比例为1/2×1/4=1/8,即后代中黑色∶黄色∶白色=6∶1∶1,B正确;
C、黄色颖片的植株有两种基因型,为AAbb和Aabb,该植株自交,若后代发生性状分离,则说明其基因型为Aabb,C正确;
D、利用白色颖片(aabb)的植株与待测的其他表型的植株杂交,如AABB和aaBB,二者均为黑色,与白色颖片植株杂交后代均为黑色,因而无法区分这两种黑色植株的基因型,D错误。
故选D。
二、非选择题
17. 请根据所学知识,回答下列关于DNA结构和复制的问题:
(1)DNA是由两条单链组成的,这两条链按_____方式盘旋成双螺旋结构,两条链上的碱基按照_____原则,通过_____连接成碱基对,每个DNA都具有特定的碱基排列顺序,体现了DNA分子的_____。
(2)DNA复制的特点是_____(答出两点)。DNA复制时,催化脱氧核苷酸添加到DNA子链上的酶是_____,该酶使新合成的DNA链从5'端向3'端方向延伸,依据该酶的特性,请在下图中画出另一条子链的延伸方向。
_____
(3)若某细菌中只含14N的DNA的相对分于质量为a,只含15N的DNA的相对分于质量为b。现将只含15N的细菌在含14N的培养基中培养,子一代DNA的平均相对分于质量为_____,子二代DNA的平均相对分于质量为_____。
【答案】(1) ①. 反向平行 ②. 碱基互补配对 ③. 氢键 ④. 特异性
(2) ①. 半保留复制和边解旋边复制 ②. DNA聚合酶 ③.
(3) ①. (a+b)/2 ②. (3a+b)/4
【解析】
【分析】DNA分子双螺旋结构的主要特点:
DNA分子是由两条链组成的,这两条链按反向平行方式盘旋成双螺旋结构。DNA分子中的脱氧核糖和磷酸交替连接,排列在外侧,构成基本骨架;碱基排列在内侧。两条链上的碱基通过氢键连接成碱基对,并且碱基配对有一定的规律:A(腺嘌呤)一定与T(胸腺嘧啶)配对;G(鸟嘌呤)一定与C(胞嘧啶)配对。碱基之间的这种一一对应的关系,叫做碱基互补配对原则。
【小问1详解】
分析可知,DNA是由两条单链组成的,这两条链按反向平行方式盘旋成双螺旋结构,且两条链上的碱基按照碱基互补配对原则进行互补配对,通过形成氢键连接成碱基对,且每个DNA都具有特定的碱基排列顺序,因而含有特定的遗传信息,这体现了DNA分子的特异性。
【小问2详解】
DNA复制的特点表现出半保留复制和边解旋、边复制的特点。DNA复制时,DNA聚合酶催化单个的脱氧核苷酸一个个添加到DNA子链的3’端,实现了子链的延伸,即该酶使新合成的DNA链从5'端向3'端方向延伸,据此画出另一条子链的延伸方向如下:
。
【小问3详解】
若某细菌中只含14N的DNA的相对分于质量为a,只含15N的DNA的相对分于质量为b。现将只含15N的细菌在含14N的培养基中培养,由于DNA复制方式是半保留复制,则子一代中的两个DNA分子均是一条链含有15N、一条链含有14N,则子一代DNA的平均相对分于质量为(a+b)/2,继续复制第二次,则形成的四个DNA分子中,两个DNA分子是一条链含有15N、一条链含有14N,另外的两个DNA分子均只含14N,则子二代的四个DNA分子的平均相对分于质量为(a+b+2a)/4=(3a+b)/4。
18. 某二倍体动物(2N=4)的基因型为AaBbDd,其体内一个精原细胞(DNA链全部被32P标记)在含31P的培养液中先进行一次有丝分裂,再进行减数分裂过程,形成的其中1个细胞的一对染色体发生如图1所示变化,图2是测定的该动物体内处于不同分裂时期的细胞①~⑦中染色体数与核DNA分于数的关系图,请据图回答下列问题:
(1)图1所属细胞的名称为_____,图1中的四分体间交换了部分片段,互换片段之后的这个四分体中含32P的染色单体可能有_____条,该精原细胞减数分裂结束时产生的8个于细胞中含有32P的细胞数目有_____个。
(2)图2中可发生同源染色体分离、非同源染色体自由组合的细胞是_____(填序号),细胞中DNA聚合酶活性高的细胞有_____(填序号),发生了着丝粒一分为二导致染色体数目加倍的细胞有_____(填序号),
【答案】(1) ①. 初级精母细胞 ②. 2或3 ③. 4~8
(2) ①. ⑥ ②. ④⑤ ③. ③⑦
【解析】
【分析】减数分裂过程:
(1)减数第一次分裂前的间期:染色体的复制。
(2)减数第一次分裂:①前期:联会,同源染色体上的非姐妹染色单体交叉互换;②中期:同源染色体成对的排列在赤道板上;③后期:同源染色体分离,非同源染色体自由组合;④末期:细胞质分裂。
(3)减数第二次分裂过程:①前期:核膜、核仁逐渐解体消失,出现纺锤体和染色体;②中期:染色体形态固定、数目清晰;③后期:着丝点分裂,姐妹染色单体分开成为染色体,并均匀地移向两极;④末期:核膜、核仁重建、纺锤体和染色体消失。
有丝分裂和减数第一次分裂前的间期都要进行DNA分子的复制。DNA分子复制的方式是半保留复制。
【小问1详解】
图1所示的时期为减数第一次分裂的四分体时期,此时发生了交叉互换,该细胞的名称为初级精母细胞。某一精原细胞的DNA链全部被32P标记,在含31P的培养液中先进行一次有丝分裂,由于DNA复制是半保留复制,则经过有丝分裂产生的新的精原细胞中每条染色体的DNA分子均是一条链含有32P,一条链含有31P,此后该细胞经过减数分裂,首先进行DNA复制,经过DNA复制后产生的初级精母细胞中每条染色体含有两个DNA分子,但只有其中的一个DNA分子的一条链含有32P,即图1中的四分体中只有两个DNA分子带有32P,且分属于两条染色体中,结合图示可知,该四分体间交换了部分片段,若互换片段发生在两个含32P的染色单体之间,则会导致交换后的四分体依然是两个染色单体带有32P,若交换的片段发生在含有32P染色单体和不含32P染色单体之间,则交换后的四分体中会有三个染色单体带有32P,即互换片段后四分体中可能有2或3条含32P的染色单体;由于减数第一次分裂的四分体时期染色体的随机排布,会导致该精原细胞减数分裂结束时产生的8个子细胞中含有32P的细胞数目最少有4个,最多有8个。
【小问2详解】
减数分裂过程中同源染色体分离、非同源染色体自由组合发生在减数第一次分裂后期,即初级精母细胞中,该细胞中含有4个染色体,8个DNA分子,即图2中细胞⑥;DNA聚合酶在DNA复制时起作用,DNA复制发生在细胞分裂间期,此时的细胞中染色体数目为4,DNA数目发生4→8的变化,即细胞中DNA聚合酶活性高的细胞有④⑤;着丝粒一分为二导致染色体数目加倍的细胞指的是处于有丝分裂后期和减数第二次分裂后期的细胞中,此时细胞中发生的染色体数目的变化是4→8或2→4,即图2中的细胞③和⑦。
19. 为了探究密码于AGC决定的氨基酸种类,科研人员制备了21种氨基酸混合溶液(每一种氨基酸混合溶液中均含一种用14C标记的氨基酸和其他20种无标记的氨基酸),分别记为反应体系1~21;在21个反应体系中均加入三核苷酸分于AGC(即长度为3个碱基的RNA,且核糖体能与之结合)和核糖体;向各体系中均添加各种tRNA,使各种氨基酸分别与各自的tRNA结合形成各种氨酰tRNA,如甘氨酸一tRNA等,若AGC是丝氨酸的密码子,它便会与丝氨酸一tRNA以及核糖体结合形成体积稍大的复合体。当使用硝酸纤维膜过滤反应溶液时,只有含核糖体的复合体可以留在膜上,而其他氨酰tRNA将被冲洗掉。请回答下列问题:
(1)tRNA的作用是_____,氨基酸可与相应tRNA_____的(填“3'端”或“5'端”)结合形成氨酰tRNA,每个RNA上可与反应体系中三核苷酸分子配对的3个碱基叫作_____。
(2)从21个反应体系中找出有放射性的硝酸纤维膜,若_____,则说明密码于AGC决定的是丝氨酸。
(3)若反应体系中的三核苷酸分子分别是GCU,GCC、GCA和GCG时,在使用硝酸纤维膜过滤反应溶液时,留在硝酸纤维膜上的都是丙氨酸一tRNA-核糖体复合体,则说明_____,这一现象称作_____,这对于生物体生存发展的意义是_____(答出一点即可)。
(4)当反应体系中三核苷酸分子是UAG时,在使用硝酸纤维膜过滤反应溶液时,发现硝酸纤维膜上无放射性,由此可得出的结论是_____。
【答案】(1) ①. 识别并转运氨基酸(或将氨基酸转运到核糖体上进行肽链的合成) ②. 3'端 ③. 反密码子
(2)该体系标记的是丝氨酸(或留在硝酸纤维膜上的是丝氨酸一tRNA一核糖体复合体)
(3) ①. GCU,GCC,GCA和GCG都是丙氨酸的密码子(或丙氨酸有四个密码子) ②. 密码子的简并 ③. 增强密码子的容错性;保证翻译的速度
(4)UAG(是终止密码子)不决定氨基酸
【解析】
【分析】翻译是在核糖体中以mRNA为模板,按照碱基互补配对原则,以tRNA为转运工具、以细胞质里游离的氨基酸为原料合成蛋白质的过程。
【小问1详解】
tRNA在翻译过程中起着识别并转运氨基酸的作用,氨基酸可与相应tRNA“3'的羟基结合形成氨酰tRNA,每个tRNA上可与反应体系中三个相邻的核苷酸分子配对的3个碱基叫作反密码子,通过配对将其携带的氨基酸置于相应的位置。
【小问2详解】
从21个反应体系中找出有放射性的硝酸纤维膜,若该体系标记的是丝氨酸,则说明携带丝氨酸的tRNA与密码子AGC发生了碱基互补配对,从而证明了AGC是决定的是丝氨酸的密码子。
【小问3详解】
若反应体系中三核苷酸分子分别是GCU,GCC、GCA和GCG时,在使用硝酸纤维膜过滤反应溶液时,留在硝酸纤维膜上的都是丙氨酸一-tRNA-核糖体复合体,则说明上述的四种密码子均能决定丙氨酸,即出现了相同的氨基酸由不同的密码子决定的现象,这一现象称作密码子的简并性,这对于生物体生存发展的意义表现在增强密码子的容错性;保证翻译的速度,提高了生物对环境的适应性。
【小问4详解】
当反应体系中三核苷酸分于是UAG时,在使用硝酸纤维膜过滤反应溶液时,发现硝酸纤维膜上无放射性,由此可得出的结论是UAG不决定氨基酸,即该密码子是终止密码。
20. 家蚕(2N=56)的性别决定方式为ZW型,雄蚕比雌蚕的吐丝量高且蚕丝质量好,但大规模鉴别雌雄个体是非常困难的,研究发现,家蚕染色体上的基因B能使蚕卵呈黑色,不含基因B的蚕卵量白色,科研人员用X射线处理雌蚕甲,最终获得突变体丁,流程如图所示,由此可实现多养雄蚕,请回答下列问题:
(1)正常情况下,雌蚕减数分裂形成的次级卵母细胞中最少含有_____条Z染色体,最多含有_____条Z染色体,若测定家蚕的基因组,需测定_____条染色体上DNA的碱基序列。
(2)不考虑致死,若家蚕丙与正常白卵雄蚕杂交,子代中基因型为bbZWB的概率是_____。
(3)现有各种表型的正常的纯合雄家蚕及图中突变体丁,请设计一次杂交实验,使得根据子代蚕卵颜色即可判断性别,写出实验思路及预期实验结果。
实验思路:_____。
预期实验结果:_____。
【答案】(1) ①. 0 ②. 2 ③. 29
(2)1/4 (3) ①. 让突变体丁与正常白卵雄蚕杂交,观察子代的表型 ②. 子代中蚕卵呈白色的为雄性,蚕卵呈黑色的为雌性
【解析】
【分析】染色体变异包括染色体结构变异(重复、缺失、易位、倒位)和染色体数目变异。
题图分析,图示为诱变的过程,其原理是基因突变和染色体结构变异。甲的基因型可表示为BBZW,乙的基因型可表示为BbZW,丙的基因型可表示为bOZWB,丁的基因型可表示为bbZWB。
【小问1详解】
家蚕的染色体有56条,雌蚕的染色体组成可表示为54+ZW,其减数分裂形成的次级卵母细胞中由于经过了同源染色体的分离,则其中最少含有0条Z染色体,最多含有2条Z染色体,此时应该处于减数第二次分裂后期,若测定家蚕的基因组,需测定29条染色体上DNA的碱基序列,即包括了27条常染色体和两条性染色体Z和W。
【小问2详解】
在不考虑致死的情况下,若家蚕丙(bOZWB)与正常白卵雄蚕(bbZZ)杂交,子代中基因型为bbZWB的概率是1/2×1/2=1/4。
【小问3详解】
现有各种表型的正常的纯合雄家蚕及图中突变体丁,请设计一次杂交实验,使得根据子代蚕卵颜色即可判断性别,由于丁为蚕卵黑色的雌家蚕,且W染色体上有B基因,因此可让B基因在后的雌家蚕中表现,据此需要选择白茧的雄家蚕与之杂交,即相关的实验思路如下:
让突变体丁(bbZWB)与正常白卵雄蚕(bbZZ)杂交,观察子代的蚕茧表型。
二者杂交后产生的后代的基因型和表型为bbZZ(白卵)和bbZWB(黑卵),可见性别不同表现的性状不同。据此判断。
即子代中蚕卵呈白色的为雄性,蚕卵呈黑色的为雌性,为了获得较高的产量选择白色的蚕卵即可。
21. 某雌雄同株植物品种(2N=20)因变异产生了一个2-三体植株(2号染色体比正常植株多1条),A和a是位于2号染色体上的一对等位基因,且宽叶(A)对宿叶(a)为显性,该2-三体植株的基因型为Aaa,若不考虑染色体互换,请回答下列问题:
(1)假设2-三体植株减数分裂时,联会的三条染色体中任意两条移向一极,另一条移向另一极,不考虑致死情况。
①理论上该植株产生的4种类型的配子中,正常配于类型A和a的概率分别为,_____和_____。
②若让该2-三体植株进行自交,则后代中染色体数目正常的植株所占的比例为_____;染色体数目正常植株中宽叶植株所占比例为_____。
(2)对该2-三体植株进行诱变处理,使其中的一条2号染色体缺失一个片段,且使该缺失片段中不含A或a基因,如下图所示,与正常植株相比,该2-三体植株发生的变异类型有_____。已知该2-三体植株产生配于时,较短的染色体无法配对,随机移向细胞一极,且含有较短染色体的雄配于不能授粉,请设计实验探究位于缺失的2号染色体上的基因是A还是a,请写出实验思路并预期实验结果和结论:_____
【答案】(1) ①. 1/6 ②. 1/3 ③. 1/4 ④. 5/9
(2) ①. 染色体结构变异(或缺失)和数目变异(或答“染色体变异”) ②. 实验思路一:让该2-三体植株进行自交,观察子代植株的叶形及比例。
预期实验结果和结论:
若子代中宽叶植株:窄叶植株=3:1,则a基因位于缺失的2号染色体上;若子代中宽叶植株:窄叶植株=1:1,则A基因位于缺失的2号染色体上
实验思路二:让该2-三体植株作父本与正常窄叶植株进行测交,观察子代植株的叶形及比例
预期实验结果和结论:
若子代中宽叶植株:窄叶植株=1:1,则a基因位于缺失的2号染色体上;若子代全为窄叶植株,则A基因位于缺失的2号染色体上
【解析】
【分析】分析题干,该2-三体植株的基因型为Aaa,进行减数分裂产生的配子及比例为Aa:a:aa:A=2:2:1:1。
【小问1详解】
该2-三体植株的基因型为Aaa,进行减数分裂产生的配子及比例为Aa:a:aa:A=2:2:1:1,正常配子类型A和a的概率分别为1/6和1/3。
若让该2-三体植株进行自交,后代中染色体数目正常的植株的基因型及比例为1/6×1/6=1/36AA、2×1/6×1/3Aa=1/9、1/3×1/3=1/9aa,则后代中染色体数目正常的植株所占的比例为1/36+1/9+1/9=9/36=1/4;染色体数目正常植株(AA、4Aa、4aa)中宽叶植株所占比例为5/9。
【小问2详解】
2-三体植株(2号染色体比正常植株多1条),2号染色体缺失一个片段,且使该缺失片段中不含A或a基因,该变异类型属于染色体结构变异和染色体数目变异。
探究位于缺失的2号染色体上的基因是A还是a,实验思路和预期实验结果和结论为:
让该2-三体植株进行自交,观察子代植株的叶形及比例。
若子代中宽叶植株:窄叶植株=3:1,则a基因位于缺失的2号染色体上;若子代中宽叶植株:窄叶植株=1:1,则A基因位于缺失的2号染色体上。
或让该2-三体植株作父本与正常窄叶植株进行测交,观察子代植株的叶形及比例。若子代中宽叶植株:窄叶植株=1:1,则a基因位于缺失的2号染色体上;若子代全为窄叶植株,则A基因位于缺失的2号染色体上。
安徽省芜湖市2022-2023学年高一生物下学期期末试题(Word版附解析): 这是一份安徽省芜湖市2022-2023学年高一生物下学期期末试题(Word版附解析),共29页。试卷主要包含了选择题,非选择题等内容,欢迎下载使用。
安徽省阜阳市2021-2022学年高一生物下学期期末试题(Word版附解析): 这是一份安徽省阜阳市2021-2022学年高一生物下学期期末试题(Word版附解析),共22页。试卷主要包含了单项选择题,多选题,非选择题等内容,欢迎下载使用。
安徽省阜阳市2021-2022学年高二生物下学期期末试题(Word版附解析): 这是一份安徽省阜阳市2021-2022学年高二生物下学期期末试题(Word版附解析),共24页。试卷主要包含了请将各题答案填写在答题卡上等内容,欢迎下载使用。

