2023年高考化学三轮回归教材重难点11 物质结构与性质
展开
这是一份2023年高考化学三轮回归教材重难点11 物质结构与性质,共42页。试卷主要包含了杂化方式等内容,欢迎下载使用。
2023年高考化学三轮回归教材重难点
回归教材重难点11 物质结构与性质
高考五星高频考点。 新教材选择性必修2为《物质结构与性质》模块,题目有选择题和非选择题呈现方式,后者一般是以元素推断或某主族元素为背景,以“拼盘”形式呈现,各小题之间相对独立。高考结构题的考点相对稳定,在复习中要让抓住重点,明确考点,辨别易错点。原子核外电子排布式(价电子排布式)、杂化方式、化学键类型、晶体结构、配合物、电负性、电离能大小的比较、等电子体知识是高考的热点。不常见分子或离子的空间构型一定要用价层电子对理论来判断,不要想当然;对等电子体的判断一般是从周期表的相邻位置来考虑;对杂化问题有时也要依据价层电子对理论来判断。另外,需要注意的是在比较第一电离能时要考虑洪特规则,而在比较电负性时,则不需要考虑。对于晶胞结构,要做到识图、辨图、析图,最后深刻记忆,如金刚石、二氧化硅、氯化钠、氯化铯、氟化钙、干冰等;对于金属晶体的四种堆积模型,要理清半径和晶胞棱长的关系,学会空间利用率的计算方法。
1.常见原子轨道电子云轮廓
原子轨道
电子云轮廓形状
轨道个数
s
球形
1
p
哑铃形
3(px,py,pz)
2.原子核外电子的排布规律
①能量最低原理
原子核外电子总是优先占据能量更低的原子轨道
1s→2s→2p→3s→3p→4s→3d→4p→5s→4d→5p→6s…
②洪特规则
当电子排布在同一能级的不同轨道时,基态原子中的电子总是优先单独占据一个轨道,且自旋状态相同
③泡利原理
每个原子轨道上最多只能容纳2个自旋方向相反的电子
3.基态原子核外电子排布的四种方法
表示方法
举例
电子排布式
K:1s22s22p63s23p64s1
简化表示式
Cu:[Ar]3d104s1
价电子排布式
Fe:3d64s2
电子排布图
(或轨道表示式)
①常见特殊原子或离子基态简化电子排布式
微粒
电子排布式
微粒
电子排布式
微粒
电子排布式
Fe原子
[Ar]3d64s2
Cu+
[Ar]3d10
Cu2+
[Ar]3d9
Cr原子
[Ar]3d54s1
Fe2+
[Ar]3d6
Mn2+
[Ar]3d5
Cr3+
[Ar]3d3
Fe3+
[Ar]3d5
Ni原子
[Ar]3d84s2
②基态原子电子排布图书写的常见错误
错误类型
错因剖析
改正
违背能量最低原理
违背泡利原理
违背洪特规则
违背洪特规则
4.电离能、电负性
(1)元素第一电离能的周期性变化规律
一般规律
同一周期,随着原子序数的增加,元素的第一电离能呈现增大的趋势,稀有气体元素的第一电离能最大,碱金属元素的第一电离能最小;同一主族,随着电子层数的增加,元素的第一电离能逐渐减小
特殊情况
第一电离能的变化与元素原子的核外电子排布有关。通常情况下,当原子核外电子排布在能量相等的轨道上形成全空(p0、d0、f0)、半满(p3、d5、f7)和全满(p6、d10、f14)结构时,原子的能量较低,该元素具有较大的第一电离能
(2)电离能、电负性大小判断
规律
在周期表中,电离能、电负性从左到右逐渐增大,从上往下逐渐减小
特性
同周期主族元素,第ⅡA族(ns2)全充满、第ⅤA族(np3)半充满,比较稳定,所以其第一电离能大于同周期相邻的第ⅢA族和第ⅥA族元素
方法
常常应用化合价及物质类别判断电负性的大小,如O与Cl的电负性比较:①HClO中Cl为+1价、O为-2价,可知O的电负性大于Cl;②Al2O3是离子化合物、AlCl3是共价化合物,可知O的电负性大于Cl
5.σ键、π键的判断
(1)由原子轨道重叠方式判断:“头碰头”重叠为σ键,“肩并肩”重叠为π键。
(2)由共价键数目判断:单键为σ键;双键或三键中一个为σ键,其余为π键。
(3)由成键轨道类型判断:s轨道形成的共价键全是σ键;杂化轨道形成的共价键全是σ键。
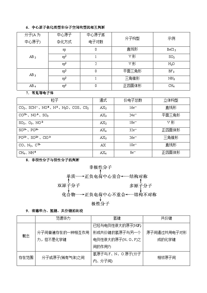
6.中心原子杂化类型和分子空间构型的相互判断
分子(A为
中心原子)
中心原子
杂化方式
中心原子孤
电子对数
分子构型
示例
AB2
sp
0
直线形
BeCl2
sp2
1
V形
SO2
sp3
2
V形
H2O
AB3
sp2
0
平面三角形
BF3
sp3
1
三角锥形
NH3
AB4
sp3
0
正四面体形
CH4
7.常见等电子体
粒子
通式
价电子总数
立体构型
CO2、SCN-、NO、N、N2O、COS、CS2
AX2
16e-
直线形
CO、NO、SO3
AX3
24e-
平面三角形
SO2、O3、NO
AX2
18e-
V形
SO、PO
AX4
32e-
正四面体形
PO、SO、ClO
AX3
26e-
三角锥形
CO、N2、C
AX
10e-
直线形
CH4、NH
AX4
8e-
正四面体形
8.非极性分子与极性分子的判断
9.范德华力、氢键、共价键的比较
范德华力
氢键
共价键
概念
分子间普遍存在的一种相互作用力,但不是化学键
已经与电负性很大的原子(N、O、F)形成共价键的氢原子与另一个电负性很大的原子(N、O、F)之间的作用力
原子间通过共用电子对形成的化学键
存在范围
分子或原子(稀有气体)之间
氢原子与F、N、O原子(分子内、分子间)
相邻原子间
特征
无方向性、无饱和性
有方向性、有饱和性
有方向性、有饱和性
强度比较
共价键>氢键>范德华力
影响强度
的因素
①随着分子极性和相对分子质量的增大而增大;
②组成和结构相似的物质,相对分子质量越大,范德华力越大
对于A—H…B,A、B原子的电负性越大,B原子的半径越小,氢键键能越大
成键原子半径越小、键长越短,键能越大,共价键越稳定
对物质性
质的影响
①影响物质的熔、沸点、溶解度等物理性质;
②组成和结构相似的物质,随相对分子质量的增大,物质的熔、沸点升高
分子间氢键的存在,使物质的熔、沸点升高,在水中的溶解度增大;分子内氢键会使物质的熔、沸点降低,在水中溶解度减小
①影响分子的稳定性,共价键键能越大,分子稳定性越强;
②影响原子晶体的熔、沸点,硬度
10.共价键、离子键、金属键的比较
化学键
共价键
离子键
金属键
存在
分子或物质内部
强弱判断
键长越短,键能越大,共价键越强
①电荷越大,离子键越强;②成键的阴、阳离子半径越小,离子键越强
①与金属阳离子所带电荷成正比;
②与阳离子半径成反比;
③与价电子数多少成正比
对物质性
质的影响
化学性质
物理性质和化学性质
物理性质和化学性质
11.配合物
配合物的组成
[中心离子(配体)n][外界]
典型配合物
Cu(NH3)4SO4
Fe(SCN)3
Ag(NH3)2OH
中心离子
Cu2+
Fe3+
Ag+
中心离子结构特点
一般是金属离子,特别是过渡金属离子,必须有空轨道
配体
NH3
SCN-
NH3
配体结构特点
分子或离子,必须含有孤对电子(如NH3、H2O、CO、Cl-、SCN-等)
配位数(n)
4
3
2
外界
SO42-
无
OH-
颜色
深蓝色
血红色
无色
配离子所含化学键
配体通过配位键与中心离子结合
配合物所含化学键
配位键、离子键;配体或外界中可能还含有共价键
配合物的常见性质
属于离子化合物,多数能溶解、能电离,多数有颜色
金属羰基配合物
是过渡金属和一氧化碳配位形成的配合物,如四羰基镍[Ni(CO)4]。在许多有机化合物的合成反应中,金属羰基配合物常常作为这些反应的催化剂
二茂铁
二茂铁的结构为一个铁原子处在两个平行的环戊二烯的环之间。在固体状态下,两个茂环相互错开成全错位构型,温度升高时则绕垂直轴相对转动。二茂铁的化学性质稳定,类似芳香族化合物
12.物质熔、沸点高低比较规律
一般情况下,原子晶体>离子晶体>分子晶体,如:金刚石>NaCl>Cl2;金属晶体>分子晶体,如:Na>Cl2。(金属晶体熔、沸点有的很高,如钨、铂等,有的则很低,如汞等)
原子晶体
→→,如:金刚石>石英>晶体硅
离子晶体
一般地说,阴阳离子的电荷数越多,离子半径越小,离子键越强,晶格能越大,熔、沸点就越高。如:MgO>MgCl2,NaCl>CsCl
金属晶体
金属离子半径越小,离子所带电荷数越多,其形成的金属键越强,金属单质的熔、沸点就越高,如Al>Mg>Na
分子晶体
①分子间作用力越大,物质的熔、沸点越高;具有分子间氢键的分子晶体熔、沸点反常的高。如H2O>H2Te>H2Se>H2S
②组成和结构相似的分子晶体,相对分子质量越大,熔、沸点越高,如SnH4>GeH4>SiH4>CH4
③组成和结构不相似的物质(相对分子质量接近),分子的极性越大,其熔沸点越高,如CO>N2
① 在同分异构体中,一般支链越多,熔、沸点越低,如正戊烷>异戊烷>新戊烷
13.几种典型晶体模型
晶体
晶体结构
晶体详解
原子
晶体
金刚石
(1)每个碳原子与4个碳原子以共价键结合,形成正四面体结构
(2)键角均为109°28'
(3)最小碳环由6个C组成且六原子不在同一平面内
(4)每个C参与4个C—C键的形成,C原子数与C—C键数之比为1∶2
SiO2
(1)每个Si与4个O以共价键结合,形成正四面体结构
(2)每个正四面体占有1个Si,4个“1/2O ”,n(Si)∶n(O)=1∶2
(3)最小环上有12个原子,即6个O,6个Si
分子
晶体
干冰
(1)8个CO2分子构成立方体且在6个面心又各占据1个CO2分子
(2)每个CO2分子周围等距紧邻的CO2分子有12个
离子
晶体
NaCl(型)
(1)每个Na+(Cl-)周围等距且紧邻的Cl-(Na+)有6个。每个Na+周围等距且紧邻的Na+有12个
(2)每个晶胞中含4个Na+和4个Cl-
CsCl(型)
(1)每个Cs+周围等距且紧邻的Cl-有8个,每个Cl-周围等距且紧邻的Cs+有8个
(2)如图为8个晶胞,每个晶胞中含1个Cs+、1个Cl-
金属
晶体
简单立方堆积
典型代表Po,空间利用率52%,配位数为6
体心立方
堆积
典型代表Na、K、Fe,空间利用率68%,配位数为8
六方最密
堆积
典型代表Mg、Zn、Ti,空间利用率74%,配位数为12
面心立方
最密堆积
典型代表Cu、Ag、Au,空间利用率74%,配位数为12
14.解答有关晶胞计算的流程
1.(2021•湖北选择性考试)金属Na溶解于液氨中形成氨合钠离子和氨合电子,向该溶液中加入穴醚类配体L,得到首个含碱金属阴离子的金黄色化合物[NaL]+Na-。下列说法错误的是( )
A.Na-的半径比F-的大 B.Na-的还原性比Na的强
C.Na-的第一电离能比H-的大 D.该事实说明Na也可表现非金属性
【答案】C
【解析】Na-核外有3个电子层,而F-核外有2个电子层,故Na-的半径比F-的大,A项正确;Na-的半径比Na的大,Na-中的原子核对最外层电子的吸引力小,易失去电子,故Na-的还原性比Na的强,B项正确;H-的1s上有2个电子,为全充满稳定结构,不易失去电子,而Na-最外层有2个电子,很活泼,故Na-的第一电离能比H-的小,C项错误;该事实说明可以形成Na-,Na表现出非金属性,D项正确。
2.(2021•湖北选择性考试)下列有关N、P及其化合物的说法错误的是( )
A.N的电负性比P的大,可推断NCl3分子的极性比PCl3的大
B.N与N的π键比P与P的强,可推断N≡N的稳定性比P≡P的高
C.NH3的成键电子对间排斥力较大,可推断NH3的键角比PH3的大
D.HNO3的分子间作用力较小,可推断HNO3的熔点比H3PO4的低
【答案】A
【解析】Cl、P的电负性差值大于Cl、N的电负性差值,三氯化氮、三氯化磷的空间结构都是三角锥形,故三氯化氮的分子极性小于三氯化磷,A项错误;分子的稳定性与键能、键数目有关,N与N的π键比P与P的强,可推断N≡N的稳定性比P≡P的高,B项正确;NH3、PH3分子空间结构都是三角锥形,N、P原子价层孤电子对数都为1,杂化类型都是sp3,但是N原子半径小于P,N的电负性大于P,NH3分子中成键电子对之间排斥力大于PH3,故NH3键角大于PH3,C项正确;晶体熔点高低由构成晶体的微粒之间作用力大小决定,它们都是分子晶体,硝酸的相对分子质量小于磷酸,HNO3分子间作用力小于H3PO4,磷酸的熔点高于硝酸,D项正确。
3.(2021•海南选择性考试) SF6可用作高压发电系统的绝缘气体,分子呈正八面体结构,如图所示。有关SF6的说法正确的是( )
A.是非极性分子 B.键角都等于90°
C.与之间共用电子对偏向S D.原子满足8电子稳定结构
【答案】A
【解析】A项,结构对称、正负电荷重心重合的分子为非极性分子,SF6分子呈正八面体结构,S 原子位于正八面体的中心,该分子结构对称、正负电荷重心重合,所以为非极性分子,A正确;B项,SF6是结构对称、正负电荷重心重合的分子,故键角不都等于90°,B错误;C项,由于F的电负性比S的大,S与F之间共用电子对偏向F,C错误;D项,中心元素价电子数+化合价的绝对值=8时该分子中所有原子都达到8电子稳定结构,但氢化物除外,该化合物中S元素化合价+价电子数=6+6=12,则S原子不是8电子稳定结构,D错误;故选A。
4.(2021•湖北选择性考试)某立方晶系的锑钾(Sb-K)合金可作为钾离子电池的电极材料,图a为该合金的晶胞结构图,图b表示晶胞的一部分。下列说法正确的是( )
A.该晶胞的体积为 B.K和Sb原子数之比为3:1
C.与Sb最邻近的K原子数为4 D.K和Sb之间的最短距离为 pm
【答案】B
【解析】该晶胞的边长为a×10-10 cm,故晶胞的体积为(a×10-10 cm)3=a3×10-30 cm3,A项错误;该晶胞中K的个数为12×+9=12,Sb的个数为8×+6×=4,故K和Sb原子个数之比为3:1,B项正确;以面心处Sb为研究对象,与Sb最邻近的K原子数为8,C项错误;K和Sb的最短距离为晶胞体对角线长度的,即 pm,D项错误。
5.(2022·湖北省重点中学沃学联盟高三联考)下列有关化学用语表述或性质比较正确的是( )
A.基态氧原子核外价电子排布轨道表示式
B.基态氧原子核外有8种空间运动状态的电子
C.用原子轨道描述氢分子中化学键的形成:
D.第三周期的元素中,第一电离能介于Mg和S之间只有1种元素
【答案】D
【解析】A项,基态氧原子核外价电子排布式为2s22p4,价电子排布轨道表示式 ,故A错误;B项,同一核外没有两个电子的各个参数完全相同,原子核外每个电子的运动状态都是不同的,基态氧原子核外电子数为8,所以电子的运动状态有8种,而不是“空间运动状态”,故B错误;C项, ,左边是氢原子原子轨道,右边不是氢原子原子轨道,因此该原子轨道描述不是描述氢分子中化学键的形成过程,故C错误;D项,P原子最外层3p能级电子为半充满,较稳定,第一电离能应为SC>H 54
(3)①O Mg2GeO4 ②×1021
【解析】(1)Si位于周期表中第3周期第ⅣA族,基态原子的价电子排布式为3s23p2,则基态Si原子的价电子排布图为:;晶体硅、碳化硅均属于原子晶体,原子半径:Si>C,键长:C﹣Si<Si﹣Si,则键能:C﹣Si>Si﹣Si,所以熔点:碳化硅>晶体硅,晶体硅和碳化硅熔点较高的是SiC;(2)①0℃为273K,呈液态的物质是:熔点<273K<沸点;根据表中数据知,SiF4的熔沸点都比273K低,而SiBr4和SiI4的熔沸点都比273K高,只有SiCl4的熔点低于273K,沸点高于273K;根据表中数据知,其熔沸点依次升高,这4种物质熔沸点都较低,说明为分子晶体,且都不含有氢键,结构相似的分子晶体熔沸点与分子间作用力成正比,其相对分子质量依次增大,分子间作用力逐渐增强,所以其熔沸点依次升高;根据价层电子对互斥理论,SiX4分子的中心原子的价层电子对数个数为4+12(4﹣4×1)=4,则分子空间构型为正四面体构型;②甲基的C原子形成4个σ键,无孤电子对,C原子价层电子对个数是4,为sp3杂化;环上C原子形成3个σ键,无孤电子对,价层电子对个数是3,为sp2杂化;元素非金属性越强,其电负性越大,元素的非金属性大小:N>C>H,则电负性大小顺序为N>C>H;共价单键为σ键、共价双键中含有1个σ键、1个π键,配位键为σ键,则中含有12个σ键,则1个分子中含有12×4+6=54个σ键,则1mol该物质中含有54molσ键;(3)①根据如图所示晶胞,根据均摊法,Z球位于晶胞内,位于晶胞的内部,含有4+4+4+4=16个;Y球有4个位于晶胞内,X球位于顶点的有8个,位于4条棱心的有4个,上下面心上各有2个,晶胞内有5个,则晶胞中共含有的X为8×18+4×14+4×12+5=8个;已知化合物中Ge和O的原子个数比为1:4,则为1:4比例的为X:Z,所以图中Z表示O原子,Y表示Ge原子,X表示Mg原子,则该化合物的化学式为Mg2GeO4;②晶胞的总质量为m=4×70g⋅mol-1+8×24g⋅mol-1+16×16g⋅mol-1NAmol-1=728NAg,晶胞的体积为V=abcnm3=abc×10﹣21cm3,代入根据晶体的密度ρ=mV=728gNA⋅abc×10-21cm3。
16.(2021•河北选择性考试)KH2PO4晶体具有优异的非线性光学性能。我国科学工作者制备的超大KH2PO4晶体已应用于大功率固体激光器,填补了国家战略空白。回答下列问题:
(1)在KH2PO4的四种组成元素各自所能形成的简单离子中,核外电子排布相同的是___________(填离子符号)。
(2)原子中运动的电子有两种相反的自旋状态,若一种自旋状态用+表示,与之相反的用-表示,称为电子的自旋磁量子数.对于基态的磷原子,其价电子自旋磁量子数的代数和为____________。
(3)已知有关氨、磷的单键和三键的键能(kJ•mol-1)如表:
N—N
N≡N
P—P
P≡P
193
946
197
489
从能量角度看,氮以N2、而白磷以P4(结构式可表示为)形式存在的原因是_______________________________________。
(4)已知KH2PO4是次磷酸的正盐,H3PO2的结构式为_____________________,其中P采取____________杂化方式。
(5)与PO43-电子总数相同的等电子体的分子式为___________。
(6)磷酸通过分子间脱水缩合形成多磷酸,如:
如果有n个磷酸分子间脱水形成环状的多磷酸,则相应的酸根可写为___________。
(7)分别用○、●表示H2PO4-和K+,KH2PO4晶体的四方晶胞如图(a)所示,图(b)、图(c)分别显示的是H2PO4-、K+在晶胞xz面、yz面上的位置:
①若晶胞底边的边长均为apm、高为cpm,阿伏加德罗常数的值为NA,晶体的密度____________________g•cm-3(写出表达式)。
②晶胞在x轴方向的投影图为_________ (填标号)。
【答案】(1)K+和P3- (2)或
(3)在原子数目相同的条件下,N2比N4具有更低的能量,而P4比P2具有更低的能量,能量越低越稳定
(4) sp3 (5)SiF4、SO2F2等
(6)PnO3nn- (7) ① ②B
【解析】(1)在KH2PO4的四种组成元素各自所能形成的简单离子分别为H+ (或H-)、O2-、K+和P3-,其中核外电子排布相同的是K+和P3-。(2)对于基态的磷原子,其价电子排布式为3s23p3,其中3s轨道的2个电子自旋状态相反,自旋磁量子数的代数和为0;根据洪特规则可知,其3p轨道的3个电子的自旋状态相同,因此,基态磷原子的价电子的自旋磁量子数的代数和为或。(3)根据表中的相关共价键的键能可知,若6mol N形成类似白磷分子结构的N4分子,可以释放出的能量为193kJ´6=1158kJ;若6mol N形成N2分子,则可释放的能量为946kJ´2=1892kJ,显然,形成N2分子放出的能量更多,故在N数目相同的条件下,N2具有更低的能量,能量越低越稳定。同理,若6mol P形成P4分子,可以释放出的能量为197kJ´6=1182kJ;若6mol P形成P2分子,则可释放的能量为489kJ´2=978kJ,显然,形成P4分子放出的能量更多,故在P数目相同的条件下,P4具有更低的能量,能量越低越稳定。 (4)含氧酸分子中只有羟基上的H可以电离;由KH2PO2是次磷酸的正盐可知,H3PO2为一元酸,其分子中只有一个羟基,另外2个H与P成键,还有一个O与P形成双键,故其结构式为,其中P共形成4个σ键、没有孤电子对,故其价层电子对数为4,其采取sp3杂化。(5)等电子体之间的原子总数和价电子总数都相同,根据前加后减、前减后加、总数不变的原则,可以找到与PO43-电子总数相同的等电子体分子为SiF4、SO2F2等。(6)由题中信息可知,n个磷酸分子间脱去(n-1)个水分子形成链状的多磷酸,因此,如果有n个磷酸分子间脱水形成环状的多磷酸,则可脱去n个水分子得到(HPO3)n,其失去H+后得到相应的酸根,故该酸根可写为PnO3nn-。(7)①由晶胞结构可知,H2PO4-位于晶胞的顶点、面上和体心,顶点上有8个、面上有4个,体心有1个,故晶胞中H2PO4-的数目为;K+位于面上和棱上,面上有6个,棱上4个,故晶胞中K+的数目为。因此,平均每个晶胞中占有的H2PO4-和K+的数目均为4,若晶胞底边的边长均为apm、高为cpm,则晶胞的体积为10-30a2c cm3,阿伏加德罗常数的值为NA,晶体的密度为。②由图(a)、(b)、(c)可知,晶胞在x轴方向的投影图为 ,选B。
17.(2021•山东卷)非金属氟化物在生产、生活和科研中应用广泛。回答下列问题:
(1)基态F原子核外电子的运动状态有________种。
(2)O、F、Cl电负性由大到小的顺序为____________;OF2分子的空间构型为_______;OF2的熔、沸点_______ (填“高于”或“低于”)Cl2O,原因是______________________。
(3)Xe是第五周期的稀有气体元素,与F形成的XeF2室温下易升华。XeF2中心原子的价层电子对数为_______,下列对XeF2中心原子杂化方式推断合理的是___(填标号)。
A.sp B.sp2 C.sp3 D.sp3d
(4)XeF2晶体属四方晶系,晶胞参数如图所示,晶胞棱边夹角均为90°,该晶胞中有_____个XeF2分子。以晶胞参数为单位长度建立的坐标系可以表示晶胞中各原子的位置,称为原子的分数坐标,如A点原子的分数坐标为(,,)。已知Xe—F键长为rpm,则B点原子的分数坐标为________;晶胞中A、B间距离d=_______________pm。
【答案】(1)9 (2)F>O>Cl 角(V)形 低于 OF2和Cl2O都是分子晶体,结构相似,Cl2O的相对分子质量大,Cl2O的熔、沸点高
(3)5 D (4)2 (0,0,) pm
【解析】(1)基态F原子共有9个核外电子,则每个电子都有对应的轨道和自旋状态,所以核外电子的运动状态有9种;(2)电负性一定程度上相当于得电子能力,半径越小,得电子能力越强,电负性越大,半径由小到大的顺序为F、O、Cl,所以电负性大小顺序为F>O>Cl;根据VSEPR理论有,去掉2对孤对电子,知OF2分子的空间构型是角形;OF2和Cl2O都是分子晶体,结构相似,Cl2O的相对分子质量大,Cl2O的熔、沸点高;(3)XeF2易升华,所以是分子晶体,其中心原子的价层电子对数为,其中心原子的杂化方式应为sp3d;(4)图中大球的个数为,小球的个数为,根据XeF2的原子个数比知大球是Xe原子,小球是F原子,该晶胞中有2个XeF2分子;由A点坐标知该原子位于晶胞的中心,且每个坐标系的单位长度都记为1,B点在棱的处,其坐标为(0,0,);图中y是底面对角线的一半,,,所以 pm。
18.(2021•天津卷)铁单质及其化合物的应用非常广泛。
(1)基态Fe原子的价层电子排布式为___________。
(2)用X射线衍射测定,得到Fe的两种晶胞A、B,其结构如图所示。晶胞A中每个Fe原子紧邻的原子数为___________。每个晶胞B中含Fe原子数为___________。
(3)合成氨反应常使用铁触媒提高反应速率。如图为有、无铁触媒时,反应的能量变化示意图。写出该反应的热化学方程式___________。从能量角度分析,铁触媒的作用是___________。
(4)Fe3+可与H2O、SCN-、F-等配体形成配位数为6的配离子,如[Fe(H2O)6]3+、[Fe(SCN)6]3-、[FeF6]3-。某同学按如下步骤完成实验:
①[Fe(H2O)6]3+为浅紫色,但溶液Ⅰ却呈黄色,其原因是___________,为了能观察到溶液Ⅰ中[Fe(H2O)6]3+的浅紫色,可采取的方法是___________。
②已知Fe3+与SCN-、F-的反应在溶液中存在以下平衡:
Fe3++6SCN- [Fe(SCN)6]3- K1;Fe3++6F-[FeF6]3- K2
向溶液Ⅱ中加入NaF后,溶液颜色由红色转变为无色。若该反应是可逆反应,其离子方程式为___________,平衡常数为___________(用K1和K2表示)。
【答案】(1)3d64s2 (2)8 4
(3)N2(g)+3H2(g)2NH3(g) ΔH2=-(a+b)kJ·mol−1 降低反应活化能
(4)由Fe3+水解产物的颜色所致 向该溶液中加HNO3
[Fe(SCN)6]3-+6F-[FeF6]3-+6SCN-
【解析】(1)Fe为26号元素,所以基态Fe原子的价层电子排布式为3d64s2;(2)由图可知,晶胞A中Fe的配位数为8,所以每个Fe原子紧邻的原子数为8。根据原子均摊法,每个晶胞B中含Fe原子数为;(3)由图可知,1mol N2和3mol H2反应时,放出的热量为(a-b)kJ,所以该反应的热化学方程式N2(g)+3H2(g)2NH3(g) ΔH2=-(a+b)kJ·mol−1。铁触媒是反应的催化剂,作用是降低反应活化能;(4)①由于Fe3+水解产物的颜色导致溶液Ⅰ却呈黄色,为了能观察到溶液Ⅰ中[Fe(H2O)6]3+的浅紫色,可向该溶液中加HNO3,抑制铁离子的水解,故答案为:由Fe3+水解产物的颜色所致;向该溶液中加HNO3;②向溶液Ⅱ中加入NaF后,溶液颜色由红色转变为无色,说明和氟离子转化为,其离子方程式为[Fe(SCN)6]3-+6F-[FeF6]3-+6SCN-,由Fe3++6SCN- [Fe(SCN)6]3-和Fe3++6F-[FeF6]3-相减得到[Fe(SCN)6]3-+6F-[FeF6]3-+6SCN-,所以平衡常数为。
19.(2021•海南选择性考试)金属羰基配位化合物在催化反应中有着重要应用。HMn(CO)5是锰的一种简单羰基配位化合物,其结构示意图如下。
回答问题:
(1)基态锰原子的价层电子排布式为___________。
(2)配位化合物中的中心原子配位数是指和中心原子直接成键的原子的数目。HMn(CO)5中锰原子的配位数为___________。
(3)第一电离能的大小:C___________O(填“大于”或“小于”)。
(4)CO32-中碳原子的杂化轨道类型是___________,写出一种与具有相同空间结构的-1价无机酸根离子的化学式___________。
(5) CH3Mn(CO)5可看作是HMn(CO)5中的氢原子被甲基取代的产物。CH3Mn(CO)5与I2反应可用于制备CH3I,反应前后锰的配位数不变,CH3Mn(CO)5与I2反应的化学方程式为___________。
(6)MnS晶胞与NaCl晶胞属于同种类型,如图所示。前者的熔点明显高于后者,其主要原因是___________。
以晶胞参数为单位长度建立坐标系,可以表示晶胞中各原子的位置,称为原子坐标。在晶胞坐标系中,a点硫原子坐标为,b点锰原子坐标为,则c点锰原子坐标为___________。
【答案】(1)3d54s2 (2)6 (3)小于 (4)sp2 NO3-
(5)CH3Mn(CO)5+I2→CH3I+ MnI(CO)5
(6)MnS中阴阳离子所带电荷数比NaCl的多,离子键强度更大 (0,1,1/2)
【解析】(1)Mn元素是第25号元素,其电子排布式为1s22s22p63s23p63d54s2,所以本问应填“3d54s2”;(2)由题干图例所示,HMn(CO)5中Mn原子以配位键连接5个C原子,1个H原子,所以本问应填“6”;(3)根据元素周期律,总体规律同一周期元素从左到右第一电离能依次增强,特殊规律同周期IIA族第一电离能大于IIIA族,VA族第一电离能大于VIA族,C是IVA族,O是VIA族,不涉及特殊规律,所以本问应填“小于”;(4)①根据价层电子对互斥理论,CO32-中心原子C连接3个O原子,所以δ键为3,孤电子对数(阴离子计算孤电子对数时,所带负电荷绝对值要与中心原子价电子数相加),所以CO32-中C原子价层电子对数为3,孤电子对数为0,故其离子结构为平面三角形;再根据价层电子对数与杂化轨道对应关系,可知CO32-中C原子的杂化轨道类型是sp2,故本问第一空应填“sp2”;②按题目要求,阴离子中心原子价层电子对数应为3,孤电子对数为0,带电荷量为-1,无机酸根一般是含氧酸阴离子,所以代入孤电子对公式可解得其中心原子价电子数为5,所以本问第二空应填“NO3-”;(5)根据题目描述,CH3Mn(CO)5与I2交换原子(或原子团),形成新物质,故本问应填“CH3Mn(CO)5+I2→CH3I+ MnI(CO)5”;(6)①离子晶体熔沸点高低不光与晶体结构有关,也与离子带电荷量有关,MnS晶体中每个离子都带2个单位电荷(正或负),而NaCl晶体中,每个离子只带1个单位电荷,所以本问第一空应填“MnS中阴阳离子所带电荷数比NaCl的多,离子键强度更大”;②根据题目所给信息,依据a、b两点原子的三维坐标推得,MnS晶胞的三维坐标关系是以b点左侧y轴上同一高度的S原子中心为三维坐标中心,轴向上每两个最近的S原子(或Mn原子)间距为单位长度,那么c点Mn原子的坐标为(0,1,1/2)。
20.(2021·山东省高三备考监测第二次联合考试)氮元素及其化合物在生产、生活中用途广泛。回答下列问题:
(1)基态氮原子的价电子排布式为___________。
(2)与N同周期的元素中第一电离能比N大的元素有____________种。
(3)三硝基胺N(NO2)3(其结构为)是一种新型的火箭燃料,因硝基吸电子能力强,中心N原子上无孤电子对,则中心N原子的杂化方式为___________,并且与三个硝基中的N构成___________形。
(4)(CN)2、(SCN)2的性质与卤素单质的相似,称为拟卤素。其分子内各原子均达到8电子稳定结构,则1mol(CN)2分子中含___________molπ键,SCN-的空间构型为___________形。
(5)白磷在氯气中燃烧可以得到PCl3和PCl5,研究发现固态PCl4和PBr5均为离子晶体,但其结构分别为[PCl4]+[PCl6]-和[PBr4]+Br-,分析PCl5和PBr5结构存在差异的原因:___________。
(6)过渡金属氮化物因其优异的催化性能(加氢处理、光和电化学催化等)受到了广泛关注。贵金属钼(Mo)的氮化物可作将N2还原为氨的反应的催化剂。贵金属钼的氮化物的立方晶胞如图所示。已知晶胞参数为anm,则该晶体的化学式为___________,晶体的密度为___________(列出计算式)g·cm-3。
【答案】(1)2s22p3 (2)2 (3)sp2 (平面)三角
(4)4 直线 (5)Br-半径较大,无法形成[PBr6]-
(6)Mo2N
【解析】(1)基态氮原子的价电子排布式为2s22p3;(2)同周期元素原子从左到右第一电离能呈增大趋势,但第V A族元素原子的p轨道半充满,相对稳定,其第一电离能比第VA族元素原子的大,故与N元素同周期的元素中,第一电离能比N大的元素有F、Ne;(3)推知中心N原子为sp2杂化,三硝基胺的结构图为三角形;(4)(CN)2的结构式为N ≡C- C ≡N,1个(CN)2分子中含有1个碳碳单键、2个碳氮三键,所以分子中π键的个数为4.SCN- 的空间构型为直线形;(5)Br-半径较大,而Cl-半径较小,所以P周围可以容纳6个Cl-,而无法容纳6个Br- ,无法形成[PBr6]-;(6)根据晶胞结构可知,一个晶胞中有4个白球、2个黑球,故晶体化学式为Mo2N;晶胞的体积为a3nm3=(a ×10-7)3 cm3,1个晶胞的质量为g,所以晶体的密度为g·cm-3 。
21.(2022·山东省济南市高三学情检测化学试题)硼化物在生产、生活和科研中应用广泛。回答下列问题:
(1)立方氮化硼硬度大,熔点3000°C,其晶体类型为_____________。制备氮化硼(BN)的一种方法为BCl3(g)+NH3(g)=BN(s)+3HCl(g)。BCl3的空间构型为_______,形成BCl3时,基态B原子价电子层上的电子先进行激发,再进行杂化,激发时B原子的价电子轨道表示式可能为_______(填标号)。
A. B. C. D.
(2)硼砂阴离子[B4O5(OH)4]2-的球棍模型如图所示。其中B原子的杂化方式为_______,该阴离子中所存在的化学键类型有_______(填标号)。
A.离子键 B.配位键 C.氢键 D.非极性共价键
(3)Ca与B组成的金属硼化物结构如图所示,硼原子全部组成B6正八面体,各个顶点通过B-B键互相连接成三维骨架,具有立方晶系的对称性。该晶体的化学式为_____________,晶体中Ca原子的配位数为_______,以晶胞参数为单位长度建立的坐标系可以表示晶胞中各原子的位置,称为原子的分数坐标,如M点原子的分数坐标为(,,),已知B6八面体中B -B键的键长为r pm,晶胞参数为a pm,则N点原子的分数坐标为 _______,Ca与 B 原子间的距离d=_______pm(列出计算式即可)。
【答案】(1)原子晶体(或共价晶体) 平面三角形 B
(2)sp2或sp3 B
(3)CaB6 24 (0,0,)
【解析】(1)通常情况下,原子晶体(或共价晶体)的硬度大,熔沸点高,故立方氮化硼硬度大,熔点3000°C,其晶体类型为原子晶体(或共价晶体),制备氮化硼(BN)的一种方法为BCl3(g)+NH3(g)=BN(s)+3HCl(g),BCl3中心原子周围的价层电子对数为:3+ =3,根据价层电子对互斥理论可知,其空间构型为平面三角形,形成BCl3时,基态B原子价电子层上的电子先进行激发,再进行杂化,激发后能与Cl形成3个相同的共价键,说明激发后有3个能量相同的成单电子,故激发时B原子的价电子轨道表示式可能为B;(2)已知B原子最外层上有3个电子,结合硼砂阴离子[B4O5(OH)4]2-的球棍模型可知每个B周围形成了3个或4个共价键,即B周围的价成电子对数为3或者4,故其中B原子的杂化方式为sp2或sp3,该阴离子中所存在的化学键类型有两个形成4个共价键的B原子中存在配位键,其余为H-O、B-O之间的极性共价键,不存在离子键和非极性共价键,氢键不属于化学键;(3)分析晶胞结构可知,一个Ca原子和1个单元有6个B原子,该化合物的化学式为CaB6,钙原子的配位数为6×4=24;将8个正八面体的中心连接呈晶胞的立方晶系图,由M点坐标知该原子位于晶胞的中心,且每个坐标系的单位长度都记为1,已知B6八面体中B -B键的键长为r pm,晶胞参数为a pm,则八面体中心到顶点的距离为:,则N点在棱的处,其坐标为(0,0,),Ca与 B 原子间的距离d即M与N 的距离如下图:
图中NA是底面对角线的一半,NA=pm,AM=(a−)pm,所以d=MN= = pm。
22.(2022·山东省德州市高三联合一测评)KH2PO4晶体具有优异的非线性光学性能。我国科学工作者制备的超大KH2PO4晶体已应用于大功率固体激光器,填补了国家战略空白。回答下列问题:
(1)第四周期其他元素基态原子中,未成对电子数和基态K原子未成对电子相同的有__(写元素符号)。
(2)P能形成多种化合物。一般认为PCl5是共价化合物,其分子的空间结构为三角双锥形,P原子的杂化类型为__。N和P同主族,但不存在NCl5,从原子结构的角度分析其原因是__________________。研究表明,在148℃加压条件下液化的PCl5能发生与水类似的自耦电离,形成一种能导电的熔体,写出PCl5自耦电离的电离方程式______________。
(3)磷酸通过分子间脱水缩合形成多磷酸,如:
如果有n个磷酸分子间脱水形成链状的多磷酸,则相应酸的化学式可写为____________。
(4)分别用、表示H2PO4-和K+,KH2PO4晶体的四方晶胞如图(a)所示,图(b)、图(c)、图(d)分别显示的是H2PO4-、K+在晶胞xy面、xz面、yz面上的位置:
①若晶胞底边的边长均为apm,高为cpm,阿伏加德罗常数的值为NA,晶体的密度为________g•cm-3(写出表达式)。
②晶胞在y轴方向的投影图为________。
【答案】(1)Sc、Cu、Ga、Br
(2)sp3d N原子最外层没有可杂化的d轨道 2PCl5PCl4++PCl6-
(3)Hn+2PnO3n+1 (4) C
【解析】(1)第四周期元素中,基态K原子的外围电子排布式为4s1,有1个未成对电子,依据泡利原理和洪特规则,Sc原子的外围电子排布式为3d14s2,3d亚层有1个未成对电子;Cu原子的外围电子排布式为3d104s1,有1个未成对电子;Ga原子的外围电子排布式为4s24p1,4p亚层有1个未成对电子;Br原子的外围电子排布式为4s24p5,4p亚层有1个未成对电子;故符合题意的有Sc、Cu、Ga、Br。(2)PCl5的价层电子对数=5+=5,不含有孤对电子,其分子的空间结构为三角双锥形,则P原子的杂化类型为sp3d杂化;N和P同主族,价电子数相同,PCl5依靠sp3d杂化形成,而N原子最外层没有可杂化的d轨道,故不存在NCl5;PCl5在加压下于148℃液化能发生与水类似的自耦电离,形成一种能导电的熔体,两种离子可能是PCl4+和PCl6-,故PCl5自耦电离的电离方程式为2PCl5PCl4++PCl6-。(3)由题中信息可知,n个磷酸分子间脱去(n-1)个水分子形成链状的多磷酸,因此,如果有n个磷酸分子间脱水形成链状的多磷酸,则相应酸中含H原子数为3n-2×(n-1)=n+2,含P原子数为n,含O原子数为4n-(n-1)=3n+1,化学式则写为Hn+2PnO3n+1。(4)①由晶胞结构可知,H2PO4-位于晶胞的顶点、面上和体心,顶点上有8个,面上有6个,体心有一个,故晶胞中H2PO4-的数目为8+1=4;K+位于面上和棱上,面上有6个,棱上有4个,故晶胞中K+的数目为6=4。因此,平均每个晶胞含有H2PO4-和K+的数目均为4,若晶胞底边的边长均为apm,高为cpm,阿伏加德罗常数的值为NA,晶体的密度为g•cm-3。②由图(a)、(b)、(c)、(d)可知,晶胞在y轴方向的投影图为,选C。
23.(2022·广东省茂名市五校联盟高三第二次联考)过渡金属及其化合物在生产、生活中有重要的应用。
回答下列问题:
(1)基态Cu的价电子轨道表达式为___________。
(2)一种含Ti的催化剂X能催化乙烯、丙烯等的聚合,其结构如图甲所示。X中,C原子的杂化类型有___________,不含有的作用力类型是___________(填序号)。
A.键 B.键 C.配位键 D.离子键 E.共价键
(3)分子中的大键可用符号表示,其中m代表参与形成大键的原子数,n代表参与形成大键的电子数。EMIM+子由H、C、N三种元素组成,其结构如图乙所示,则离子中的大键应表示为___________。
(4)已知第三电离能数据:,。锰的第三电离能大于铁的第三电离能,其主要原因是_________________。
(5)黄铜矿是提炼铜的主要原料,其主要成分的晶胞结构如图丙所示。
①周围距离最近的数为___________。
②在高温下,黄铜矿的主要成分的晶体中金属离子可以发生迁移。若亚铁离子与铜离子发生完全无序的置换,可将它们视作等同的金属离子,在无序的高温型结构中,金属离子占据___________(填“四面体空隙”或“八面体空隙”)。
③该晶胞上下底面均为正方形,侧面与底面垂直,晶胞参数如图所示,设NA为阿伏加德罗常数的值,请计算该晶体的密度___________。
【答案】(1) (2)sp2、sp3 D (3)
(4)Mn2+:[Ar]3d5,Fe2+:[Ar]3d6,其中Mn2+电子排布呈半充满状态,比较稳定,失电子需要能量高,故锰的第三电离能大于铁
(5)4 四面体空隙
【解析】
(1)Cu是29号元素,价电子排布式为:3d104s1,价电子轨道表达式为;(2)连接4个共价单键的C原子价层电子对个数是4、连接碳碳双键两端的C原子价层电子对个数是3,根据价层电子对互斥理论判断碳原子的杂化类型:前者是sp3杂化、后者是sp2杂化,C原子的杂化类型有sp2、sp3;X中,共价单键为键、共价双键中含有键和键,O原子和原子之间存在配位键,不含离子键,故填D;(3)构成大键的原子分别为3C+2N;在形成大键过程中每个原子首先形成单键,余下的最外层单电子或者孤对电子成大键,则有电子数,大键应表示为,故填;(4)价层电子排布式为Mn2+:[Ar]3d5,Fe2+:[Ar]3d6,其中Mn2+电子排布呈半充满状态,比较稳定,失电子需要能量高,故锰的第三电离能大于铁;(5)①由题图可知,Cu2+周围距离最近的S2-的个数为4;②高温下,晶体结构如图所示,金属离子的随机性为50%,金属离子占据四面体空隙,故填四面体空隙;③分析题图可知,该晶胞中有4个,则。
24.(2022·四川省成都市一模)推广磷酸亚铁锂电池的新能源汽车对减少二氧化碳排放和大气污染具有重要意义。工业上用FeCl3、NH4H2PO4、LiCl及苯胺()为原料制磷酸亚铁锂材料。
回答下列问题:
(1)基态铁原子核外电子运动状态有______种;基态Fe3+较基态Fe2+稳定的原因是______。
(2)在NH4H2PO4中的N、P、O三种元素的电负性由大到小的顺序是______;NH的空间构型为______;H2PO中P原子的杂化轨道类型为____________。
(3)1mol中含有______molσ键;苯胺水溶性大于苯的主要原因是________________________。
(4)构想某锂电池的负极材料晶体是锂原子嵌入石墨烯层间,晶体结构如图。
①石墨的硬度小、熔沸点高的原因分别是__________________。
②如图晶体的化学式为______;该晶体中最近的两个碳原子核间距离为142pm,石墨烯层间距离为335pm,则该晶体的密度为______g•cm-3(用NA表示阿伏加德罗常数,列式即可)。
【答案】(1)26 基态Fe3+价层电子式为3d5,处于半满较稳定状态
(2)O>N>P 正四面体形 sp3杂化
(3)14 苯胺与水能形成分子间氢键而苯不能
(4)石墨晶体为层状结构,层间作用力为范德华力,硬度小,层内碳原子间以共价键结合,熔沸点高 LiC6
【解析】(1)根据鲍利原理可知,原子核外没有运动状态相同的电子,铁是26号原子,核外有26个电子,则基态铁原子核外电子运动状态有26种,根据洪特规则及特例可知,由于基态Fe3+价层电子式为3d5,处于半满较稳定状态,导致基态Fe3+较基态Fe2+更稳定;(2)根据同一周期从左往右元素的电负性依次增强,同一主族从上往下元素的电负性依次减弱,故在NH4H2PO4中的N、P、O三种元素的电负性由大到小的顺序是O>N>P,NH4+的中心原子N周围的价层电子对数为:4+=4,则其空间构型为正四面体, 已知PO43-中中心原子P原子周围的价层电子对数为:4+=4,则P的杂化方式为sp3,H2PO4-与PO43-的杂化方式相同,则H2PO4-中P原子的杂化轨道类型为sp3;(3)已知单键均为σ键,苯环上6个碳碳键均为介于单键和双键之间独特的键,则1mol中含有14molσ键;由于苯胺与水能形成分子间氢键而苯不能,导致苯胺水溶性大于苯;(4)①由于石墨晶体为层状结构,层间作用力为范德华力,导致其硬度小,但层内碳原子间以共价键结合,导致其熔沸点又很高;②由题干晶胞图可知,Li位于8个顶点,C由8个位于侧面上,2个位于体内,故一个晶胞含有的Li+为:8×=1,C原子个数为:8×+2=6,则晶体的化学式为LiC6,该晶体中最近的两个碳原子核间距离为142pm,则底边边长为3×142pm,石墨烯层间距离为335pm,又底边为平行四边形,顶角为60°,设晶胞的密度为dg/cm3,晶胞质量为g,晶胞体积为(3×142)2×335×10-30cm3,结合密度公式ρ=,解得d=g/cm3。
25.(2021·山东省普通高中名校高三大联考)铁(Fe)、钴(Co)、镍(Ni)、钛(Ti)及其化合物在生产生活中应用广泛。
(1)基态Ni原子的核外电子排布式为___________。
(2)铁系元素能与CO形成Fe(CO)5、Ni(CO)4等金属羰基化合物。已知室温时Fe(CO)5为浅黄色液体,沸点103℃,则Fe(CO)5中含有的化学键类型包括___________。
A.极性共价键 B.离子键 C.配位键 D.金属键
(3)以甲醇为溶剂,Co2+可与色胺酮分子配位结合形成对DNA具有切割作用的色胺酮钴配合物(合成过程如下所示)。色胺酮分子中所含元素(H、C、N、O)第一电离能由大到小的顺序为___________,色氨酮分子中所有N原子的杂化类型有___________,色胺酮钴配合物中钴的配位数为___________,X射线衍射分析显示色胺酮钴配合物晶胞中还含有一个CH3OH分子,CH3OH是通过___________作用与色胺酮钴配合物相结合。
(4)Fe、Co、Ni与Ca都位于第四周期且最外层电子数相同,但相应单质的熔点,Fe、Co、Ni明显高于Ca,其原因是___________。
(5)已知TiN晶体的晶胞结构如图所示,若该晶胞的密度为ρg·cm-3,阿伏加德罗常数值为NA,则晶胞中Ti原子与N原子的最近距离为___________pm。(用含ρ、NA的代数式表示)
【答案】(1)1s22s22p63s23p63d84s2或[Ar]3d84s2 (2)AC
(3)N>O>H>C sp2、sp3 4 氢键
(4)Fe、Co、Ni的原子半径比Ca的小,同时价电子数目多,金属键强,因此熔点高
(5)×1010
【解析】(1)镍为28号元素,原子核外有28个电子,其核外电子排布为[Ar]3d84s2或1s22s22p63s23p63d84s2;(2)Fe(CO)5沸点较低,为分子晶体,不存在离子键,Fe原子与CO分子之间为配位键,CO分子内含有极性共价键,故选AC;(3)同周期自左至右第一电离能呈增大趋势,但N原子2p能级轨道半满,更稳定,第一电离能高于O,所以四种元素第一电离能由大到小的顺序为N>O>H>C;根据色胺酮中N原子的成键方式可知,成双键的N原子为sp2杂化,成单键的为sp3杂化;根据色胺酮钴配合物的结构简式可知,Co与2个O原子、2个N原子配位,配位数为4;分析甲醇性质可知,甲醇通过氢键与色胺酮钴配合物相结合;(4)Fe、Co、Ni单质均为金属晶体,其熔点与金属阳离子半径、金属所带电荷数有关,Fe、Co、Ni的原子半径比Ca的小,同时价电子数目多,金属键强,因此熔点高;(5)据图可知晶胞中Ti原子与N原子的最近距离为棱长的一半,根据均摊法,晶胞中Ti原子的个数为+1=4,化学式为TiN,则N原子的个数也为4,所以晶胞的质量m=g,密度为ρg⋅cm-3,所以晶胞的棱长为cm=×1010 pm,则Ti原子与N原子的最近距离为××1010 pm=×1010pm。
26.(2021·安徽省高中示范校高三联考)镁、铜、硼及其化合物在医药、国防、材料领域应用广泛。请回答下列问题:
(1)铜是重要的金属材料铜属于元素周期表中的___________区元素,与铜同周期且基态原子最外层未成对电子数与基态铜原子相同的元素有___________种。
(2)镁元素是人体必需的微量元素,其中起作用的是Mg2+。碱性条件下,检验Mg2+是否存在的化合物被称为“试镁灵”,其结构简式如图所示,其组成元素中第一电离能由大到小的顺序为___________(用元素符号表示),分子中N原子的杂类型为___________。
(3)氨硼烷(H3BNH3)是一种安全、高效的储氢材料,可由反应3CH4+2B3N3H6+6H2O=3CO2+6H3BNH3制得。
①H3BNH3的结构与乙烷相似,H3BNH3中存在配位键,提供孤电子对形成配位键的原子是___________(填元素符号)。
②CO2的空间构型为___________,H2O的键角小于CH4的键角,原因为___________。
(4)一种由Mg2+、N3-、F-组成的化合物的立方晶胞如图所示:
①该化合物的化学式为___________,的配位数为___________。
②填充在由阴离子构成的八面体空隙中,则八面体空隙的填充率为___________%。
③若距离最近的两个Mg2+的核间距为apmNA表示阿伏加德罗常数的值,则晶胞密度为___________ g· cm-3。
【答案】(1)ds 4 (2)N>O>H>C sp2
(3)N 直线 H2O中的O原子和CH4中的C原子的杂化方式相同,但O原子上有2个孤电子对,孤电子对与键合电子对之间的斥力比成键电子对之间的斥力大,导致水的键角变小
(4)Mg3NF3 6 75
【解析】(1)Cu属于ds区元素,与Cu同周期且基态原子最外层未成对电子数与Cu相同的元素有K、Cr、Ga、Br,共4种;(2)“试镁灵”中由H、C、N、O\四种元素组成,第一电离能由大到小的顺序为N>O>H>C;分子中氮氮双键和硝基中的氮原子均为sp2杂化;(3)①H3BNH3的结构与乙烷相似,结构为H3B←NH3,B原子提供空轨道,N原子提供孤对电子;②CO2的空间构型为直线;H2O中的O原子和CH4中的C原子的杂化方式相同,但O原子上有2个孤电子对,孤电子对与键合电子对之间的斥力大于成键电子对之间的斥力,故水的键角小于甲烷的键角;(4)①根据均摊法可知,1个晶胞中含有3个Mg2+、1个N3-和3个F-,故该化合物的化学式为Mg3NF3;由晶胞结构可知N3-的配位数为6;②晶胞中由阴离子构成的八面体空隙有4个,3个Mg2+填充在八面体空隙中,八面体空隙的填充率为75%;③若距离最近的两个Mg2+间距为apm,则晶胞边长为,晶胞密度为。
27.(2021·湖南省三湘教育联盟高三第二次大联考)镍是一种硬而有延展性并具有铁磁性的金属,它能够高度磨光和抗腐蚀,用镍制造不锈钢和各种合金钢被广泛地用于飞机、舰艇、雷达、导弹、陶瓷颜料、永磁材料、电子遥控等领域。回答下列问题:
(1)基态Ni原子的价电子轨道表示式(电子排布图)为___。
(2)具有不对称结构的Schiff碱及其与过渡金属形成的配合物结构类似于生命体系的真实情况。有一种广泛用于生命体系中金属蛋白的模拟研究,其结构如图所示。
该配合物中C原子的杂化方式为___;该配合物中除H之外的组成元素的第一电离能由小到大的顺序是___。
(3)二氧化硒主要用于电解锰行业,其中一种制备方法为2NiSeO42NiSeO3+O2↑、NiSeO3NiO+SeO2。下列分子或离子的VSEPR模型为平面三角形的是___(填字母)。
A.SeO42- B.SeO32- C.NiO D.SeO2
(4)草酸镍可用于制镍粉和镍的催化剂等,加热分解的化学方程式为NiC2O4NiO+CO+CO2,属于非极性分子的产物是___,等物质的量的CO(C≡O)与CO2分子中的π键比为___,与CO2互为等电子体(等电子体是指价电子数和原子数相同的分子、离子或原子团)的阴离子为___(任写一种)。
(5)氢能是一种重要的二次能源,其独有的优势和丰富的资源引起人类广泛的兴趣,然而氢的储存是目前氢能利用的一大难题,现有La、Ni合金是较为理想的储氢材料,其晶胞结构如图所示:
①该储氢材料的化学式为___。
②已知晶胞参数边长为anm,高为bnm,设阿伏加德罗常数的值为NA一个晶胞内可以储存18个氢原子,储氢后的晶胞密度为___g·cm-3。
【答案】(1)
(2)sp2、sp3 Ni<C<O<N (3)D
(4) CO2 1:1 CNO- (5)LaNi5 ×1021
【解析】(1)Ni是28号元素,基态Ni原子的电子排布式是1s22s22p63s23p63d84s2,价电子排布式是3d84s2,价电子轨道表示式(电子排布图)为 ;(2)该配合物中双键C原子的杂化方式为sp2、单键C原子的杂化方式为sp3;该配合物中含有Ni、C、H、O、N四种元素,非金属性越强第一电离能越大,N原子2p能级为半充满状态,结构稳定,第一电离能大于同周期相邻元素,除H之外的组成元素的第一电离能由小到大的顺序是Ni<C<O<N。(3)A项,SeO42-中Se原子价电子对数为,VSEPR模型为正四面体,故不选A;B项,SeO32-中Se原子价电子对数为,VSEPR模型为正四面体,故不选B;C项,NiO中O2-价电子对数为4,VSEPR模型为正四面体,故不选C;D项,SeO2中Se原子价电子对数为,VSEPR模型为平面三角形,故选D;故选D。(4)CO2是直线型分子,结构对称,正负电荷的重心重合,CO2属于非极性分子;双键中有1个π键,叁键中有2个π键,等物质的量的CO(C≡O)与CO2分子中的π键比为1:1;CO2的价电子数是16,与CO2互为等电子体(等电子体是指价电子数和原子数相同的分子、离子或原子团)的阴离子为CNO-;(5)①根据均摊原则,晶胞中La原子数是、Ni原子数是,该储氢材料的化学式为LaNi5;②晶胞参数边长为anm,高为bnm,则晶胞体积为,设阿伏加德罗常数的值为NA,一个晶胞内可以储存18个氢原子,储氢后的晶胞密度为g·cm-3。
28.(2021·广东省“六校联盟”高三第三次联考)锰(Mn)、钴(Co)、镍(Ni)等过渡金属元素化合物的应用研究是前沿科学之一,回答下列问题:
(1)Mn的价电子排布式为___________。金属锰可导电、导热,有金属光泽和延展性,这些性质都可以用“___________理论”解释。
(2)已知金属锰有多种晶型,γ型锰的面心立方晶胞俯视图符合下列___________(填序号),每个Mn原子周围紧邻的原子数为___________。
A.B.C.D.
(3)[Co(DMSO)6](ClO4)2是一种紫色晶体,其中DMSO为二甲基亚砜,化学式为SO(CH3)2。DMSO中硫原子的杂化轨道类型为___________,SO(CH3)2中键角∠C—S—O___________CH3COCH3中键角∠C—C—O(填“大于”“小于”或“等于”),ClO的空间构型是___________,元素S、Cl、O的电负性由大到小的顺序为___________。
(4)镍和苯基硼酸在催化剂作用下可以合成丙烯醇(CH2=CH—CH2OH),其相对分子质量等于丙醛(CH3CH2CHO),但两者沸点相差较大,原因是___________。
(5)NiO的晶胞结构如图甲所示,其中离子坐标参数A为(0,0,0),B为(1,1,1),则C的离子坐标参数为___________。一定温度下,NiO晶体可以自发地分散并形成“单分子层”,可以认为O2-作密置单层排列,Ni2+填充其中(如图乙),已知O2-的半径为apm,设阿伏伽德罗常数值为NA,每平方米面积上具有该晶体的质量为___________g(用含a、NA的代数式表示)。
【答案】(1) 3d54d2 电子气 (2)C 12
(3)sp3 小于 正四面体 O>Cl>S
(4)丙烯醇分子之间能形成分子间氢键 (5)(1,,)
【解析】(1)锰元素的原子序数为24,基态原子的价电子排布式为3d54d2;金属晶体中原子之间存在金属键,描述金属键本质的最简单理论是电子气理论,电子气理论可解释金属晶体的熔沸点的高低,也可以解释金属的导电、导热性能,有金属光泽和延展性,则金属锰可导电、导热,有金属光泽和延展性可用电子气理论解释;(2)γ型锰为面心立方晶胞,晶胞中锰原子位于晶胞的顶点和面心,由图可知, C为面心立方晶胞俯视图,晶胞中顶点的锰与位于面心的锰原子紧邻,则每个锰原子周围紧邻的原子数为12,;(3)二甲基亚砜中硫原子的价层电子对数为4,孤对电子对数为1,则硫原子的杂化方式为sp3杂化,丙酮中羰基碳原子的杂化方式为sp2杂化,无孤电子对,孤电子对对成键电子对的排斥作用大于成键电子对之间的排斥作用,则二甲基亚砜中键角∠C—S—O小于丙酮中键角∠C—C—O;高氯酸根离子中氯原子的价层电子对数为4,孤对电子对数为0,则离子的空间构型为正四面体形;元素的非金属性越大,电负性越大,元素非金属性的强弱顺序为O>Cl>S,则电负性的大小顺序为O>Cl>S;(4)相对分子质量相等的丙烯醇和丙醛中,丙烯醇分子间之间能形成分子间氢键,分子间的分子间作用力大于丙醛,沸点高于丙醛;(5)由氧化镍晶胞中离子坐标参数A为(0,0,0)、B为(1,1,1)可知,晶胞的边长为1,则位于右侧面心离子坐标参数C为(1,,);由图乙可知,每个镍离子被3个氧离子包围,每个氧离子被3个镍离子包围,相对位置如图所示:,相邻的3个氧离子的中心形成边长为2apm的正三角形,每个三角形中含有1个镍离子,三角形的面积为×2apm×2apm×sin60°=a2pm2,实际上镍离子被如图所示的两个小三角形所包含:,两个小三角形形成的平行四边形的面积为2a2pm2,含有的氧离子个数为6×=1,则每平方米面积上具有该晶体的质量为g=g。
29.(2021·广东省高考研究会高考测评研究院高三学习效率检测调研)TiO2是环境友好材料,能光催化降解有机物。请回答以下问题:
(1)基态Ti原子价电子中未成对电子有_______个。
(2)二氧化钛与COCl2、SOCl2(光/等氯化试剂反应可用于制取四氯化钛。
①SOCl2的立体结构为_______,SOCl2中σ键和π键的数日之比为_______。
②COCl2是_______分子。(填“极性”或“非极性”)
(3)香豆素是一种天然香料,能被TiO2光降解。
①香豆素分子中C、О元素的第一电离能大小关系是_______,理由足_______。
②分子中C原子的杂化类型是_______。
③已知单双键交替的共轭结构可以形成大π键,大π键可用符号“π”表示,其中n代表参形成大π键的原子数,m代表参与形成大π键的电子数(如香豆素中的大π键可表示为),则苯分子中的大π键应该表示为_______。
(4)研究表明,在TiO2通过氮掺杂反应生成TiO2-aNb,能使TiO2对可见光具有活性,反应如图所示。
TiO2-aNb晶体中a:b=_______
【答案】(1)2 (2)三角锥形 3:1 极性
(3)O>C O原子半径比C原子小,对最外层电子吸引力较大 sp2 π66
(4)7:2
【解析】(1)Ti原子价电子排布式为3d24s2,因此未成对电子数为2;(2)①根据杂化轨道理论,SOCl2以S为中心,根据VSEPR理论可求得价层电子对数,而成键数为4,应为sp3杂化,但是S有一对孤对电子,故SOCl2为三角锥形。S与O之间是双键,S与Cl之间是单键,则σ键和π键的数目之比为3:1;②COCl2是平面三角形分子,但不是正三角形,正电中心和负电中心不在同一位置,为极性分子。(3)①C和O相比,O原子核内质子数多,核电荷数大,半径小,对核外电子的吸引力强,不易失去电子,所以O第一电离能大于C的第一电离能。②分子中的C均成三个σ键且无孤对电子,则采用sp2杂化。③苯中6个碳原子均成三个σ键,6个碳原子均有1个孤电子,则形成6中心,6电子的大π键,可表示为π66。(4)图示结构含有4个TiO2,氮掺杂后,每个TiO2-aNb中氧原子数;氮原子数=;2-a=,则a=,b=。a:b=7:2。
30.(2021·湖北省重点校联考高三试题)氮族元素N、P、As等元素在农药、化肥等领域有广泛应用。回答下列问题:
(1)基态磷原子中,电子占据的最高能层符号为___________。
(2)基态As原子的核外电子排布式为___________。
(3)氮元素的简单气态氢化物为NH3,其沸点比PH3的___________(填“高”或“低”),理由是___________。
(4)氮元素的常见含氧酸根为NO3-,其空间构型为___________,其中N的杂化方式为___________。NO3-和Co2+可形成配离子[Co(NO3)4]2+,该配离子中各元素的第一电离能由小到大的顺序为___________(用元素符号表示),1mol该配离子中含有的键数目为___________ NA。
(5)AlP因杀虫效率高、廉价易得而被广泛应用。已知AlP的晶胞结构如图所示。
①A、B点的原子坐标如图所示,则C点的原子坐标为___________。
②磷化铝的晶胞参数(1pm=10-12m),其密度为___________g/cm3(列出计算式即可,NA表示阿伏加德罗常数的值)。
【答案】(1)M (2)1s22s22p63s23p63d104s24p3或者[Ar] 3d104s24p3
(3)高 NH3分子间存在氢键
(4)平面三角形 sp2 Co<O<N 16
(5) (,,)
【解析】(1)已知磷是15号元素,基态磷原子的核外电子排布式为:1s22s22p63s23p3,故基态磷原子中,电子占据的最高能层符号为M;(2)已知As是33号元素,故基态As原子的核外电子排布式为1s22s22p63s23p63d104s24p3或者[Ar] 3d104s24p3;(3)由于NH3中存在分子间氢键,而PH3分子间不存在氢键,故导致氮元素的简单气态氢化物为NH3的沸点比PH3的高;(4)氮元素的常见含氧酸根为NO3-,NO3-中心原子N原子周围的价层电子对数为:3+(5+1-3×2)=3,根据价层电子对互斥理论可知其空间构型为平面三角形,根据杂化轨道理论可知, N的杂化方式为sp2,NO3-和Co2+可形成配离子,该配离子中各元素即N、O、Co,根据第一电离能同一周期从左往右呈增大趋势,IIA与IIIA、VA与VIA反常,金属的第一电离能一般小于非金属,故第一电离能由小到大的顺序为Co<O<N,已知单键、双键、三键均只有一个σ键,故1个NO3-含有3个NO3-,另外4个NO3-与Co2+之间形成4个配位键即4个σ键,1mol该配离子中含有的σ键数目为1mol×(4×3+4)×NAmol-1=16NA;(5)①由晶胞图结合A、B的坐标可知,C点与晶胞顶点连线处于晶胞体对角线上,且二者距离等于晶胞体对角线长度的,故C点到左侧面、前平面、下底面的距离分别为晶胞棱长的、、,故C点的原子坐标为(,,);③晶胞中,Al原子数目为4,P原子数目为8×+6×=4,晶胞质量=4×g,磷化铝的晶胞参数a=546.35pm,其密度=4×g,÷(546.35×10-10 cm)3= 。
相关试卷
这是一份回归教材重难点08 聚焦热、速率、平衡-高考化学三轮冲刺过关(新高考专用),文件包含回归教材重难点08聚焦热速率平衡解析版docx、回归教材重难点08聚焦热速率平衡原卷版docx等2份试卷配套教学资源,其中试卷共29页, 欢迎下载使用。
这是一份回归教材重难点06 “10种”官能团性质回放-高考化学三轮冲刺过关(新高考专用),文件包含回归教材重难点06“10种”官能团性质回放解析版1docx、回归教材重难点06“10种”官能团性质回放原卷版1docx等2份试卷配套教学资源,其中试卷共22页, 欢迎下载使用。
这是一份回归教材重难点04 “9种”物质的性质及应用-高考化学三轮冲刺过关(新高考专用),文件包含回归教材重难点04“9种”物质的性质及应用解析版1docx、回归教材重难点04“9种”物质的性质及应用原卷版1docx等2份试卷配套教学资源,其中试卷共22页, 欢迎下载使用。

