2023年高考化学三轮回归教材重难点10 综合实验方案的设计与评价
展开
这是一份2023年高考化学三轮回归教材重难点10 综合实验方案的设计与评价,共34页。试卷主要包含了无机物质的制备,有机物质的制备,明确常考实验装置的作用,实验条件控制的操作与目的,物质制备与提纯的思维流程,定量型实验题的解题模板,评价实验方案的三角度,铜是不活泼的金属,常见有、价等内容,欢迎下载使用。
2023年高考化学三轮回归教材重难点
回归教材重难点10 综合实验方案的设计与评价
高考五星高频考点。化学综合实验在高考化学中是必考题型,其特点有:命题的背景材料新颖;综合性强、能力要求高、分值高、难度大,是体现高考区分度的重点题型。该类试题常以表格、组装图示等形式呈现,与元素化合物知识有机地融合在一起进行命题,通过对实验设计、方案的评价分析,近几年全国卷实验综合题不再单纯地出现制备、探究或定量实验类型,而是呈现融合趋势,在制备或探究中也有定量计算,整个实验题拉开梯度,涉及常见仪器的识别使用、基本操作、装置连接、实验设计与评价、产率或纯度计算等,各方面问题都可以考查到。解题过程中做到:整体了解实验过程、准确获取题中信息、认真解答题中设问。
1.无机物质的制备
发生装置
净化装置
收集装置
尾气处理装置
2.有机物质的制备
分析制备流程
熟悉常见仪器及典型装置
依据有机反应特点作答
①有机物易挥发,反应中通常采用冷凝回流装置,以提高原料的利用率和产物的产率。
②有机反应通常都是可逆反应,且易发生副反应,因此常使价格较低的反应物过量,以提高另一反应物的转化率和产物的产率,同时在实验中需要控制反应条件,以减少副反应的发生。
③根据产品与杂质的性质特点,选择合适的分离提纯方法
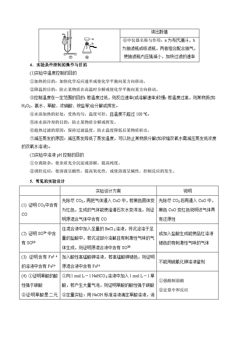
3.明确常考实验装置的作用
实验装置
主要作用
①中橡皮管的作用:平衡压强,使液体能顺利滴下;降低液体体积对气体体积测量的干扰
②的作用:干燥或除去气体中的杂质
③的作用:吸收尾气,防止污染空气
④的作用:干燥气体或吸收气体;防止空气中二氧化碳、水蒸气对实验的影响
⑤的作用:安全瓶,防止瓶内压强过大
⑥的作用:混合气体;干燥气体;通过观察气泡速率控制流量
⑦的作用:测量气体体积。读数时注意:装置冷却到室温,上下移动量气管使两液面高度一致,平视量气管内凹液面最低处读出数值
⑧中仪器名称与作用:a为布氏漏斗,b为抽滤瓶或吸滤瓶,两者组合配合抽气,使抽滤瓶内压强减小,加快过滤的速率
4.实验条件控制的操作与目的
(1)实验中温度控制的目的
①加热的目的:加快化学反应速率或使化学平衡向某方向移动。
②降温的目的:防止某物质在高温时分解或使化学平衡向某方向移动。
③控制温度在一定范围的目的:若温度过低,则反应速率(或溶解速率)较慢;若温度过高,则某物质(如H2O2、氨水、草酸、浓硝酸、铵盐等)会分解或挥发。
④水浴加热的好处:受热均匀,温度可控,且温度不超过100 ℃。
⑤冰水浴冷却的目的:防止某物质分解或挥发。
⑥趁热过滤的原因:保持过滤温度,防止温度降低后某物质析出。
⑦减压蒸发的原因:减压蒸发降低了蒸发温度,可以防止某物质分解(如浓缩双氧水需减压蒸发低浓度的双氧水溶液)。
(2)实验中溶液pH控制的目的
①分离除杂:使杂质充分沉淀或溶解,提高纯度。
②调控反应:使溶液呈酸性,提高氧化性,或使溶液呈碱性,控制反应的发生。
5. 常见的实验设计
实验设计方案
说明
(1) 证明CO2中含有CO
先除尽CO2,再把气体通入CuO中,若黑色固体变为红色,生成的气体能使澄清石灰水变浑浊,则证明原混合气体中含有CO
先除尽CO2后再通入CuO中,黑色CuO变红色说明该气体具有还原性
(2) 证明SO中含有SO
往混合液中加入足量的BaCl2溶液,将沉淀溶于足量的盐酸中,若沉淀部分溶解且有刺激性气味的气体生成,则证明原混合液中含有SO
或加入盐酸生成能使品红溶液褪色的有刺激性气味的气体
(3) 证明含有Fe3+的溶液中含有Fe2+
加入酸性高锰酸钾溶液,若高锰酸钾褪色,则证明原混合液中含有Fe2+
不能用硫氰化钾溶液鉴别
(4) ①证明草酸的酸性强于碳酸
②证明草酸是二元酸
①向1 mol·L-1 NaHCO3溶液中加入1 mol·L-1草酸,若产生大量气泡,则证明草酸的酸性强于碳酸
②定量实验:用NaOH标准溶液滴定草酸溶液,消耗NaOH的物质的量为草酸的2倍,则说明草酸是二元酸
①强酸制弱酸
②定量中和反应
(5) 证明碳酸的酸性强于硅酸
把CO2通入硅酸钠溶液中,若出现白色沉淀,则说明碳酸的酸性强于硅酸
利用强酸制弱酸
(6) 证明氯气的氧化性强于单质硫
把氯气通入硫化氢溶液中,若有淡黄色沉淀生成,则证明氯气的氧化性强于单质硫
氧化剂的氧化性强于氧化产物的氧化性
(7) 证明H2C2O4是弱酸
测Na2C2O4的pH,pH>7说明H2C2O4是弱酸;或将pH=1的H2C2O4溶液稀释10倍,pH<2说明H2C2O4是弱酸
弱酸存在电离平衡,弱酸阴离子存在水解平衡
(8) 证明SO2中含有CO2
先把混合气体通入足量的高锰酸钾溶液中,再通入品红溶液不褪色,最后通入澄清石灰水中,若澄清石灰水变浑浊,说明含有CO2
品红溶液不褪色,说明不含有SO2,澄清石灰水变浑浊说明含有CO2
6.物质制备与提纯的思维流程
7.定量型实验题的解题模板
8.评价实验方案的三角度
1.(2021•广东选择性考试)含氯物质在生产生活中有重要作用。1774年,舍勒在研究软锰矿(主要成分是MnO2)的过程中,将它与浓盐酸混合加热,产生了一种黄绿色气体。1810年,戴维确认这是一种新元素组成的单质,并命名为chlorine(中文命名“氯气”)。
(1)实验室沿用舍勒的方法制取Cl2的化学方程式为_______。
(2)实验室制取干燥Cl2时,净化与收集Cl2所需装置的接口连接顺序为_______。
(3)某氯水久置后不能使品红溶液褪色,可推测氯水中_______已分解。检验此久置氯水中Cl-存在的操作及现象是_______。
(4)某合作学习小组进行以下实验探究。
①实验任务。通过测定溶液电导率,探究温度对AgCl溶解度的影响。
②查阅资料。电导率是表征电解质溶液导电能力的物理量。温度一定时,强电解质稀溶液的电导率随溶液中离子浓度的增大而增大;离子浓度一定时,稀溶液电导率随温度的升高而增大。25℃时,Ksp(AgCl)=1.8×10-10。
③提出猜想。
猜想a:较高温度的AgCl饱和溶液的电导率较大。
猜想b:AgCl在水中的溶解度s(45℃)>s(35℃)>s(25℃)。
④设计实验、验证猜想。取试样Ⅰ、Ⅱ、Ⅲ(不同温度下配制的AgCl饱和溶液),在设定的测试温度下,进行表中实验1~3,记录数据。
实验序号
试样
测试温度/℃
电导率/
1
Ⅰ:25℃的AgCl饱和溶液
25
A1
2
Ⅱ:35℃的AgCl饱和溶液
35
A2
3
Ⅲ:45℃的AgCl饱和溶液
45
A3
⑤数据分析、交流讨论。25℃的AgCl饱和溶液中,c(Cl-)= ______________mol·L-1。
实验结果为A3>A2>A1。小组同学认为,此结果可以证明③中的猜想成立,但不足以证明猜想成立。结合②中信息,猜想不足以成立的理由有_______。
⑥优化实验。小组同学为进一步验证猜想,在实验1~3的基础上完善方案,进行实验4和5。请在答题卡上完成表中内容。
实验序号
试样
测试温度/℃
电导率/
4
Ⅰ
_______
B1
5
_______
_______
B2
⑦实验总结。根据实验1~5的结果,并结合②中信息,小组同学认为猜想也成立。猜想成立的判断依据是_______。
【答案】(1)MnO2+4HCl(浓)MnCl2+Cl2↑+2H2O (2) c-d-b-a-e
(3)HClO 向溶液中加入过量稀硝酸,防止溶液中含有CO32-、HCO3-等,再加入少量AgNO3溶液,若有白色沉淀生成,则证明原溶液中含有Cl-
(4)⑤1.34×10-5 测试温度不同,根据电导率结果无法判断不同温度下饱和溶液的溶解度 ⑥ 45℃ II 45℃ ⑦A3>B2>B1
【解析】(1)实验室通常采用浓盐酸和MnO2制取Cl2,化学方程式为:MnO2+4HCl(浓) MnCl2+Cl2↑+2H2O;(2)根据化学方程式可知,制取的氯气中混有氯化氢、水蒸气,氯气有毒,必须进行尾气处理,因此使用饱和食盐水吸收氯化氢气体,浓硫酸除去水蒸气,最后用NaOH溶液吸收尾气,因此接口连接顺序为c-d-b-a-e;(3)久置后不能使品红溶液褪色,说明HClO已分解;检验Cl-的方法为向溶液中加入过量稀硝酸,防止溶液中含有CO32-、HCO3-等,再加入少量AgNO3溶液,若有白色沉淀生成,则证明原溶液中含有Cl-;(4)⑤25℃时, Ksp(AgCl)=c(Ag+) ×c(Cl-),根据沉淀溶解平衡可知,饱和的AgCl溶液中c(Ag+) =c(Cl-),所以有==1.34×10-5 mol·L-1;实验1~3中,不同的饱和溶液浓度不同且测试温度不同,根据资料显示离子浓度一定时,稀溶液电导率随温度的升高而增大,所以根据实验1~3无法判断温度较高的饱和溶液离子浓度大,进而不能得出溶解度关系;⑥如果要判断AgCl在水中的溶解度随温度的变化情况,可以设计不相同温度下的饱和溶液在相同温度下测试,如果温度较高下的饱和溶液电导率比温度较低的饱和溶液电导率高,则可以得出温度升高饱和溶液中离子浓度高。所以可以设计试样Ⅰ在45℃下测试与实验3比较;设计试样II在45℃下测试与实验3比较;⑦猜想b成立的判断依据是A3>B2>B1。
2.(2021•北京卷)某小组探究卤素参与的氧化还原反应,从电极反应角度分析物质氧化性和还原性的变化规律。
(1)浓HCl与MnO2混合加热生成Cl2,氯气不再逸出时,固液混合物A中存在盐酸和MnO2。
①反应的离子方程式为_______。
②电极反应式:
i还原反应:MnO2+2e-+4H+=Mn2++2H2O
ii氧化反应:_______。
③根据电极反应式,分析A中仍存在盐酸和MnO2的原因。
i随H+浓度降低或Mn2+浓度升高,MnO2氧化性减弱;
ii随Cl-浓度降低,_______。
④补充实验,证实了③中的分析,则a为_______,b为_______。
实验操作
试剂
产物
I
较浓H2SO4
有Cl2
II
a
有Cl2
III
a+b
无Cl2
(2)利用H+浓度对MnO2氧化性的影响,探究卤素离子的还原性,相同浓度的KCl、KBr、KI溶液,能与MnO2反应的最低H+浓度由大到小的顺序是_______,从原子结构角度说明理由______________。
(3)根据(1)中的结论推测,酸性条件下,加入某种化合物可以提高溴的氧化性,将Mn2+氧化为MnO2,经实验证实了推测,该化合物是_______。
(4)Ag分别与1mol·L1的盐酸、氢溴酸、氢碘酸混合,Ag只与氢碘酸发生置换反应,试解释原因_______。
(5)总结:物质氧化性、还原性变化的一般规律是_______。
【答案】(1)①MnO2+4H+ +2Cl- Mn2++Cl2↑ + 2H2O ②2Cl--2e- =Cl2↑
③Cl-还原性减弱或Cl2 的氧化性增强
④KCl固体(或浓/饱和溶液) MnSO4固体(或浓/饱和溶液)
(2) KCl>KBr>KI Cl、Br、I位于第VIIA族,从上到下电子层数逐渐增加,原子半径逐渐增大,得电子能力逐渐减弱,阴离子的还原性逐渐增强
(3)AgNO3 或Ag2SO4
(4)比较AgX的溶解度,AgI 溶解度最小,Ag++I-= AgI↓使得Ag还原性增强的最多,使得2Ag+2H+=2Ag++ H2↑反应得以发生
(5)氧化剂(还原剂)的浓度越大,其氧化性(还原性)越强,还原产物(还原产物)的浓度越大,氧化剂(还原剂)的氧化性(还原性)越小;还原反应中,反应物浓度越大或生成物浓度越小,氧化剂氧化性越强
【解析】(1)①二氧化锰和浓盐酸制氯气的离子方程式为:MnO2+4H+ +2Cl- Mn2++Cl2↑ + 2H2O;②氧化反应是元素化合价升高,故氧化反应为:2Cl--2e- =Cl2↑③反应不能发生也可能是还原剂还原性减弱,或者产生了氧化性更强的氧化剂,故答案为:Cl-还原性减弱或Cl2 的氧化性增强④可以从增大氯离子浓度的角度再结合实验II的现象分析,试剂a可以是KCl固体(或浓/饱和溶液);结合实验III的显现是没有氯气,且实验III也加入了试剂a,那一定是试剂b影响了实验III的现象,再结合原因i可知试剂b是MnSO4固体(或浓/饱和溶液);(2)非金属性越弱其阴离子的还原性越强,反应时所需的氢离子浓度越小,故顺序是KCl>KBr>KI;其原因是Cl、Br、I位于第VIIA族,从上到下电子层数逐渐增加,原子半径逐渐增大,得电子能力逐渐减弱,阴离子的还原性逐渐增强;(3)根据(1)中的结论推测随Cl-浓度降低导致二氧化锰的氧化性减弱,那么如果进一步降低Cl-浓度降低则可以导致可以提高溴的氧化性,将Mn2+氧化为MnO2,故答案为:AgNO3 或Ag2SO4;(4)若要使反应2Ag+2H+=2Ag++ H2↑发生,根据本题的提示可以降低Ag+浓度,对比AgX的溶解度,AgI 溶解度最小,故Ag只与氢碘酸发生置换反应的原因是:比较AgX的溶解度,AgI 溶解度最小,Ag++I-= AgI↓使得Ag还原性增强的最多,使得2Ag+2H+=2Ag++ H2↑反应得以发生;(5)通过本题可以发现,物质氧化性和还原性还与物质的浓度有关,浓度越大氧化性或者还原性越强,故答案为:氧化剂(还原剂)的浓度越大,其氧化性(还原性)越强,还原产物(还原产物)的浓度越大,氧化剂(还原剂)的氧化性(还原性)越小;还原反应中,反应物浓度越大或生成物浓度越小,氧化剂氧化性越强。
3.(2021•河北选择性考试)化工专家侯德榜发明的侯氏制碱法为我国纯碱工业和国民经济发展做出了重要贡献,某化学兴趣小组在实验室中模拟并改进侯氏制碱法制备NaHCO3,进一步处理得到产品Na2CO3和NH4Cl,实验流程如图:
回答下列问题:
(1)从A~E中选择合适的仪器制备NaHCO3,正确的连接顺序是____________(按气流方向,用小写字母表示)。为使A中分液漏斗内的稀盐酸顺利滴下,可将分液漏斗上部的玻璃塞打开或______________________________。
A. B. C. D. E.
(2)B中使用雾化装置的优点是_____________________________。
(3)生成NaHCO3的总反应的化学方程式为___________________________________。
(4)反应完成后,将B中U形管内的混合物处理得到固体NaHCO3和滤液:
①对固体NaHCO3充分加热,产生的气体先通过足量浓硫酸,再通过足量Na2O2,Na2O2增重0.14g,则固体NaHCO3的质量为____________g。
②向滤液中加入NaCl粉末,存在NaCl(s)+NH4Cl(aq)→NaCl(aq)+NH4Cl(s)过程。为使NH4Cl沉淀充分析出并分离,根据NaCl和NH4Cl溶解度曲线,需采用的操作为____________、____________、洗涤、干燥。
(5)无水NaHCO3可作为基准物质标定盐酸浓度.称量前,若无水NaHCO3保存不当,吸收了一定量水分,用其标定盐酸浓度时,会使结果____________(填标号)。
A.偏高 B.偏低 C.不变
【答案】(1)aefbcgh 将玻璃塞上的凹槽对准漏斗颈部的小孔
(2)使氨盐水雾化,可增大与二氧化碳的接触面积,从而提高产率(或其他合理答案)
(3)NH3·H2O+NaCl+CO2=NH4Cl+NaHCO3↓
(4)①0.84 ②蒸发浓缩 冷却结晶 (5)A
【解析】根据工艺流程知,浓氨水中加入氯化钠粉末形成饱和氨盐水后,再通入二氧化碳气体,发生反应:NH3·H2O+NaCl+CO2=NH4Cl+NaHCO3↓,得到的碳酸氢钠晶体烘干后受热分解会生成碳酸钠、二氧化碳和水,从而制备得到纯碱;另一方面得到的母液主要溶质为NH4Cl,再从加入氯化钠粉末,存在反应NaCl(s)+ NH4Cl(aq)= NaCl(aq)+ NH4Cl(s)。(1)要制备NaHCO3,需先选用装置A制备二氧化碳,然后通入饱和碳酸氢钠溶液中除去二氧化碳中的HCl,后与饱和氨盐水充分接触来制备NaHCO3,其中过量的二氧化碳可被氢氧化钠溶液吸收,也能充分利用二氧化碳制备得到少量NaHCO3,所以按气流方向正确的连接顺序应为:aefbcgh;为使A中分液漏斗内的稀盐酸顺利滴下,可将分液漏斗上部的玻璃塞打开或将玻璃塞上的凹槽对准漏斗颈部的小孔;(2)B中使用雾化装置使氨盐水雾化,可增大与二氧化碳的接触面积,从而提高产率;(3)根据上述分析可知,生成NaHCO3的总反应的化学方程式为NH3·H2O+NaCl+CO2=NH4Cl+NaHCO3↓;(4)①对固体NaHCO3充分加热,产生二氧化碳和水蒸气,反应的化学方程式为:2NaHCO3Na2CO3+H2O+CO2↑将气体先通过足量浓硫酸,吸收水蒸气,再通过足量Na2O2,Na2O2与二氧化碳反应生成碳酸钠和氧气,化学方程式为:2 Na2O2+2CO2=2 Na2CO3+O2,根据方程式可知,根据差量法可知,当增重0.14g(2CO的质量)时,消耗的二氧化碳的质量为=0.22g,其物质的量为,根据关系式2 NaHCO3:CO2可知,消耗的NaHCO3的物质的量为20.005mol=0.01mol,所以固体NaHCO3的质量为0.01mol84g/mol=0.84g;②根据溶解度虽温度的变化曲线可以看出,氯化铵的溶解度随着温度的升高而不断增大,而氯化钠的溶解度随着温度的升高变化并不明显,所以要想使NH4Cl沉淀充分析出并分离,需采用蒸发浓缩、冷却结晶、洗涤、干燥的方法;(5)称量前,若无水NaHCO3保存不当,吸收了一定量水分,标准液被稀释,浓度减小,所以用其标定盐酸浓度时,消耗的碳酸氢钠的体积V(标)会增大,根据c(测)=可知,最终会使c(测)偏高,A项符合题意,故选A。
4.(2021•天津卷)某化学小组同学利用一定浓度的H2O2溶液制备O2,再用O2氧化C2H5OH,并检验氧化产物。
Ⅰ.制备O2
该小组同学设计了如下气体发生装置(夹持装置省略)
(1)甲装置中主要仪器的名称为___________。
(2)乙装置中,用粘合剂将MnO2制成团,放在多孔塑料片上,连接好装置,气密性良好后打开活塞K1,经长颈漏斗向试管中缓慢加入3% H2O2溶液至___________。欲使反应停止,关闭活塞K1即可,此时装置中的现象是___________。
(3)丙装置可用于制备较多O2,催化剂铂丝可上下移动。制备过程中如果体系内压强过大,安全管中的现象是___________,此时可以将铂丝抽离H2O2溶液,还可以采取的安全措施是___________。
(4)丙装置的特点是___________(填序号)。
a.可以控制制备反应的开始和结束
b.可通过调节催化剂与液体接触的面积来控制反应的速率
c.与乙装置相比,产物中的O2含量高、杂质种类少
Ⅱ.氧化C2H5OH
该小组同学设计的氧化C2H5OH的装置如图(夹持装置省略)
(5)在图中方框内补全干燥装置和干燥剂。___________
Ⅲ.检验产物
(6)为检验上述实验收集到的产物,该小组同学进行了如下实验并得出相应结论。
实验序号
检验试剂和反应条件
现象
结论
①
酸性KMnO4溶液
紫红色褪去
产物含有乙醛
②
新制Cu(OH)2,加热
生成砖红色沉淀
产物含有乙醛
③
微红色含酚酞的NaOH溶液
微红色褪去
产物可能含有乙酸
实验①~③中的结论不合理的是___________(填序号),原因是___________。
【答案】(1)分液漏斗 锥形瓶
(2)刚好没过MnO2固体 试管内的H2O2溶液被压入长颈漏斗中,与MnO2分离
(3)液面上升 打开弹簧夹K2 (4)ab
(5)(6 ① 乙醇也能使酸性KMnO4溶液褪色
【解析】用双氧水和催化剂制取氧气。制得的氧气经干燥后进入盛有乙醇的圆底烧瓶中,和热的乙醇一起进入硬质玻璃管中,在铜的催化作用下发生乙醇的催化氧化反应生成乙醛。生成的乙醛进入试管中,被冷凝收集。(1)根据仪器构造可知,甲装置中主要仪器的名称为分液漏斗和锥形瓶;(2)乙装置是启普发生器的简易装置,可以随时控制反应的发生和停止。用粘合剂将MnO2制成团,放在多孔塑料片上,连接好装置,气密性良好后打开活塞K1,经长颈漏斗向试管中缓慢加入3% H2O2溶液至刚好没过MnO2固体,此时可以产生氧气,氧气通过导管导出。欲使反应停止,关闭活塞K1,此时由于气体还在产生,使容器内压强增大,可观察到试管内的H2O2溶液被压入长颈漏斗中,与MnO2分离;(3)丙装置用圆底烧瓶盛装H2O2溶液,可用于制备较多O2,催化剂铂丝可上下移动可以控制反应速率。制备过程中如果体系内压强过大,H2O2溶液会被压入安全管中,可观察到安全管中液面上升,圆底烧瓶中液面下降。此时可以将铂丝抽离H2O2溶液,使反应速率减慢,还可以打开弹簧夹K2,使烧瓶内压强降低;(4)a项,催化剂铂丝可上下移动可以控制制备反应的开始和结束,a正确;b项,催化剂与液体接触的面积越大,反应速率越快,可通过调节催化剂与液体接触的面积来控制反应的速率,b正确;c项,丙装置用圆底烧瓶盛装H2O2溶液,与乙装置相比,可用于制备较多O2,但产物中的O2含量和杂质种类和乙中没有区别,c错误;故选ab;(5)氧气可以用浓硫酸干燥,所以可以用一个洗气瓶,里面盛装浓硫酸干燥氧气,如图;(6)实验①不合理,因为乙醇有挥发性,会混入生成的乙醛中,乙醇也能使酸性高锰酸钾溶液褪色,所以酸性高锰酸钾溶液褪色不能证明产物中含有乙醛。
5.(2021•辽宁选择性考试)Fe/ Fe3O4磁性材料在很多领域具有应用前景,其制备过程如下(各步均在N2氛围中进行):
①称取9.95g FeCl2·4H2O(Mr=199),配成溶液,转移至恒压滴液漏斗中。
②向三颈烧瓶中加入100 mL14mol·L-1KOH溶液。
③持续磁力搅拌,将FeCl2溶液以2mL·min-1的速度全部滴入三颈烧瓶中,100℃下回流3h。
④冷却后过滤,依次用热水和乙醇洗涤所得黑色沉淀,在干燥。
⑤管式炉内焙烧2h,得产品3.24g。
部分装置如图:
回答下列问题:
(1)仪器a的名称是_______;使用恒压滴液漏斗的原因是_______。
(2)实验室制取N2有多种方法,请根据元素化合物知识和氧化还原反应相关理论,结合下列供选试剂和装置,选出一种可行的方法,化学方程式为_______,对应的装置为_______(填标号)。
可供选择的试剂:CuO(s)、NH3(g)、Cl2(g)、O2(g)、饱和NaNO2(aq)、饱和NH4Cl(aq)
可供选择的发生装置(净化装置略去):
(3)三颈烧瓶中反应生成了Fe和Fe3O4,离子方程式为_______。
(4)为保证产品性能,需使其粒径适中、结晶度良好,可采取的措施有_______。
A.采用适宜的滴液速度 B.用盐酸代替KOH溶液,抑制水解
C.在空气氛围中制备 D.选择适宜的焙烧温度
(5)步骤④中判断沉淀是否已经用水洗涤干净,应选择的试剂为_______;使用乙醇洗涤的目的是_______。
(6)该实验所得磁性材料的产率为_______(保留3位有效数字)。
【答案】(1)(球形)冷凝管 平衡气压,便于液体顺利流下
(2)2NH3+3CuO3Cu+N2+3H2O(或NH4Cl+ NaNO2NaCl+N2+2H2O) A(或B)
(3)4Fe2++8OH-=Fe↓+Fe3O4↓+4H2O (4)AD
(5)稀硝酸和硝酸银溶液 除去晶体表面水分,便于快速干燥
(6)90.0%
【解析】(1)根据仪器的构造与用途可知,仪器a的名称是(球形)冷凝管;恒压滴液漏斗在使用过程中可保持气压平衡,使液体顺利流下。(2)实验室中制备少量氮气的基本原理是用适当的氧化剂将氨或铵盐氧化,常见的可以是将氨气通入灼热的氧化铜中反应,其化学方程式为:2NH3+3CuO3Cu+N2+3H2O ;可选择气体通入硬质玻璃管与固体在加热条件下发生反应,即选择A装置。还可利用饱和NaNO2(aq)和饱和NH4Cl(aq)在加热下发生氧化还原反应制备氮气,反应的化学方程式为:NH4Cl+ NaNO2NaCl+N2+2H2O,可选择液体与液体加热制备气体型,所以选择B装置;(3)三颈烧瓶中FeCl2溶液与100 mL14mol·L-1KOH溶液发生反应生成了Fe和Fe3O4,根据氧化还原反应的规律可知,该反应的离子方程式为4Fe2++8OH-=Fe↓+Fe3O4↓+4H2O;(4)结晶度受反应速率与温度的影响,所以为保证产品性能,需使其粒径适中、结晶度良好,可采取的措施有采用适宜的滴液速度、选择适宜的焙烧温度,AD项符合题意,若用盐酸代替KOH溶液,生成的晶体为Fe和Fe3O4,均会溶解在盐酸中,因此得不到该晶粒,故B不选;若在空气氛围中制备,则亚铁离子容易被空气氧化,故D不选;故选AD;(5)因为反应后溶液中有氯离子,所以在步骤④中判断沉淀是否已经用水洗涤干净,需取最后一次洗涤液,加入稀硝酸酸化后,再加入硝酸银溶液,若无白色沉淀生成,则证明已洗涤干净;乙醇易溶于水,易挥发,所以最后使用乙醇洗涤的目的是除去晶体表面水分,便于快速干燥;(6)9.95g FeCl2·4H2O(Mr=199)的物质的量为,根据发生反应的离子方程式:4Fe2++8OH-=Fe↓+Fe3O4↓+4H2O,可知理论上所得的Fe和Fe3O4的物质的量各自为0.0125mol,所以得到的黑色产品质量应为,实际得到的产品3.24g,所以其产率为。
6.(2021•湖北选择性考试) 超酸是一类比纯硫酸更强的酸,石油重整中用作高效催化剂。某实验小组对超酸HSbF6的制备及性质进行了探究。由三氯化锑(SbCl3)制备HSbF6的反应如下:
SbCl3+Cl2SbCl5 SbCl5+5HF=HSbF6+5HCl
制备SbCl5的初始实验装置如图(毛细管连通大气,减压时可吸入极少量空气,防止液体暴沸;夹持、加热及搅拌装置略)。
相关性质如下表:
物质
熔点
沸点
性质
SbCl3
73.4 ℃
220.3 ℃
极易水解
SbCl5
3.5 ℃
140 ℃分解,79 ℃/2.9kPa
极易水解
回答下列问题:
(1)实验装置中两个冷凝管 (填“能”或“不能”)交换使用。
(2)试剂X的作用为 、 。
(3)反应完成后,关闭活塞a、打开活塞b,减压转移 (填仪器名称)中生成的至双口烧瓶中。用真空泵抽气减压蒸馏前,必须关闭的活塞是(填“a”或“b”);用减压蒸馏而不用常压蒸馏的主要原因是 。
(4)实验小组在由SbCl5制备HSbF6时,没有选择玻璃仪器,其原因为 。(写化学反应方程式)
(5)为更好地理解超酸的强酸性,实验小组查阅相关资料了解得:弱酸在强酸性溶剂中表现出碱的性质,如冰醋酸与纯硫酸之间的化学反应方程式为
CH3COOH+H2SO4=[CH3C(OH)2]+[HSO4]-
以此类推,H2SO4与HSbF6之间的化学反应方程式为 。
(6)实验小组在探究实验中发现蜡烛可以溶解于中,同时放出氢气。已知烷烃分子中碳氢键的活性大小顺序为:甲基(-CH3)<亚甲基(-CH2-)<次甲基()。写出2-甲基丙烷与反应的离子方程式 。
【答案】(除标明外,每空2分)
(1)不能(1分)
(2)吸收氯气,防止污染空气(1分)防止空气中的水蒸气进入三口烧瓶使SbCl3、SbCl5水解(1分)
(3)三口烧瓶(1分)b 防止SbCl5分解
(4)SiO2+4HF=SiF4↑+2H2O
(5)H2SO4+HSbF6=[H3SO4]+[SbF6]-
(6)
【解析】(1)与直形冷凝管相比,球形冷凝管的冷却面积大,冷却效果好;但是,由于球形冷凝管的内芯管为球泡状,容易在球部积留蒸馏液,故不适宜用于倾斜式蒸馏装置(不用于冷凝蒸馏的蒸气),多用于垂直冷凝回馏装置(制备物质),故实验装置中两个冷凝管不能交换使用。(2)根据表中提供信息,SbCl3,SbCl5极易水解,知试剂X的作用是防止空中水蒸气进入三口烧瓶,同时吸收氯气,防止污染空气。(3)由实验装置知,反应完成后,关闭活塞a,打开活塞b,减压转移三口烧瓶中生成的SbCl5至双口烧瓶中。减压蒸馏前,必须关闭活塞b,以保证装置密封,便于后续抽真空。根据表中提供信息知,SbCl5容易分解,用减压蒸馏而不用常压蒸馏,可以防止温度过高,而使SbCl5分解。(4)由SbCl5制备HSbF6时,需要用到HF,而HF可与玻璃中二氧化硅反应,故不能选择玻璃仪器。(5)硫酸与超强酸反应时,表现出碱的性质,即结合氢离子,即H2SO4+HSbF6=[H3SO4]+[SbF6]-。(6)2-甲基丙烷的结构简式为(CH3)3CH,根据题目信息知,CH上氢容易参与反应,电离出氢阴离子,与超强酸电离的阳离子结合生成氢气。主要离子方程式为。
7.(2021•山东卷)六氯化钨(WCl6)可用作有机合成催化剂,熔点为283℃,沸点为340℃,易溶于CS2,极易水解。实验室中,先将三氧化钨(WO3)还原为金属钨(W)再制备WCl6,装置如图所示(夹持装置略)。回答下列问题:
(1)检查装置气密性并加入WO3。先通N2,其目的是________________________;一段时间后,加热管式炉,改通H2,对B处逸出的H2进行后续处理。仪器A的名称为________,证明WO3已被完全还原的现象是________________________________。
(2)WO3完全还原后,进行的操作为:①冷却,停止通H2;②以干燥的接收装置替换E;③在B处加装盛有碱石灰的干燥管;④……;⑤加热,通Cl2;⑥……。碱石灰的作用是___________________;操作④是________,目的是_______________________。
(3)利用碘量法测定WCl6产品纯度,实验如下:
①称量:将足量CS2(易挥发)加入干燥的称量瓶中,盖紧称重为m1g;开盖并计时1分钟,盖紧称重为m2g;再开盖加入待测样品并计时1分钟,盖紧称重为m3g,则样品质量为_________g(不考虑空气中水蒸气的干扰)。
②滴定:先将WCl6转化为可溶的Na2WO4,通过IO3-离子交换柱发生反应:WO42-+Ba(IO3)2=BaWO4+2IO3-;交换结束后,向所得含IO3-的溶液中加入适量酸化的KI溶液,发生反应:IO3-+5I-+6H+=3I2+3H2O;反应完全后,用Na2S2O3标准溶液滴定,发生反应:I2+2S2O32-=2I-+S4O62-。滴定达终点时消耗cmol•L-1的Na2S2O3溶液VmL,则样品中WCl6(摩尔质量为Mg•mol-1)的质量分数为________________。称量时,若加入待测样品后,开盖时间超过1分钟,则滴定时消耗Na2S2O3溶液的体积将______ (填“偏大”“偏小”或“不变”),样品中WCl6质量分数的测定值将_____ (填“偏大”“偏小”或“不变”)。
【答案】(1)排除装置中的空气 直形冷凝管 淡黄色固体变为银白色
(2)吸收多余氯气,防止污染空气;防止空气中的水蒸气进入E 再次通入N2 排除装置中的H2
(3)①( m3+m1- 2m2) ②% 不变 偏大
【解析】(1)用H2还原WO3制备W,装置中不能有空气,所以先通N2,其目的是排除装置中的空气;由仪器构造可知仪器A的名称为直形冷凝管;WO3为淡黄色固体,被还原后生成W为银白色,所以能证明WO3已被完全还原的现象是淡黄色固体变为银白色;(2) 由信息可知WCl6极易水解,W与Cl2反应制取WCl6时,要在B处加装盛有碱石灰的干燥管,防止空气中的水蒸气进入E中,所以碱石灰的作用其一是吸收多余氯气,防止污染空气;其二是防止空气中的水蒸气进入E;在操作⑤加热,通Cl2之前,装置中有多余的H2,需要除去,所以操作④是再次通入N2,目的是排除装置中的H2;(3) ①根据分析,称量时加入足量的CS2,盖紧称重为m1g,由于CS2易挥发,开盖时要挥发出来,称量的质量要减少,开盖并计时1分钟,盖紧称重m2g,则挥发出的CS2的质量为(m1- m2)g,再开盖加入待测样品并计时1分钟,又挥发出(m1- m2)g的CS2,盖紧称重为m3g,则样品质量为:m3g+2(m1- m2)g-m1g=( m3+m1- 2m2)g;②滴定时,根据关系式:WO42-~2IO3-~6I2~12 S2O32-,样品中n(WCl6)=n(WO42-)=n(S2O32-)=cV10-3mol,m(WCl6)=cV10-3molMg/mol=g,则样品中WCl6的质量分数为:100%=%;根据测定原理,称量时,若加入待测样品后,开盖时间超过1分钟,挥发的CS2的质量增大,m3偏小,但WCl6的质量不变,则滴定时消耗Na2S2O3溶液的体积将不变,样品中WCl6质量分数的测定值将偏大。
8.(2022·天津市静海区高三联考)某小组探究 Br2、I2能否将Fe2+氧化,实验如下。
实验
试剂x
现象及操作
溴水
i.溶液呈黄色,取出少量滴加KSCN溶液,变红
碘水
ii.溶液呈黄色,取出少量滴加KSCN溶液,未变红
(1)实验i中产生 Fe3+的离子方程式是___________。
(2)以上实验体现出氧化性关系:Br2___________I2(填“>”或“<”)。
(3)针对实验中未检测到Fe3+,小组同学分析:I2+2Fe2+2Fe3++2I-(反应a),限度小,产生的c(Fe3+)低;若向ii的黄色溶液中加入AgNO3溶液,可产生黄色沉淀,平衡___________(填“正向”“逆向”或“不移动”)移动,c(Fe3+)增大。
(4)针对小组同学的分析,进行实验i:向的黄色溶液中滴加足量AgNO3溶液。现象及操作如下:
Ⅰ.立即产生黄色沉淀,一段时间后,又有黑色固体从溶液中析出;取出少量黑色固体,洗涤后,加入浓硝酸,黑色固体消失,生成红棕色气体。再向溶液中加入NaCl溶液,出现白色沉淀,证明黑色固体含有Ag。
Ⅱ.静置,取上层溶液,用KSCN溶液检验,变红;用CCl4萃取,无明显现象。
针对上述现象,小组同学提出不同观点并对之进行研究。
①观点1:由产生黄色沉淀不能判断反应a的平衡正向移动,说明理由:___________。经证实观点1合理。
②观点2:Fe3+可能由 Ag+氧化产生。
实验iv:向 FeSO4溶液滴加 AgNO3溶液,___________ (填操作、现象),观点2合理。
(5)观点1、2 虽然合理,但加入 AgNO3溶液能否使反应a的平衡移动,还需要进一步确认。
设计实验:取ii的黄色溶液,___________ (填操作、现象)。由此得出结论:不能充分说明(4)中产生 Fe3+的原因是由反应a的平衡移动造成的。
【答案】(1)Br2+2Fe2+=2Fe3++2Br- (2)> (3)正向
(4)碘水与AgNO3溶液反应产生黄色沉淀 生成黑色固体,向上层清液中加入KSCN溶液,变红
(5)加入少量AgNO3溶液,产生黄色沉淀后,立即向上层清液中加入过量KSCN溶液,不变红
【解析】(1)硫酸亚铁溶液中滴入溴水,溶液呈黄色,取出少量滴加KSCN溶液,变红,说明发生氧化还原反应生成铁离子,反应的离子方程式:Br2+2Fe2+=2Fe3++2Br-;(2)硫酸亚铁溶液中滴碘水,溶液呈黄色,取出少量滴加KSCN溶液,未变红说明无铁离子存在,碘单质不能氧化亚铁离子,证明氧化性Br2>I2;(3)I2+2Fe2+⇌2Fe3++2I-(反应a)限度小,产生的c(Fe3+)低;若向ⅱ的黄色溶液中加入AgNO3溶液,可产生黄色沉淀,平衡正向进行;(4)①碘水与AgNO3溶液反应产生黄色沉淀,由产生黄色沉淀不能判断反应a的平衡正向移动;②向FeSO4溶液滴加AgNO3溶液,生成黑色固体,向上层清液中加入KSCN溶液,溶液变红,说明:Fe3+可能由Ag+氧化产生;(5)观点1、2虽然合理,但加入AgNO3溶液能否使反应a的平衡移动,还需要进一步确认,取ⅱ的黄色溶液,加入少量AgNO3溶液,产生黄色沉淀后,立即向上层清液中加入过量KSCN溶液,不变红,不能充分说明(4)中产生Fe3+的原因是由反应a的平衡移动造成的。
9.(2022·上海市嘉定区质量调研一模)化学社团小组的同学在测试Na2SO3溶液的pH时,遇到了困惑。为此,决心重新实验,揭开奥秘。请你也参与交流讨论。
a.查阅资料:①常温下0.1mol•L-1的H2SO3溶液的pH约为2.1。②通常情况下,H2S为无色,有腐蛋臭味的气体,其水溶液称为氢硫酸。常温下0.1mol•L-1的H2S溶液的pH约为4.5。
b.实验操作:
①准确称取纯净的Na2SO3•7H2O晶体31.500g,配成1L水溶液,测得其pH=7.8。
②再次准确称取31.500g上述晶体,继而隔绝空气在600℃以上高温下强热至恒重 (只有硫元素的化合价变化成最高价和最低价),质量为15.750g。
③将②所得的15.750g固体进行元素定性定量分析,组成与Na2SO3无异。将其溶于水得250.00mL溶液,测得pH=10.3。
c.分析猜想:Na2SO3•7H2O在强热下,失去结晶水,进而发生了分解反应(自身氧化还原反应)
d.交流讨论
(1)实验操作①所得溶液的物质的量浓度为___________;实验操作②中除酒精灯、玻璃棒、三角架及隔绝空气的设备外,还需要的仪器有___________。
(2)给Na2SO3•7H2O加热时为何要隔绝空气,请以简要的文字给以说明。___________
(3)猜想Na2SO3在高温强热下发生分解反应的化学方程式是___________。
(4)实验①和③中,两次测得的溶液pH相差明显,其合理的解释是(简要的文字和离子方程式给以说明) __________。
(5)请你设计简单的实验方案,给上述分析猜想及解释加以佐证。并简单叙述实验步骤、现象和结论。________。
【答案】(1)0.125 molL-1 坩埚、坩埚钳、泥三角、电子天平等
(2)避免Na2SO3被空气中氧气氧化,(2Na2SO3+O2=2Na2SO4)
(3)4Na2SO3Na2S+3Na2SO4
(4)(由a①知H2SO3 强于H2S)实验③的溶液中可能有Na2S,相同条件下,S2-水解程度大于SO32-,溶液的碱性强; S2-+H2OHS-+OH-
(5)取③溶液适量于试管中,向其中加稀H2SO4,如有腐蛋气味气体生成,则证明有S2-;另取③中溶液适量于试管中,加入HCl酸化的BaCl2,如有白色沉淀生成,证明有SO42-(稀硫酸可以换成盐酸)。
【解析】(1)31.500g Na2SO3•7H2O晶体的物质的量,物质的量浓度为;实验操作②需要加热固体和称量,仪器除酒精灯、三角架及隔绝空气的设备外,还需要的仪器有坩埚、坩埚钳、泥三角、电子天平等;(2)亚硫酸钠具有强的还原性,Na2SO3•7H2O加热时要隔绝空气,防止亚硫酸钠被氧气氧化为硫酸钠,即2Na2SO3+O2=2Na2SO4;(3)Na2SO3在高温强热下发生分解反应是一个自身氧化还原反应,会生成-2价硫和+6价的硫,反应为:4Na2SO3Na2S+3Na2SO4;(4)硫离子和亚硫酸根离子均能发生水解使得溶液显碱性,实验①和③中,两次测得的溶液pH相差明显,是因为二者的水解程度不一样而导致碱性强弱不一样,实验③中溶液的pH=10.3的原理是S2-+H2OHS-+OH-;(5)硫离子能和酸反应生成硫化氢,硫离子的检验方法:取③溶液适量于试管中,向其中加稀H2SO4,如有腐蛋气味气体生成,则证明有S2-,硫酸根离子可以和钡离子反应生成硫酸钡,硫酸根离子的检验方法:另取③中溶液适量于试管中,加入HCl酸化的BaCl2,如有白色沉淀生成,证明有SO42-。
10.(2022·上海市杨浦区高三调研化学试题)铜是不活泼的金属,常见有、价。为探究铜及其化合物的性质,完成了两组实验,部分记录如下:
第一组:
序号
试剂
实验步骤
实验现象
1
试管1中加2mL0.05mol·L-1Fe2(SO4)3溶液
加入1mL0.1mol·L-1KSCN溶液
溶液变为红色
2
试管2中加2mL0.05mol·L-1Fe2(SO4)3溶液
ⅰ加入铜粉
黄色溶液变为浅蓝色溶液
ⅱ取上层清液,加入1滴0.1mol·L-1KSCN溶液
液滴接触上方变为红色,下方有白色沉淀生成
3
试管3中加2mL0.1mol·L-1 CuSO4溶液
加入1mL0.1mol·L-1KSCN 溶液
溶液变成绿色
完成下列填空:
(1)写出试管1中发生反应的离子方程式。___________
(2)试管2,预测步骤ⅱ后溶液不应呈红色,依据是___________。
(3)经测定试管2中得到的白色沉淀是。
对生成有两种猜测:
猜测①和反应生成,根据___________,推知这一猜测错误。
猜测②生成白色沉淀是因为:Cu2++SCN-=CuSCN↓。再请结合步骤ⅱ溶液出现红色的现象,解释生成沉淀的可能原因。___________(用离子方程式表示)
第二组:水合肼(N2H4·H2O)和碱性铜氨[Cu(NH3)4]2+溶液混合反应,生成铜。
(4)水合肼溶液显弱碱性,其电离与NH3·H2O相似,写出水合肼的电离方程式:___________。
(5)将下列化学方程式补充完整、配平,并标出电子转移的数目和方向___________。
____N2H4·H2O+___ [Cu(NH3)4]2++____OH-→____Cu+____N2↑+____NH3+____H2O
(6)水合肼可用于还原锅炉水中溶解的O2,防止锅炉被腐蚀。与Na2SO3相比,使用水合肼处理水中溶解O2的优点是___________(任写一点)。
【答案】(1)Fe3++3SCN-Fe(SCN)3
(2)根据反应2Fe3++Cu=2Fe2++Cu2+可知,铜粉过量时,Fe3+反应完全
(3) 实验③,溶液变成绿色而无白色沉淀生成
Fe2++Cu2+=Fe2++Cu+ Cu2++SCN-=CuSCN↓
(4)N2H4·H2ON2H5++OH-
(5)N2H4·H2O+2[Cu(NH3)4]2++4OH-=2Cu+N2↑+8NH3+5H2O
(6)前者会产生Na2SO4杂质,后者生成无污染的气体
【解析】(1)试管1中发生反应即Fe2(SO4)3与KSCN溶液反应,则其离子方程式为:Fe3++3SCN-Fe(SCN)3;(2)已知0.16g铜粉的物质的量为:=0.0025mol,2mL0.05mol·L-1Fe2(SO4)3溶液中Fe3+的物质的量为:2×2×10-3L×0.05mol/L=0.0002mol,结合试管2中发生反应2Fe3++Cu=2Fe2++Cu2+,故铜过量,则可预测步骤ⅱ后溶液不应呈红色,故故选:根据反应2Fe3++Cu=2Fe2++Cu2+可知,铜粉过量时,Fe3+反应完全;(3)由实验③中CuSO4和KSCN溶液反应不产生白色沉淀,而是溶液变成绿色,则猜测①Cu2+和SCN-反应生成CuSCN是错误;猜测②生成白色沉淀是因为:Cu2++SCN-=CuSCN↓,再请结合步骤ⅱ溶液出现红色的现象,即硫酸铁和铜反应后生成了亚铁离子和铜离子,二者将发生可逆反应生成Fe3+和Cu+;(4)根据NH3·H2O的电离方程式NH3·H2ONH4++OH-可知,水合肼溶液显弱碱性,其电离与NH3·H2O相似,则水合肼的电离方程式为:N2H4·H2ON2H5++OH-;(5)已知反应中N的化合价由-2价升高到0价,Cu的化合价由+2价降低到0价,根据氧化还原反应配平可得该反应离子方程式为:N2H4·H2O+2[Cu(NH3)4]2++4OH-=2Cu+N2↑+8NH3+5H2O;(6)水合肼可用于还原锅炉水中溶解的O2,生成N2和水,不会污染环境,防止锅炉被腐蚀,而Na2SO3与氧气反应转化为硫酸钠,对水溶液引入新的杂质,故使用水合肼处理水中溶解O2的优点是前者会产生Na2SO4杂质,后者生成无污染的气体。
11.(2022·河北省邢台市四校联盟高三联考)KMnO4在生产和生活中有着广泛用途,某化学小组在实验室制备KMnO4并探究其性质。请回答:
(一) KMnO4的制备,分步骤Ⅰ、Ⅱ两步进行。
步骤Ⅰ.先利用下图所示装置制备K2MnO4
(1)装置A应选用___________(填a、b或c)。
(2)装置B中所盛试剂的名称为___________。
(3)装置C处反应生成K2MnO4的化学方程式为___________。
步骤Ⅱ.由K2MnO4制备KMnO4。已知:K2MnO4易溶于水,水溶液呈墨绿色。主要过程如下:
①充分反应后,将装置C处所得固体加水溶解,过滤;
②向滤液中通入足量CO2,过滤出生成的MnO2;
⑧将滤液蒸发浓缩、降温结晶、过滤、洗涤、干燥,得KMnO4晶体。
(4)过程②向滤液中通入足量CO2,可观察到的现象为___________;该步反应中氧化剂与还原剂的物质的量之比为___________。
(二)KMnO4的性质
已知:KMnO4具有强氧化性,可与草酸(H2C2O4)反应。
(5)写出KMnO4酸性溶液与草酸反应的离子方程式___________。
(6)基于(5)的反应原理,选择适当试剂探究浓度对化学反应速率的影响。
可供选择的试剂有:①0.01 mol·L-1KMnO4酸性溶液;②0.3 mol·L-1KMnO4酸性溶液;③0.1 mol·L-1H2C2O4溶液;④0.2 mol·L-1H2C2O4溶液,为了更好的观察现象,应选择的试剂为___________(填序号)。
【答案】(1)b (2)浓硫酸
(3)4KOH+2MnO2+O22K2MnO4+2H2O
(4)墨绿色溶液变为紫红色,同时有黑色固体生成 1:2
(5)MnO4-+ 5 H2C2O4 + 6 H+ = 2 Mn2+ + 10 CO2↑ + 8 H2O
(6)①③④
【解析】(1)要生成高锰酸钾,需要强氧化剂,因此A装置提供的气体具有强氧化性,由于二氧化锰能氧化浓盐酸生成氯气,所以装置A应选用b装置,制备氧气;(2)生成的氧气必须干燥,则装置B的作用是干燥氧气,其中所盛试剂的名称为浓硫酸;(3)装置C处反应生成K2MnO4的同时根据原子守恒可知还有水生成,反应的化学方程式为4KOH+2MnO2+O22K2MnO4+2H2O;(4)过程②向滤液中通入足量CO2,锰酸钾转化为二氧化锰和高锰酸钾,因此可观察到的现象为墨绿色溶液变为紫红色,同时有黑色固体生成,该步反应中二氧化锰是还原产物,高锰酸钾是氧化产物,即Mn从+6价降低到+4价,升高到+7价,根据电子得失守恒可知氧化剂与还原剂的物质的量之比为1:2;(5)KMnO4酸性溶液与草酸发生氧化还原反应的离子方程式为:MnO4-+ 5 H2C2O4 + 6 H+ = 2 Mn2+ + 10 CO2↑ + 8 H2O;(6)要探究浓度对化学反应速率的影响需要固定一种物质的浓度,而改变另一种物质的浓度,由于可以通过观察溶液颜色的变化判断反应快慢,因此固定说高锰酸钾溶液的浓度,而②的浓度太大,所以选择的试剂是①③④,实验方案为取两支试管,分别加入等体积的0.01 mol·L-1 KMnO4酸性溶液,再分别向其中加入过量的等体积不同浓度的H2C2O4溶液,H2C2O4溶液浓度越大褪色越快,故选择的试剂为①③④。
12.(2022·辽宁省营口市普通高中高三教学质量检测)二氯异氰尿酸钠C3N3O3Cl2Na为白色固体,难溶于冷水,是氧化性杀菌剂中杀菌最为广谱、高效、安全的消毒剂。实验室用如图所示装置制备二氯异氰尿酸钠(夹持装置已略去)。请回答下列问题:
已知:实验原理为(CNO)3H3+2NaClO═Na(CNO)3Cl2+NaOH+H2O
(1)仪器a的名称为___________,装置A中的药品是___________(填化学式),装置C中的试剂为___________(填化学式)。
(2)实验发现装置B中NaOH溶液的利用率较低,改进方法是___________。
(3)①当装置B内出现___________现象时,打开装置B的活塞加入C3H3N3O3溶液,在反应过程中仍不断通入Cl2的目的是___________。
②实验过程中B的温度必须保持为7℃~12℃,pH值控制在6.5-8.5的范围,则该实验的受热方式是___________(填“冷水浴”或“热水浴”)。若温度过高,pH过低,会生成NCl3和CO2等,写出该反应的化学方程式___________。
(4)二氯异氰尿酸钠缓慢水解产生HClO消毒灭菌,通过下列实验检测二氯异氰尿酸钠样品的氯元素含量。准确称取a g样品,用容量瓶配成250 mL溶液;取25.00 mL上述溶液于碘量瓶中,加入适量稀硫酸和过量KI溶液,密封在暗处静置5 min;用0.1000 mol·L-1Na2S2O3标准溶液滴定至溶液呈微黄色,加入淀粉指示剂继续滴定至终点,消耗Na2S2O3溶液v mL。
已知:实验检测原理为:
①该样品的氯元素含量___________%(用含a、v的代数式表示)
②下列操作会导致样品的氯元素含量测定值偏低的是___________(填标号)。
a.盛装Na2S2O3标准溶液的滴定管未润洗
b.滴定管在滴定前有气泡,滴定后无气泡
c.碘量瓶中加入的稀硫酸偏少
【答案】(1) 恒压滴液漏斗 KMnO4或KClO3等 NaOH溶液
(2)在A、B装置间加饱和食盐水洗气瓶洗气
(3) 液面上方出现黄绿色气体 使反应生成的NaOH继续反应,提高原料利用率 冷水浴 C3N3O3H3+9Cl2+3H2O3NCl3+3CO2+9HCl
(4) c
【解析】在装置A中浓盐酸与KMnO4或KClO3等强氧化性发生反应制取Cl2,在装置B中Cl2与NaOH反应产生NaClO,然后发生反应:2NaClO+C3H3N3O3= C3N3O3Cl2Na+NaOH+H2O,制取得到二氯异氰尿酸钠;在装置C中用NaOH溶液吸收多余Cl2,防止大气污染。(1)根据装置图中分液漏斗的特点可知仪器a的名称为恒压滴液漏斗,由于装置A中没有加热仪器,由已知实验原理中可知需要用到NaClO,故装置A作用是制取氯气,氯气通入B中和氢氧化钠反应生成次氯酸钠,故装置A中的药品为KMnO4或KClO3等强氧化剂,装置C的主要是用于尾气处理,故应该选用能吸收有毒气体Cl2的溶液,可以是NaOH溶液;(2)浓盐酸具有挥发性,故Cl2中混有HCl气体,HCl会反应消耗NaOH,导致NaOH溶液的利用率较低,故改进的方法是将HCl吸收而不影响Cl2,应该是在A、B装置间增加一个饱和食盐水洗气瓶洗气除去Cl2中的杂质HCl;(3)①该反应中有黄绿色的气体Cl2参加反应,打开装置B的活塞加入C3H3N3O3溶液,根据已知反应说明B中已经有次氯酸钠,故当液面上方出现黄绿色气体时说明氯气过量已将氢氧化钠转换为次氯酸钠,在反应过程中仍不断通入Cl2的目的是:使反应生成的NaOH继续反应,提高原料利用率;②实验过程中B的温度必须保持为7℃~12℃,为维持该温度,同时便于控制反应温度,该实验的加热方式:冷水浴;若温度过高或溶液pH过多,会发生反应产生NCl3、CO2等,根据原子守恒、电子守恒可知C3H3N3O3生成NCl3的化学方程式为:C3N3O3H3+9Cl2+3H2O3NCl3+3CO2+9HCl;(4)①根据方程式可得关系式:C3N3O3Cl2-~2HClO~2I2~4Na2S2O3,n(Na2S2O3)=0.1000 mol/L×V×10-3 L× = V×10-3 mol,则n(C3N3O3Cl2-)=n(Na2S2O3)=2.5V×10-4 mol,根据Cl元素守恒可知其中Cl的物质的量n(Cl)=2n(C3N3O3Cl2-)=5V×10-4 mol,所以Cl元素的含量为:;②a.盛装Na2S2O3标准溶液的滴定管未润洗,导致Na2S2O3标准溶液浓度减小,消耗Na2S2O3的量增大,最终导致测定值偏高,a不符合题意;b.滴定管在滴定前有气泡,滴定后无气泡,则消耗标准溶液体积偏大,以此为标准计算的待测值偏高,b不符合题意;c.碘量瓶中加入的稀硫酸偏少不能将所有的碘离子转化为I2,导致消耗Na2S2O3的量减小,最终导致测定值偏低,c符合题意;故合理选项是c。
13.(2022·山西省晋中市高三联考)二氯异氰尿酸钠[Na(CNO)3Cl2]是一种常用高效含氯杀菌消毒剂,常温下为白色固体,难溶于冷水。实验室利用高浓度的NaClO溶液和氰尿酸[(CNO)3H3]固体,在10℃时反应制备Na(CNO)3Cl2,反应原理为(CNO)3H3+2NaClO═Na(CNO)3Cl2+NaOH+H2O,实验装置如图所示(夹持装置略)。
回答下列问题:
(1)利用二氯异氰尿酸钠水解产物中的氧化性物质可消毒杀菌,该氧化性物质的分子式为______________。
(2)装置A中连接分液漏斗和烧瓶导管的作用是_______________________。
(3)写出装置A中制备Cl2的化学方程式:_______________________。
(4)B装置中的试剂是______________。
(5)待C装置中液面上方出现黄绿色气体时,再由三颈烧瓶的上口加入(CNO)3H3固体,反应过程仍需不断通入Cl2的理由是_______________________。
(6)“有效氯”含量指从KI中氧化出相同量的I2所需Cl2的质量与指定化合物的质量之比,常以百分数表示。为测定二氯异氰尿酸钠的“有效氯”含量,现称取某二氯异氰尿酸钠样品0.568g,依次加入水、足量KI固体和少量稀硫酸,配制成100mL待测液;准确量取25.00mL待测液于碘量瓶中,用0.1000mol·L-1Na2S2O3标准溶液滴定至溶液呈微黄色时,加入淀粉指示剂,继续滴定至终点(2Na2S2O3+I2═Na2S4O6+2NaI),消耗Na2S2O3标准溶液体积的平均值为20.00mL。
①滴定终点观察到的现象为_______________________。
②配制0.1000mol·L-1Na2S2O3溶液100mL,所需Na2S2O3·5H2O的质量为_____。
③计算此样品的“有效氯”含量为______________。
【答案】(1)HClO
(2)平衡压强,有利于浓盐酸顺利滴下
(3)KClO3+6HCl(浓)=KCl+3Cl2↑+3H2O
(4)饱和NaCl溶液
(5)使反应生成的氢氧化钠再次生成次氯酸钠,提高原料的利用率
(6) 当滴加最后一滴Na2S2O3标准溶液时,溶液蓝色褪去,且半分钟内不恢复 2.48g 50%
【解析】装置A中制备Cl2的化学方程式:KClO3+6HCl(浓)=KCl+3Cl2↑+3H2O,由于浓盐酸易挥发,制取的氯气中含杂质HCl气体,可用饱和食盐水除去,装置C内氯气和NaOH溶液反应生成NaClO,装置D为尾气处理。(1)Na(CNO)3Cl2由NaClO反应得到,则二氯异氰尿酸钠水解产物HClO具有氧化性,可消毒杀菌,则该氧化性物质的分子式为HClO;(2)装置A中连接分液漏斗和烧瓶导管的作用是平衡压强,有利于浓盐酸顺利滴下;(3)装置A中制备Cl2的化学方程式:KClO3+6HCl(浓)=KCl+3Cl2↑+3H2O;(4)由于浓盐酸易挥发,装置A中制取的氯气中含杂质HCl气体,可用饱和食盐水除去,即B装置中的试剂是饱和NaCl溶液;(5)反应过程中仍需不断通入Cl2的理由是:使反应生成的氢氧化钠再次生成次氯酸钠,提高原料的利用率;(6)①Na2S2O3标准溶液滴定至溶液呈微黄色时,加入淀粉指示剂,溶液变蓝色,继续滴定至终点(发生反应的方程式为:2Na2S2O3+I2═Na2S4O6+2NaI),当到达终点时碘单质完全反应,溶液的蓝色褪去;则滴定终点观察到的现象为当滴加最后一滴Na2S2O3标准溶液时,溶液蓝色褪去,且半分钟内不恢复;②配制0.1000mol·L-1Na2S2O3溶液100mL,溶质的物质的量n=cV=0.1000mol·L-1×0.1L=0.01mol,所需Na2S2O3·5H2O的质量为m=nM=0.01mol×248g /mol=2.48g;③根据反应:Cl2+2I-═2Cl-+I2,2Na2S2O3+I2═Na2S4O6+2NaI ,可知:n(Cl2)=(×0.1000 mol•L-1×25.00×10-3 L)×=0.004mol,m(Cl2)=nM=0.004 mol×71 g•mol-1=0.284 g,此样品的“有效氯”含量为。
14.(2022·重庆市一模)高铁酸钾(K2FeO4)是一种新型、高效、多功能水处理剂。某化学实验小组模拟工业生产路线,在实验室中制备高铁酸钾,其实验装置如下:
已知:K2FeO4易溶于水,水溶液为紫色,微溶于浓KOH溶液;具有强氧化性,在酸性或中性溶液中快速产生O2,在0℃~5℃、强碱性溶液中较稳定
(1)仪器a的名称是___________。
(2)装置A中发生反应的离子方程式为_____________________________。
(3)装置B中试剂为____________________。
(4)装置C中观察到溶液的颜色变化为___________,发生主要反应的化学方程式为____________________,加入过量浓KOH溶液的原因是____________________。
(5)有同学提出,装置C在制备K2FeO4时存在一定缺陷,改进的措施是___________。
(6)取C中洗涤并干燥后样品10g,加入稀硫酸,收集到0.672L气体(标准状况下)。则样品中高铁酸钾的质量分数约为___________。(计算结果精确到0.1%)
【答案】(1)三颈烧瓶
(2)2MnO4-+16H++10Cl-=2Mn2++5Cl2↑+8H2O
(3)饱和食盐水
(4) 无色变为紫色 3Cl2+2Fe(OH)3+10KOH=2K2FeO4+6KCl+8H2O
K2FeO4微溶于KOH溶液,1在碱性溶液中较稳定(或有利于生成K2FeO4)
(5)将装置C置于冰水浴中
(6)79.2%
【解析】由图可知,A中高锰酸钾与浓盐酸反应制氯气,B中盛放饱和食盐水,除去氯气中的HCl,C中Cl2、Fe(OH)3、KOH反应制取K2FeO4,D为尾气处理装置。(1)仪器a的名称是三颈烧瓶;(2)装置A中高锰酸钾与浓盐酸反应制氯气,发生反应的离子方程式为2MnO4-+16H++10Cl-=2Mn2++5Cl2↑+8H2O;(3)浓盐酸易挥发,氯气中含杂质HCl气体,可用饱和食盐水除去,装置B中试剂为饱和食盐水;(4)装置C中Cl2、Fe(OH)3、KOH反应制取K2FeO4,由电子守恒和原子守恒可得反应方程式为3Cl2+2Fe(OH)3+10KOH=2K2FeO4+6KCl+8H2O,生成K2FeO4水溶液为紫色,溶液的颜色无色变为紫色;已知K2FeO4在强碱性溶液中较稳定,加入过量浓KOH溶液的原因是K2FeO4微溶于KOH溶液,1在碱性溶液中较稳定;(5) K2FeO4在0℃~5℃较稳定,为了防止其分解,可将装置C置于冰水浴中;(6)K2FeO4在硫酸溶液中,发生氧化还原反应,Fe元素的化合价由+6价降低为+3价,O元素的化合价由-2价升高为0,由电子、电荷及原子守恒可知,离子反应为4FeO42-+20H+═3O2↑+4Fe3++10H2O,取C中洗涤并干燥后样品的质量10g,加入稀硫酸,收集到0.672L气体,氧气的物质的量为,由反应可知高铁酸钾的物质的量为0.04mol,则样品中高铁酸钾的质量分数约为×100%=79.2%。
15.(2022·陕西省武功县高三第二次质量检测)磷化氢(PH3)常用于缩合催化剂、磷的有机化合物制备等。实验室用白磷(P4)与浓 NaOH(过量)加热制备PH3同时得到次磷酸钠( NaH2PO2)的装置如图。
已知:PH3是无色有毒气体,有强还原性,易自燃。
(1)实验室少量白磷保存于___________。
(2)仪器a的名称为___________,B应选用下图中的装置___________。
甲. 乙. 丙.
(3)实验操作有如下步骤;
①打开K1,通入N2一段时间;
②检查装置气密性;
③关闭K1,打开磁力加热搅拌器加热至50 ℃ ~60 ℃,滴加烧碱溶液;
④在A中加入丁醇和白磷。
则正确的操作顺序是___________。
(4)装置A中发生反应的化学方程式为___________,使用丁醇作为反应物的分散剂,目的是___________。
(5)反应结束后也要打开K1,继续通入N2的目的是___________,装置D的作用是___________。
(6)测定NaH2PO2纯度。
提纯A中反应后的混合物,得到NaH2PO2粗品,取1.00 g配成100 mL溶液,取20.00 mL 于锥形瓶中,酸化后加入30.00 mL 0.100 mol·L-1碘水,充分反应,以淀粉溶液作指示剂,用0.I00mol·L-1Na2S2O3溶液滴定至终点,平均消耗20.00 mL。则产品纯度为___________;用Na2S2O3溶液滴定时,尖嘴处开始有气泡,达到滴定终点时无气泡,则测定结果___________。(填“偏大”、“偏小”或“无影响”)。(相关反应为H2PO2-+H2O +I2—H2PO3-+2H++2I-,2S2O32-+I2=S4O62-+2I-)
【答案】(1)水中 (2) 分液漏斗 丙 (3)②④①③
(4)P4+3NaOH+3H2OPH3↑+3NaH2PO2 使反应物充分混合,加快反应速率
(5) 让未反应的PH3全部被D吸收 吸收多余PH3,防止污染空气
(6) 88% 偏小
【解析】(1)白磷在空气中易自燃,实验室少量白磷保存于水中;(2)根据图示,仪器a的名称为分液漏斗;装置B收集PH3,PH3的密度大于空气,用向上排空气法收集,选择丙装置;(3)②检查装置气密性;④在A中加入丁醇和白磷;①打开K1,通入N2一段时间,防止氧气对实验的干扰;③关闭K1,打开磁力加热搅拌器加热至50 ℃ ~60 ℃,滴加烧碱溶液;反应结束也要打开K1,通入N2一段时间,让未反应的PH3全部被D吸收;正确的操作顺序是②④①③;(4)装置A中白磷(P4)与浓 NaOH(过量)反应生成PH3和NaH2PO2,发生反应的化学方程式为P4+3NaOH+3H2OPH3↑+3NaH2PO2,使用丁醇作为反应物的分散剂,使反应物充分混合,加快反应速率;(5)反应结束后也要打开K1,继续通入N2的目的是让未反应的PH3全部被D吸收;PH3是无色有毒气体,装置D的作用是吸收多余PH3,防止污染空气。(6)H2PO2-、2S2O32-共消耗碘的物质的量0.03L× 0.1 mol·L-1=0.003mol;根据H2PO2-+H2O +I2=H2PO3-+2H++2I-、2S2O32-+I2=S4O62-+2I-可知,NaH2PO2的物质的量是,产品纯度为;用Na2S2O3溶液滴定时,尖嘴处开始有气泡,达到滴定终点时无气泡,消耗标准液体积偏大,则NaH2PO2消耗碘的物质的量偏小,则测定结果偏小。
16.(2022·安徽省宣城市高三期末调研考试)亚氯酸钠(NaClO2)是一种高效含氯消毒剂和漂白剂。下图为制备亚氯酸钠的装置图(夹持装置省略)。
已知:NaClO2饱和溶液在低于38℃时会析出NaClO2●3H2O,高于38℃时析出NaClO2,高于60℃时NaClO2分解成NaClO3和NaCl。试回答下列问题:
(1)装置A用来制取ClO2,发生反应的离子方程式为___________。
(2)装置B的作用是_____________________________。
(3)研究测得C装置吸收液中c(NaOH)、对粗产品中NaClO2含量的影响如下图所示。则最佳条件为c(NaOH)=_________mol·L-1,=_________。
(4)C装置中生成NaClO2的反应,n(氧化剂)∶n(还原剂)=___________;C装置采用“冰水浴"防止温度过高的目的是___________
(5)充分反应后,为从产品溶液中获取NaClO2晶体,从下列选项中选出合理的操作并排序:___________→___________→___________→干燥(填字母序号)。________
a趁热过滤 b.50℃水洗涤 c.加热蒸发结晶 d.冰水洗涤 e.55℃恒温减压蒸发结晶
【答案】(1) 2ClO3-+H2O2+2H+=O2↑+2ClO2+H2O
(2)防止倒吸 (3) 4 0.8
(4) 2:1 防止NaClO2分解成NaClO3和NaCl,同时防止过氧化氢分解加快
(5)eab
【解析】装置A用来制取二氧化氯,过氧化氢与氯酸钠发生氧化还原反应,装置B用作安全瓶,生成的二氧化氯与装置C中的过氧化氢和氢氧化钠反应制得亚氯酸钠,装置D用来处理尾气,防止污染空气。(1)装置A用来制取二氧化氯,过氧化氢与氯酸钠发生氧化还原反应,反应的离子方程式为:2ClO3-+H2O2+2H+=O2↑+2ClO2+H2O。(2)由图可知,装置B的作用是防止倒吸,起到安全瓶的作用。(3)由图像所示信息可知,氢氧化钠的浓度由4mol/L增大到5mol/L时对亚氯酸钠的含量没有影响,所以最佳条件为c(NaOH)=4mol/L,由0.8到0.9对亚氯酸钠的含量没有影响,所以=0.8。(4)装置C中发生反应:2NaOH+2ClO2+H2O2=2NaClO2+2H2O+O2,其中二氧化氯是氧化剂,过氧化氢是还原剂,则氧化剂和还原剂的物质的量之比为:2:1;由已知信息可知,NaClO2饱和溶液在低于38℃时会析出NaClO2●3H2O,高于38℃时析出NaClO2,高于60℃时NaClO2分解成NaClO3和NaCl,同时过氧化氢受热分解加快,所以装置C采取“冰水浴”防止温度过高的目的是:防止NaClO2分解成NaClO3和NaCl,同时防止过氧化氢分解加快。(5)由分析可知,充分反应后,为从产品溶液中获取NaClO2晶体,从下列选项中选出合理的操作顺序为:55℃恒温减压蒸发结晶→趁热过滤→50℃水洗涤→干燥,因此答案为eab。
17.(2022·湖南省永州市高三第二次适应性考试)实验室以苯甲酸和乙醇为原料制备苯甲酸乙酯,实验装置如图(加热及夹持装置已省略)。
+C2H5OH +H2O
物质
颜色、状态
沸点(℃)
密度(g•cm-3)
苯甲酸
无色晶体
249(100℃升华)
1.27
苯甲酸乙酯
无色液体
212.6
1.05
乙醇
无色液体
78.3
0.79
环己烷
无色液体
80.8
0.73
实验步骤如下:
步骤1:在三颈烧瓶中加入9.15g苯甲酸、20mL环己烷、4mL浓硫酸、沸石,并通过分液漏斗加入过量乙醇,控制温度在65~70℃加热回流2h。反应时“环己烷-乙醇-水”会形成共沸物(沸点62.6℃)蒸馏出来,再利用分水器不断分离除去水,回流环己烷和乙醇。
步骤2:反应一段时间,打开旋塞放出分水器中液体,关闭旋塞,继续加热维持反应。
步骤3:将三颈烧瓶内反应液倒入盛有适量水的烧杯中,分批加入Na2CO3至溶液呈中性。
步骤4:用分液漏斗分出有机层,水层用25mL乙醚萃取分液,然后合并至有机层。加入氯化钙,对粗产物进行蒸馏,低温蒸出乙醚后,继续升温,接收210~213℃的馏分,得到产品10.00mL。
请回答下列问题:
(1)制备苯甲酸乙酯时,应采用_________方式加热。
(2)加入环己烷的目的是__________________。
(3)步骤2继续加热时,当出现___________________现象,即停止加热。
(4)步骤3若加入Na2CO3不足,在之后蒸馏时,蒸馏烧瓶中可见到白烟生成,产生该现象的原因是___________________。
(5)关于步骤4中的萃取分液操作叙述正确的是_____________。A.向水溶液中加入乙醚,转移至分液漏斗中,塞上玻璃塞,将分液漏斗倒转过来,充分摇匀
B.振摇几次后需打开分液漏斗上口的玻璃塞放气
C.经几次振摇并放气后,手持分液漏斗静置待液体分层
D.放出液体时,应打开上口玻璃塞或将玻璃塞上的凹槽对准漏斗口上的小孔
(6)本实验的产率为_____________(计算结果精确到0.1%),若步骤4中水层未用乙醚萃取,则测定结果__________(填“偏高”、“偏低”或“无影响”)。
【答案】(1)热水浴
(2)通过形成“环己烷—乙醇—水”共沸物,分离出水,使平衡正向移动,提高苯甲酸的转化率
(3)分水器中收集到的液体不再明显增加
(4)在苯甲酸乙酯中有未除净的苯甲酸,加热至100 ℃ 时升华
(5)AD
(6) 93.3% 偏低
【解析】(1)制备苯甲酸时,因需要控制温度在65~70℃加热回流2h,所以采用热水浴加热。(2)加入环己烷的目的是:通过形成“环己烷—乙醇—水”共沸物,分离产生的水,使平衡正向移动,提高苯甲酸的转化率。(3)当分水器中收集到的液体不再明显增加,说明反应完成,此时停止加热。(4)白烟是固体小颗粒,因为苯甲酸在100℃会迅速升华,所以可能是苯甲酸乙酯中混有未除净的苯甲酸,加热升华产生白烟。(5)A.向水溶液中加入乙醚,转移到分液漏斗中,塞上玻璃塞,将分液漏斗倒转过来,充分摇匀,A正确;B.振摇几次后需倒转分液漏斗,从分液漏斗活塞处放气,B错误;C.经几次振摇并放气后,将分液漏斗放在铁圈上静置待液体分层,C错误;D.放出液体时,应打开上口玻璃塞或将玻璃塞上的凹槽对准漏斗口上的小孔,使液体顺利流下,D正确;答案选AD。(6)9.15g苯甲酸的物质的量为:9.15g/122g/mol=0.075mol,理论上生成苯甲酸乙酯的质量为:0.075mol150g/mol=11.25g,而实际生成苯甲酸乙酯的质量为:10.00mL1.05g•cm-3=10.5g,所以本实验的产率=实际产量/理论产量100%=10.5g/11.25g100%≈93.3%。若步骤4中水层未用乙醚萃取,会使产物有所损失,则测定结果偏低。
相关试卷
这是一份回归教材重难点10 再现常考化学实验基础知识-高考化学三轮冲刺过关(新高考专用),文件包含回归教材重难点10再现常考化学实验基础知识解析版docx、回归教材重难点10再现常考化学实验基础知识原卷版docx等2份试卷配套教学资源,其中试卷共28页, 欢迎下载使用。
这是一份回归教材重难点06 “10种”官能团性质回放-高考化学三轮冲刺过关(新高考专用),文件包含回归教材重难点06“10种”官能团性质回放解析版1docx、回归教材重难点06“10种”官能团性质回放原卷版1docx等2份试卷配套教学资源,其中试卷共22页, 欢迎下载使用。
这是一份回归教材重难点01 化学与STSE-高考化学三轮冲刺过关(新高考专用),文件包含回归教材重难点01化学与STSE解析版1docx、回归教材重难点01化学与STSE原卷版1docx等2份试卷配套教学资源,其中试卷共20页, 欢迎下载使用。

