安阳市内黄县2022-2023学年四年级数学第二学期期末检测试题含解析
展开安阳市内黄县2022-2023学年四年级数学第二学期期末检测试题
一、 填空题。 (20 分)
1.250×40是(______________)位数,最高位上的计数单位是(______________)。
2.在一个直角三角形中,一个锐角是,另一个锐角是(________);一个等腰三角形的顶角是,它的一个底角是(________)。
3.8.09米=(________)厘米 9t52kg=(________)t
4.聪聪家的康乐生态农场养着猪和鸭两种动物,共17只,48只脚。猪和鸭相差(______)只。
5.某小区用“113086”表示11栋3单元8层6室。淘气家住在该小区的30栋7单元5层1室,她家的门牌号是(______)。
6.一本书100页,每天看x页,看了5天,还剩下(_________)页没看。如果x=15,那么还剩下(________)页没看。
7.等边三角形有(_______)条对称轴,每个角都是(_________)度.
8.小刚读一个小数时,把小数点弄丢了,读成了一万二千零三,原来的小数只读一个零,原来的小数是(________),读作(________)。
9.用下面的方法算一算。
2.7×1.3=( )+( )+( )+( )=( )
10.如果下图每个小方格的面积是1平方厘米,那么涂色部分的面积是(__________)平方厘米,占这个图形面积的(__________)。
二、 选择题。 (把正确答案序号填在括号里。 每题 2 分, 共 10 分)
11.听到“用了4个正方体,从左面看是2个”的指令,不应该搭出( )。
A. B. C. D.
12.点A用数对表示为(3 ,4),先向右平移2格,再向下平移1格,现在的位置是( ).
A.(4 ,3) B.(3 ,3) C.(5 ,3)
13.一个两位小数保留一位小数的近似数是10.0,原来这个数最小是( )。
A.10.04 B.9.99 C.9.95
14.大于0.6而小于0.7的三位小数有( )。
A.9个 B.10个 C.99个 D.无数个
15.一根竹竿长2.15米,插入泥中部分长0.27米,露出水面的部分长0.23米。求水深多少米,列式正确的是( )。
A.2.15-0.23 B.2.15-0.27-0.23 C.0.27+0.23
三、 判断题(对的打“√ ” , 错的打“×” 。 每题 2 分, 共 10 分)
16.要统计四年级五个班男女生最喜欢的课程,可以制作单式统计图. (____)
17.任何一个三角形的最大内角都不可能小于90°。 (____)
18.0.5和0.9之间的一位小数有无数个。(________)
19.57×101的简便算法是57×100+57=1.(_____)
20.等边三角形是特殊的等腰三角形. (____)
四、 计算题。 (28 分)
21.口算。
25×4= 4.12+3.05= 1.25×100= 4.12÷10=
5.1-1.9= 0.37+0.3= 0.5÷1000= 12.5-2.5=
22.用竖式计算。
38.02-9.7= 6.59+4.67= 2.78×0.25=
五、 作图题。 (8 分)
23.在点子图上画一个平行四边形和一个直角梯形。
• • • • • • • • • • • • • • • • •
• • • • • • • • • • • • • • • • •
• • • • • • • • • • • • • • • • •
• • • • • • • • • • • • • • • • •
六、 解决问题。 (每题 4 分, 共 24 分)
24.今年五一劳动节,四年级(2)班54名同学和李老师一起到桐梓“花海”去赏花,买票时他看到“花海”对团体票有优惠,原来每人每张票20元,现在购买一张150元的团体票可以让10人进去,请你帮李老师设计一下怎样买票更划算,他们师生一共要花多少钱?
25.亮亮看一本280页的故事书,用了7天时间看完,前3天共看了120页,后4天平均每天看了多少页?
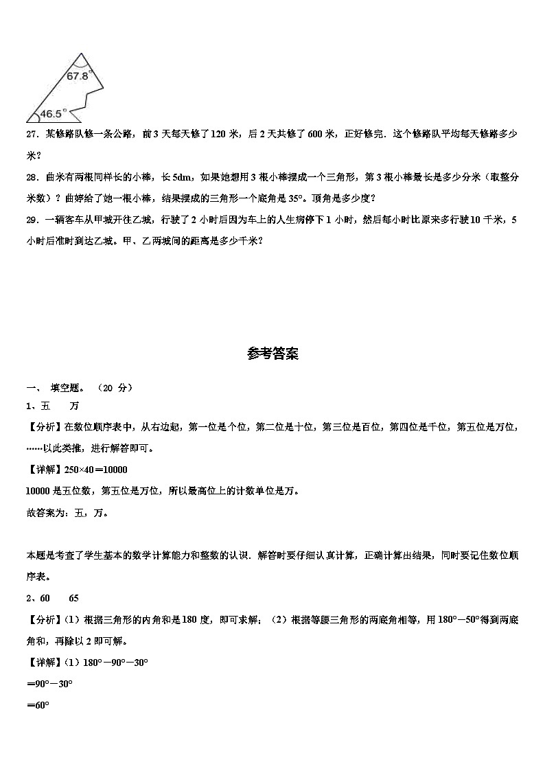
26.有一块三角形的玻璃配件(如图)破损了,需要重新配备一块。请你根据右下图中的已知信息,计算出另外一个角的度数。
27.某修路队修一条公路,前3天每天修了120米,后2天共修了600米,正好修完.这个修路队平均每天修路多少米?
28.曲米有两根同样长的小棒,长5dm,如果她想用3根小棒摆成一个三角形,第3根小棒最长是多少分米(取整分米数)?曲婷给了她一根小棒,结果摆成的三角形一个底角是35°。顶角是多少度?
29.一辆客车从甲城开往乙城,行驶了2小时后因为车上的人生病停下1小时,然后每小时比原来多行驶10千米,5小时后准时到达乙城。甲、乙两城间的距离是多少千米?
参考答案
一、 填空题。 (20 分)
1、五 万
【分析】在数位顺序表中,从右边起,第一位是个位,第二位是十位,第三位是百位,第四位是千位,第五位是万位,⋯⋯以此类推,进行解答即可。
【详解】250×40=10000
10000是五位数,第五位是万位,所以最高位上的计数单位是万。
故答案为:五,万。
本题是考查了学生基本的数学计算能力和整数的认识.解答时要仔细认真计算,正确计算出结果,同时要记住数位顺序表。
2、60 65
【分析】(1)根据三角形的内角和是180度,即可求解;(2)根据等腰三角形的两底角相等,用180°-50°得到两底角和,再除以2即可解。
【详解】(1)180°-90°-30°
=90°-30°
=60°
(2)(180°-50°)÷2
=130°÷2
=65°
故答案为:60;65
本题主要考查了三角形内角和定理及等腰三角形的性质。
3、809 9.052
【分析】(1)高级单位米化低级单位厘米乘进率100;
(2)把9吨52千克换算为吨,先把52千克换算为吨,用52除以进率1000,然后加上9。
【详解】8.09米=8.09×100=(809)厘米 9t52kg=9+0.052=(9.052)t
故答案为:809;9.052
此题考查名数的换算,把高级单位的名数换算成低级单位的名数,就乘单位间的进率,把低级单位的名数换算成高级单位的名数,就除以单位间的进率。
4、3
【解析】略
5、307051
【分析】“113086”表示11栋3单元8层6室,那么在这个编号中前两位是楼的栋数,第三位是单元数,第四位和第五位是层数,最后一位是表示几室,再由这个含义表示出淘气家的门牌号。
【详解】淘气家在30栋所以门牌号的前两位是30;
7单元,所以第三位是7;
5层,所以第四位和第五位是05;
1室,所以最后一位是1;
那么淘气家的门牌号就是:307051。
故答案为:307051。
这类问题需要根据已知,弄清楚各个位上数字表示的含义,再由这个含义求解。
6、100-5x 25
【解析】略
7、3 60
【详解】略
8、120.03 一百二十点零三
【分析】一万二千零三即12003。小数的读法:整数部分是“0”的就读做“零”,整数部分不是“0”的按照整数的读法来读,小数点读做“点”,小数部分要依次读出每个数位的数字。根据小数的读法可知,原来的小数只读一个零,则原来这个小数应是120.03,再根据小数的读法读出原来这个小数即可,
【详解】一万二千零三即12003。原来的小数只读一个零,则原来的小数是120.03,读作一百二十点零三。
故答案为:120.03;一百二十点零三
熟练掌握小数的读法,注意小数部分要依次读出每个数位的数字。
9、2;0.3;0.7;1;2×0.3;2×1;0.7×0.3;0.7×1;3.51
【分析】通过观察可知:2.7×1.3=(2+0.7)×(0.3+1)=2×0.3+2×1+0.7×0.3+0.7×1,据此解答。
【详解】
2.7×1.3=2×0.3+2×1+0.7×0.3+0.7×1=0.6+2+0.21+0.7=3.51
故答案为:2;0.3;0.7;1;2×0.3;2×1;0.7×0.3;0.7×1;3.51
本题的难点在于理解给出的计算方法,将(2+0.7)×(0.3+1)=2×0.3+2×1+0.7×0.3+0.7×1看成应用两次乘法分配律可以更好的理解。
10、6 或
【分析】每个小方格的面积是1平方厘米,涂色部分是6个小方格,面积是6×1平方厘米。将这个图形平均分成12份,每份为1个小方格,一份的面积占这个图形面积的,则涂色部分面积占这个图形面积的。也可以将这个图形平均分成2份,每一份为6个小方格一份的面积占这个图形面积的,则涂色部分面积占这个图形面积的。
【详解】6×1=6平方厘米,则涂色部分的面积是6平方厘米。
涂色部分的面积占这个图形面积的或。
故答案为:6;或。
将一个整体平均分成几份,每份就是它的几分之一。
二、 选择题。 (把正确答案序号填在括号里。 每题 2 分, 共 10 分)
11、C
【解析】略
12、C
【详解】略
13、C
【解析】略
14、C
【分析】小数比较大小时,先看它们的整数部分,整数部分大的那个数就大;如果整数部分相同,十分位上的数大的那个数就大;如果十分位上的数相同,百分位上的数大的那个数就大……根据小数比较大小的方法可知,大于0.6而小于0.7的三位小数有0.601,0.602,0.603,0.604,0.655,0.606,0.607,0.608,0.609,0.610…0.699。这样的小数有99个。
【详解】根据分析可知,大于0.6而小于0.7的三位小数有99个。
故答案为:C。
本题考查了比较大小方法的应用。如果题目中没有明确是几位小数时,在两个小数之间有无数个小数。
15、B
【分析】用竹竿的长度减去插入泥中部分长度和露出水面部分长度等于水深;据此即可解答。
【详解】2.15-0.27-0.23=1.65(米)
故答案为:B。
熟练掌握小数的加减法是解答本题的关键。
三、 判断题(对的打“√ ” , 错的打“×” 。 每题 2 分, 共 10 分)
16、×
【分析】根据单式条形统计图与复式条形统计图的特点解答即可
【详解】因为要统计男女生最喜欢的课程,单式条形统计图不可以表示多种量的多少。
故答案为:×
此题主要考查单式条形统计图与复式条形统计图的区别。
17、×
【解析】锐角三角形的最大内角小于90°。
18、×
【分析】小数比较大小时,先看它们的整数部分,整数部分大的那个数就大;如果整数部分相同,十分位上的数大的那个数就大;如果十分位上的数相同,百分位上的数大的那个数就大……根据小数比较大小的方法可知,0.5和0.9之间的一位小数有0.6、0.7、0.8。
【详解】0.5和0.9之间的一位小数有0.6、0.7、0.8,共3个一位小数。
故答案为:×。
本题考查了比较大小方法的应用。如果题目中没有明确是几位小数时,在两个小数之间有无数个小数。
19、√
【解析】略
20、正确
【解析】三边相等的三角形叫作等边三角形.等边三角形是特殊的等腰三角形.
四、 计算题。 (28 分)
21、100;7.17;125;0.412;
3.2;0.67;0.0005;10;
【分析】根据整数小数加减乘除法的计算方法解答。
【详解】25×4=100 4.12+3.05=7.17 1.25×100=125 4.12÷10=0.412
5.1-1.9=3.2 0.37+0.3=0.67 0.5÷1000=0.0005 12.5-2.5=10
观察算式特点和运算符号,仔细解答即可。
22、28.32;11.26;0.695
【分析】小数的加减法法则:先把各数的小数点对齐,数位上没有数字的添0补位,再按照整数的加、减法的法则进行计算,最后在得数里对齐横线商的小数点点上小数点(得数的小数部分末尾有0,一般要把0去掉)。
小数乘法法则:按整数乘法的法则先求出积,看因数中一个有几位小数,就从积的右边起数出几位点上小数点。
【详解】38.02-9.7=28.32 6.59+4.67=11.26 2.78×0.25=0.695
此题主要考查小数乘法和加减法的竖式计算和验算方法,运用计算法则能够正确熟练地进行计算,计算时要仔细、认真。
五、 作图题。 (8 分)
23、
【分析】有两组对边分别平行的四边形是平行四边形;只有一组对边平行且有一个角是直角,是梯形,据此画图解答。
【详解】
本题考查了学生根据平行四边形和直角梯形的定义在点子图上画图的能力。
六、 解决问题。 (每题 4 分, 共 24 分)
24、850元
【解析】买5张团体票和5张个人票最划算
150×5+20×5
=850(元)
答:买5张团体票和5张个人票最划算,他们师生一共要花850元
25、40页
【解析】根据题意,先求出后4天看的总页数,用这本故事书的总页数-前3天看的总页数=后4天看的总页数,然后除以4即可得到后4天平均每天看的页数,据此列式解答.
【详解】(280-120)÷(7-3)
=160÷4
=40(页)
答:后4天平均每天看了40页.
26、180°-67.8°-46.5°=65.7°
【分析】
根据三角形的内角和为180°,而三角形的其中两个角已知,直接用180°减去已知的那两个角就得到第三个角的度数。
【详解】
180°-67.8°-46.5°
=112.2°-46.5°
=65.7°
另外一个角的度数为65.7°
本题考查三角形三个内角之间的关系以及小数的减法,牢记不管是什么三角形,内角和都为180°。
27、192米
【解析】试题分析:首先根据工作量=工作效率×工作时间,用120乘3,求出前3天一共修路多少米;然后用它加上后2天共修路的长度,求出修路队一共修路多少米,再用它除以一共用的天数,求出这个修路队平均每天修路多少米即可.
解:(120×3+600)÷(3+2)
=960÷5
=192(米)
答:这个修路队平均每天修路192米.
【点评】此题主要考查了工程问题的应用,对此类问题要注意把握住基本关系,即:工作量=工作效率×工作时间,工作效率=工作量÷工作时间,工作时间=工作量÷工作效率,解答此题的关键是求出修路队一共修路多少米.
28、9分米;110度
【分析】根据三角形的两边之和大于第三边,两边之差小于第三边分析确定第三边最长是多少分米;根据等腰三角形两个底角相等和三角形内角和是180°,用180°减去两个底角的度数即可。
【详解】5+5-l=9(dm)
l80°-35°×2
=l80°-70°
=110°
答:第3根小棒最长是9分米,顶角是110°。
本题主要考查三角形三边关系、内角和及等腰三角形的性质,牢记相关知识点才能更好地解题。
29、400千米
【分析】每小时比原来多行驶10千米,那么5小时多行驶5×10=50千米,多行驶这50千米是因为之前停下来1小时,所以客车原来的速度是50÷1=50(千米/时)。根据路程=速度×时间,分别求出前2小时和后5小时行驶的路程。再将两个路程加起来,即可求出甲、乙两城的距离。
【详解】5×10÷1
=50÷1
=50(千米/时)
50×2+(50+10)×5
=100+60×5
=100+300
=400(千米)
答:甲、乙两城间的距离是400千米。
后5小时多行驶的路程即为停下1小时应该行驶的路程,据此求出原来的速度,再进一步解答即可。
2022-2023学年安阳市内黄县四年级数学第二学期期末检测试题含答案: 这是一份2022-2023学年安阳市内黄县四年级数学第二学期期末检测试题含答案,共5页。试卷主要包含了用心思考,我会选,认真辨析,我会判,仔细观察,我会填,认真细致,我会算,动手操作,我能行,生活问题,我会解等内容,欢迎下载使用。
安阳市内黄县2023年数学五年级第二学期期末达标检测模拟试题含解析: 这是一份安阳市内黄县2023年数学五年级第二学期期末达标检测模拟试题含解析,共7页。试卷主要包含了仔细填空,准确判断,谨慎选择,细想快算,能写会画,解决问题等内容,欢迎下载使用。
河南省安阳市内黄县多校2022-2023学年四年级数学第二学期期末达标检测试题含解析: 这是一份河南省安阳市内黄县多校2022-2023学年四年级数学第二学期期末达标检测试题含解析,共6页。试卷主要包含了我会选,我会判断,我能填,我会计算,动手操作,我能解决下面各题等内容,欢迎下载使用。

