2023年山东省临沂市中考生物真题(含答案)
展开2023年山东省临沂市中考生物真题
学校:___________姓名:___________班级:___________考号:___________
一、单选题
1.下列与生命现象无关的诗句是( )
A.忽如一夜春风来,千树万树梨花开 B.苔痕上阶绿,草色入帘青
C.小荷才露尖尖角,早有蜻蜓立上头 D.夕阳无限好,只是近黄昏
2.图甲所示制作并观察人的口腔上皮细胞临时装片的操作步骤、图乙是动物细胞模式图、图丙是显微镜构造图。下列说法正确的是( )
A.图甲中正确的操作步骤是a→b→c→d
B.图乙中染色最深的是2,它控制着生物的发育和遗传
C.观察时,为了使物像更清晰,应调节图丙中的②细准焦螺旋
D.观察时,发现物像在视野的左上方,要将物像移到视野中央,应向右下方移动装片
3.图甲、乙分别是黄瓜果肉细胞、口腔上皮细胞结构模式图,下列有关叙述错误的是( )
A.与乙相比,甲特有的结构是①细胞壁③叶绿体⑤液泡
B.甲的⑤内细胞液中溶解着多种物质
C.甲的①能保护和控制物质进出
D.甲、乙都具有的能量转换器是⑦线粒体
4.近年来,随着干细胞技术迅猛发展,其强大的疗效也被越来越多人认可。图为干细胞的培养过程,下列描述错误的是( )
A.过程①表示细胞的生长,细胞不能无限长大
B.经过程②产生的新细胞染色体数目不变
C.过程②③说明干细胞具有分裂和分化的能力
D.经过程③后,细胞的形态结构、生理功能及遗传物质都发生了变化
5.下列关于植物类群的叙述,正确的是( )
A.紫菜是藻类植物,它有根茎叶的分化
B.种子比孢子的生命力强,是种子植物更适于陆地生活的重要原因
C.墙藓的茎、叶内有输导组织,所以适于陆地生活
D.银杏是裸子植物,其果实是“银杏”,又称白果
6.如图是菜豆种子和玉米种子的基本结构模式图,下列叙述错误的是( )
A.菜豆种子中储存营养物质的结构是②
B.在玉米种子的纵剖面上滴加碘酒,变蓝的部位是b
C.⑥和g都是新植物的幼体
D.种子萌发时首先突破种皮的是③和f
7.下列生产措施与目的不匹配的是( )
A.蔬菜大棚施加气肥(二氧化碳)——促进蔬菜的呼吸作用
B.遇到涝害时在农田挖排水沟——保证根的呼吸作用
C.种植农作物时要注意合理密植——提高光能利用率
D.春季早播覆盖地膜——提高土壤温度,利于种子萌发
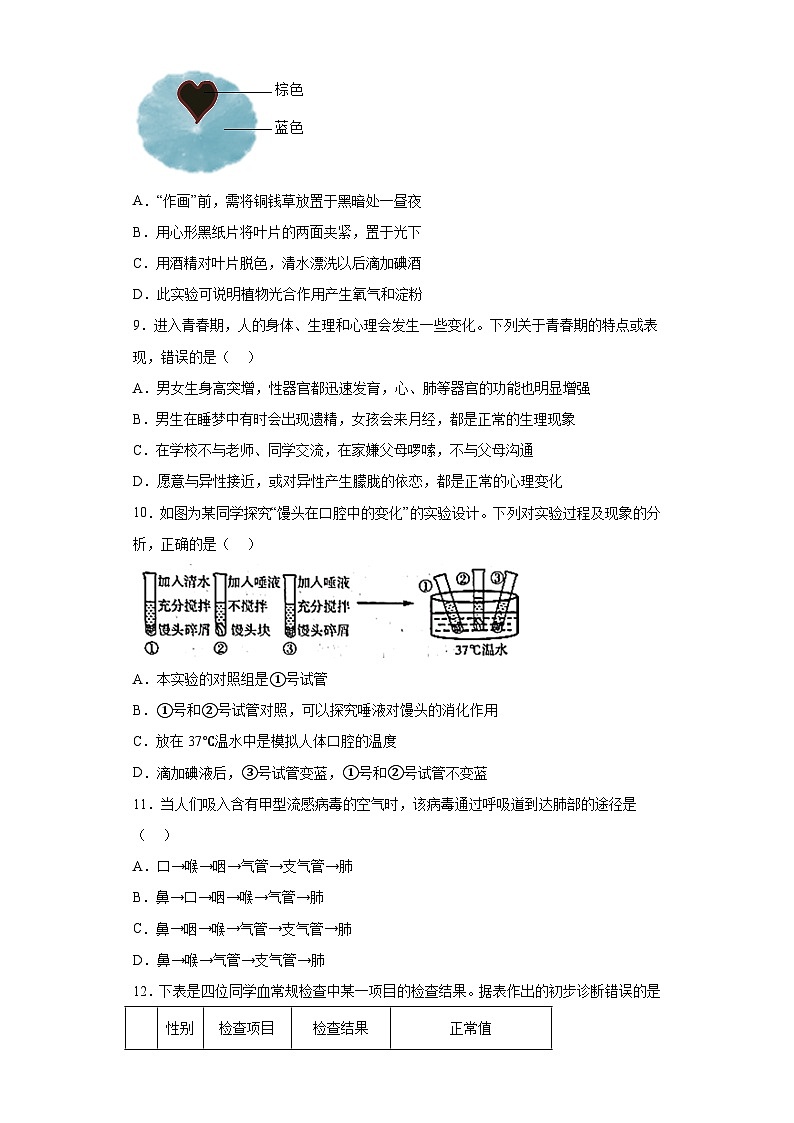
8.某同学在学习了“绿叶在光下制造有机物”的实验后,尝试在铜钱草叶片上“作画”(如下图)。下列有关叙述错误的是( )
A.“作画”前,需将铜钱草放置于黑暗处一昼夜
B.用心形黑纸片将叶片的两面夹紧,置于光下
C.用酒精对叶片脱色,清水漂洗以后滴加碘酒
D.此实验可说明植物光合作用产生氧气和淀粉
9.进入青春期,人的身体、生理和心理会发生一些变化。下列关于青春期的特点或表现,错误的是( )
A.男女生身高突增,性器官都迅速发育,心、肺等器官的功能也明显增强
B.男生在睡梦中有时会出现遗精,女孩会来月经,都是正常的生理现象
C.在学校不与老师、同学交流,在家嫌父母啰嗦,不与父母沟通
D.愿意与异性接近,或对异性产生朦胧的依恋,都是正常的心理变化
10.如图为某同学探究“馒头在口腔中的变化”的实验设计。下列对实验过程及现象的分析,正确的是( )
A.本实验的对照组是①号试管
B.①号和②号试管对照,可以探究唾液对馒头的消化作用
C.放在37℃温水中是模拟人体口腔的温度
D.滴加碘液后,③号试管变蓝,①号和②号试管不变蓝
11.当人们吸入含有甲型流感病毒的空气时,该病毒通过呼吸道到达肺部的途径是( )
A.口→喉→咽→气管→支气管→肺
B.鼻→口→咽→喉→气管→肺
C.鼻→咽→喉→气管→支气管→肺
D.鼻→喉→气管→支气管→肺
12.下表是四位同学血常规检查中某一项目的检查结果。据表作出的初步诊断错误的是
| 性别 | 检查项目 | 检查结果 | 正常值 |
甲 | 女 | 红细胞计数 | 3.0×1012个/L | 3.5×1012~5.0×1012个/L |
乙 | 女 | 白细胞计数 | 15×109个/L | 4.0×109~10.0×109个/L |
丙 | 女 | 血小板计数 | 0.5×1011个/L | 1.0×1011~3.0×1011个/L |
丁 | 女 | 血红蛋白 | 90g/L | 110~150g/L |
A.甲——贫血 B.乙——有炎症
C.丙——血液不易凝固 D.丁——坏血病
13.下图为“观察小鱼尾鳍内血液的流动”实验时,显微镜下观察到的视野图像,①②③表示血管。请判断标号③所指的血管是( )
A.小动脉 B.小静脉
C.毛细血管 D.血流速度最快的血管
14.如图是某同学构建的人体生理活动的概念模型,a和c表示血管,b表示相应的结构,箭头表示血流方向。下列叙述正确的是( )
A.若b为骨骼肌,则c中的氧气含量增加
B.若b为肺,则c中的二氧化碳含量增加
C.若b为肾小球,则c中的蛋白质浓度升高
D.若b为小肠,则餐后半小时c中的葡萄糖含量减少
15.下列疾病与其致病原因,不匹配的是( )
A.红绿色盲——缺乏维生素A
B.佝偻病——缺乏维生素D
C.唐氏综合征——染色体数目异常
D.侏儒症——幼年时生长激素分泌不足
16.结构与功能相适应是生物学的基本观念。下列叙述错误的是( )
A.蚯蚓体表有角质层,可以防止土壤摩擦,起保护作用
B.蝗虫体表有外骨骼,可以防止体内水分蒸发
C.鱼的体表有鳞片覆盖,起保护作用
D.爬行动物体表覆盖角质的鳞片或甲,能减少体内水分的蒸发
17.人做任何一个动作时,都会进行以下步骤:①相应的骨受到牵引;②骨绕关节活动;③骨骼肌接受神经传来的兴奋;④骨骼肌收缩.这些步骤发生的正确顺序是( )
A.①②③④ B.②①③④ C.③④①② D.④①②③
18.下列有关动物在生物圈中作用的叙述,不正确的是
A.没有动物,生态系统的物质循环就无法进行
B.不能随意引进某种动物,否则可能会影响生态系统的平衡状态
C.松鼠将收获的松子埋在地下,可以帮助植物传播种子
D.太阳鸟在吸食花蜜的同时,也帮助植物传粉
19.如图为各种微生物结构示意图,相关叙述正确的是( )
A.①的细胞结构简单,由蛋白质外壳和内部的遗传物质组成
B.②只能利用现成的有机物生活,是生态系统中的消费者
C.③和②的细胞结构是最相似的,都有成形的细胞核
D.③、④和⑤都属于真核生物,是生态系统中的分解者
20.关于人类对细菌和真菌的利用,下列对应不匹配的是( )
A.某些真菌——提取抗生素 B.根瘤菌——固氮
C.甲烷菌——生产沼气 D.酵母菌——制作酸奶
21.下列有关生物分类和生物多样性的叙述,错误的是( )
A.种是最基本的分类单位,同种生物的亲缘关系是最密切的
B.被子植物的花、果实、种子往往作为分类的重要依据
C.每个生物都是一个丰富的基因库
D.生物种类的多样性实质上是基因的多样性
22.下列关于基因、DNA和染色体关系的叙述,错误的是( )
A.每条DNA分子上会有很多个基因
B.每条染色体上会有很多个DNA分子
C.每条染色体上会有很多个蛋白质分子
D.基因是具有遗传效应的DNA片段
23.克隆羊、“试管婴儿”和太空椒等都是应用的现代生物技术。下列叙述正确的是( )
A.克隆羊“多莉”的培育利用了杂交技术
B.“试管婴儿”的培育利用了无性生殖原理
C.胰岛素的生产利用了转基因技术
D.太空椒是太空特殊环境诱发定向变异的结果
24.下列关于生命起源和生物进化的叙述,正确的是( )
A.米勒的模拟实验表明,原始地球上能形成构成生物体的蛋白质
B.根据郑氏始孔子鸟化石可以推测古代鸟类是由古代爬行类进化来的
C.现在的环境条件下,地球上会形成原始生命
D.原始大气中含有水蒸气、氢气、氨、氧气、甲烷等气体
25.肆虐全球长达三年之久的新冠肺炎疫情,目前已得到有效控制。下列相关说法错误的是( )
A.将患有新冠肺炎的病人进行隔离属于控制传染源
B.抗体是淋巴细胞受到抗原刺激后产生的
C.过敏反应属于人体的特异性免疫反应
D.为了更好地适应环境,新冠病毒经常发生变异
二、综合题
26.2023年4月29日,备受市民关注的“水韵琅琊”部分项目开始试运营,“点靓沂河”是“水韵琅琊”的一个片区。某学校生物兴趣小组到沂河开展研学旅行,研究了局部生态系统后,用表格绘制出部分生物之间的食物关系(用“√”表示)。如图表示该局部生态系统物质循环(二氧化碳)的示意图。请分析回答。
食物关系 | 鱼 | 螺蛳 | 水藻 |
白鹭 | √ |
|
|
鱼 |
| √ | √ |
螺蛳 |
|
| √ |
(1)表格中所列的生物,代表的生态系统组成成分的生物部分还不完整,缺少的成分是______。
(2)表格所列4种生物构成的食物网中,鱼与螺蛳的关系是______。
(3)若图中的a、b、c代表表中具有食物关系的三种生物,则c代表______。
(4)如图中的甲通过生理过程______(填数字),不断消耗大气中的二氧化碳,又将氧气排放到大气中,有效地维持了生物圈中的______平衡。
(5)近年来,随着沂河生态环境持续明显向好,生物种类明显增加。所以,保护生物的栖息环境,保护______的多样性,是保护生物多样性的根本措施。
27.建造塑料大棚生产有机农产品,可以促进农民增收。番茄又名西红柿,生长周期短,其秧苗培育简便,是大棚种植常选的果蔬作物。请根据图示回答下列问题。
(1)图一为番茄叶片结构示意图,根据对叶片结构的观察,你认为叶所属的结构层次是______;番茄鲜嫩多汁、酸甜可口,果实中有多粒种子是因为子房中有多个______;有机物的合成主要发生在图一中的[ ]______。
(2)图二为番茄叶片进行的生命活动模式图,能为番茄的生命活动提供能量的是[ ]______。
(3)图三为番茄叶片在夏季晴朗的一天内吸收和释放二氧化碳量随时间变化的曲线图,曲线中的e点在中午时分二氧化碳吸收量下降的主要原因是为了避免图二中的[ ]______过强,关闭了图一中的部分[ ]______所致。
(4)若夜间适当降低大棚内的温度,图三中的a点会______(填“上移”或“下移”)。图二中B所示生理过程对应图三曲线的______段(用图中字母表示)。
(5)大棚种植番茄时,施肥是必要的,其目的是给番茄的生长提供______。
28.人体的抵抗力与体内充足的水分、营养及充足的睡眠息息相关,其中水分所占的地位相当重要。下图一表示人体部分生理活动,字母A、B、C、D代表心脏四腔,①~⑥表示相关血管,E、F、G、H代表生理过程,1、2、3表示构成肾单位的相关结构。请据图回答相关问题。
(1)当人们感冒发烧时,医生建议患者多喝温开水。水分进入人体后不经过消化,直接通过图一中的[ ]______过程进入到循环系统,并随血液循环途经心脏,依次经过心脏四个腔的顺序是______(用字母和箭头表示)。
(2)加强营养,保证充足的能量供给,有助于感冒患者的身体康复。人体的主要供能物质是糖类,糖类中的淀粉在人体内最终分解为______,而正常人的尿液中不含这种物质,这与肾单位中发生的[ ]______的重吸收作用有关。
(3)适量的运动能增强心肌功能,改善血液循环,提高免疫力。心脏的活动具有节律性,图一中C、D同时收缩时,房室瓣处于______(选填“关闭”或“张开”)状态。与血管⑤相比,从血管③流出的血液中,明显减少的物质有______(至少写出2种)。
(4)图二表示人平静呼吸时肺容量随时间变化的曲线,图一中的F过程,对应图二中的______段,此时膈肌处于______状态。
29.5月9日,2023年山东省全国青少年校园足球特色学校足球联赛暨第一届山东省青少年校园足球联赛在临沂市青少年示范性综合实践基地拉开序幕,共有来自全省16地市约1600名运动员参加,共享足球的活力与激情。请据图分析回答下列问题。
(1)足球比赛开始时,运动员听到哨声就开球是一种反射活动,其类型属于______。该反射的感受器位于[ ]______,其神经冲动传导过程为:2→5→______→下肢等相关肌肉(用数字、字母和箭头表示)。
(2)比赛中,小明被对方运动员踩踏迅速缩脚,然后感觉到疼痛。这一过程,先后涉及的神经中枢位于______;运动员来不及思考就迅速缩脚,这一反射活动的意义是______。
(3)赛场上,速度和力量是制胜的关键。比赛中,运动员挥汗如雨,肌肉强力收缩需要大量的能量,请推测运动员肌肉细胞中的______数量要多于普通人,并写出人体产生能量的反应式:______。
30.如图所示5种动物的分类图解。请据图分析回答。
(1)图中A指的是______。
(2)蝗虫在发育过程中有蜕皮现象,原因是______。与家蚕相比,蝗虫的发育过程没有的时期是______。
(3)呼吸是生物的共同特征,青蛙的呼吸器官是______。
(4)有人说,鸟的全身都是为飞行而设计。家鸽与飞行生活相适应的特点有:______(任答1条)。
(5)生活中,我们常常见到,家兔听到饲养员的脚步声会迅速跑过来取食,从行为获得的途径来看,家兔的这一行为属于______。
31.遗传信息控制生物性状,并由亲代传递给子代。遗传信息由亲代传递给子代,是通过生殖过程完成的。请结合所学生物学知识回答问题:
(一)生物通过有性生殖或无性生殖产生后代。如图是与生物的生殖发育有关的示意图。
(1)图甲所示的生殖方式,成功的关键是______。
(2)图乙是女性生殖系统结构示意图,新生命是从受精卵开始,受精卵是在[ ]______中形成的。
(3)图丙所示鸟卵的结构中,胚胎发育的部位是[ ]______。
(二)生物体的性状主要由基因控制。白化病是一种常染色体遗传病,如图是白化病的家族遗传图谱,分别用D、d表示显性基因和隐性基因。
(4)人的肤色正常和白化在遗传学上称为______。
(5)据图可以推断出I—3和I—4号个体的基因组成分别为______。I—3和I—4这对夫妇再生一个正常男孩的概率是______。
(6)根据民法典规定,Ⅲ—10和Ⅲ—12不能结婚,原因是______。
三、资料分析题
32.人体健康受传染病、心脑血管疾病、癌症及外部伤害的威胁,良好的生活习惯和医疗措施是健康的重要保障。请分析下面的资料,回答相关问题:
材料一:研究显示幽门螺旋杆菌是常见的胃肠道致病细菌,是目前发现唯一能在胃酸中生存的细菌,其会导致胃黏膜上皮损伤,进而引发胃炎、胃溃疡等,甚至导致胃癌。在我国幽门螺旋杆菌呈现明显的家庭聚集性传播现象,感染率高达40%~60%。
材料二:在日常生活中掌握一些必要的急救常识(如图A、图B所示),对于保障身体健康、挽救生命具有重要意义。如果遇到心跳、呼吸骤停的患者,拨打“120”急救电话之后,应该马上对患者实施心肺复苏。遇到外伤出血患者需及时止血。
材料三:目前,在许多发达国家和部分发展中国家,影响人们健康的疾病已经不再是传染病,而是恶性肿瘤、心脑血管疾病、糖尿病等一些慢性、非传染性疾病,这些疾病也常被称为“生活方式病”或“现代文明病”。健康的生活方式有利于预防各种疾病,特别是这些慢性、非传染性疾病。
(1)幽门螺旋杆菌进入胃后,寄生在胃及十二指肠的黏膜层中,通过______方式繁殖。胃黏膜分泌的溶菌酶和胃酸,可杀死多种病菌,属于______免疫。感染者治疗幽门螺旋杆菌时,一般使用三联疗法或四联疗法,需要连续服药10~14天,两种疗法都需要使用抗生素。请你推测服药时间不宜超过14天的原因:______。
(2)分析材料一,为阻断幽门螺旋杆菌在家庭中传播,常采取餐具定时消毒,不与患者共用餐具等措施,这些预防传染病的措施属于______。
(3)材料二中,实施心肺复苏时,图A所示甲、乙二人施救的先后顺序应是______。若图B所示受伤部位b处有暗红色的血液缓缓流出,则加压或包扎的位点应在______处(填字母)。
(4)作为青少年,我们可以选择哪些健康的生活方式预防材料三中的“生活方式病”?______(答出1条即可)。
参考答案:
1.D
2.B
3.C
4.D
5.B
6.A
7.A
8.D
9.C
10.C
11.C
12.D
13.B
14.C
15.A
16.A
17.C
18.A
19.D
20.D
21.C
22.B
23.C
24.B
25.D
26.(1)分解者
(2)捕食和竞争
(3)螺蛳
(4) ② 碳—氧
(5)生态系统
27.(1) 器官 胚珠 3叶肉
(2)C呼吸作用
(3) A蒸腾作用 5气孔
(4) 上移 bh
(5)无机盐
28.(1) G吸收 A→D→B→C
(2) 葡萄糖 3肾小管
(3) 关闭
氧气、尿素
(4) ce 舒张
29.(1) 条件反射
2耳蜗 A→6→B→7
(2) 脊髓、大脑皮层 提高了对环境的适应能力,更好地保护自己
(3) 线粒体
30.(1)胎生
(2) 外骨骼不能随着身体的生长而生长 蛹期
(3)肺和皮肤
(4)身体呈流线形、前肢变成翼等
(5)学习行为
31.(1)接穗和砧木的形成层紧密结合
(2)②输卵管
(3)2胚盘
(4)相对性状
(5) Dd 3/8/37.5%
(6)我国婚姻法规定:直系血亲和三代以内的旁系血亲之间禁止结婚。
32.(1) 分裂生殖
非特异性 细菌在生长繁殖过程中会产生少数耐药菌,长期使用抗生素会选择耐药菌生存下来,然后不断繁殖出具有耐药性的幽门螺旋杆菌。
(2)切断传播途径
(3) 先乙后甲 c
(4)使用公筷#坚持锻炼身体#按时休息#不吸烟、不喝酒#拒绝毒品,积极参加集体活动等
2023年山东省临沂市中考生物真题: 这是一份2023年山东省临沂市中考生物真题,文件包含山东省临沂市中考生物真题解析版docx、山东省临沂市中考生物真题原卷版docx等2份试卷配套教学资源,其中试卷共43页, 欢迎下载使用。
2023年山东省临沂市中考生物真题: 这是一份2023年山东省临沂市中考生物真题,文件包含2023年山东省临沂市中考生物真题解析版docx、2023年山东省临沂市中考生物真题原卷版docx等2份试卷配套教学资源,其中试卷共43页, 欢迎下载使用。
2023年山东省临沂市中考生物真题: 这是一份2023年山东省临沂市中考生物真题,共15页。试卷主要包含了选择题,非选择题等内容,欢迎下载使用。

