2023年陕西省宝鸡市凤翔县数学四年级第二学期期末预测试题含解析
展开2023年陕西省宝鸡市凤翔县数学四年级第二学期期末预测试题
一、填空题
1.在括号里填合适的数。
6厘米=(________)分米 0.8千克=(________)克
5元4角=(________)元 2.85吨=(________)吨(________)千克
2.0.09、0.009、0.9和0.090中,计数单位一样的是(____)和(____),大小相等的是(____)和(____)。
3. (25×5)×2=25×(5×2)运用的运算定律是(_________________)。
4.读一个八位数时,先读 级上的数,再读 级上的数.
5.用小数表示下面测量的结果。
(1)长________厘米
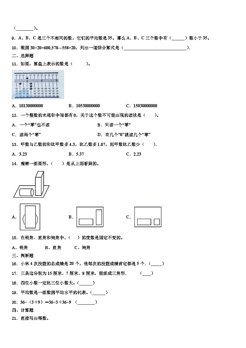
(2)身高________米
6.在一次单元测试中,杨洋数学、语文、英语三科的成绩分别是95分、93分、和97分,杨洋这三科的平均成绩是(________)分。
7.在括号里填上“>”“<”或“=”。
2.12m(________)212cm 0.21(________)0.19 95g(________)0.95kg
8.下面是一位病人在一段时间内体温的变化情况统计图。
(1)这位病人的最高体温出现在(_______)日(______)时,是(________)℃。
(2)他的最低体温是(________)℃。
(3)护士每隔(________)时给病人量一次体温。
(4)人的体温正常情况下是在36℃~37℃之间,你能从图中体温的变化趋势分析这个病人现在的健康状况吗?(________)。
9.A、B、C是三个不相同的数,它们的平均数是35。那么A、B、C三个数中有(______)数小于35。
10.根据30×20=600,578—558=20,列出一道综合算式是(_____________________________).
二、选择题
11.如图,算盘上表示的数是( )。
A.10130000000 B.10530000000 C.15030000000
12.一个整数的末尾和中间都有0,关于这个数不可能出现的读法是( )。
A.一个“零”也不读 B.只读一个“零”
C.读两个“零” D.有几个“0”就读几个“零”
13.甲数与乙数的和比甲数多4.3,比乙数多1.07,则甲数比乙数少( ).
A.3.23 B.5.37 C.2.23
14.观察一组图形,( )是从上面看到的。
A. B. C.
15.在锐角、直角和钝角中,( )的度数是固定不变的。
A、锐角 B、直角 C、钝角
三、判断题
16.小林4次投篮的总成绩是20个,他每次的投篮成绩肯定都是5个.(_____)
17.三条边分别为15厘米、7厘米、8厘米,能组成三角形. (____)
18.四位小数一定比三位小数大。(______)
19.平均数是一组数据平均水平的代表。(______)
20.36÷(3+9)=36÷3+36÷9 (________)
四、计算题
21.直接写出得数。
183×0= 20-1.3= 0.3×1000= 6.4-3.8= 125×16=
2.6+3.94= 254-199= 6.7-0.33= 27.4÷100= 123÷3=
22.用竖式计算下面各题并验算。
10-3.06= 11.36+8.54=
0.3-0.18= 9.6+8.74=
五、解答题
23.客车每小时行90千米,小轿车每小时行125千米,两车同时从同一地点向相反的方向开出,4小时后两车相距多少千米?
24.周末小丽陪妈妈去超市买肉和青菜,买肉用去53.5元,买青菜用去44.6元,妈妈带100元钱够吗?
25.一筐苹果连筐共重 180 千克,卖去苹果的一半后,连筐共重 92 千克,一 筐苹果重多少千克?筐重多少千克?
26.60名同学去划船,分别坐在3条大船和6条小船上刚好坐满,已知每条大船上坐的人数是小船坐的人数的3倍。每条大船上坐多少人?(用方程解)
27.甲乙两车分别从相距600千米的A、B两地同时出发,相向而行,已知甲车每小时行55千米,乙车每小时行65 千米,两车出发3小时后还相差多少千米?
28.常州到北京的公路长1040千米,一辆汽车以80千米/时的速度从常州开出,2小时后共用去10升汽油,照这样计算,这辆汽车行完全程需要多少升汽油?
参考答案
一、填空题
1、0.6 800 5.4 2 850
【分析】(1)是长度的单位换算,由小单位厘米化大单位分米,需要除以进率10;(2)是质量的单位换算,由大单位千克化小单位克,需要乘以进率1000;(3)是货币的单位换算,由小单位角化成大单位元,需要除以进率10;(4)是质量的单位换算,由单位吨化小单位千克,需要乘以进率1000。
【详解】根据分析可知:
(1)6厘米=0.6分米;
(2)0.8千克=800克;
(3)5元4角=5.4元;
(4)2.85吨=2吨850千克
故答案为:0.6;800;5.4;2;850
本题考查了常用单位的换算,需要注意的是小单位化大单位除以进率,大单位化小单位乘以进率。
2、0.009 0.090 0.09 0.090
【解析】略
3、乘法结合律
【解析】略
4、万,个
【解析】试题分析:整数的读法:从高位到低位,一级一级地读,每一级末尾的0都不读出来,其余数位连续几个0都只读一个零.
解:读一个八位数时,先读万级上的数,再读个级上的数.
故答案为万,个.
点评:本题主要是考查多位数的读法,是基础题型.
5、2.5 1.4
【分析】(1)因为钉子的一端与刻度尺零刻度线对齐,物体另一端点所对应刻度尺示数就是物体的长度;由题意得:1厘米被平均分成10个小格,每个小格是0.1厘米;
(2)将0刻度线看作起点,读出男孩另一端点所对应示数,据此解答即可。
【详解】(1)钉子长2.5厘米;
(2)男孩高140厘米=1.4米
故答案为:2.5;1.4
用直尺测量线段长度时,要把直尺的0刻度线对准线段的左端点,再看线段的右端点对着刻度几,就是几厘米或几米,据此测量即可,根据题意,结果不是整厘米数或整米数时,用小数表示。
6、95
【分析】根据“总数量÷份数=平均数”可知,用扬洋三科成绩和除以3即可解答。
【详解】(95+93+97)÷3
=285÷3
=95(分)
熟练掌握平均数计算方法是解答本题的关键。
7、= > <
【分析】(1)把高级单位m化成低级单位cm,乘以进率100,再与212cm比较;
(2)比较小数的大小,首先比较小数的整数部分,整数部分大的那个小数就大;如果整数部分相同,再比较小数部分;
(3)把高级单位kg化成低级单位g,乘以进率1000,再与95g比较。
【详解】2.12m=212cm,所以2.12m=212cm;
0.21>0.19;
0.95kg=950g,所以95g<0.95kg
故答案为:=,>;<
此题主要考查小数大小的比较方法以及单位的换算,注意换算时进率的大小。
8、29 22 38.5 36.5 2 已康复
【解析】略
9、一个或两个
【分析】平均数反映一组数据的平均水平。三个不相同的数的平均数是35,则三个数中有一个或两个数是小于35的。
【详解】A、B、C的平均数是35。那么A、B、C三个数中有一个或两个个数小于35。
故答案为:一个或两个。
此题主要考查了平均数含义的应用。平均数代表数据的平均水平,若一组数中数据各不相同,则必然有大于平均数的数,也必然有小于平均数的数。
10、30Χ(578-558)
【详解】略
二、选择题
11、B
【分析】在算盘上一个上珠表示5,一个下珠表示1,再结合所在的数位写数即可。
【详解】因为算盘上一个上珠表示5,一个下珠表示1,图片中一共十一位,最高位是1,然后是0,再然后是5,再然后是3,后面的全是0,所以图中算盘上的数为:10530000000。
故答案为:B。
解决本题的关键是明确算盘上算珠的示数标准,一个上珠表示5,一个下珠表示1。
12、D
【详解】“0”处于一个整数的末尾是不读出来的,若中间的0在万级或亿级的末尾也是不读的,其他数位有一个0或连续几个0,都只读一个“零”。
比如:8000 8000读作:八千万八千,一个“零”也不读;
8008 8000读作:八千零八万八千,只读一个“零”;
8008 0880读作:八千零八万零八百八十,读了两个“零”。
13、A
【分析】根据甲、乙两数的和比甲数多4.3,求出乙数,比乙数多1.07,求出甲数;接下来用乙数-甲数,然后结合小数的减法法则计算即可。
【详解】根据题意可得甲+乙-甲=4.3,甲+乙-乙=1.07
所以乙=4.3,甲=1.07
所以甲数比乙数少:4.3-1.07=3.23
故选A
本题是属于加法和减法的互逆关系题,关键要掌握“和-一个加数=另一个加数”。
14、B
【分析】观察图形可知,从上面看到的图形是左边一个长方形,右边一个长方形,据此即可选择。
【详解】根据题干分析可得,从上面看到的图形是:
故答案为:B
本题是考查从不同方向观察物体和几何体,意在训练学生的观察能力。
15、B
【解析】略
三、判断题
16、×
【解析】略
17、×
【详解】略
18、×
【分析】比较小数的大小:它与整数基本相同,即从高位起,依次把相同数位上的数加以比较,因此,比较两个小数的大小,先看它们的整数部分,整数大的那个数就大;如果整数部分相同,十分位大的那个数就大.如果十分位上的那个数也相同,百分位上的数大的那个数就大如此一次比较下去,直到比较出大小为止。
【详解】小数比较大小不是看小数的位数,而是从高位起,依次把相同数位上的数加以比较;四位小数一定比三位小数大是错误的;
故答案为:×
此题主要考查比较小数大小的方法,依照比较方法即可判断对错。
19、√
【详解】略
20、×
【分析】根据四则运算法则,有除法有小括号时,应先算小括号内的。除法没有分配律。据此判断即可。
【详解】36÷(3+9)=36÷12
所以判断错误。
本题考查了四则运算,做这类题目时,先乘除后加减,有括号先算括号内的。
四、计算题
21、0;18.7;300;2.6;2000;
6.54;55;6.37;0.274;41
【分析】根据整数加减乘除法、小数点的移动引起小数大小的变化规律和小数的加减法的计算方法解答。
【详解】183×0=0 20-1.3=18.7 0.3×1000=300 6.4-3.8=2.6 125×16=125×8×2=1000×2=2000
2.6+3.94=6.54 254-199=55 6.7-0.33=6.37 27.4÷100=0.274 123÷3=41
观察数据特点和运算符号,仔细解答即可。小数加减法时,要先对齐小数点,再根据整数加减法的计算方法解答。
22、6.94;19.9
0.12;18.34
【分析】根据小数加减法的计算法则进行计算即可求解,计算小数加减法时要小数点对齐(相同数位对齐),从低位算起;注意都要进行验算。
【详解】10-3.06=6.94 11.36+8.54=19.9
验算: 验算:
0.3-0.18=0.12 9.6+8.74=18.34
验算: 验算:
考查了小数加减法,关键是熟练掌握计算法则正确进行计算,基础题,认真仔细即可。
五、解答题
23、860千米
【解析】略
24、够
【分析】根据题意求妈妈带100元够不够,要求出妈妈买肉和买菜花的钱,然后和带的钱比较即可解答。
【详解】53.5+44.6=98.1(元)
98.1<100
够了
答:妈妈带100元钱够。
解答此题要明确,要想知道带的钱够不够,就要用花的钱和带的钱进行比较才可以知道够或不够。
25、(1)一筐苹果中 176 千克 (2)筐重 4 千克
【解析】略
26、12人
【分析】设小船坐x人,则大船坐3x人,3条大船做3x×3=9x人,6条小船做6x人,再根据“60名同学分别坐在3条大船和6条小船上刚好坐满”,知道3条大船的人数+6条小船的人数=60,列出方程解答。
【详解】解:设小船坐x人,则大船做3x人,
3x×3+6x=60
9x+6x=60
15x=60
x=60÷15
x=4
大船做:3×4=12(人)
答:每条大船上有12名同学。
关键是设一个未知数为x,另一个未知数用含x的式子来表示,再找出数量关系等式,列出方程解决问题。
27、240千米
【解析】首先根据速度×时间=路程,用两车的速度之和乘3,求出两车3小时行驶的路程之和是多少;然后用两地之间的距离减去两车3小时行驶的路程之和,求出这辆车出发3小时后还相差多少千米即可.
【详解】600﹣(55+65)×3
=600﹣120×3
=600﹣360
=240(千米)
答:两车出发3小时后还相差240千米.
28、65升
【分析】先求出行完全程需要几小时,2小时用汽油10升,那么1小时就用汽油5升,最后行完全程需要的时间乘每小时用的汽油量就是全程需要用的汽油量。
【详解】(1040÷80)×(10÷2)
=13×5
=65(升)
答:这辆汽车行完全程需要65升汽油。
求出全程需要的时间,再乘每小时的用油量,就是全程需要的汽油量。
2023年陕西省宝鸡市凤翔县数学五下期末监测模拟试题含解析: 这是一份2023年陕西省宝鸡市凤翔县数学五下期末监测模拟试题含解析,共6页。试卷主要包含了仔细填空,准确判断,谨慎选择,细想快算,能写会画,解决问题等内容,欢迎下载使用。
宝鸡市凤翔县2023届三下数学期末经典模拟试题含解析: 这是一份宝鸡市凤翔县2023届三下数学期末经典模拟试题含解析,共5页。试卷主要包含了用心思考,认真填写,仔细推敲,认真辨析,反复比较,慎重选择,细心计算,认真检查,操作题,解决问题等内容,欢迎下载使用。
2022-2023学年陕西省宝鸡市凤翔县三下数学期末含解析: 这是一份2022-2023学年陕西省宝鸡市凤翔县三下数学期末含解析,共5页。试卷主要包含了 填空题, 选择题, 判断题, 计算题, 作图题, 解决问题等内容,欢迎下载使用。

