2023年礼泉县四年级数学第二学期期末联考试题含解析
展开2023年礼泉县四年级数学第二学期期末联考试题
一、用心思考,认真填写。
1.一亿里有_____个千万,_____个万;与亿相邻的两个计数单位是_____和_____.
2.一个最简真分数它的分子和分母的积是38,这个分数是(______)或(______)。
3.小华在期末考试中语文、数学两科的平均分是90分,英语成绩公布后平均分下降了2分,她的英语成绩是(______)分。
4.把20.953精确到百分位约是 (_________), 保留一位小数约是 (______)。
5.已知两个因数的积与其中一个因数,求另一个因数,用(______)法。
6.三角形任意两边的和________第三边.一个三角形的两条边分别是7厘米和2厘米,第三条边必须比________厘米大,比________厘米小.
7.两个数的积是1200,如果其中一个因数没变,而积变成了40,那么另一个因数(____________)。
8.8095000是有8个(______)、9个(______)和5个(______)组成的。这个数读作(______),把这个数改写成用万做单位的近似数是(______)。
9.一辆自行车有2个轮子,一辆电轿车有4个轮子。车棚里自行车和电轿车共8辆,车轮共有26个。车棚里自行车有(______)辆,电轿车有(______)辆。
10.2005年人口普查,我国人口为1295330000人,改写成“亿人”作单位的数是(_____)亿人,保留整数约是(_______)亿人。
11.将0.58、5.8、 5.08、0.508、0.558这五个数按由大到小的顺序排列,依次是(__________________)。
二、仔细推敲,认真辨析。
12.在一组不同的数据中,平均数要比最大的数小,比最小的数大。 (______)
13.一根铁丝长a米,用去6米,a-6表示剩下的长度。(______)
14.25+75÷75﹣25与(25+75)÷(75﹣25)的运算顺序相同。(______)
15.这个图形可以通过基本图形平移得到。(______)
16.五边形的内角和是540°. (____)
三、反复比较,慎重选择。(把正确答案的序号填在括号里)
17.把一根15cm长的小棒截成3段(每段都是整厘米数),下面能搭成三角形的有( )。
| 第一组 | 第二组 | 第三组 | 第四组 |
1号小棒 | 3cm | 4cm | 5cm | 6cm |
2号小棒 | 3cm | 4cm | 5cm | 6cm |
3号小棒 | 9cm | 7cm | 5cm | 3cm |
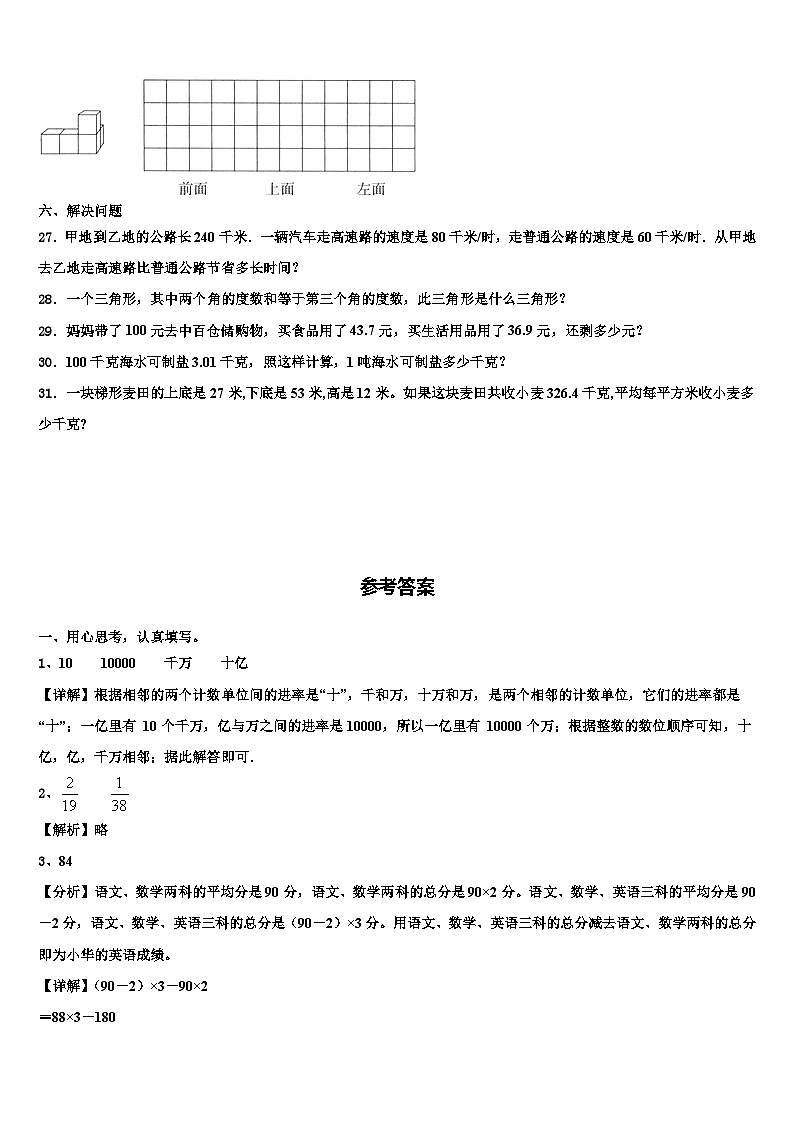
A.1组 B.2组 C.3组 D.4组
18.儿童节商店开展促销活动,一支铅笔卖0.35元,李老师买了100支,一共需要付( )元.
A.0.35 B.3.5 C.35 D.350
19.下面图形中,对称轴最多的图形是( )。
A.正方形 B.正五边形 C.半圆
20.下面各数中,只读一个零的是( ).
A.70800630 B.78006300 C.78000063
21.在计算器上用来清除的键是( )
A.ON B.OFF C.AC D.M+
四、细心计算,认真检查。
22.直接写得数。
18×50= 150×6= 91÷13= 21×500=
630÷3= 707-7= 30×27= 284+16=
23.用简便方法计算。
76×237+237×24 1.7+1.52+8.3+16.48
24.运用规律,不计算直接写出结果.
9×9=81 9999×9999=99980001
99×99=9801 99999×99999=( )
999×999=998001 999999×999999=( )
五、操作题
25.下图中有10个点,共连成13个等边三角形,现在已经擦去1个点(用O表示),至少再擦去几个点后,才能使图中一个等边三角形都没有? (在图中画O表示擦去的点)
26.画出下面物体从前面、上面和左面看到的平面图形。
六、解决问题
27.甲地到乙地的公路长240千米.一辆汽车走高速路的速度是80千米/时,走普通公路的速度是60千米/时.从甲地去乙地走高速路比普通公路节省多长时间?
28.一个三角形,其中两个角的度数和等于第三个角的度数,此三角形是什么三角形?
29.妈妈带了100元去中百仓储购物,买食品用了43.7元,买生活用品用了36.9元,还剩多少元?
30.100千克海水可制盐3.01千克,照这样计算,1吨海水可制盐多少千克?
31.一块梯形麦田的上底是27米,下底是53米,高是12米。如果这块麦田共收小麦326.4千克,平均每平方米收小麦多少千克?
参考答案
一、用心思考,认真填写。
1、10 10000 千万 十亿
【详解】根据相邻的两个计数单位间的进率是“十”,千和万,十万和万,是两个相邻的计数单位,它们的进率都是“十”;一亿里有 10个千万,亿与万之间的进率是10000,所以一亿里有 10000个万;根据整数的数位顺序可知,十亿,亿,千万相邻;据此解答即可.
2、
【解析】略
3、84
【分析】语文、数学两科的平均分是90分,语文、数学两科的总分是90×2分。语文、数学、英语三科的平均分是90-2分,语文、数学、英语三科的总分是(90-2)×3分。用语文、数学、英语三科的总分减去语文、数学两科的总分即为小华的英语成绩。
【详解】(90-2)×3-90×2
=88×3-180
=264-180
=84(分)
所以她的英语成绩是84分。
故答案为:84。
熟记平均数问题的基本数量关系:总数量÷份数=平均数;总数量÷平均数=份数;平均数×份数=总数量。
4、20.95 21.0
【解析】略
5、除
【分析】因数×因数=积,则因数=积÷因数。
【详解】已知两个因数的积与其中一个因数,求另一个因数,用除法。
故答案为;除。
本题考查的是因数和积的关系。
6、大于 5 9
【分析】三角形任意两边之和大于第三边,任意两边之差小于第三边,因此三角形第三边大于另外两边的差,小于另外两条边的和.
【详解】三角形任意两边之和大于第三边.7-2=5(厘米),7+2=9(厘米),因此第三条边必须比5厘米大,比9厘米小.
故答案为大于;5;9
7、缩小了30倍
【解析】略
8、1000000 10000 1000 八百零九万五千 810万
【分析】根据数位顺序表,对数字的各个数位进行分析,找到各个数位上的数字即可。
对大数的认识,读数的时候从高位读起,改写成用万做单位的数,找到万位,再万位后面加上小数点,小数点末尾的0可以省略再加上万字,据四舍五入法,填空即可。
【详解】8095000,其中8在百万位,9在万位,5在千位,所以有8个1000000,9个10000,5个1000;读作:八百零九万五千;因为5≥5,所以8095000≈810万。
故答案为:1000000;10000;1000;八百零九万五千;810万
本题考查的是对于大数的认识。注意改写和求近似数的区别
9、3 5
【分析】假设8辆车全是自行车,那么一共有8×2=16个轮子,这样就比26个轮子少了26-16=10个;自行车比电轿车少4-2=2个轮子,所以要使轮子正好是26个,那么就要在其中5辆自行车上添上2个轮子。这就说明电轿车有5辆,自行车有8-5=3辆。
【详解】(26-8×2)÷(4-2)
=(26-16)÷2
=10÷2
=5(辆)
8-5=3(辆)
所以车棚里自行车有3辆,电轿车有5辆。
故答案为:3;5。
此题属于鸡兔同笼问题,解这类题的关键是用假设法进行分析,进而得出结论;也可以用方程进行解答。
10、12.9533 13
【解析】略
11、5.8>5.08>0.58>0.558>0.508
【解析】首先,我们比较这几个数的整数部分,5.8和5.08的整数部分都是5,比较大;再比较这两个数的十分位,5.8的十分位上是8,5.08的十分位上是0,所以5.8>5.08。接着比较0.58、0.508、0.558的小数部分,十分位都是5;继续比较百分位,0.58百分位上是8,0.508百分位上是0,0.558百分位上是5,所以0.58>0.558>0.508。将这几个数从大到小依次排列:5.8>5.08>0.58>0.558>0.508。
二、仔细推敲,认真辨析。
12、√
【详解】通过利用“移多补少”法求平均数可知:在一组数据中,平均数要比最大的数小,比最小的数大,据此判断.
13、√
【解析】略
14、×
【详解】试题分析:25+75÷75﹣25是先算除法,再按照从左到右计算;(25+75)÷(75﹣25)先同时计算两个小括号里面的加法和减法,再算括号外的除法,由此进行求解.
解:25+75÷75﹣25
=25+1﹣25
=26﹣25
=1
是先算除法,再算加法,最后算减法;
(25+75)÷(75﹣25)
=100÷50
=2
是先同时计算两个小括号里面的加法和减法,再算括号外的除法;
两个算式的计算顺序不同,原题说法错误.
故答案为×.
【点评】
1、如果是同一级运算,一般按从左往右依次进行计算;2、如果既有加减、又有乘除法,先算乘除法、再算加减;3、如果有括号,先算括号里面的.
15、√
【分析】根据平移的性质,图形的平移只改变图形的位置,不改变图形的形状、大小、方向,此图可以看作是由基本图形平移得到。
【详解】根据平移的特征可知:这个图形可以通过基本图形平移得到;
故答案为:√
本题考查了生活中的平移现象,仔细观察图形的特点是解题的关键。
16、√
【解析】略
三、反复比较,慎重选择。(把正确答案的序号填在括号里)
17、C
【分析】根据三角形的特性:两边之和大于第三边,三角形的两边的差一定小于第三边;据此进行解答即可。
【详解】3+3<9,所以第一组不能搭成三角形;
4+4>7,所以第二组能搭成三角形;
5+5>5,所以第三组能搭成三角形;
6+3>6,所以第四组能搭成三角形;
故答案为:C
此题解答关键是根据在三角形中,任意两边之和大于第三边的特征解决问题。
18、C
【分析】用一支铅笔卖的钱数乘买的支数即可求出一共需要付的钱数.
【详解】0.35×100=35(元)
故答案为C.
19、B
【分析】如果沿某条直线对折,对折的两部分是完全重合的,那么就称这样的图形为轴对称图形,这条直线叫做这个图形的对称轴。
【详解】正方形有4条对称轴,正五边形有5条对称轴,半圆有1条对称轴,所以选B。
故答案为:B。
一些特殊图形的对称轴需要记住的,圆有无数条对称轴,长方形有2条对称轴,等腰三角形有1条对称轴,等边三角形有3条对称轴,平行四边形有没有对称轴。
20、C
【分析】读法:从高位到低位,一级一级地读,每一级末尾的0都不读出来,其他数位连续几个0都只读一个零.
【详解】70800630读作七千零八十万零六百三十;78006300读作七千八百万六千三百;78000063读作七千八百万零六十三.
故答案为C.
21、C
【详解】略
四、细心计算,认真检查。
22、900;900;7;10500;
210;700;810;300
【分析】计算整数乘法时,乘数末尾有0,可以先把0前面的数相乘,然后看乘数的末尾一共有几个0,就在乘积的末尾添上几个0。
【详解】18×50=900 150×6=900 91÷13=7 21×500=10500
630÷3=210 707-7=700 30×27=810 284+16=300
故答案为:900;900;7;10500;
210;700;810;300
计算整数乘法时,乘数末尾有0,可以先把0前面的数相乘,然后看乘数的末尾一共有几个0,就在乘积的末尾添上几个0。整数的除法计算法则:从被除数的高位起,先看除数有几位数,再用除数试被除数的前几位,如果它比除数小,再试除多一位数,除到被除数的哪一位,就在那一位上面写上商,每次除后余数必须比除数小。
23、23700;28
【分析】(1)根据乘法分配律进行简算;
(2)根据加法的交换律和加法结合律进行简算。
【详解】76×237+237×24
=(76+24)×237
=100×237
=23700
1.7+1.52+8.3+16.48
=(1.7+8.3)+(1.52+16.48)
=10+18
=28
此题是考查四则混合运算,要仔细观察算式的特点,灵活运用一些定律进行简便计算。
24、9999800001 999998000001
【解析】略
五、操作题
25、
【分析】要使擦去的点最少,那么就找顶点相交的最多的点,据此画出即可。
【详解】由分析可得:
本题考查的是应用与设计作图,首先要理解题意,弄清题目中作图的要求。
26、
【解析】从不同方位观察同一个物体,所看到的图形是不全相同的。
六、解决问题
27、1小时
【解析】240÷60﹣240÷80
=4﹣3
=1(小时)
答:从甲地去乙地走高速路比普通公路节省1小时.
28、直角
【分析】因为“三角形其中两个角的度数和等于第三个角的度数”,所以用180度除以2即可得到三角形中最大的那个内角,则可判断三角形属于什么三角形。
【详解】180°÷(1+1)
=180°÷2
=90°
故答案为:直角
三角形按角分属于什么三角形,只需看三角形中最大的内角是什么角即可。
29、19.4元
【分析】用妈妈带去的钱减去买食品和买生活用品的钱即为还剩余的钱。
【详解】100-43.7-36.9
=56.3-36.9
=19.4(元)
答:还剩19.4元。
这是一道小数复合应用题,主要考查学生对小数加减法计算方法的掌握。
30、30.1千克
【分析】1吨=1000千克,先计算出1千克海水可制盐的千克数,再乘以1000即可解答。
【详解】1吨=1000千克
3.01÷100×1000
=0.0301×1000
=30.1(千克)
答:1吨海水可制盐30.1千克。
本题主要考查学生对质量单位换算及小数点位置移动引起小数大小变化规律知识的掌握和灵活运用。
31、0.68千克
【解析】326.4÷[(27+53)×12÷2]
=326.4÷[80×12÷2]
=326.4÷480
=0.68(千克)
答:平均每平方米收小麦0.68千克。
礼泉县2022-2023学年四年级数学第二学期期末预测试题含解析: 这是一份礼泉县2022-2023学年四年级数学第二学期期末预测试题含解析,共5页。试卷主要包含了谨慎判一判,仔细选一选,认真填一填,细心算一算,动手操作,想一想,解一解等内容,欢迎下载使用。
2023届咸阳市礼泉县数学四年级第二学期期末复习检测模拟试题含解析: 这是一份2023届咸阳市礼泉县数学四年级第二学期期末复习检测模拟试题含解析,共5页。试卷主要包含了谨慎判一判,仔细选一选,认真填一填,细心算一算,动手操作,想一想,解一解等内容,欢迎下载使用。
2022-2023学年陕西省咸阳市礼泉县数学四年级第二学期期末考试试题含解析: 这是一份2022-2023学年陕西省咸阳市礼泉县数学四年级第二学期期末考试试题含解析,共5页。试卷主要包含了 填空题, 选择题, 判断题, 计算题, 作图题, 解决问题等内容,欢迎下载使用。

