2023年江苏省宿迁市沭阳县四年级数学第二学期期末统考试题含解析
展开2023年江苏省宿迁市沭阳县四年级数学第二学期期末统考试题
一、用心思考,我会选。
1.下面的游戏( )是不公平的。
A.掷骰子,点数大于3,甲赢;点数小于3,乙赢。
B.“剪刀、石头、布”来决定输赢的方法。
C.摸球游戏,口袋里有红球、白球各一个,摸出红球,甲胜;摸出白球,乙胜。
2.与“4.30”相等的数是( )
A.4.03
B.3.4
C.0.43
D.4.300
3.一个四边形两组对边分别平行,这个四边形不可能是( )。
A.长方形 B.平行四边形 C.梯形 D.正方形
4.大于4.1而小于4.2的两位小数有( )个.
A.9 B.10 C.无数
5.下图是由等边三角形和正方形组成的,它的周长是( )。
A.4x B.5x C.6x
二、认真辨析,我会判。
6.三根长度分别为4厘米、4厘米、9厘米的小棒能拼成一个等腰三角形。(______)
7.五边形的内角和是540°. (____)
8.判断正误:(12+K)×5=60+5×K。(___)
9.0.76的计数单位是0.01。(______)
10.两数相除,被除数缩小到,除数扩大5倍,商不变。(________)
三、仔细观察,我会填。
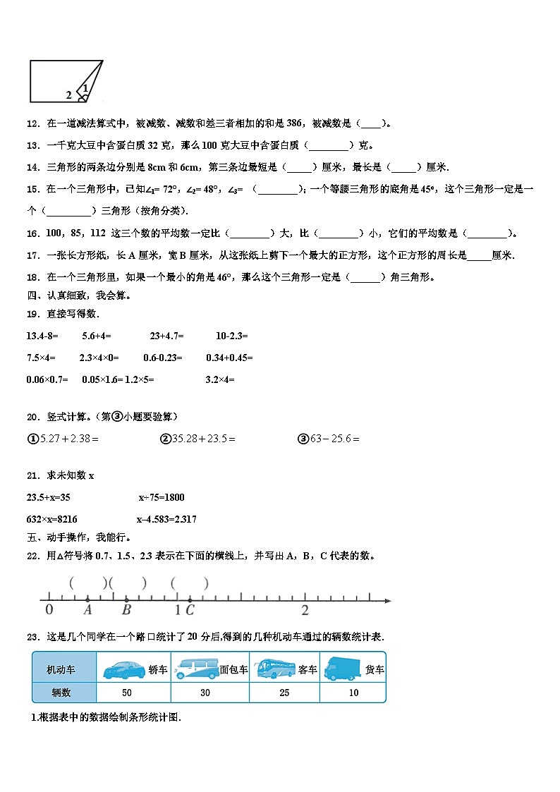
11.如下图,把一张长方形纸的一个角折过来,已知∠1=70°,那么∠2=(______)°。
12.在一道减法算式中,被减数、减数和差三者相加的和是386,被减数是(____)。
13.一千克大豆中含蛋白质32克,那么100克大豆中含蛋白质(________)克。
14.三角形的两条边分别是8cm和6cm,第三条边最短是(_____)厘米,最长是(_____)厘米.
15.在一个三角形中,已知∠1= 72°,∠2= 48°,∠3= (________);一个等腰三角形的底角是45o,这个三角形一定是一个(_________)三角形(按角分类).
16.100,85,112 这三个数的平均数一定比(________)大,比(________)小,它们的平均数是(________)。
17.一张长方形纸,长A厘米,宽B厘米,从这张纸上剪下一个最大的正方形,这个正方形的周长是_____厘米.
18.在一个三角形里,如果一个最小的角是46°,那么这个三角形一定是(______)角三角形。
四、认真细致,我会算。
19.直接写得数.
13.4-8= 5.6+4= 23+4.7= 10-2.3=
7.5×4= 2.3×4×0= 0.6-0.23= 0.34+0.45=
0.06×0.7= 0.05×1.6= 1.2×5= 3.2×4=
20.竖式计算。(第③小题要验算)
① ② ③
21.求未知数x
23.5+x=35 x÷75=1800
632×x=8216 x–4.583=2.317
五、动手操作,我能行。
22.用△符号将0.7、1.5、2.3表示在下面的横线上,并写出A,B,C代表的数。
23.这是几个同学在一个路口统计了20分后,得到的几种机动车通过的辆数统计表.
1.根据表中的数据绘制条形统计图.
一个路口20分机动车通过的辆数统计图
2.通过的( )车最多,( )车最少.
3.一共通过了( )辆车.
24.按要求填一填,画一画
(1)用数对表示左边图形中A点的位置是 .
(2)画出梯形绕点A逆时针旋转90°后的图形.
(3)画出右边图形的另一半,使它成为一个轴对称图形.
六、生活问题,我会解。
25.小芳和小丽一共有邮票188张.小芳给小丽15张后两人的邮票就同样多了.两人原来各有多少张?
26.王大伯家有一块等腰三角形的菜园,其中两条边的长分别是15米和30米,要在菜园的边上围篱笆,篱笆的长是多少米?
27.某市出租车收费标准为:3千米以内(含3千米)按起步价7元收费,超过3千米,每千米收费2元4角,有一天,小明一家坐一辆出租车到太阳宫玩,一共付费16元6角。小明家离太阳宫多远?
答:小明家离太阳宫______千米。
28.商场库存空调360台,冰箱282台,如果每天售出空调15台,冰箱9台,多少天后两种家电存货量相同?
29.一块长方形木板的周长是150分米,长是宽的4倍,这块长方形木板的面积是多少平方米?
参考答案
一、用心思考,我会选。
1、A
【解析】略
2、D
【分析】小数的性质:小数的末尾添上0或者去掉0,小数的大小不变;由此根据小数的性质判断并选择即可.
【详解】根据小数的性质可知,与4.30相等的是4.300.
故答案为D
3、C
【分析】考察已学四边形的定义和特征。
【详解】A.长方形的对边平行且相等,四个角都是直角;
B.在同一平面内有两组对边分别平行的四边形叫做平行四边形;
C.梯形是指一组对边平行而另一组对边不平行的四边形;
D.正方形的两组对边分别平行,四条边都相等,四个角都是直角。
故答案为:C
长方形和正方形都是特殊的平行四边形。长方形、平行四边形、梯形、正方形都是四条边,所以都为四边形,内角和为360°。
4、A
【解析】略
5、B
【分析】观察图形可知,等边三角形的边长为x,正方形的边长为x。该组合图形的周长为等边三角形的两条边长加上正方形的三条边长,即2x+3x。
【详解】2x+3x=5x
则它的周长是5x。
故答案为:B。
明确等边三角形和正方形的边长均为x是解决本题的关键。
二、认真辨析,我会判。
6、×
【分析】三根小棒能不能拼成三角形,主要看是不是任意两边之和大于第三边。
【详解】4+4=8<9,两边之和小于第三边,三根长度分别为4厘米、4厘米、9厘米的小棒不能拼成一个等腰三角形。
所以判断错误。
熟练应用三角形的三边关系解决实际问题。
7、√
【解析】略
8、√
【解析】乘法分配律的运用,正确。
9、√
【分析】一位小数的计数单位是0.1,两位小数的计数单位是0.01,据此判断。
【详解】0.76是两位小数,所以它的计数单位是0.01,此题说法正确。
所以判断正确。
本题考查小数的计数单位,解答时一定要看清是几位小数。
10、×
【分析】商的变化规律:
(1)除数不变,被除数缩小为原来的几分之一,商也缩小为原来的几分之一;
(2)被除数不变,除数扩大几倍,商反而缩小为原来的几分之一;
(3)被除数和除数同时扩大相同倍数,商不变。
据此解答即可。
【详解】数相除,被除数缩小到,除数扩大5倍,商应缩小为原来的。
故答案为:×。
熟练掌握商的变化规律是解决本题的关键。
三、仔细观察,我会填。
11、40
【分析】把长方形纸折叠成这样的形状,在∠1的下面,还有一个同∠1同样大小的角,所以用180度减去2个∠1就是∠2的度数,据此解答。
【详解】180°-70°×2
=180°-140°
=40°
本题主要考查了学生对简单折叠问题的掌握,重点理解2∠1+∠2=180°。
12、193
【分析】因为被减数=减数+差,所以被减数、减数和差三者相加的和除以2等于被减数。
【详解】386÷2=193
故答案为:193。
本题主要考查学生对被减数、减数和差三者之间关系的掌握和灵活运用。
13、3.2
【分析】要求100克大豆中含有蛋白质多少克,应先求出每克大豆中含有蛋白质多少克,然后乘100即可。
【详解】1千克=1000克
32÷1000×100
=0.032×100
=3.2(克)
故答案为:3.2
解决本题先根据除法的意义求出不变的每克大豆中含有蛋白质的质量,再根据乘法的意义求解。
14、3 13
【详解】略
15、60° 直角
【分析】(1)在一个三角形中,已知两个角的度数,依据三角形的内角和是180度,即可求出另外一个角的度数;
(2)依据等腰三角形的特点可知:另一个底角也是45度,从而可以求出顶角的度数,进而可以判断出三角形的类别.
【详解】180°﹣72°﹣48°
=108°﹣48°
=60°
180°﹣45°×2
=180°﹣90°
=90°
这个三角形一定是一个直角三角形.
故答案为60°、直角.
16、85 112 99
【分析】根据平均数=总量÷份数,求出平均数进行比较即可。
【详解】(100+85+112)÷3
=297÷3
=99
100,85,112 这三个数的平均数是99,比85大,比112小。
此题主要考查学生对平均数的理解与应用。
17、4B
【解析】从长方形上剪下的正方形的边长等于长方形的宽时,正方形的面积最大,从一张长A厘米,宽B厘米的长方形纸上剪下一个最大的正方形的边长是B厘米,根据正方形周长=边长×4计算即可.
【详解】B×4=4B(厘米)
答:这个正方形的周长是4B厘米.
18、锐
【分析】根据三角形的内角度数和是180°可知:如果一个最小的角是46°,那么另两个角都比46°大,假设另外两个角中有一个角是46°,那么最大的角应小于:180°-46°×2=88°,进而得出结论。
【详解】假设另外两个角中有一个角是46°,那么最大的角应小于:
180°-46°×2
=180°-92°
=88°
这个三角形一定是锐角三角形。
解答此题的关键是进行假设,进而根据三角形的内角度数和是180°,求出最大一个角,进而得出结论。
四、认真细致,我会算。
19、5.4;9.6;27.7;7.7;
30;0;0.37;0.79;
0.042; 0.08 ;6; 12.8
【详解】计算小数加减法时,要把小数点对齐.计算小数乘法时,一定要数好小数的位数.
20、7.65;58.78;37.4
【分析】根据小数加减法运算的计算法则计算即可求解,注意第③小题要验算。
【详解】①7.65 ②58.78 ③37.4
验算:
考查了小数加减法运算,关键是熟练掌握计算法则正确进行计算。
21、x=11.5;x=135000;x=13;x=6.9
【详解】略
五、动手操作,我能行。
22、
【分析】观察图可知,从0到1这个单位长度平均分成10份,每份是0.1,数一数可知,A表示0.3,B表示0.6,C表示1.1,据此解答。
【详解】
本题主要小数的意义,解题的关键是看清每一小格表示多少。
23、【小题1】
【小题2】 轿 货
【小题3】115
【解析】【小题1】略
【小题2】略
【小题3】略
24、(1)(5,4)
(2)(3)如下:
【解析】略
六、生活问题,我会解。
25、小丽:79张,小芳:109张
【解析】解:设小丽有x张,则小芳有x+15+15张,
x+x+15+15=188
x=79
79+15+15=109
26、75米
【分析】三角形的任意两边之和大于第三边,据此确定这个的腰是30米,再求它的周长即可。
【详解】2×30+15
=60+15
=75(米)
答:篱笆的长是75米。
解题的关键是确定这个等腰三角形的腰是多少。
27、7千米;7
【分析】一共花费了16元6角,用花费的钱减去7元,再用剩下的钱除以2元4角,计算出超过3千米后,出租车走的路程,再加上3千米,就是小明家和太阳宫之间的距离。
【详解】16元6角=16.6元,2元4角=2.4元
(16.6-7)÷2.4+3
=9.6÷2.4+3
=4+3
=7(千米)
答:小明家距离太阳宫7千米。
本题的关键是计算出超过3千米后,出租车走的路程。
28、13天
【解析】(360-282)÷(15-9)=13(天)
29、9平方米
【详解】150÷2÷(4+1)=15(分米)
15×4=60(分米)
60×15=900(平方分米)
900平方分米=9平方米 (5 分)
2023年宿迁市沭阳县数学四年级第二学期期末质量跟踪监视试题含解析: 这是一份2023年宿迁市沭阳县数学四年级第二学期期末质量跟踪监视试题含解析,共6页。试卷主要包含了谨慎判一判,仔细选一选,认真填一填,细心算一算,动手操作,想一想,解一解等内容,欢迎下载使用。
2023届江苏省宿迁市沭阳县数学四年级第二学期期末质量跟踪监视模拟试题含解析: 这是一份2023届江苏省宿迁市沭阳县数学四年级第二学期期末质量跟踪监视模拟试题含解析,共5页。试卷主要包含了快乐填一填,公正小法官,精挑细选,我是神算手,动手实践,生活问题我能解决等内容,欢迎下载使用。
2023届江苏省宿迁市沭阳县数学四年级第二学期期末达标检测模拟试题含解析: 这是一份2023届江苏省宿迁市沭阳县数学四年级第二学期期末达标检测模拟试题含解析,共6页。试卷主要包含了快乐填一填,公正小法官,精挑细选,我是神算手,动手实践,生活问题我能解决等内容,欢迎下载使用。

