2023年安徽省池州市青阳县数学四下期末质量检测模拟试题含解析
展开这是一份2023年安徽省池州市青阳县数学四下期末质量检测模拟试题含解析,共11页。试卷主要包含了神奇小帮手,我是小法官,快乐ABC,勤奋的你来算一算,操作题,解决问题等内容,欢迎下载使用。
1.(1.37+2.64)+3.36=________+(________+________)
2.根据987÷329=3,3+405=408组成一个综合算式是(_________________)。
3.一个数由6个亿,7个百万,20个万和5个十组成,这个数写作(______),读作(______)。
4.根据64-30=34,34×20=680,680+13=693写成一道综合算式是(__________)。
5.把一个小数的小数点先向右移动两位,再向左移动一位,得到的数是67.52,这个小数是(__________).
6.一个等腰三角形的顶角是50度,它的底角是(______)度;另一个等腰三角形的底角是30度,它的顶角是(______)度。
7.王强骑自行车4分钟行驶了1000米,他骑自行车的速度是(_____).
8.一个三角形中最小的角大于45度,这个三角形是(______)角三角形。
二、我是小法官。(对的打√,错的打×)
9.平行四边形有四条对称轴. (______)
10.102×50=100×50+2×50,这是应用了乘法分配律。(______)
11.小强和小明跑50m的成绩分别是8.50秒和8.05秒,所以小强比小明跑得快.(_____)
12.升国旗时,国旗由下到上是平移运动。(______)
13.在一个数的末尾添上三个“0”,这个数就扩大到原来的1000倍。(______)
14.从正面、侧面、上面观察一个物体,不可能看到一样的图形. .
15.在计算时,小数部分末尾的零可以去掉。 (___)
16.钝角三角形三个内角度数和比锐角三角形内角和大. (___)
17.要表示某市近几年出生人口数的变化情况,选用折线统计图比较合适.(______)
18.平行四边形的面积等于三角形面积的2倍。(________)
三、快乐ABC。(把正确答案的序号填在括号里)
19.要使大小两个圆有无数条对称轴,应采用第( )种画法。
A.B.C.
20.下面算式错误的是( ).
A.38×109=38×100+9×38
B.7×98=7×100-2
C.27000÷25÷4=27000÷100
D.184-65+42=184-(65-42)
21.10975 ≈ 10 万,中的数有( )种不同的填法。
A.3 B.4 C.5
22.一个数的小数点向右移动两位后是80,原来这个数是( )。
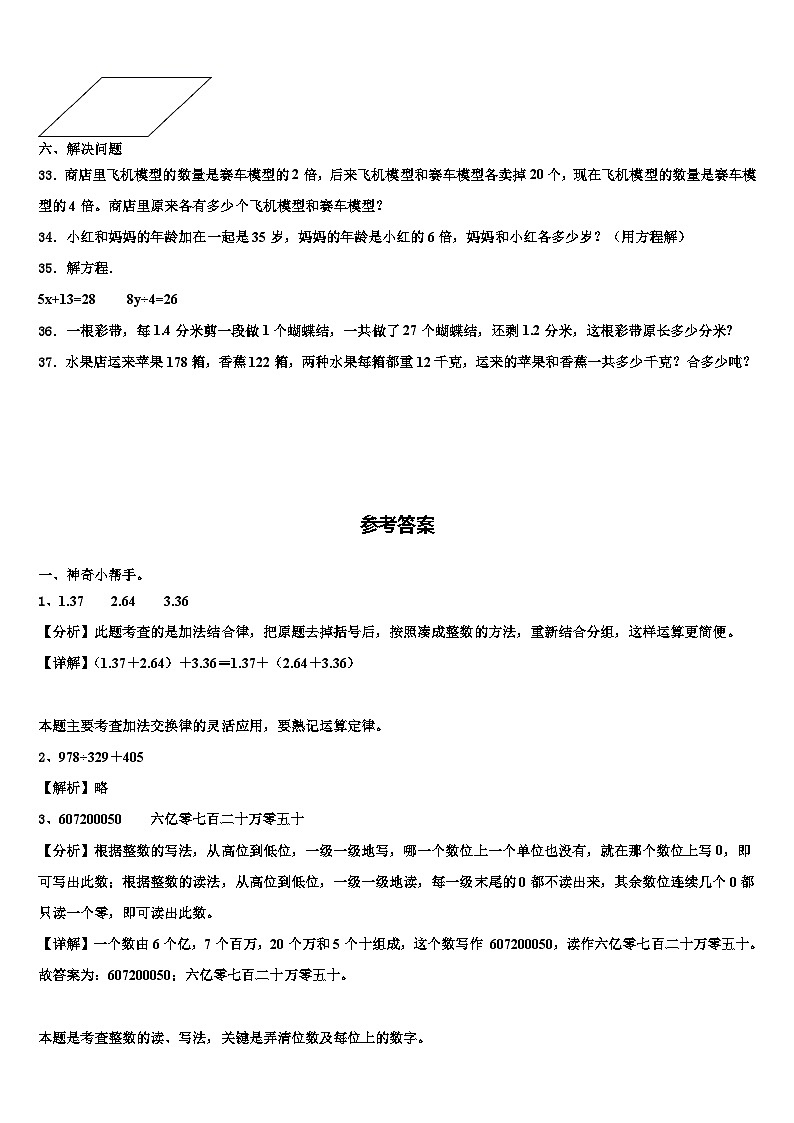
A.0.8B.0.08C.0.008D.8
23.0.28添上( )个它的计数单位是1。
A.72B.27C.28
24.下面的数中,一个零也不读出来的是( )。
A.8000470B.80470000C.8400700D.8407000
25.去掉“0”而大小不变的数是( ).
A.20.5B.13.005C.128.06D.38.50
26.(125+25)×8=125×8+25×8运用了( ).
A.乘法分配律B.加法结合律C.乘法结合律
27.运动会上,四(1)班3名运动员100米比赛用时如下:
获得冠军的是( )。
A.军军B.明明C.华华
28.下面各数,读数时只读一个零的是( )。
A.103.40B.20.067C.15.002
四、勤奋的你来算一算。
29.直接写得数。
2.5+0.5= 6.7-3.4= 12+1.2= 0.96-0.6= 36-0÷36=
0.35×100= 125×8= 57÷10= 103×2= 25×4÷25×4=
30.用竖式计算并验算.
18.32+9.48 92.27-40.35 1435÷35
31.脱式计算,能简算要简算。
23×101 28.8+0.56+1.44+12.2 4300÷125÷8
五、操作题。
32.把下面的平行四边形分成两个完全一样的梯形。
六、解决问题
33.商店里飞机模型的数量是赛车模型的2倍,后来飞机模型和赛车模型各卖掉20个,现在飞机模型的数量是赛车模型的4倍。商店里原来各有多少个飞机模型和赛车模型?
34.小红和妈妈的年龄加在一起是35岁,妈妈的年龄是小红的6倍,妈妈和小红各多少岁?(用方程解)
35.解方程.
5x+13=28 8y÷4=26
36.一根彩带,每1.4分米剪一段做1个蝴蝶结,一共做了27个蝴蝶结,还剩1.2分米,这根彩带原长多少分米?
37.水果店运来苹果178箱,香蕉122箱,两种水果每箱都重12千克,运来的苹果和香蕉一共多少千克?合多少吨?
参考答案
一、神奇小帮手。
1、1.37 2.64 3.36
【分析】此题考查的是加法结合律,把原题去掉括号后,按照凑成整数的方法,重新结合分组,这样运算更简便。
【详解】(1.37+2.64)+3.36=1.37+(2.64+3.36)
本题主要考查加法交换律的灵活应用,要熟记运算定律。
2、978÷329+405
【解析】略
3、607200050 六亿零七百二十万零五十
【分析】根据整数的写法,从高位到低位,一级一级地写,哪一个数位上一个单位也没有,就在那个数位上写0,即可写出此数;根据整数的读法,从高位到低位,一级一级地读,每一级末尾的0都不读出来,其余数位连续几个0都只读一个零,即可读出此数。
【详解】一个数由6个亿,7个百万,20个万和5个十组成,这个数写作 607200050,读作六亿零七百二十万零五十。
故答案为:607200050;六亿零七百二十万零五十。
本题是考查整数的读、写法,关键是弄清位数及每位上的数字。
4、 (64-30)×20+13=693
【解析】略
5、6.752
【解析】略
6、65 120
【解析】略
7、250米/分钟
【解析】略
8、锐
【分析】根据三角形内角和是180°,如果一个三角形最小的内角大于45°那么另两个内角其中一个较小的内角也大于45°,两个内角的和大于90°,所以第三个内角一定小于90°,由此可知这个三角形一定是锐角三角形。
【详解】一个三角形中最小的角大于45度,这个三角形是锐角三角形。
此题考查了三角形内角和是180°以及锐角三角形的概念,解题的关键是得出两个内角的和大于90度。
二、我是小法官。(对的打√,错的打×)
9、×
【详解】略
10、√
【分析】整数乘法的分配律a×(b+c)=a×b+a×c,本题即是据此进行判断。
【详解】102×50
=(100+2)×50
=100×50+2×50
运用了乘法的分配律。
所以判断正确。
本题考查的是乘法分配律,牢记乘法分配律的定理,判断算式的计算过程是不是符合该定理,关键是把102看做(100+2)。
11、×
【解析】略
12、√
【详解】略
13、×
【解析】解:如6.6的末尾添上三个“0”,大小不变,故原题说法错误。故答案为:错误。
小数的性质:小数末尾添上0或去掉0小数大小不变,据此判断即可。
14、×.
【解析】试题分析:此题考查图形的三视图,要注意特殊图形:如正方形、圆形,从正面、侧面、上面观察看到的图形都一样,据此即可判断.
解答:解:正方形和圆形从正面、侧面、上面观察看到的图形都一样,原题说法错误.
故答案为:×.
点评:此题考查了从不同方向观察物体和几何体,锻炼了学生的空间想象力和抽象思维能力.
15、正确
【解析】【考点】小数的性质及改写,小数大小的比较
解:根据小数的基本性质,判断为正确。
故答案为:正确。
【分析】小数的基本性质:在小数的末尾添上“0”或者去掉“0”,小数的大小不变。
16、╳
【详解】略
17、正确
【解析】以折线的上升或下降来表示统计数量的增减变化的统计图,叫做折线统计图.
【详解】题目要求反映近几年出生人口数的变化情况,所以选用折线统计图比较合适.
故答案为正确.
18、×
【详解】因为等底等高的平行四边形的面积是三角形面积的2倍。如果没有等底等高这个前提条件,平行四边形的面积等于三角形面积的2倍。这种说法是错误的。
故答案为:×。
三、快乐ABC。(把正确答案的序号填在括号里)
19、B
【分析】一个图形沿一条直线对折,直线两旁的图形完全重合,这样的图形叫做轴对称图形,折痕所在的直线就是对称轴,据此解答即可。
【详解】因为圆是轴对称图形,且它的直径所在的直线就是其对称轴,而圆有无数条直径,所以圆就有无数条对称轴;圆环同圆是一样的道理,也有无数条对称轴;所以要使大小两个圆有无数条对称轴,应采用圆环的画法。
故答案为:B
此题主要考查如何确定轴对称图形的对称轴条数及位置。
20、B
【详解】略
21、C
【解析】略
22、A
【分析】一个数的小数点向右移动两位后,这个数会扩大100倍,已知现在的数,要求原来的数,将现在的数缩小100倍即可,据此列式解答。
【详解】一个数的小数点向右移动两位后是80,原来这个数是80÷100=0.8
故答案为:A。
本题考查的是小数点向右移动引起小数大小的变化。
23、A
【分析】根据题意,用1-0.28=0.72,0.72表示72个0.01,据此解答。
【详解】根据分析可知,0.28的计数单位是0.01,加上0.72等于1,0.72是72个0.01。
故答案为:A
此题主要考查学生对小数减法以及计数单位的理解与应用。
24、D
【分析】根据整数中“零”的读法,每一级末尾的0都不读出来,其余数位连续几个0都只读一个零,分别读出各数再作选择。
【详解】A:8000470读作:八百万零四百七十;
B:80470000读作:八千零四十七万;
C:8400700读作:八百四十万零七百;
D:8407000读作:八百四十万七千。
只有选项D一个零也不读。
故答案为:D。
本题是考查整数的读法,分级读或借助数位顺序表读能较好的避免读错0的情况。
25、D
【详解】略
26、A
【详解】略
27、A
【分析】相同路程,用时短的速度快。将3名运动员比赛用时比较大小,用时最短的那个人获得冠军。
【详解】8.69<8.74<9.02,则军军获得冠军。
故答案为:A。
小数比较大小时,先看它们的整数部分,整数部分大的那个数就大;如果整数部分相同,十分位上的数大的那个数就大;如果十分位上的数相同,百分位上的数大的那个数就大……
28、B
【分析】一个数的整数部分,要根据整数中0的读法,每一级末尾的0都不读出来,其余数位连续几个0都只读一个零,一个整数要想读一个0,至少有一个0不能写在每级的末尾,并且这几个0要相邻;小数部分每数位上的0都要读出(包括整数部分是0的也要读出)。
【详解】 读作:一百零三点四零
读作:二十点零六七
读作:十五点零零二
读数时只读一个零的是20.067;
故答案为:B
本题是考查整数和小数中零的读法,注意:小数部分每数位上的0都要读出(包括整数部分是0的也要读出)。
四、勤奋的你来算一算。
29、3;3.3;13.2;0.36;36;
35;1000;5.7;206;16
【分析】根据整数小数加减乘除法的计算方法解答。小数加减法计算时,首先要把小数点对齐,也就是把相同数位对齐,再按照整数加减法的法则进行计算。
【详解】2.5+0.5=3 6.7-3.4=3.3 12+1.2=13.2 0.96-0.6=0.36 36-0÷36=36-0=36
0.35×100=35 125×8=1000 57÷10=5.7 103×2=206 25×4÷25×4=100÷25×4=4×4=16
观察数据特点和运算符号,仔细解答即可。注意小数加减法时,要先对齐小数点。
30、27.8 51.92 41
【分析】数加减法的计算法则是:把各数的小数点对齐(也就是把相同数位上的数对齐),再按照整数加、减法的法则进行计算,最后在得数里对齐横线上的小数点点上小数点. (得数的小数部分末尾有0,一般要把0去掉);据此计算.
【详解】18.32+9.48=27.8
验算:
92.27-40.35=51.92
验算:
1435÷35=41
验算:
根据小数加减法运算的计算法则计算即可,注意要求验算。
31、2323;43;4.3
【分析】乘法分配律是指两个数的和同一个数相乘,等于把两个加数分别同这个数相乘,再把两个积加起来,结果不变。
加法结合律是指三个数相加,先把前两个数相加,或者先把后两个数相加,和不变。
加法交换律是指两个数相加,交换加数的位置,和不变。
除法的性质是指一个数连续除以两个数,可以除后两个数的积,也可以先除以第二个数,再除以第一个数,商不变。
【详解】23×101
=23×(100+1)
=23×100+23×1
=2300+23
=2323
28.8+0.56+1.44+12.2
=(28.8+12.2)+(0.56+1.44)
=41+2
=43
4300÷125÷8
=4300÷(125×8)
=4300÷1000
=4.3
观察数据特点和运算符号,运用一些定律进行简算,仔细解答即可。
五、操作题。
32、作图如下:
【分析】因平行四边形的对边相等,只要在平行四边形的一条边上,从一个顶点量出一条线段,再在它的对边和它相对的顶点的另一个顶点量出同长的线段,然后连接这两个点即可。
【详解】
此题考查的是图形的拆拼(切拼)。本题的重点是线段不止一条,有无数条,画的正确即可。
六、解决问题
33、飞机模型60个;赛车模型30个
【分析】已知原来“飞机模型的数量是赛车模型的2倍”,现在这两种模型各卖掉20个,如果要使飞机模型的数量依然是赛车模型的2倍,那么在赛车模型卖掉20个的情况下,飞机模型应该卖掉(个)。但实际上,飞机模型只卖掉20个,少卖了(个)。已知“现在飞机模型的数量是赛车模型的4倍”,与原来相比,现在飞机模型的数量比赛车模型多了倍,所以现在赛车模型有(个),因此原来有(个)赛车模型,(个)飞机模型。
【详解】
(个)
(个)
答:商店里原来有60个飞机模型,30个赛车模型。
解决本题的关键是明确少卖的20个飞机模型是现在赛车模型的2倍,即可求出现在赛车模型有10个,再进一步解答即可。
34、小红5岁,妈妈30岁
【分析】妈妈的年龄是小红的倍数,那么设小红的年龄更加容易计算,即设小红x岁,那么妈妈为6x岁,题中存在的等量关系是:小红的年龄+妈妈的年龄=两人的年龄之和,据此代入字母和数据作答即可。
【详解】解:设小红x岁,妈妈为6x岁。
x+6x=35
x=5
5×6=30(岁)
答:小红5岁,妈妈为30岁。
本题考查的是用方程解决实际问题,本题的关键是找出等量关系,当小红是x时,妈妈是6x。
35、5x+13=28
解:5x=28-13
x=15÷5
x=3
8y÷4=26
解:8y=26×4
y=104÷8
y=13
【解析】解方程要掌握等式的性质,即等式两边同时加上或减去一个相同的数,同时乘或除以一个相同的数(0除外),等式仍然成立.
36、39分米
【解析】解:1.4×27+1.2
=37.8+1.2
=39(分米)
答:这根彩带原长39分米。
用每个蝴蝶结需要的彩带长度乘27,再加上还剩的长度即可求出原来的长度。
37、12×(178+122)=3600(千克)=3.6吨
答:运来的苹果和香蕉一共3600千克,合3.6吨。
【解析】略
姓名
军军
明明
华华
时间(秒)
8.69
9.02
8.74
相关试卷
这是一份安徽省池州市青阳县2022-2023学年数学三年级第二学期期末质量检测模拟试题含答案,共6页。试卷主要包含了我会选,我会判断,我能填,我会计算,动手操作,我能解决下面各题等内容,欢迎下载使用。
这是一份2022-2023学年池州市青阳县数学四下期末质量跟踪监视模拟试题含答案,共5页。试卷主要包含了神奇小帮手,我是小法官,快乐ABC,勤奋的你来算一算,操作题,解决问题等内容,欢迎下载使用。
这是一份池州市贵池区2022-2023学年数学四下期末质量检测模拟试题含解析,共6页。试卷主要包含了神奇小帮手,我是小法官,快乐ABC,勤奋的你来算一算,操作题,解决问题等内容,欢迎下载使用。

