- 2009年湖南省株洲市中考物理试卷(学生版) 试卷 0 次下载
- 2010年湖南省株洲市中考物理试卷(教师版) 试卷 0 次下载
- 2011年湖南省株洲市中考物理试卷(教师版) 试卷 0 次下载
- 2011年湖南省株洲市中考物理试卷(学生版) 试卷 0 次下载
- 2012年湖南省株洲市中考物理试卷(教师版) 试卷 0 次下载
2010年湖南省株洲市中考物理试卷(学生版)
展开2010年湖南省株洲市中考物理试卷
一、选择题(共18小题,每小题2分,满分36分)
1.(2分)下列属于时间单位的是( )
A.光年 B.岁月 C.旭日 D.小时
2.(2分)按照空间尺度由大到小的顺序,下面排列正确的是( )
A.DNA、原子、质子 B.DNA、质子、原子
C.质子、原子、DNA D.质子、DNA、原子
3.(2分)公共场所吸烟的重要危害是造成他人被动吸烟,俗称“二手烟”。“二手烟”表明( )
A.分子在不停地运动 B.分子的体积发生了变化
C.分子间有引力 D.分子间有斥力
4.(2分)下列现象中,通过做功改变物体内能的是( )
A.天寒地冻,人们在室内烧炭火取暖
B.感冒发烧,人们用湿毛巾敷额头降温
C.烈日炎炎,人们走进空调房避暑
D.电炉通电,电热丝发热变红
5.(2分)如图所示电流表的读数为( )
A.0.46A B.0.52A C.2.46A D.2.60A
6.(2分)下列做法不符合安全用电的是( )
A.洗衣机的金属外壳与地线相连
B.组装家庭电路时将开关接在零线上
C.在新建楼房里安装漏电保护器
D.使用试电笔时手指要接触金属笔尾
7.(2分)“北风乱/夜未央/你的影子剪不断/徒留我孤单/在湖面/成双/”是《菊花台》中的一段歌词。以下对“成双”的理解,正确的是( )
A.“我”和“你”成双
B.“我”和“你的影子”成双
C.“我”和湖面反射的“我的影子”成双
D.“我”和湖面折射的“我的影子”成双
8.(2分)关于声波和电磁波,下列说法正确的是( )
A.声波和电磁波均可传递信息和能量
B.声波都能被人听见
C.电磁波都能被人看见
D.电子琴演奏发出的是电磁波
9.(2分)负压救护车是一种新型救护车,因车内的气压低于车外而得名。下列处于负压状态的是( )
A.充完气的汽车轮胎
B.高空飞行中的飞机机舱
C.吸饮料之初的吸管
D.太空飞行中的“神7”返回舱
10.(2分)四个同学在石峰公园进行登山比赛。如果规定功率最大者获胜,那么最后胜出者一定是( )
A.体重最大的一个 B.时间最短的一个
C.速度最大的一个 D.做功最快的一个
11.(2分)小晴在清洗苹果和梨子时,发现苹果漂浮在水面,而梨子却沉到水底。对此,她做出了如下推断,其中正确的是( )
A.梨子所受的浮力一定比梨子所受的重力大
B.梨子所受的浮力一定比梨子所受的重力小
C.苹果所受的浮力一定比苹果所受的重力大
D.苹果所受的浮力一定比苹果所受的重力小
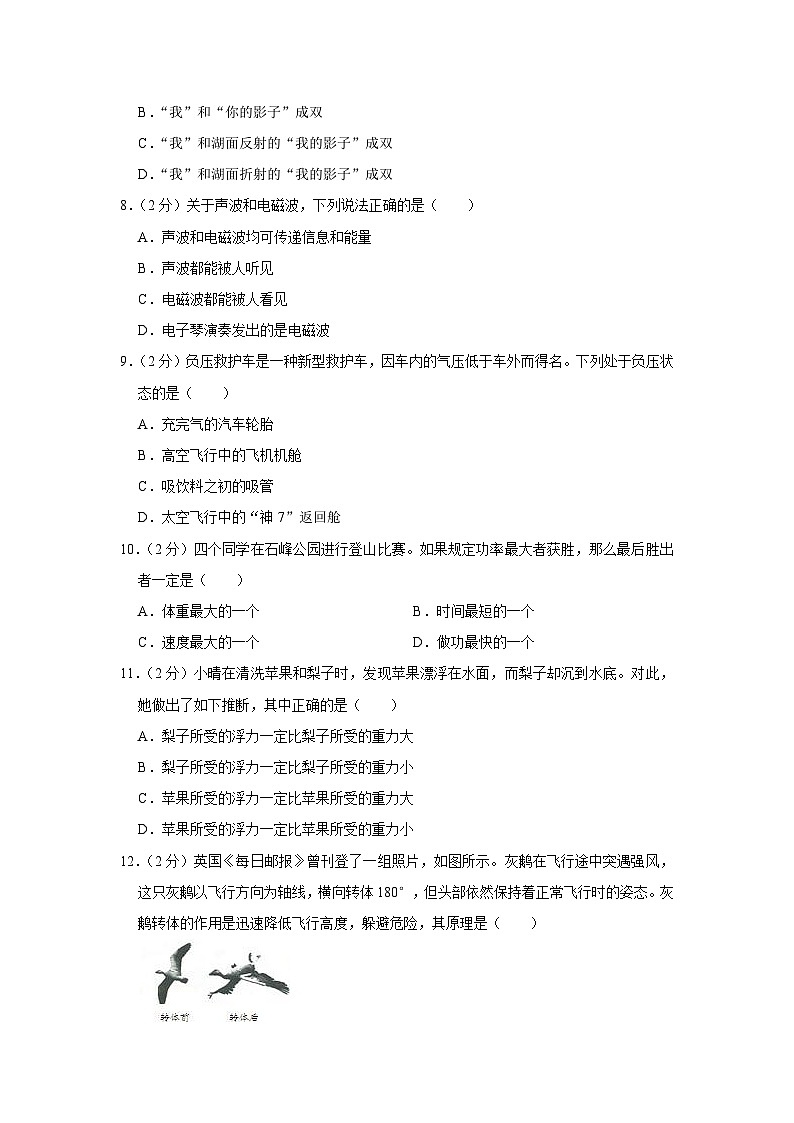
12.(2分)英国《每日邮报》曾刊登了一组照片,如图所示。灰鹅在飞行途中突遇强风,这只灰鹅以飞行方向为轴线,横向转体180°,但头部依然保持着正常飞行时的姿态。灰鹅转体的作用是迅速降低飞行高度,躲避危险,其原理是( )
A.大气压强与高度的关系 B.气体压强与体积的关系
C.气体压强与流速的关系 D.气体压强与温度的关系
13.(2分)将新鲜的豆腐放入冰箱里冷冻,第二天取出,解冻后切开,发现里面存在许多小孔。在小孔形成的过程中,发生的主要物态变化是( )
A.液化和汽化 B.凝固和熔化 C.凝固和汽化 D.凝华和熔化
14.(2分)今年五一,吴力在父母的协助下,从早上8:00开始每隔半小时分别对株洲市文化园的气温和园内人工湖的水温进行了测量,如图是他根据记录的数据绘成温度t1随时间t2变化的图线。据图可以判断( )
A.实线是水温图线,虚线是气温图线,因为水的比热容较大
B.实线是水温图线,虚线是气温图线,因为水的比热容较小
C.实线是气温图线,虚线是水温图线,因为水的比热容较大
D.实线是气温图线,虚线是水温图线,因为水的比热容较小
15.(2分)如图是小汽车上一个显示车门关闭状况的电路,每个车门相当于一个开关,D是一个功率很小的发光二极管,把它装在仪表盘上作指示灯,R是定值电阻。下列分析正确的是( )
A.指示灯亮,提醒驾驶员四个车门都已关好
B.指示灯不亮,说明至少有一个车门未关好
C.要使电路节能,R的阻值应尽可能小
D.要使电路节能,R的阻值应尽可能大
16.(2分)在平整地面上有一层厚度均匀的积雪,小明用力向下踩,形成了一个下凹的脚印,如图所示。脚印下的雪由于受外力挤压可近似看成冰层,利用冰的密度,只要测量下列哪组物理量,就可以估测出积雪的密度?( )
A.积雪的厚度和脚印的深度
B.积雪的厚度和脚印的面积
C.冰层的厚度和脚印的面积
D.脚印的深度和脚印的面积
17.(2分)小青在探究“怎样用变阻器改变灯泡的亮度”时,连接的电路如图所示。闭合开关后,灯泡不亮,她用电压表进行电路故障检测,测试结果如表所示,则电路中的故障可能是( )
测试点 | a、f | c、d | e、f |
电压表示数 | 有示数 | 无示数 | 有示数 |
A.开关断路 B.开关短路 C.变阻器断路 D.灯泡断路
18.(2分)如图所示的电路中,电源电压保持不变,R1为定值电阻,在滑动变阻器的滑片P从最右端移到中间某个位置时,电压表V1、V2的示数分别为U1、U2,电流表A的示数为I,滑动变阻器连入电路中的电阻为R2,三个电表的示数分别变化了△U1、△U2、△I.在以下四个表达式中,不正确的是( )
A. B. C. D.
二、填空题(共10小题,每小题2分,满分20分)
19.(2分)如图是2010年上海世博会中国馆的外景图。中国馆采用了太阳能光伏技术。从能量转化的角度看,这种技术的原理是将 能转化为 能。
20.(2分)一种向自行车车灯供电的小发电机上端有一个摩擦小轮,小轮与自行车后车轮的边缘接触,如图所示。当车轮转动时,因 力作用而带动小轮转动,从而为发电机提供动力。发电机运转时,将 能转化为电能。
21.(2分)在“探究影响液体压强大小的因素”实验中,老师用压强计做了如图所示的(a)、(b)、(c)三次实验。比较实验(a)、(b)可知液体压强与液体的 有关;比较实验(b)、(c)可知液体压强与液体的 有关。
22.(2分)水具有反常膨胀的特性。如图所示为水的密度在0℃~10℃范围内随温度变化的曲线。根据图象可知,温度等于 ℃时,水的密度最大;在0℃~4℃范围内,水具有 (填“热胀冷缩”或“热缩冷胀”)的性质。
23.(2分)在学校的升旗仪式上,升旗手将重15N的国旗升高10m做了200J的功,则有用功为 J,机械效率为 。
24.(2分)一包A4型号复印纸共500张,小吴用刻度尺测出这包复印纸的厚度为5cm,那么一张这样的复印纸的厚度为 mm.这种复印纸的质量规格是70g/m2,则该复印纸的密度为 kg/m3。
25.(2分)如图所示的菜刀在离刀口不远处有一排透气孔。使用这种菜刀时,透气孔中的空气会在菜片和刀面之间形成一隔层,避免在 作用下菜片沾刀,同时能 (填“增大”或“减小”)切菜的阻力。
26.(2分)有一种如图1所示的环形磁铁,磁极的分布有以下两种可能情况:
①磁极呈横向分布,如图2﹣甲,外侧为N极,内侧为S极。
②磁极呈轴向分布,如图2﹣乙,上面为N极,下面为S极。
为确定这种环形磁铁磁极的分布情况,小李进行了以下实验:取两个完全相同的环形磁铁,将它们按图3那样沿中心轴线互相靠近,发现它们相互排斥。接着将其中一个环形磁铁翻转,如果它们相互 ,则磁极呈横向分布;如果它们相互 ,则磁极呈轴向分布。
27.(2分)有一段用固定镜头拍摄的一列武广高铁动车组视频,小田通过播放该视频来测算机车运行速度。已知机车长度是s,测算的步骤如下,请将步骤C补充完整,并排列测算步骤的合理顺序 (填字母)。
A.记下机车头到达观测点的时刻。 B.计算整列车通过观测点所用时间t。
C.在画面上选择一个 。 D.利用v=计算出机车运行的速度。
E.记下机车尾到达观测点的时刻。
28.(2分)实验测得小灯泡L、定值电阻R的电流与两端电压的关系如图所示。若将它们并联后接入1.5V的电源,则通过电源的电流是 A;若将它们串联后接入4.0V的电源,则小灯泡消耗的电功率是 W。
三、解答题(共4小题,满分44分)
29.(12分)实验测得1kg某物质温度随时间变化的图象如图所示。已知该物质在固态下的比热容c1=2.1×103J/(kg•℃),设物质从热源吸热的功率恒定不变,根据图象解答下列问题:
(1)在最初2min内,物质温度升高了40℃,则吸收的热量为 J,吸热功率为 W。
(2)在t2=6min时,物质处于 状态(填“固体”、“液体”或“固液共存”),且仍在 (填“吸热”、或“放热”)。
(3)试求该物质在液态下的比热容c2。
30.(12分)如图为路灯自动控制电路,其工作原理利用了电磁开关和光敏电阻。图中虚线框内是电磁开关的结构示意图。当线圈(电阻不计)中电流大于或等于40mA时,电磁铁吸合铁片,弹簧片和触点分离,切断工作电路;电流小于40mA时,弹簧片和触点结合,接通工作电路。光敏电阻在照射光较强(如白天)时阻值为零;照射光较弱(如黑天)时阻值无穷大。已知电源电压为36V,路灯标有“36V 25W”字样。
(1)电磁开关工作时主要利用下列哪种电磁现象? 。(填字母)
A.电流的磁效应 B.磁场对通电直导线的作用 C.电磁感应
(2)①光敏电阻的作用相当于 (填“滑动变阻器”或“自动开关”)。
②请将电路连接完整。
(3)秋分前后,天气晴好时,路灯一昼夜消耗的电能约为 kW•h。
(4)试求保护电阻的最大阻值。
31.(12分)黄蜻蜓翅长而窄,飞行能力很强,既可突然回转,又可直入云霄。
(1)重0.1N的黄蜻蜓悬停在空中时,空气对它的作用力大小为 N,方向 。
(2)雌蜻蜓在水面上飞行时,分多次将卵“点”在水中,这就是我们常说的“蜻蜓点水”。蜻蜓点水时,引起水面 ,就会形成以点水处为中心的圆形波纹(水波),并沿水面向四周匀速传播。蜻蜓飞行时,翅膀扇动的频率范围是30Hz~40Hz,我们 (填“能”或“不能”)听到它发出的声音。
(3)某同学观察蜻蜓在贴近平静的水面直线飞行时,获得了一张蜻蜓点水的俯视图片如图所示,图片反映了蜻蜓连续三次点水后某瞬间水面波纹的分布情况(每次点水只形成一个波纹),三个波纹刚好在O点内切。蜻蜓每次点水所用的时间忽略不计,请据图片解答下列问题:
①从图片上看,蜻蜓的运动方向是沿x轴 。(填“向右”或“向左”)
②蜻蜓飞行的速度 水波的传播速度。(填“大于”、“等于”或“小于”)
③若该同学观测到蜻蜓从第一次点水到第三次点水历时2s,求蜻蜓的飞行速度。
32.(8分)如图1所示的实验装置可以探究杠杆受两个阻力(F2、F3)时的平衡条件。在已调节好的杠杆两端挂上不同数量的钩码,并适当移动钩码的位置,使杠杆水平平衡,记下钩码的数量和位置。通过改变钩码的数量和位置,按照同样的方法再做两次,将实验得到的数据填在表中。表中数据是以一个钩码的重力为力的单位,以杠杆的每小格为长度的单位。
实验次数 | 动力F1 | 动力臂L1 | 动力F2 | 动力臂L2 | 动力F3 | 动力臂L3 |
1 | 1 | 5 | 1 | 1 | 2 | 2 |
2 | 2 | 6 | 1 | 2 | 2 | 5 |
3 | 3 | 7 | 1 | 5 | 4 | 4 |
(1)分析表中的数据,可得杠杆的平衡条件是 。(填写关系式)
(2)在农村还广泛使用的杆秤就利用了上述原理。图2是一根杆秤的示意图。小云设计了如下测量秤砣质量M的实验方案,请你将②、④两步补充完整。
①用刻度尺测量杆秤上的主要刻度的示数m到提扭O的距离x,并作出m﹣x关系图象,如图3所示。
②用刻度尺测量挂钩到 的距离l;
③在m﹣x关系图象中任意读取两组数据x1、m1和x2、m2;
④设杆秤自重G0,重心到提扭的距离l0,据杠杆平衡条件Mgx1= +G0l0以及 =m2gl+G0l0两式相减得 M= (要求用l、x1、x2、m1、m2表示)。
2019年湖南省株洲市中考物理试卷(学生版): 这是一份2019年湖南省株洲市中考物理试卷(学生版),共10页。试卷主要包含了单选题,双选题,填空题,实验题,综合题等内容,欢迎下载使用。
2015年湖南省株洲市中考物理试卷(学生版): 这是一份2015年湖南省株洲市中考物理试卷(学生版),共9页。试卷主要包含了单选题,双选题,填空题,实验题,综合题等内容,欢迎下载使用。
2014年湖南省株洲市中考物理试卷(学生版): 这是一份2014年湖南省株洲市中考物理试卷(学生版),共9页。试卷主要包含了单选题,双选题,填空题,实验题,综合题等内容,欢迎下载使用。

