2024高考物理大一轮复习讲义 第七章 第2讲 动量守恒定律及应用
展开考点一 动量守恒定律的理解和基本应用
1.内容
如果一个系统不受外力,或者所受外力的矢量和为0,这个系统的总动量保持不变.
2.表达式
(1)p=p′或m1v1+m2v2=m1v1′+m2v2′.系统相互作用前的总动量等于相互作用后的总动量.
(2)Δp1=-Δp2,相互作用的两个物体动量的变化量等大反向.
1.只要系统所受合外力做功为0,系统动量就守恒.( × )
2.系统的动量不变是指系统的动量大小和方向都不变.( √ )
3.若物体相互作用时动量守恒,则机械能一定守恒.( × )
4.动量守恒定律的表达式m1v1+m2v2=m1v1′+m2v2′,一定是矢量式,应用时要规定正方向,且其中的速度必须相对同一个参考系.( √ )
1.适用条件
(1)理想守恒:不受外力或所受外力的合力为零.
(2)近似守恒:系统内各物体间相互作用的内力远大于它所受到的外力.
(3)某一方向守恒:如果系统在某一方向上所受外力的合力为零,则系统在这一方向上动量守恒.
2.动量守恒定律的五个特性:
考向1 系统动量守恒的判断
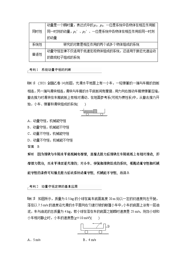
例1 (2021·全国乙卷·14)如图,光滑水平地面上有一小车,一轻弹簧的一端与车厢的挡板相连,另一端与滑块相连,滑块与车厢的水平底板间有摩擦.用力向右推动车厢使弹簧压缩,撤去推力时滑块在车厢底板上有相对滑动.在地面参考系(可视为惯性系)中,从撤去推力开始,小车、弹簧和滑块组成的系统( )
A.动量守恒,机械能守恒
B.动量守恒,机械能不守恒
C.动量不守恒,机械能守恒
D.动量不守恒,机械能不守恒
答案 B
解析 因为滑块与车厢水平底板间有摩擦,且撤去推力后滑块在车厢底板上有相对滑动,即摩擦力做功,而水平地面是光滑的;对小车、弹簧和滑块组成的系统,根据动量守恒和机械能守恒的条件可知撤去推力后该系统动量守恒,机械能不守恒,故选B.
考向2 动量守恒定律的基本应用
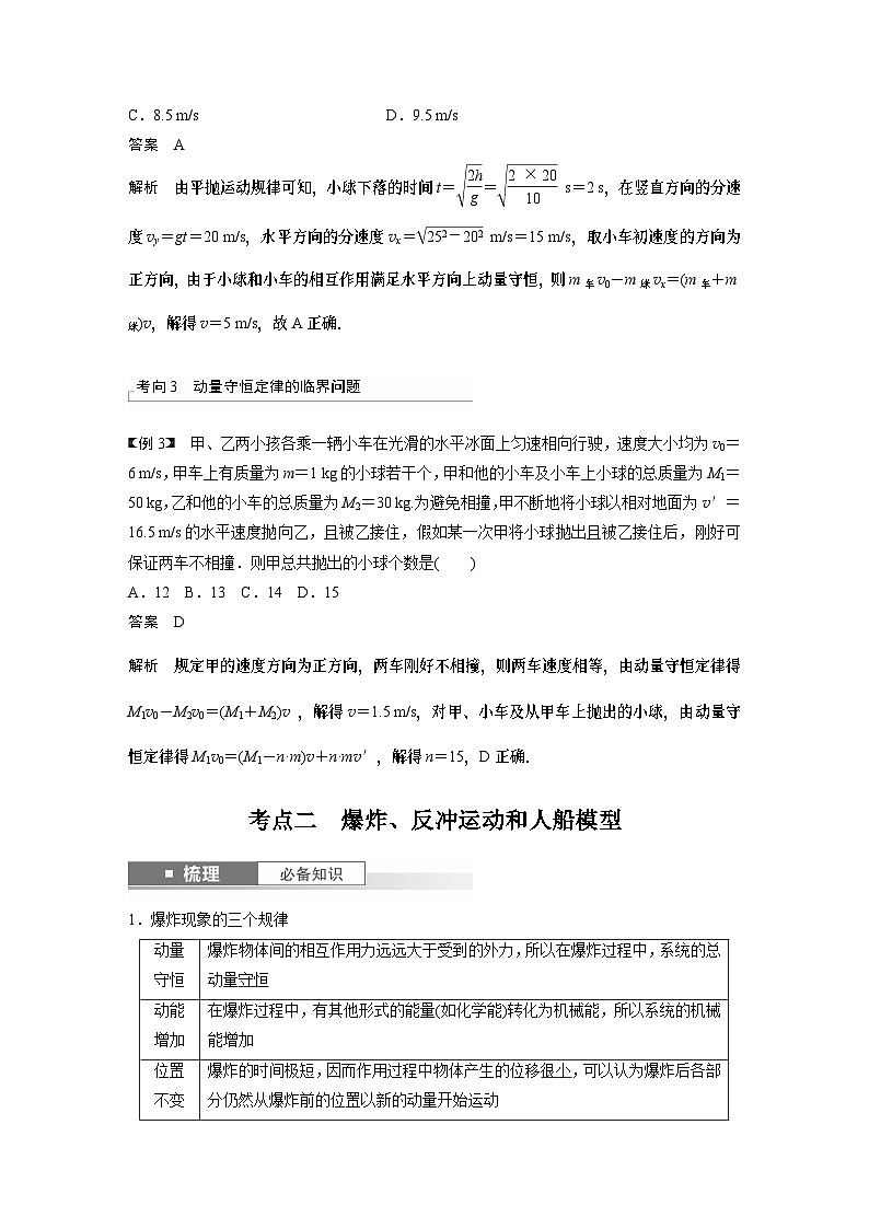
例2 如图所示,质量为0.5 kg的小球在离车底面高度20 m处以一定的初速度向左平抛,落在以7.5 m/s的速度沿光滑的水平面向右匀速行驶的敞篷小车中,小车的底面上涂有一层油泥,车与油泥的总质量为4 kg,若小球在落在车的底面之前瞬时速度是25 m/s,则当小球和小车相对静止时,小车的速度是(g=10 m/s2)( )
A.5 m/s B.4 m/s
C.8.5 m/s D.9.5 m/s
答案 A
解析 由平抛运动规律可知,小球下落的时间t=eq \r(\f(2h,g))=eq \r(\f(2×20,10)) s=2 s,在竖直方向的分速度vy=gt=20 m/s,水平方向的分速度vx=eq \r(252-202) m/s=15 m/s,取小车初速度的方向为正方向,由于小球和小车的相互作用满足水平方向上动量守恒,则m车v0-m球vx=(m车+m球)v,解得v=5 m/s,故A正确.
考向3 动量守恒定律的临界问题
例3 甲、乙两小孩各乘一辆小车在光滑的水平冰面上匀速相向行驶,速度大小均为v0=6 m/s,甲车上有质量为m=1 kg的小球若干个,甲和他的小车及小车上小球的总质量为M1=50 kg,乙和他的小车的总质量为M2=30 kg.为避免相撞,甲不断地将小球以相对地面为v′=16.5 m/s的水平速度抛向乙,且被乙接住,假如某一次甲将小球抛出且被乙接住后,刚好可保证两车不相撞.则甲总共抛出的小球个数是( )
A.12 B.13 C.14 D.15
答案 D
解析 规定甲的速度方向为正方向,两车刚好不相撞,则两车速度相等,由动量守恒定律得M1v0-M2v0=(M1+M2)v ,解得v=1.5 m/s,对甲、小车及从甲车上抛出的小球,由动量守恒定律得M1v0=(M1-n·m)v+n·mv′,解得n=15,D正确.
考点二 爆炸、反冲运动和人船模型
1.爆炸现象的三个规律
2.反冲运动的三点说明
1.发射炮弹,炮身后退;园林喷灌装置一边喷水一边旋转均属于反冲现象.( √ )
2.爆炸过程中机械能增加,反冲过程中机械能减少.( × )
考向1 爆炸问题
例4 (2023·河北省模拟)质量为m的烟花弹升到最高点距离地面高度为h处爆炸成质量相等的两部分,两炸片同时落地后相距L,不计空气阻力,重力加速度为g,则烟花弹爆炸使炸片增加的机械能为( )
A.mgh B.eq \f(mgL2,16h)
C.eq \f(mgL2,32h) D.eq \f(mgL2,8h)
答案 B
解析 设烟花弹爆炸后瞬间两炸片的速度大小分别为v1、v2,由动量守恒定律有0=eq \f(m,2)v1-eq \f(m,2)v2,可得v1=v2=v,根据题述,两炸片均做平抛运动,有2vt=L,h=eq \f(1,2)gt2,ΔE=eq \f(1,2)×eq \f(1,2)mv2+eq \f(1,2)×eq \f(1,2)mv2,解得ΔE=eq \f(mgL2,16h),故选B.
考向2 反冲运动
例5 (2023·河南省模拟)发射导弹过程可以简化为:将静止的质量为M(含燃料)的导弹点火升空,在极短时间内以相对地面的速度v0竖直向下喷出质量为m的炽热气体,忽略喷气过程中重力和空气阻力的影响,则喷气结束时导弹获得的速度大小是( )
A.eq \f(m,M) v0 B.eq \f(M,m) v0
C.eq \f(M,M-m) v0 D.eq \f(m,M-m) v0
答案 D
解析 由动量守恒定律得mv0=(M-m)v,导弹获得的速度v=eq \f(m,M-m)v0,故选D.
考向3 人船模型
1.模型图示
2.模型特点
(1)两物体满足动量守恒定律:mv人-Mv船=0
(2)两物体的位移大小满足:meq \f(x人,t)-Meq \f(x船,t)=0,
x人+x船=L,
得x人=eq \f(M,M+m)L,x船=eq \f(m,M+m)L
3.运动特点
(1)人动则船动,人静则船静,人快船快,人慢船慢,人左船右;
(2)人船位移比等于它们质量的反比;人船平均速度(瞬时速度)比等于它们质量的反比,即eq \f(x人,x船)=eq \f(v人,v船)=eq \f(M,m).
例6 (多选)如图所示,绳长为l,小球质量为m,小车质量为M,将小球向右拉至水平后放手,则(水平面光滑)( )
A.系统的总动量守恒
B.水平方向任意时刻小球与小车的动量等大反向或都为零
C.小球不能向左摆到原高度
D.小车向右移动的最大距离为eq \f(2ml,M+m)
答案 BD
解析 系统只是在水平方向所受的合力为零,竖直方向的合力不为零,故水平方向的动量守恒,而总动量不守恒,A错误,B正确;根据水平方向的动量守恒及机械能守恒得,小球仍能向左摆到原高度,C错误;小球相对于小车的最大位移为2l,根据“人船模型”,系统水平方向动量守恒,设小球水平方向的平均速度为vm,小车水平方向的平均速度为vM,mvm-MvM=0,两边同时乘以运动时间t,mvmt-MvMt=0,即mxm=MxM,又xm+xM=2l,解得小车向右移动的最大距离为eq \f(2ml,M+m),D正确.
考点三 碰撞问题
1.碰撞
碰撞是指物体间的相互作用持续时间很短,而物体间相互作用力很大的现象.
2.特点
在碰撞现象中,一般都满足内力远大于外力,可认为相互碰撞的系统动量守恒.
3.分类
1.碰撞前后系统的动量和机械能均守恒.( × )
2.在光滑水平面上的两球相向运动,碰撞后均变为静止,则两球碰撞前的动量大小一定相同.( √ )
3.两球发生非弹性碰撞时,既不满足动量守恒定律,也不满足机械能守恒定律.( × )
1.弹性碰撞的重要结论
以质量为m1、速度为v1的小球与质量为m2的静止小球发生弹性碰撞为例,则有
m1v1=m1v1′+m2v2′
eq \f(1,2)m1v12=eq \f(1,2)m1v1′2+eq \f(1,2)m2v2′2
联立解得:v1′=eq \f(m1-m2,m1+m2)v1,v2′=eq \f(2m1,m1+m2)v1
讨论:①若m1=m2,则v1′=0,v2′=v1(速度交换);
②若m1>m2,则v1′>0,v2′>0(碰后两小球沿同一方向运动);当m1≫m2时,v1′≈v1,v2′≈2v1;
③若m1
2.静止物体被撞后的速度范围
物体A与静止的物体B发生碰撞,当发生完全非弹性碰撞时损失的机械能最多,物体B的速度最小,vB=eq \f(mA,mA+mB)v0,当发生弹性碰撞时,物体B速度最大,vB=eq \f(2mA,mA+mB)v0.则碰后物体B的速度范围为:eq \f(mA,mA+mB)v0≤vB≤eq \f(2mA,mA+mB)v0.
考向1 碰撞的可能性
例7 A、B两球在光滑水平面上沿同一直线、同一方向运动,mA=1 kg,mB=2 kg,vA=6 m/s,vB=2 m/s,当A追上B并发生碰撞后,A、B两球速度的可能值是( )
A.vA′=5 m/s,vB′=2.5 m/s
B.vA′=2 m/s,vB′=4 m/s
C.vA′=-4 m/s,vB′=7 m/s
D.vA′=7 m/s,vB′=1.5 m/s
答案 B
解析 虽然题给四个选项均满足动量守恒定律,但A、D两项中,碰后A的速度vA′大于B的速度vB′,不符合实际,即A、D项错误;C项中,两球碰后的总动能Ek后=eq \f(1,2)mAvA′2+eq \f(1,2)mBvB′2=57 J,大于碰前的总动能Ek前=eq \f(1,2)mAvA2+eq \f(1,2)mBvB2=22 J,违背了能量守恒定律,所以C项错误;而B项既符合实际情况,也不违背能量守恒定律,所以B项正确.
碰撞问题遵守的三条原则
(1)动量守恒:p1+p2=p1′+p2′.
(2)动能不增加:Ek1+Ek2≥Ek1′+Ek2′.
(3)速度要符合实际情况
①碰前两物体同向运动,若要发生碰撞,则应有v后>v前,碰后原来在前的物体速度一定增大,若碰后两物体同向运动,则应有v前′≥v后′.
②碰前两物体相向运动,碰后两物体的运动方向至少有一个改变.
考向2 弹性碰撞
例8 (2022·湖南卷·4)1932年,查德威克用未知射线轰击氢核,发现这种射线是由质量与质子大致相等的中性粒子(即中子)组成.如图,中子以速度v0分别碰撞静止的氢核和氮核,碰撞后氢核和氮核的速度分别为v1和v2.设碰撞为弹性正碰,不考虑相对论效应,下列说法正确的是( )
A.碰撞后氮核的动量比氢核的小
B.碰撞后氮核的动能比氢核的小
C.v2大于v1
D.v2大于v0
答案 B
解析 设中子的质量为m,则氢核的质量也为m,氮核的质量为14m,设中子和氢核碰撞后中子速度为v3,取v0的方向为正方向,由动量守恒定律和能量守恒定律可得mv0=mv1+mv3,eq \f(1,2)mv02=eq \f(1,2)mv12+eq \f(1,2)mv32,联立解得v1=v0.设中子和氮核碰撞后中子速度为v4,取v0的方向为正方向,由动量守恒定律和能量守恒定律可得mv0=14mv2+mv4,eq \f(1,2)mv02=eq \f(1,2)×14mv22+eq \f(1,2)mv42,联立解得v2=eq \f(2,15)v0,可得v1=v0>v2,碰撞后氢核的动量为pH=mv1=mv0,氮核的动量为pN=14mv2=eq \f(28mv0,15),可得pN>pH,碰撞后氢核的动能为EkH=eq \f(1,2)mv12=eq \f(1,2)mv02,氮核的动能为EkN=eq \f(1,2)×14mv22=eq \f(28mv02,225),可得EkH>EkN,故B正确,A、C、D错误.
考向3 非弹性碰撞
例9 (2023·安徽定远县第三中学模拟)如图所示,物块A的质量为m,物块B、C的质量均为M.开始时物块A、B分别以大小为2v0、v0的速度沿光滑水平轨道向右侧的竖直固定挡板运动,为保证A、B均向右运动的过程中不发生碰撞,将物块C无初速度地迅速粘在A上.B与挡板碰撞后以原速率反弹,A与B碰撞后粘在一起.
(1)为使B能与挡板碰撞两次,求eq \f(M,m)应满足的条件;
(2)若三个物块的质量均为m,求在整个作用过程中系统产生的内能Q.
答案 (1)1≤eq \f(M,m)<2 (2)eq \f(7,3)mv02
解析 (1)设A、C粘在一起的共同速度大小为v1,根据动量守恒定律有2mv0=(m+M)v1,为保证A、B均向右运动的过程中不发生碰撞,应满足v1≤v0.设A、B碰撞后瞬间的共同速度大小为v2,以向右为正方向,根据动量守恒定律有(m+M)v1-Mv0=(m+2M)v2,为使B能与挡板再次碰撞,应满足v2>0,解得1≤eq \f(M,m)<2.
(2)若M=m,则由(1)可得v1=v0,v2=eq \f(1,3)v0
根据能量守恒定律有Q=eq \f(1,2)m(2v0)2+eq \f(1,2)mv02-eq \f(1,2)×3mv22,解得Q=eq \f(7,3)mv02.
课时精练
1.北京冬奥会2 000米短道速滑接力赛上,“接棒”的运动员甲提前站在“交棒”的运动员乙前面,并且开始向前滑行,待乙追上甲时,乙猛推甲一把,使甲获得更大的速度向前冲出,完成“交接棒”.忽略地面的摩擦力,在这个过程中( )
A.两运动员的总动量守恒
B.甲、乙运动员的动量变化量相同
C.两运动员的总机械能守恒
D.甲的动能增加量一定等于乙的动能减少量
答案 A
解析 两运动员组成的系统所受合外力矢量和为0,系统动量守恒,A正确;系统动量守恒,两运动员的动量变化量等大反向,变化量不相同,B错误;在光滑冰面上“交接棒”时,后方运动员用力推前方运动员,导致机械能增加,C错误;在乙推甲的过程中,消耗体内的化学能转化为系统的动能,根据能量守恒定律可知,甲的动能增加量不等于乙的动能减小量,D错误.
2.如图所示,小木块m与长木板M之间光滑,M置于光滑水平面上,一轻质弹簧左端固定在M的左端,右端与m连接,开始时m和M都静止,弹簧处于自然状态.现同时对m、M施加等大反向的水平恒力F1、F2,两物体开始运动后,对m、M、弹簧组成的系统,下列说法正确的是(整个过程中弹簧不超过其弹性限度)( )
A.整个运动过程中,系统机械能守恒,动量守恒
B.整个运动过程中,当木块速度为零时,系统机械能一定最大
C.M、m分别向左、右运行过程中,均一直做加速度逐渐增大的加速直线运动
D.M、m分别向左、右运行过程中,当弹簧弹力与F1、F2的大小相等时,系统动能最大
答案 D
解析 由于F1与F2等大反向,系统所受的合外力为零,则系统的动量守恒.由于水平恒力F1、F2对系统做功代数和不为零,则系统的机械能不守恒,故A错误;从开始到弹簧伸长到最长的过程,F1与F2分别对m、M做正功,弹簧伸长最长时,m、M的速度为零,之后弹簧收缩,F1与F2分别对m、M做负功,系统的机械能减小,因此,当弹簧有最大伸长量时,m、M的速度为零,系统机械能最大;当弹簧收缩到最短时,m、M的速度为零,系统机械能最小,故B错误;在水平方向上,M、m受到水平恒力和弹簧的弹力作用,水平恒力先大于弹力,后小于弹力,随着弹力增大,两个物体的合力先逐渐减小,后反向增大,则加速度先减小后反向增大,则M、m先做加速度逐渐减小的加速运动,后做加速度逐渐增大的减速运动,当弹簧弹力的大小与拉力F1、F2的大小相等时,m、M的速度最大,系统动能最大,故C错误,D正确.
3.如图所示,气球下面有一根长绳,一个质量为m1=50 kg的人抓在气球下方,气球和长绳的总质量为m2=20 kg,长绳的下端刚好和水平面接触,当静止时人离地面的高度为h=5 m.如果这个人开始沿绳向下滑,当滑到绳下端时,他离地面的高度约为(可以把人看成质点)( )
A.5 m B.3.6 m
C.2.6 m D.8 m
答案 B
解析 当人滑到下端时,设人相对地面下滑的位移大小为h1,气球相对地面上升的位移大小为h2,由动量守恒定律,得m1eq \f(h1,t)=m2eq \f(h2,t),且h1+h2=h,解得h2≈3.6 m,所以他离地面的高度约为3.6 m,故选项B正确.
4.(2023·江苏省金陵中学月考)如图所示,一个长为L的轻细杆两端分别固定着a、b两个光滑金属球,a球质量为2m,b球质量为m,两球的半径相等且均可视为质点,整个装置放在光滑的水平面上,将此装置从杆与水平面夹角为53°的图示位置由静止释放,则( )
A.在b球落地前瞬间,b球的速度方向斜向左下方
B.在b球落地前瞬间,a球的速度方向水平向左
C.在b球落地前的整个过程中,轻杆对a球做正功
D.在b球落地前瞬间,b球的速度方向竖直向下
答案 D
解析 a、b组成的系统在水平方向上所受合力为零,水平方向上动量守恒,系统水平方向的初动量为零,在b球落地前瞬间系统水平方向动量仍为零,此时b球的速度方向竖直向下,a球的速度为零,故A、B错误,D正确;a球初动能为零,b球落地前瞬间a球的动能也为零,且重力与地面的支持力对a球不做功,根据动能定理可知在b球落地前的整个过程中,轻杆对a球做功为零,故C错误.
5.冰壶运动深受观众喜爱,在某次投掷中,冰壶甲运动一段时间后与静止的冰壶乙发生正碰,如图所示.若两冰壶质量相等,则碰后两冰壶最终停止的位置,可能是选项图中的哪幅图( )
答案 B
解析 两冰壶碰撞过程中动量守恒,两冰壶发生正碰,由动量守恒定律可知,碰撞前后系统动量不变,两冰壶的动量方向即速度方向,不会偏离甲原来的方向,可知,A图情况是不可能的,故A错误;如果两冰壶发生弹性碰撞,碰撞过程动量守恒、机械能守恒,两冰壶质量相等,碰撞后两冰壶交换速度,甲静止,乙的速度等于甲的速度,碰后乙做减速运动,最后停止,最终两冰壶的位置可能如选项B所示,故B正确;两冰壶碰撞后,乙在前,甲在后,选项C所示是不可能的,故C错误;碰撞过程机械能不可能增大,两冰壶质量相等,碰撞后甲的速度不可能大于乙的速度,碰撞后甲的位移不可能大于乙的位移,故D错误.
6.如图所示,在光滑的水平面上有三个完全相同的小球,它们排成一条直线,小球2、3静止,并靠在一起,球1以速度v0撞向它们,设碰撞过程中不损失机械能,则碰后三个小球的速度分别为( )
A.v1=v2=v3=eq \f(\r(3),3)v0
B.v1=0,v2=v3=eq \f(\r(2),2)v0
C.v1=0,v2=v3=eq \f(1,2)v0
D.v1=v2=0,v3=v0
答案 D
解析 由题设条件,三球在碰撞过程中总动量和总动能守恒.设三球质量均为m,则碰撞前系统总动量为mv0,总动能为eq \f(1,2)mv02.选项A、B中的数据都违反了动量守恒定律,故不可能.对选项C,碰后总动量为mv0,但总动能为eq \f(1,4)mv02,这显然违反了机械能守恒定律,故不可能.对选项D,既满足动量守恒定律,也满足机械能守恒定律,故选D.
7.(2023·北京市第五中学检测)A、B物块沿光滑水平面在同一直线上运动并发生正碰,如图为两物块碰撞前后的位移-时间图像,其中a、b分别为A、B两物块碰前的位移-时间图像,c为碰撞后两物块共同运动的位移-时间图像,若A物块质量m=2 kg,则由图判断,下列结论错误的是( )
A.碰撞前后A的动量变化量的大小为4 kg·m/s
B.B物块的质量为0.75 kg
C.碰撞过程A对B所施冲量大小为4 N·s
D.碰撞过程A、B两物块组成的系统损失的动能为10 J
答案 B
解析 以A的初速度方向为正方向,由图像可知碰撞前A的速度为vA=eq \f(10-4,2) m/s=3 m/s,碰撞后A、B的共同速度为vAB=eq \f(4-2,2) m/s=1 m/s,则碰撞前A的动量为mvA=2×3 kg·m/s=6 kg·m/s,碰撞后A的动量为mvAB=2 kg·m/s,碰撞前后A的动量变化量的大小为4 kg·m/s,A正确,不符合题意;碰撞前B的速度为vB=-eq \f(4,2) m/s=-2 m/s,由动量守恒定律得mvA+mBvB=(m+mB)vAB,解得mB=eq \f(4,3) kg,B错误,符合题意;由动量定理得I=mBvAB-mBvB=eq \f(4,3)×1 kg·m/s-eq \f(4,3)×(-2) kg·m/s=4 N·s,即碰撞过程A对B所施冲量大小为4 N·s,C正确,不符合题意;碰撞过程A、B两物块组成的系统损失的动能为ΔEk=eq \f(1,2)mvA2+eq \f(1,2)mBvB2-eq \f(1,2)(m+mB)vAB2=eq \f(1,2)×2×32 J+eq \f(1,2)×eq \f(4,3)×(-2)2 J-eq \f(1,2)×(2+eq \f(4,3))×12 J=10 J,D正确,不符合题意.
8.(2021·浙江1月选考·12)在爆炸实验基地有一发射塔,发射塔正下方的水平地面上安装有声音记录仪.爆炸物自发射塔竖直向上发射,上升到空中最高点时炸裂成质量之比为2∶1、初速度均沿水平方向的两个碎块.遥控器引爆瞬间开始计时,在5 s末和6 s末先后记录到从空气中传来的碎块撞击地面的响声.已知声音在空气中的传播速度为340 m/s,重力加速度大小g取10 m/s2,忽略空气阻力.下列说法正确的是( )
A.两碎块的位移大小之比为1∶2
B.爆炸物的爆炸点离地面高度为80 m
C.爆炸后质量大的碎块的初速度为68 m/s
D.爆炸后两碎块落地点之间的水平距离为340 m
答案 B
解析 设碎块落地的时间为t,质量大的碎块水平初速度为v,则由动量守恒定律知质量小的碎块水平初速度为2v,爆炸后的碎块做平抛运动,下落的高度相同,则在空中运动的时间相同,由水平方向x=v0t知落地水平位移之比为1∶2,碎块位移s=eq \r(x2+y2),可见两碎块的位移大小之比不是1∶2,故A项错误;据题意知,vt=(5 s-t)×340 m/s,又2vt=(6 s-t)×340 m/s,联立解得t=4 s,v=85 m/s,故爆炸点离地面高度为h=eq \f(1,2)gt2=80 m,所以B项正确,C项错误;两碎块落地点的水平距离为Δx=3vt=1 020 m,故D项错误.
9.在发射地球卫星时需要运载火箭多次点火,以提高最终的发射速度.某次地球近地卫星发射的过程中,火箭喷气发动机每次喷出质量为m=800 g的气体,气体离开发动机时的对地速度v=1 000 m/s,假设火箭(含燃料在内)的总质量为M=600 kg,发动机每秒喷气20次,忽略地球引力的影响,则( )
A.第三次气体喷出后火箭的速度大小约为4 m/s
B.地球卫星要能成功发射,速度大小至少达到11.2 km/s
C.要使火箭能成功发射至少要喷气500次
D.要使火箭能成功发射至少要持续喷气17 s
答案 A
解析 设喷出三次气体后火箭的速度为v3,以火箭和喷出的三次气体为研究对象,以竖直向上为正方向,由动量守恒定律得:(M-3m)v3-3mv=0,解得:v3≈4 m/s,故A正确;地球卫星要能成功发射,喷气n次后至少要达到第一宇宙速度,即:vn=7.9 km/s,故B错误;以火箭和喷出的n次气体为研究对象,以竖直向上为正方向,由动量守恒定律得:(M-nm)vn-nmv=0,代入数据解得:n≈666,故C错误;至少持续喷气时间为:t=eq \f(n,20)=33.3 s,故D错误.
10.(多选)(2023·安徽马鞍山市模拟)如图所示,A、B两个小球(可视为质点),间隙极小,两球球心连线竖直,从离地面高度H处以相同的初速度v0=eq \r(2gH)同时竖直向下抛出,B球先与地面碰撞,再与A球碰撞后B球静止于地面,所有碰撞均为弹性碰撞,重力加速度为g,则( )
A.A、B两球的质量之比为1∶3
B.A、B两球的质量之比为1∶2
C.碰后A球上升的最大高度为8H
D.碰后A球上升的最大高度为16H
答案 AC
解析 因为A、B球从离地面高度H处以相同的初速度v0=eq \r(2gH)同时竖直向下抛出,所以落地瞬间的速度相等,由运动学公式v2-v02=2gH,解得vA=vB=v=2eq \r(gH),B球与地面弹性碰撞后以原速率返回,与A再发生弹性碰撞,以向上为正方向,根据动量守恒和能量守恒有mBv-mAv=mAvA′,eq \f(1,2)mBv2+eq \f(1,2)mAv2=eq \f(1,2)mAvA′2,联立解得mA∶mB=1∶3,vA′=2v=4eq \r(gH),A正确,B错误;碰后A球上升的最大高度为hmax,则有vA′2=2ghmax,解得hmax=eq \f(vA′2,2g)=8H,C正确,D错误.
11.如图所示,光滑水平轨道上放置长木板A(上表面粗糙)和滑块C,滑块B置于A的左端,三者质量分别为mA=2 kg、mB=1 kg、mC=2 kg.开始时C静止,A、B一起以v0=5 m/s的速度匀速向右运动,A与C发生碰撞(时间极短)后C向右运动,经过一段时间,A、B再次达到共同速度一起向右运动,且恰好不再与C碰撞.求A与C发生碰撞后瞬间A的速度大小.
答案 2 m/s
解析 因碰撞时间极短,A与C碰撞过程动量守恒,设碰后瞬间A的速度为vA,C的速度为vC,以向右为正方向,由动量守恒定律得
mAv0=mAvA+mCvC①
碰撞后A与B在摩擦力作用下再次达到共同速度,设共同速度为vAB,由动量守恒定律得
mAvA+mBv0=(mA+mB)vAB②
A与B达到共同速度后恰好不再与C碰撞,应满足vAB=vC③
联立①②③式,代入数据得vA=2 m/s.
12.如图所示,ABC为一固定在竖直平面内的光滑轨道,AB段是半径R=0.8 m的eq \f(1,4)圆弧,B在圆心O的正下方,BC段水平,AB段与BC段平滑连接.球2、球3均放在BC轨道上,质量m1=0.4 kg的球1从A点由静止释放,球1进入水平轨道后与球2发生弹性正碰,球2再与球3发生弹性正碰,g=10 m/s2.
(1)求球1到达B点时对轨道的压力大小;
(2)若球2的质量m2=0.1 kg,求球1与球2碰撞后球2的速度大小;
(3)若球3的质量m3=0.1 kg,为使球3获得最大的动能,球2的质量应为多少.
答案 (1)12 N (2)6.4 m/s (3)0.2 kg
解析 (1)对球1从A到B应用动能定理:m1gR=eq \f(1,2)m1v02
在B点对球1应用牛顿第二定律:
FN-m1g=m1eq \f(v02,R)
联立解得:v0=4 m/s、FN=12 N
由牛顿第三定律知球1在B点对轨道的压力大小FN′=FN=12 N.
(2)球1、球2碰撞时,根据动量守恒定律有:
m1v0=m1v1+m2v2
由机械能守恒定律得:
eq \f(1,2)m1v02=eq \f(1,2)m1v12+eq \f(1,2)m2v22
解得:v2=eq \f(2m1,m1+m2)v0=6.4 m/s.
(3)同理,球2、球3碰撞后:v3=eq \f(2m2,m2+m3)v2
则v3=eq \f(2m2,m2+m3)·eq \f(2m1,m1+m2)v0
代入数据得v3=eq \f(1.6,m2+\f(0.04,m2)+0.5)v0,
由数学知识可知,当m2=eq \f(0.04,m2)时,m2+eq \f(0.04,m2)+0.5最小,v3最大
所以m2=0.2 kg.
13.(多选)(2020·全国卷Ⅱ·21)水平冰面上有一固定的竖直挡板,一滑冰运动员面对挡板静止在冰面上,他把一质量为4.0 kg的静止物块以大小为5.0 m/s的速度沿与挡板垂直的方向推向挡板,运动员获得退行速度;物块与挡板弹性碰撞,速度反向,追上运动员时,运动员又把物块推向挡板,使其再一次以大小为5.0 m/s的速度与挡板弹性碰撞.总共经过8次这样推物块后,运动员退行速度的大小大于5.0 m/s,反弹的物块不能再追上运动员.不计冰面的摩擦力,该运动员的质量可能为( )
A.48 kg B.53 kg C.58 kg D.63 kg
答案 BC
解析 设运动员的质量为M,第一次推物块后,运动员速度大小为v1,第二次推物块后,运动员速度大小为v2……第八次推物块后,运动员速度大小为v8,第一次推物块后,由动量守恒定律知:Mv1=mv0;第二次推物块后由动量守恒定律知:M(v2-v1)=m[v0-(-v0)]=2mv0,……,第n次推物块后,由动量守恒定律知:M(vn-vn-1)=2mv0,各式相加可得vn=eq \f(2n-1mv0,M),则v7=eq \f(260 kg·m/s,M),v8=eq \f(300 kg·m/s,M).由题意知,v7<5 m/s,则M>52 kg,又知v8>5 m/s,则M<60 kg,故选B、C.矢量性
动量守恒定律的表达式为矢量方程,解题应选取统一的正方向
相对性
各物体的速度必须是相对同一参考系的速度(一般是相对于地面)
同时性
动量是一个瞬时量,表达式中的p1、p2、…应是系统中各物体在相互作用前同一时刻的动量,p1′、p2′、…应是系统中各物体在相互作用后同一时刻的动量
系统性
研究的对象是相互作用的两个或多个物体组成的系统
普适性
动量守恒定律不仅适用于低速宏观物体组成的系统,还适用于接近光速运动的微观粒子组成的系统
动量
守恒
爆炸物体间的相互作用力远远大于受到的外力,所以在爆炸过程中,系统的总动量守恒
动能
增加
在爆炸过程中,有其他形式的能量(如化学能)转化为机械能,所以系统的机械能增加
位置
不变
爆炸的时间极短,因而作用过程中物体产生的位移很小,可以认为爆炸后各部分仍然从爆炸前的位置以新的动量开始运动
作用
原理
反冲运动是系统内两物体之间的作用力和反作用力产生的效果
动量
守恒
反冲运动中系统不受外力或内力远大于外力,所以反冲运动遵循动量守恒定律
机械能
增加
反冲运动中,由于有其他形式的能转化为机械能,所以系统的总机械能增加
动量是否守恒
机械能是否守恒
弹性碰撞
守恒
守恒
非弹性碰撞
守恒
有损失
完全非弹性碰撞
守恒
损失最大
备考2024届高考物理一轮复习强化训练第七章动量守恒定律第2讲动量守恒定律及应用: 这是一份备考2024届高考物理一轮复习强化训练第七章动量守恒定律第2讲动量守恒定律及应用,共5页。
备考2024届高考物理一轮复习分层练习第七章动量守恒定律第2讲动量守恒定律及应用: 这是一份备考2024届高考物理一轮复习分层练习第七章动量守恒定律第2讲动量守恒定律及应用,共8页。试卷主要包含了3m等内容,欢迎下载使用。
2024高考物理大一轮复习讲义 第七章 实验八 验证动量守恒定律: 这是一份2024高考物理大一轮复习讲义 第七章 实验八 验证动量守恒定律,共15页。试卷主要包含了510 kg和0,60 cm,OB=25,14 C P N 3,00×10-2,0等内容,欢迎下载使用。

