2023年高考地理一轮复习(新人教版) 第1部分 第2章 第1讲 课时5 太阳对地球的影响
展开这是一份2023年高考地理一轮复习(新人教版) 第1部分 第2章 第1讲 课时5 太阳对地球的影响,共9页。试卷主要包含了太阳辐射,太阳活动,我国年太阳辐射总量的空间分布,太阳能电站建设的区位条件,太阳活动可能产生的影响不包括,阅读图文材料,完成下列问题等内容,欢迎下载使用。
课时5 太阳对地球的影响
1.太阳辐射
(1)太阳能量来源:太阳内部的核聚变。
(2)对地球的影响
①能量来源:直接提供光和热;为人类生活、生产提供能量。
②动力来源:地球上水、大气运动和生命活动的主要动力。
2.太阳活动
(1)在图中适当位置绘出光球层与色球层的分界线。
答案
(2)太阳大气层及太阳活动
①太阳大气层的结构:A光球层,B色球层,C日冕层。
②太阳活动的主要类型:A层的太阳黑子,B层的太阳耀斑,其变化周期约为11年,它们都是太阳活动的重要标志。
(3)影响
①扰乱电离层,影响无线电短波通信;
②扰乱地球磁场,产生磁暴现象;
③高能带电粒子流冲进两极高空,产生极光现象;
④对卫星导航、空间通信、电网、航空航天等人类活动产生灾害性的影响。
1.影响太阳辐射强度的因素
太阳辐射强度是单位面积上、单位时间内到达地面的太阳辐射的数量。其影响因素主要有:
(1)纬度位置:纬度低则太阳高度大,太阳辐射经过的大气路程短,到达地面的太阳辐射强。全球的太阳辐射强度表现出从低纬向高纬降低的趋势。
(2)天气状况:天气晴朗,云量少,大气对太阳辐射的削弱作用弱,到达地面的太阳辐射强。
(3)海拔高低:海拔高,空气稀薄,大气对太阳辐射的削弱作用弱,到达地面的太阳辐射强。
2.全球太阳辐射分布
(1)空间分布
①大体从低纬向高纬递减,南、北半球纬度值相同的地区,太阳辐射量随月份变化的规律相反。
②同纬度地区,由沿海向内陆递增,地势高处太阳辐射强,地势低处太阳辐射弱。
(2)时间分布:夏季太阳辐射大于冬季。
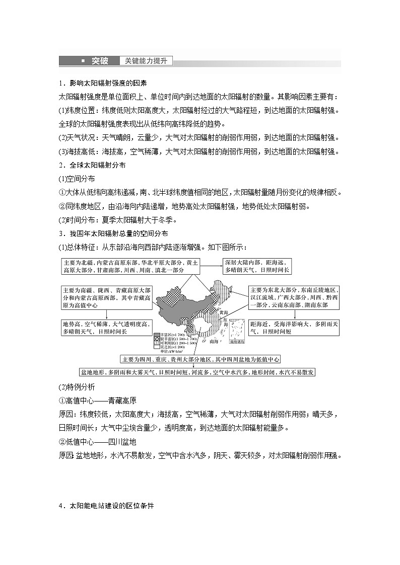
3.我国年太阳辐射总量的空间分布
(1)总体特征:从东部沿海向西部内陆逐渐增强。如下图所示:
(2)特例分析
①高值中心——青藏高原
原因:纬度较低,太阳高度大;海拔高,空气稀薄,大气对太阳辐射削弱作用弱;晴天多,日照时间长;大气中尘埃含量少,透明度高,到达地面的太阳辐射能量多。
②低值中心——四川盆地
原因:盆地地形,水汽不易散发,空气中含水汽多,阴天、雾天较多,对太阳辐射削弱作用强。
4.太阳能电站建设的区位条件
(海南地理)能被植物光合作用利用的太阳辐射,称为光合有效辐射(PAR)。下图示意1961~2007年我国年平均PAR强度的空间分布。据此完成1~2题。
1.如仅考虑光合有效辐射,我国农业生产潜力最大的地区是( )
A.长江中下游平原 B.四川盆地
C.华北平原 D.青藏高原
2.乙地PAR值高于甲地的主要原因是( )
A.纬度高 B.植被少
C.地势高 D.云雨少
水分条件和光热条件是最重要的农业自然资源,目前农业生产控制温度的能力、节水技术都有了长足的进步。因此进一步挖掘农业生产潜力的关键就是光资源的合理、充分利用。
太阳辐射对人类活动的影响;影响太阳辐射分布的因素。
考查考生从图文材料中获取信息、解读信息的能力,考查了考生的综合思维、区域认知和人地协调观的核心素养。
第1题 读图可知,青藏高原是我国光合有效辐射强度最高的区域。 |
第2题 光合有效辐射的强度和太阳辐射的强度是紧密相关的,乙地地处内蒙古高原,晴朗天气多,云雨少,大气对太阳辐射的削弱作用弱,到达地面的太阳辐射多。乙地纬度较高,太阳高度较小。与植被数量多少没有直接关系。两地地势高低差别不是太大,地势高低对到达地表的太阳辐射强度的影响较小。 |
答案 1.D 2.D
下图屋顶的黑色“硅板”就是太阳能屋顶。风和日丽的白天,屋顶将太阳能转化为电能,把富余的电能送入电网。我国有关专家指出:上海没有油田和煤矿,但有两亿平方米的屋顶,不能辜负了屋顶上这片免费的阳光。据此完成1~2题。
1.下列自然现象与太阳辐射无关的是( )
A.生物的生长发育 B.水体运动
C.狂风暴雨 D.火山喷发
2.上海积极推广“太阳能屋顶计划”,主要是因为上海( )
A.常规能源短缺,能源需求量大
B.是我国太阳能资源最丰富的地区
C.太阳能资源清洁、可再生、能量集中
D.经济发达,能源蕴藏量大
答案 1.D 2.A
解析 第1题,太阳辐射为地球上的大气、水、生物等的活动和变化提供了动力,太阳辐射是地球大气运动、水循环的主要动力;太阳辐射能提供热量,有利于生物的生长;火山喷发是地球内力作用的结果,与太阳辐射无关。故选D。第2题,上海人口稠密,经济发达,能源需求量大,但常规能源短缺。故A正确,D错误。我国太阳能资源最丰富的地区是西藏;太阳能能量较为分散。故B、C错误。
(2022·江西临川一中模拟)2020年底,多能互补清洁能源综合利用供热系统,又称槽式太阳能供暖系统(下图)成功落户海拔4 200米的西藏山南军分区某边防连驻地,使官兵享受到了“全时暖”。据此完成3~5题。
3.槽式集热器能自动跟踪太阳位置以最大限度吸收光能。一天中跟踪轨迹最小的季节是( )
A.春季 B.夏季
C.秋季 D.冬季
4.集热器还能自动翻转,在上题描述的季节里其翻转的主要目的是( )
A.减少沙尘覆盖
B.避免积雪结冰
C.清除雨水积累
D.方便官兵保养
5.该供热系统需多能互补是因为太阳能( )
A.具有不稳定性
B.利用成本高
C.热能储存难度大
D.能量分散集聚难
答案 3.D 4.B 5.A
解析 第3题,槽式集热器能自动跟踪太阳位置,一天中跟踪轨迹的起点是日出,终点是日落。冬季昼长较短,因此一天中跟踪轨迹最小的季节是冬季,D正确。第4题,西藏地区海拔高,冬季气候寒冷,降雪较多,容易在集热器表面形成积雪,因此翻转的主要目的是避免积雪结冰,影响集热器的使用效果,选B。第5题,太阳能受天气影响大,阴雨天太阳辐射量少,使用效果差,为保证供热系统的稳定,需多能互补,选A。
课时精练
太阳辐射强度受纬度高低、大气透明度、地形地势等多种因素影响。下图示意我国某地某日的太阳辐射强度日变化。据此完成1~3题。
1.该地可能位于( )
A.阴山山区 B.长白山区 C.横断山区 D.天山山区
2.当天的日期和天气状况可能是( )
A.2月1日、晴天 B.4月1日、晴天
C.9月14日、多云 D.12月1日、多云
3.当地日落时刻的太阳辐射强度,理论和实测数值均大于日出,最可能的影响因素是( )
A.地形 B.土壤 C.气候 D.纬度
答案 1.D 2.C 3.A
解析 第1题,各地太阳辐射强度在地方时12时最强,该地在北京时间14时太阳辐射最强,可知该地经度是90°E,可能位于天山山区,D项正确。第2题,该日的太阳辐射实测数值小于理论数值,可能是云层削弱了太阳辐射,天气状况可能是多云,A、B项错误;根据日出、日落时间计算,当天的昼长约11.5小时,接近昼夜平分,说明接近二分日,日期可能是9月14日,C项正确,D项错误。第3题,当地日落时刻的太阳辐射强度理论和实测数值均大于日出,最可能是因为西边有山地阻挡了太阳光线,A项正确;同一地区的同一日期,土壤、气候、纬度不变,因此土壤、气候、纬度不是该地日出、日落时太阳辐射存在差异的影响因素,B、C、D项错误。
(2022·湖南长沙期末)太阳能光热电站通过数以十万计的反光板聚焦太阳能,给高塔顶端的锅炉加热,产生蒸汽,驱动发电机发电。据此完成4~5题。
4.我国下列地区中,最适宜建大型太阳能光热电站的是( )
A.青藏高原地区 B.珠三角地区
C.长三角地区 D.华北地区
5.下列现象与太阳辐射对地球造成的影响相关的是( )
①岩浆喷发 ②磁暴现象 ③冰岛地热资源丰富
④水的运动 ⑤植物生长 ⑥干扰有线电话接听
A.①②③ B.④⑤ C.①③⑤ D.②④⑤
答案 4.A 5.B
解析 第4题,太阳能光热电站主要需要充足的太阳能资源。青藏高原地区地势高,大气稀薄,太阳辐射强,最适宜建大型太阳能光热电站;珠三角地区、长三角地区和华北地区位于季风区,降水较多,太阳辐射较青藏高原地区少。故选A。第5题,水的运动是太阳辐射推动的,太阳辐射影响植物生长,④⑤符合;岩浆喷发和冰岛地热资源是由地球内能作用形成的,与太阳辐射关系不大;磁暴现象是由太阳活动造成的,太阳辐射不能干扰有线电话接听。故选B。
太阳活动是指太阳大气的不稳定性所导致的一些明显现象,处于活动剧烈期的太阳释放出大量紫外线、X射线、粒子流等,因而往往引起地球上电离层扰动和磁暴等现象。据此完成6~7题。
6.读上图,下列有关太阳活动与昼夜电离层电子浓度的高度分布特征的叙述,正确的是( )
A.电离层电子浓度最高值出现的高度,白天高于夜间
B.电离层电子浓度太阳活动高年要大于太阳活动低年
C.100~200 km处电离层电子浓度随高度上升而增大
D.白天,100 km处电离层电子浓度约为1011cm-3
7.太阳活动可能产生的影响不包括( )
A.气候异常 B.磁暴现象
C.长波通信中断 D.极光现象
答案 6.D 7.C
解析 第6题,图中显示,电离层电子浓度最高值出现的高度,白天小于夜间,A错;图中显示,在低空,太阳活动高年与低年电子浓度相同,B错;图中显示,夜间100~200 km处电离层电子浓度随高度上升而降低,C错;图中显示,白天100 km处电离层,太阳活动高年和低年的电子浓度均约为1011 cm-3,D正确。第7题,太阳活动会使电离层发生扰动,影响无线电短波通信,但不会导致长波通信中断,C符合题意。
8.阅读图文材料,完成下列问题。(14分)
材料一 “阳光动力2号”于2015年3月9日从阿拉伯联合酋长国首都阿布扎比启程,向东开始环球飞行,并于2016年7月26日返回阿布扎比,成为第一架不用化石燃料,仅凭借太阳能实现环球飞行的飞机。
材料二 下图为世界年太阳辐射总量分布及“阳光动力2号”环球旅行路线示意图。
(1)描述世界年太阳辐射总量的空间分布特点。(4分)
(2)在整个航程当中重庆段的飞行遇到了动力不足的挑战,分析重庆夏季太阳辐射总量低于塞维利亚的原因。(4分)
(3)说明与石油相比,太阳能作为飞行动力难以推广的主要原因。(6分)
答案 (1)整体由低纬向高纬递减;太阳辐射总量最高值分布在回归线附近。
(2)重庆夏季降水多,飞行中得到的太阳辐射较少;重庆纬度较低,夏季日照时间较短。
(3)太阳能受天气影响大,不稳定;太阳能能量不集中,动力效果欠佳;技术水平要求高。
相关试卷
这是一份2023年高考地理一轮复习(新人教版) 第1部分 第2章 第1讲 课时5 太阳对地球的影响 (含详解),共8页。试卷主要包含了太阳辐射,太阳活动,我国年太阳辐射总量的空间分布,太阳能电站建设的区位条件,太阳活动可能产生的影响不包括,阅读图文材料,完成下列问题等内容,欢迎下载使用。
这是一份2023年高考地理一轮复习(新人教版) 第5部分 第1章 第1讲 课时86 西亚 非洲,共19页。试卷主要包含了宏观区域认知,微观区域认知等内容,欢迎下载使用。
这是一份2023年高考地理一轮复习(新人教版) 第5部分 第1章 第1讲 课时85 东南亚 中亚,共17页。试卷主要包含了宏观区域认知,微观区域认知,下列不符合该国地理环境特征的是,该品牌茶叶的核心竞争优势是,该品牌茶叶销售门店的最佳区位是,图中海拔可能相同的是等内容,欢迎下载使用。

