2023届南平市四年级数学第二学期期末考试模拟试题含解析
展开这是一份2023届南平市四年级数学第二学期期末考试模拟试题含解析,共8页。试卷主要包含了认真计算,我会判断,精挑细选,快乐填空,作图题,解决问题等内容,欢迎下载使用。
2023届南平市四年级数学第二学期期末考试模拟试题
一、认真计算。
1.直接写得数。
3.06+0.4= 58.2÷100= 3.57×1000= 240×5=
4.97×10= 10-2.3= 6.7-6= 0.9+=
3200÷25÷4= 46×0÷97=
2.用竖式计算下面各题,并且验算.
(1)63.2-19.78= (2)38.65+41.45=
验算: 验算:
3.用简便方法计算
74×53+47×74 2169–642–358
948+1061+52+939 125×64
二、我会判断。(对的画√,错的画×)
4.0.999是最大的三位小数. (______)
5.45×99+99与45×100的结果相同。(______)
6.2a=a2 (______)
7.小红拿放大镜去看一个三角形,三角形的内角和变大了.(_______)
8.在一个三角形中,最大的锐角是44°,则这个三角形一定是钝角三角形。(____)
三、精挑细选。(把正确答案的序号填在括号里)
9.在下面3组长度的小棒中,能拼成三角形的是( ).
A.3,3,6 B.7,8,10
C.2,3,5
10.长方形的周长是C厘米,长是a厘米,宽是( )厘米。
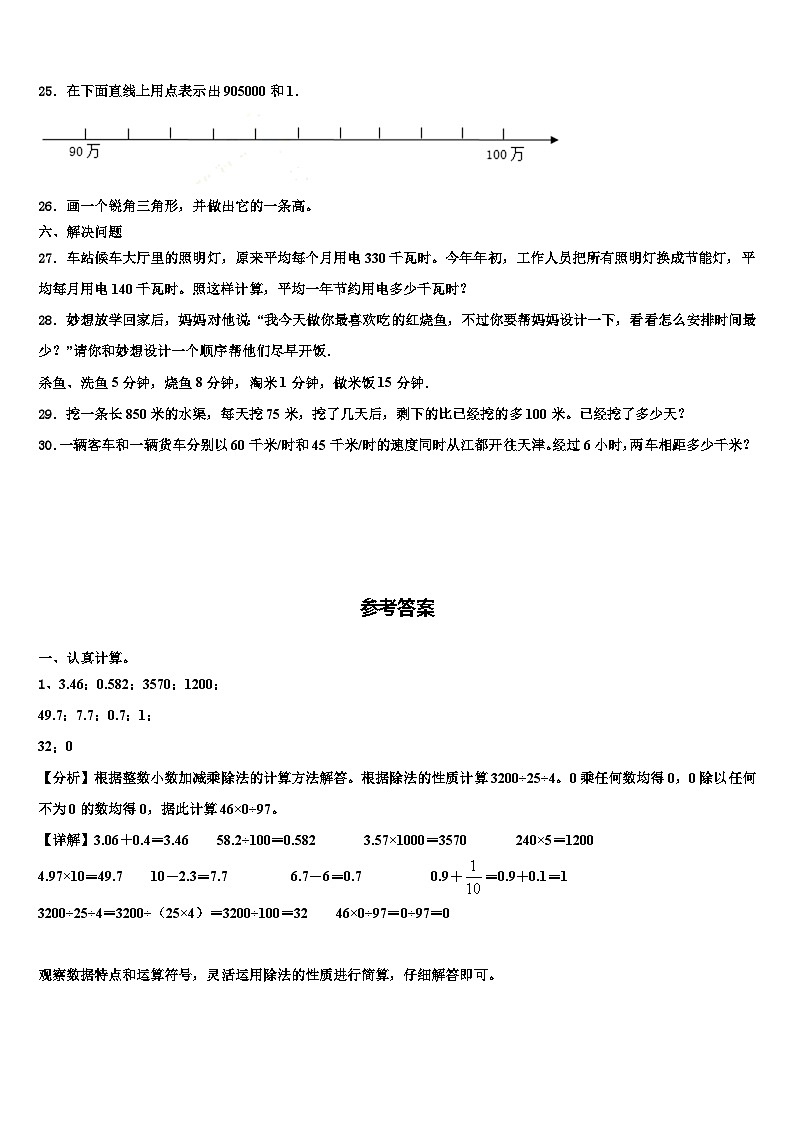
A.C-2a B.(C-a)÷2
C.C÷2-a D.C÷a
11.与25×12计算结果相等的算式有( )。
A.25×12-2 B.25×10+25×2 C.25×3×9 D.25×10×2
12.用算盘表示8280000,需要拨动( )个算珠。
A.18 B.14 C.10
13.101×76的简便算法是( )。
A.100×76+1 B.100×76+100 C.100×76+1×76
四、快乐填空。
14.我们小组三名同学在六一运动会上50米短跑成绩如下:7.98秒,7.89秒,8.01秒,按他们的成绩排名。第一名( )秒,第二名( )秒。
15.一个数由3个千万、4个十万、9个千、2个一组成,这个数写作(___________)。
16.亮亮在计算148×37时,出现了三种答案,你认为哪些是正确的?(打“√”)哪些是错误的?(打“×”),错误的请写出你的判断理由。
①576这个答案是(______),理由是(______)。
②5476这个答案是(______),理由是(______)。
③5467这个答案是(______),理由是(______)。
17.0.28里有(_____)个0.01;1元2角4分写成小数是(____)元。
18.小明今年a岁,比叔叔小10岁,叔叔的年龄是(____)岁
19.在○里填上“=、>或<”
0.94公顷○4900平方米
5.06亿○50600000
0.35扩大10倍○0.35小数点向左移动两位
闰年的天数○1994年的天数。
20.亮亮在教室里的位置用数对表示是(5,2),亮亮坐在教室的第_____列第_____行.
21.如下图:杯子里的水高(________)cm。
22.某飞船每小时飞行28440km,改写成以“万”作单位的数是(______)万千米,约是(______)万千米(保留整数)。
23.三角形最小的角是50°,这个三角形按照角分类属于(_________)三角形。
五、作图题。
24.画出下面三角形底边上的高.
25.在下面直线上用点表示出905000和1.
26.画一个锐角三角形,并做出它的一条高。
六、解决问题
27.车站候车大厅里的照明灯,原来平均每个月用电330千瓦时。今年年初,工作人员把所有照明灯换成节能灯,平均每月用电140千瓦时。照这样计算,平均一年节约用电多少千瓦时?
28.妙想放学回家后,妈妈对他说:“我今天做你最喜欢吃的红烧鱼,不过你要帮妈妈设计一下,看看怎么安排时间最少?”请你和妙想设计一个顺序帮他们尽早开饭.
杀鱼、洗鱼5分钟,烧鱼8分钟,淘米1分钟,做米饭15分钟.
29.挖一条长850米的水渠,每天挖75米,挖了几天后,剩下的比已经挖的多100米。已经挖了多少天?
30.一辆客车和一辆货车分别以60千米/时和45千米/时的速度同时从江都开往天津。经过6小时,两车相距多少千米?
参考答案
一、认真计算。
1、3.46;0.582;3570;1200;
49.7;7.7;0.7;1;
32;0
【分析】根据整数小数加减乘除法的计算方法解答。根据除法的性质计算3200÷25÷4。0乘任何数均得0,0除以任何不为0的数均得0,据此计算46×0÷97。
【详解】3.06+0.4=3.46 58.2÷100=0.582 3.57×1000=3570 240×5=1200
4.97×10=49.7 10-2.3=7.7 6.7-6=0.7 0.9+=0.9+0.1=1
3200÷25÷4=3200÷(25×4)=3200÷100=32 46×0÷97=0÷97=0
观察数据特点和运算符号,灵活运用除法的性质进行简算,仔细解答即可。
2、43.42 80.1
【详解】略
3、7400;1169;3000;8000
【详解】略
二、我会判断。(对的画√,错的画×)
4、×
【详解】略
5、√
【详解】【分析】本题考查乘法分配律
【详解】a×b+a×c=a×(b+c),所以,45×99+45=45×100。
这题不仅考查乘法分配律的运用,还要能通过算式,自己会变形并应用。
6、×
【详解】2a表示a+a,a2表示a×a.
7、×
【解析】略
8、√
【详解】一个三角形最大的锐角是44°,则两个锐角的和肯定小于90°,故另一个角大于90°,第三个角一定是钝角,所以这个三角形一定是钝角三角形。
三、精挑细选。(把正确答案的序号填在括号里)
9、B
【解析】略
10、C
【解析】略
11、B
【分析】乘法分配律是指两个数的和同一个数相乘,等于把两个加数分别同这个数相乘,再把两个积加起来,结果不变;据此解答即可。
【详解】A. 很明显,算式25×12-2和25×12的计算结果不相等;
B. 25×12=25×(10+2)=25×10+25×2,则算式25×12与25×10+25×2计算结果相等;
C. 25×12=25×(3+9)=25×3+25×9,则算式25×12与25×3×9计算结果不相等;
D. 25×12=25×(10+2)=25×10+25×2,则算式25×12与 25×10×2计算结果不相等;
故答案为:B。
乘法分配律是乘法运算中非常重要的定律,需熟练掌握,达到能认会用的地步。
12、C
【解析】略
13、C
【分析】此题运用乘法分配律计算简便。
乘法分配律:两个数的和与一个数相乘,可以先把它们与这个数分别相乘,再相加。用字母表示为:(a + b)×c=a×c + b×c。
【详解】101×76
=(100+1)×76
=100×76+1×76
=7600+76
=7676
故答案为:C
解答此题的方法:一个接近整百的数与一个数相乘,可以把这个接近整百的数变成整百数加减一个数的形式,再与那个数相乘,最后运用乘法分配律进行简便计算。
四、快乐填空。
14、7.89,7.98
【解析】略
15、30409002
【解析】略
16、× 三位数乘两位数的积至少是四位数,576是三位数,所以错误 √ 148×37=5476 × 个位数8×7=56,积的末尾数字是6,而5467的个位数字是7,所以错误
【分析】根据整数乘法的计算方法逐个进行分析即可。
【详解】①576这个答案是×,理由是三位数乘两位数的积至少是四位数,576是三位数,所以错误。
②5476这个答案是√,理由是148×37=5476。
③5467这个答案是×,理由是个位数8×7=56,积的末尾数字是6,而5467的个位数字是7,所以错误。
故答案为:×;三位数乘两位数的积至少是四位数,576是三位数,所以错误;√;148×37=5476;×;个位数8×7=56,积的末尾数字是6,而5467的个位数字是7,所以错误
根据三位数乘两位数的计算方法逐个进行分析。
17、28 1.24
【解析】略
18、a+10
【解析】略
19、=;>;>;>
【解析】略
20、5 2
【详解】略
21、18.9
【分析】读图可知,杯子里的水高27.3-8.4cm,根据小数减法的计算方法解答即可。
【详解】27.3-8.4=18.9(cm)
则杯子里的水高18.9cm。
故答案为:18.9。
小数减法计算时,要先对齐小数点,再按照整数减法的计算方法解答。
22、2.844 3
【详解】略
23、锐角
【解析】略
五、作图题。
24、
【解析】试题分析:经过三角形的顶点(与底相对的点)向对边(底)作垂线,顶点和垂足之间的线段就是三角形的一条高,用三角板的直角可以画出三角形的高(直角三角形一条直角边上的高就是另条直角边).
解:画出下面三角形底边上的高:
【点评】本题是考查作三角形的高.注意作高用虚线,并标出垂足.
25、
【分析】根据90到100万之间有10个格子,所以说明一格代表的是1万,再标出数据即可。
【详解】数字标示如下:
本题考查的是用数轴表示数,关键要明确一格代表的数量是多少。
26、
【分析】根据锐角三角形的意义:三个角都是锐角的三角形,叫做锐角三角形;
从三角形的任意一个顶点向它的对边作垂线,垂线和顶点之间的距离就是三角形的高。
【详解】由分析可得,作图如下所示:
此题主要考查借助三角形的分类标准画锐角三角形,再根据过直线外一点作已知直线的垂线的方法作高。
六、解决问题
27、2280千瓦时
【分析】330-140=190千瓦时,先求出平均每月节约用电190千瓦时,再乘12求出平均一年节约用电多少千瓦时。
【详解】(330-140)×12
=190×12
=2280(千瓦时)
答:平均一年节约用电2280千瓦时。
解答此题的关键是先求出平均每月节约用电多少千瓦时。
28、先淘米用1分钟,然后煮饭用15分钟,同时杀鱼、洗鱼和烧鱼,最少可以用16分钟就可以开饭.
【分析】根据题意得出:先淘米用1分钟,然后煮饭用15分钟,同时杀鱼、洗鱼和烧鱼,可以节省5+8=13分钟,一共用时1+15=16分钟.据此解答计算即可.此题类题目属于合理安排时间,本着既能节约时间,又不使每项程序相互矛盾是解决问题的主要思想方法.
【详解】先淘米用1分钟,然后煮饭用15分钟,同时杀鱼、洗鱼和烧鱼,可以节省5+8=13分钟
一共用时:1+15=16(分钟)
答:最少可以用16分钟就可以开饭.
29、5天
【解析】(850-100)÷75=10(天)
10÷2=5(天)
30、90千米
【解析】(60-45)×6
=15×6
=90(千米)
答:两车相距90千米。
相关试卷
这是一份2022-2023学年南平市邵武市五年级数学第二学期期末考试模拟试题含解析,共6页。试卷主要包含了认真填一填,是非辨一辨,细心选一选,用心算一算,操作与思考,解决问题等内容,欢迎下载使用。
这是一份2023年福建省南平市浦城县数学四年级第二学期期末考试模拟试题含解析,共5页。试卷主要包含了谨慎判一判,仔细选一选,认真填一填,细心算一算,动手操作,想一想,解一解等内容,欢迎下载使用。
这是一份2023届福建省南平市数学四年级第二学期期末经典模拟试题含解析,共5页。试卷主要包含了谨慎判一判,仔细选一选,认真填一填,细心算一算,动手操作,想一想,解一解等内容,欢迎下载使用。

