- _2019年吉林中考生物真题及答案 试卷 0 次下载
- _2019年吉林长春中考生物真题及答案 试卷 0 次下载
- _2019年吉林通化中考生物真题及答案 试卷 0 次下载
- _2019年吉林松原中考生物真题及答案 试卷 0 次下载
- _2019年吉林四平中考生物真题及答案 试卷 0 次下载
_2019年吉林延边中考生物真题及答案
展开2019年吉林延边中考生物真题及答案
注意事项:
1、答题前,考生务必将自己的姓名、准考证号写在答题卡和该试题卷的封面上,并将准考证号下面相应的信息点用2B铅笔涂黑。
2、考生作答时,选择题和非选择题均须写在答题卡上,在草稿纸和本试题卷上答题无效。考生在答题卡上按如下要求答题:
(1)选择题部分用2B铅笔把对应题目的答案标号所在方框涂黑,修改时用橡皮擦干净,不留痕迹。
(2)非选择题部分请按题号用0.5毫米黑色墨水签字笔书写,否则作答无效。
(3)保持字体工整、笔迹清晰、卡面清洁、不折叠。
3、考试结束后,将本试题卷和答题卡一并交回。
4、本试题卷共5页。如果缺页,考生须声明,否则后果自负。
考生注意:本试卷共二道大题,总分50分,生物与地理同堂考试,总时量120分钟。
一、单项选择题(共20小题,每小题1分,共计20分)
1.下列属于生物影响环境的实例是( )
A.生活在寒冷海域中的海豹,皮下脂肪很厚 B. 蚯蚓使板结的土壤疏松
C.生活在沙漠中的骆驼,尿液非常少 D.沙漠里的骆驼刺根系特别发达
2.下列关于使用显微镜的说法错误的是( )
A.显微镜的放大倍数越大,视野中观察到的细胞数量越少
B.调节粗准焦螺旋和细准焦螺旋都能使镜筒上升或下降
C.对光时,转动转换器,使低倍物镜对准通光孔
D.如需要擦拭目镜和物镜,请用洁净的纱布擦拭干净
3.小勇同学尝试制作人的口腔上皮细胞临时装片,下列操作顺序正确的是( )
A.①→②→③→④ B.③→①→④→② C.②→③→①→④ D.④→③→②→①
4.下列实验中,实验试剂及用具与使用目的不相符的是( )
| 实验名称 | 实验试剂及用具 | 使用目的 |
A | 绿叶在光下制造有机物 | 酒精 | 溶解叶中叶绿素 |
B | 观察小鱼尾鳍内的血液流动 | 湿棉絮 | 保持小鱼正常体温 |
C | 观察种子的结构 | 放大镜 | 观察种子的内部结构 |
D | 探究馒头在口腔中的变化 | 碘液 | 验证淀粉是否存在 |
5.如右图所示为四种不同的细胞.下列有关叙述错误的是( )
A.都是细胞分化的结果
B.细胞的形态不同,功能也有差异
C.都有细胞壁、细胞质和细胞核
D.都有线粒体,能将化学能转变成细胞所利用的能量
6.一株玉米在生长旺盛时,一天要吸收几千克水,这些水绝大部分用于( )
A.构成细胞 B.光合作用 C.呼吸作用 D.蒸腾作用
7.为了探究绿色植物的呼吸作用,某生物兴趣小组的同学们在老师指导下设计了如下图所示的装置,经遮光处理一段时间后,玻璃管中的红墨水滴会( )
A.向左移动
B.向右移动
C.静止不动
D.无法确定
8.要制定一份合理的食谱,用量最多的食物应是( )
A.鱼类 B.蔬菜类 C.淀粉、谷物类 D.肉类
9.下面所列某物质与缺乏症,不相符的是( )
选项 | A | B | C | D |
某物质 | 维生素A | 含碘的无机盐 | 胰岛素 | 含铁的无机盐 |
缺乏症 | 夜盲症 | 地方性甲状腺肿 | 侏儒症 | 缺铁性贫血 |
10.下列关于生理与卫生的叙述,不正确的是( )
A.近视眼可通过佩戴凸透镜加以矫正
B.青春期是人一生中身体发育和智力发展的黄金时期
C.青春期男孩和女孩的体型变化与性激素的分泌有关
D.遇到巨大声响时,要迅速张开口或闭嘴堵耳
11.张家界市永定区长茅山盛产黄桃,现在正是果实成熟季节。请问食用的桃肉是由桃花中的哪一结构发育而来的( )
A.子房壁 B.胚珠 C.雄蕊 D.受精卵
12.2018年5月26日,“女子高跟鞋走扁带”在张家界天门山进行巅峰对决。选手们在固定的两点之间的扁带之上,完成各种技巧动作,令人叹为观止。与选手们完成这一系列动作有关的最佳选项是( )
①神经系统的调节 ②骨骼肌的收缩与舒张
③关节的灵活运动 ④依赖消化、呼吸、循环等系统的配合提供能量
A. ① B. ①② C. ①②③ D. ①②③④
13.下列有关动物行为的叙述,错误的是( )
A.先天性行为是学习行为的基础 B.学习行为越复杂,适应环境的能力越强
C.学习行为一旦形成,就不会改变 D.一般来说,动物越高等,学习能力越强
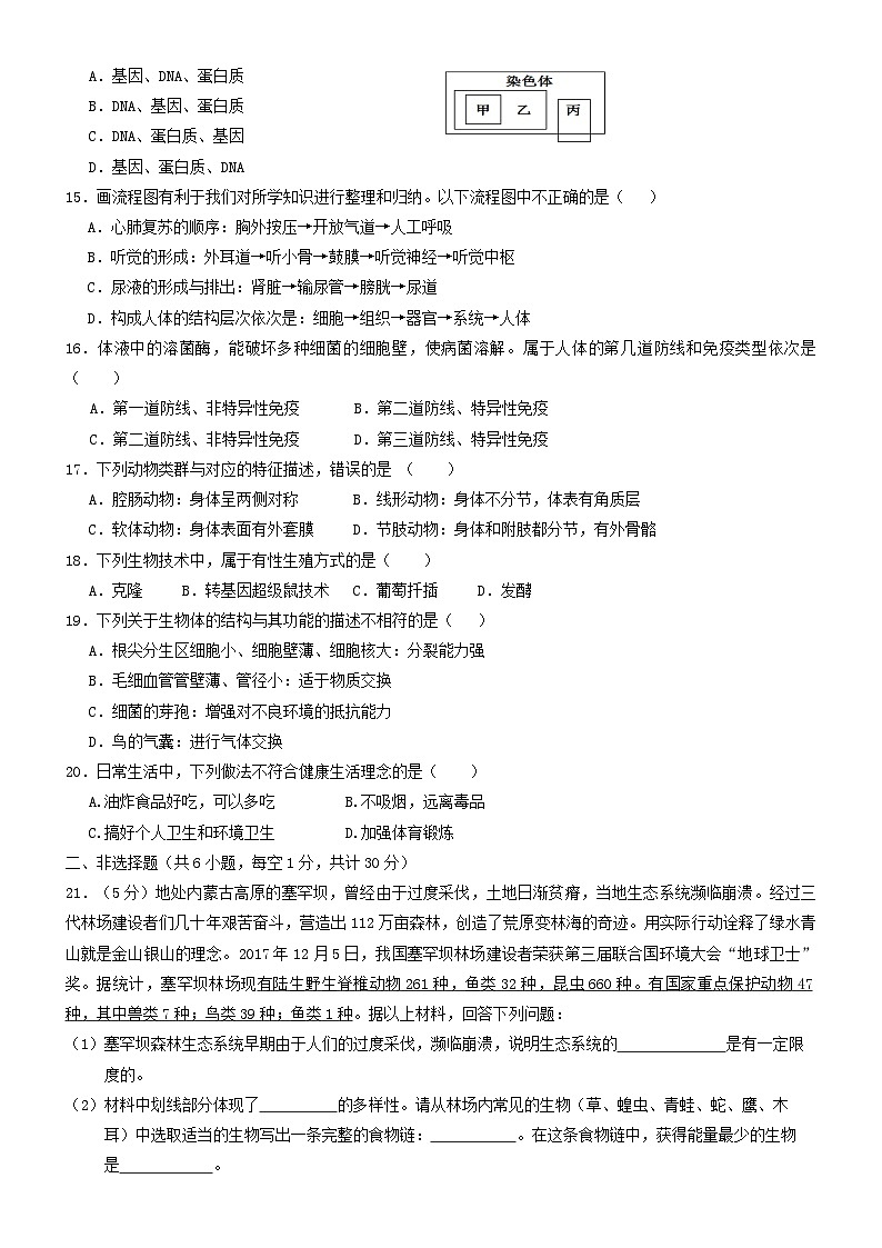
14.图示染色体中的蛋白质、DNA、基因的关系。甲、乙、丙依次是( )
A.基因、DNA、蛋白质
B.DNA、基因、蛋白质
C.DNA、蛋白质、基因
D.基因、蛋白质、DNA
15.画流程图有利于我们对所学知识进行整理和归纳。以下流程图中不正确的是( )
A.心肺复苏的顺序:胸外按压→开放气道→人工呼吸
B.听觉的形成:外耳道→听小骨→鼓膜→听觉神经→听觉中枢
C.尿液的形成与排出:肾脏→输尿管→膀胱→尿道
D.构成人体的结构层次依次是:细胞→组织→器官→系统→人体
16.体液中的溶菌酶,能破坏多种细菌的细胞壁,使病菌溶解。属于人体的第几道防线和免疫类型依次是( )
A.第一道防线、非特异性免疫 B.第二道防线、特异性免疫
C.第二道防线、非特异性免疫 D.第三道防线、特异性免疫
17.下列动物类群与对应的特征描述,错误的是 ( )
A.腔肠动物:身体呈两侧对称 B.线形动物:身体不分节,体表有角质层
C.软体动物:身体表面有外套膜 D.节肢动物:身体和附肢都分节,有外骨骼
18.下列生物技术中,属于有性生殖方式的是( )
A.克隆 B.转基因超级鼠技术 C.葡萄扦插 D.发酵
19.下列关于生物体的结构与其功能的描述不相符的是( )
A.根尖分生区细胞小、细胞壁薄、细胞核大:分裂能力强
B.毛细血管管壁薄、管径小:适于物质交换
C.细菌的芽孢:增强对不良环境的抵抗能力
D.鸟的气囊:进行气体交换
20.日常生活中,下列做法不符合健康生活理念的是( )
A.油炸食品好吃,可以多吃 B.不吸烟,远离毒品
C.搞好个人卫生和环境卫生 D.加强体育锻炼
二、非选择题(共6小题,每空1分,共计30分)
21.(5分)地处内蒙古高原的塞罕坝,曾经由于过度采伐,土地日渐贫瘠,当地生态系统濒临崩溃。经过三代林场建设者们几十年艰苦奋斗,营造出112万亩森林,创造了荒原变林海的奇迹。用实际行动诠释了绿水青山就是金山银山的理念。2017年12月5日,我国塞罕坝林场建设者荣获第三届联合国环境大会“地球卫士”奖。据统计,塞罕坝林场现有陆生野生脊椎动物261种,鱼类32种,昆虫660种。有国家重点保护动物47种,其中兽类7种;鸟类39种;鱼类1种。据以上材料,回答下列问题:
(1)塞罕坝森林生态系统早期由于人们的过度采伐,濒临崩溃,说明生态系统的 是有一定限度的。
(2)材料中划线部分体现了 的多样性。请从林场内常见的生物(草、蝗虫、青蛙、蛇、鹰、木耳)中选取适当的生物写出一条完整的食物链: 。在这条食物链中,获得能量最少的生物是 。
(3)随着塞罕坝林场的恢复,生物资源更加丰富。由此在保护生物多样性方面,你得到的启示是: 。
22.(5分)在学校的秋季运动会上,小明同学参加了1500米的中长跑比赛项目。下面是相关记实材料和人体部分生理活动示意图。请分析回答:
早晨,小明吃了丰盛的早餐:面包、煎鸡蛋、生菜、牛奶。到了学校,开幕式后比赛开始,小明听到枪响,立刻冲了出去。比赛中,小明感到呼吸急促,心跳加快……最后100米冲刺了,同学们和班主任老师为他加油呐喊,他咬紧牙关第一个冲到了终点。由于冲刺过猛,摔倒在地,擦伤了膝盖。班主任老师赶忙扶起他,这时小明才感到疼痛难忍。
(1)如甲图所示,小明吃的面包中的淀粉在整个消化道中全部被消化分解成a的过程
中,参与的消化液有 。
(2)比赛过程中会消耗大量的氧气,小明呼吸的频率和深度都会增加。氧气通过B进入
A系统随血液循环到达下肢骨骼肌细胞的过程中,经过乙图的途径是 (用数字和箭头表示)。
(3)图甲中若D代表肾脏,一部分a在D中从离开血液又回到血液途经的结构依次是:
肾小球→ (用文字和箭头表示)→肾小管周围的毛细血管网。
(4)小明最后冲刺的瞬间,同学们和班主任老师为他加油呐喊、情绪激动,并且面红耳
赤、心跳加快、血压升高,这是神经系统和 共同调节的结果。小明“擦伤
膝盖感到疼痛”的神经冲动传导过程是 (用图丙中的数字和箭头表示)。
23.(5分)中央电视台《中国诗词大会》栏目受到广大观众朋友的喜爱,它给我们呈现出读诗、斗诗和品诗的唯美画面。中国古诗词不仅言简意丰、生动形象、意境优美,而且蕴含着许多生物学知识。请欣赏以下诗句:
A.天苍苍,野茫茫,风吹草低见牛羊
B.明月别枝惊鹊、清风半夜鸣蝉。稻花香里说丰年,听取蛙声一片。
C.人间四月芳菲尽,山寺桃花始盛开
D.苔痕上阶绿,草色入帘青
E.穿花蛱蝶深深见,点水蜻蜓款款飞。
(1)右图是对诗句中几种常见的动、植物的分
类表解图。请将该图补充完整。
甲 ,乙 。
(2) 诗句B中“蝉”的发育过程属于 发育。
(3) 诗句C中造成这一差异的主要环境因素是 。
(4) 诗句E中“穿花蛱蝶深深见”体现了动物能帮助植物 ,使这些植物顺利地繁
殖后代。
24.(6分)模拟实验“精子与卵细胞随机结合”的基本做法:将10枚黑围棋子和10枚白围棋子放入一个纸盒中,再将20枚白围棋子放入另一个纸盒中,然后每次从两个纸盒中各摸取一枚围棋子,记录白白、黑白的组合数量如下表,请分析作答:
学生分组模拟实验结果统计记录表
| 1组 | 2组 | 3组 | 4组 | 5组 | 6组 | 7组 | 8组 | 9组 | 10组 | 合计 | 百分比 |
白白 | 5 | 8 | 7 | 4 | 1 | 5 | 7 | 6 | 3 | 5 | 51 | 51% |
黑白 | 5 | 2 | 3 | 6 | 9 | 5 | 3 | 4 | 7 | 5 | 49 | 49% |
(1)图甲是遗传物质传递途径和性别决定的概念图,
此图中①-⑦有两处错误,请指出错误之
处的序号,并将更正的内容写在横线上。
[ ] ,[ ] 。
(2)在下列模拟实验的方法步骤中错误
的是( )
A.黑围棋子代表含X染色体的生殖细胞,
白围棋子代表含Y染色体的生殖细胞。
B.记录完后将棋子放回原纸盒并摇匀。
C.取棋子时不看——盲摸。
D.在做数据统计分析时,上表中第5组的数据应该保留。
(3)模拟“精子与卵细胞随机结合”的实验结
果,说明了什么问题? 。
(4)图乙是某家族的遗传病图谱(显性基因用A表示,隐性基因用a表示),若图中5号和6号俩夫妇再生一个男孩,则这个男孩是正常的概率是 ,其基因的组成是 。
25.(4分)CCTV-1 2018年5月26日晚间新闻报道:在一个美国女性公民的尿液中发现了一种超级细菌。该细菌对所有的抗生素都有耐药性,甚至连被称为抗生素最后一道防线的黏菌素也丧失效力。因此,目前对有些病人来说,已经无药可用。据统计,全球每年约70万人死于超级细菌等耐药菌感染,23万新生儿因此不治夭折。所以抵制滥用抗生素,是一场没有硝烟的战争。分析材料,回答下列问题:
(1)超级细菌的细胞结构与动植物细胞结构相比,最主要的区别是 。
(2)从传染病流行的环节分析,超级细菌属于 ,超级细菌等耐药菌感染者属于
。
(3)从自然选择学说的角度分析,超级细菌出现的原因是 对耐药性细菌的长期选择,导致细菌耐药性逐渐增强。
26.(5分)生物小组用黑藻探究光合作用是否以二氧化碳作为原料。BTB(溴麝香草酚蓝)水溶液颜色变化可反映出水中二氧化碳含量变化,原理如图1所示。
依据这一原理,同学们进行实验,处理及结果如图2所示。
(1)黑藻能够利用光能合成有机物并释放氧气,该过程在细胞的 内进行。
(2)向BTB水溶液(蓝绿色)中吹入气体, BTB水溶液变为黄色,说明呼出的气体中含有较多的 。
(3)比较甲、乙组实验结果,说明黑藻的光合作用利用了水中的 。
(4)有同学质疑,光照是否会引起BTB水溶液中二氧化碳含量减少。为继续探究这个问题,请完善实验方案:①向BTB水溶液中吹入气体至溶液颜色变为黄色,②取一支试管丙,加入与甲、乙试管等量的BTB水溶液(黄色), ,置于光照条件下静置一段时间,③观察溶液颜色变化。④若BTB水溶液颜色呈现 ,则证明光照不引起BTB水溶液中二氧化碳含量减少。
参考答案
一、单项选择题(共20小题,每小题1分,共计20分)
题号 | 1 | 2 | 3 | 4 | 5 | 6 | 7 | 8 | 9 | 10 |
答案 | B | D | B | B | C | D | A | C | C | A |
题号 | 11 | 12 | 13 | 14 | 15 | 16 | 17 | 18 | 19 | 20 |
答案 | A | D | C | A | B | C | A | B | D | A |
二、非选择题(共6小题,每空1分,共计30分)
21、(本小题共5分)
(1)自动调节能力
(2)生物种类(或物种) 草→蝗虫→青蛙→蛇→鹰 鹰
(3)保护生物的栖息环境,是保护生物多样性的根本措施(其它合理即可)
22、(本小题共5分)
(1)唾液、胰液、肠液 (答全才给分)
(2)3→6→7→1
(3)肾小囊→肾小管
(4)激素 5→4→3→6→7
23、(本小题共5分)
(1)胎生 孢子繁殖
(2)不完全变态(或变态)
(3)温度
(4)传粉
24、(本小题共6分)
(1)③ 条 ⑤ 22+X或22+Y (序号和更正内容全对才给分)
(2)A
(3)生男生女机会均等
(4)75% AA或Aa (答全才给分)
25、(本小题共4分)
(1)没有成形的细胞核
(2)病原体 传染源
(3)抗生素
26、(本小题共5分)
(1)叶绿体
(2)二氧化碳
(3)二氧化碳
(4)不加黑藻 黄色
2023年吉林延边中考生物真题及答案: 这是一份2023年吉林延边中考生物真题及答案,共10页。试卷主要包含了选择题,非选择题等内容,欢迎下载使用。
2023年吉林松原中考生物真题及答案: 这是一份2023年吉林松原中考生物真题及答案,共10页。试卷主要包含了选择题,非选择题等内容,欢迎下载使用。
2023年吉林辽源中考生物真题及答案: 这是一份2023年吉林辽源中考生物真题及答案,共10页。试卷主要包含了选择题,非选择题等内容,欢迎下载使用。

