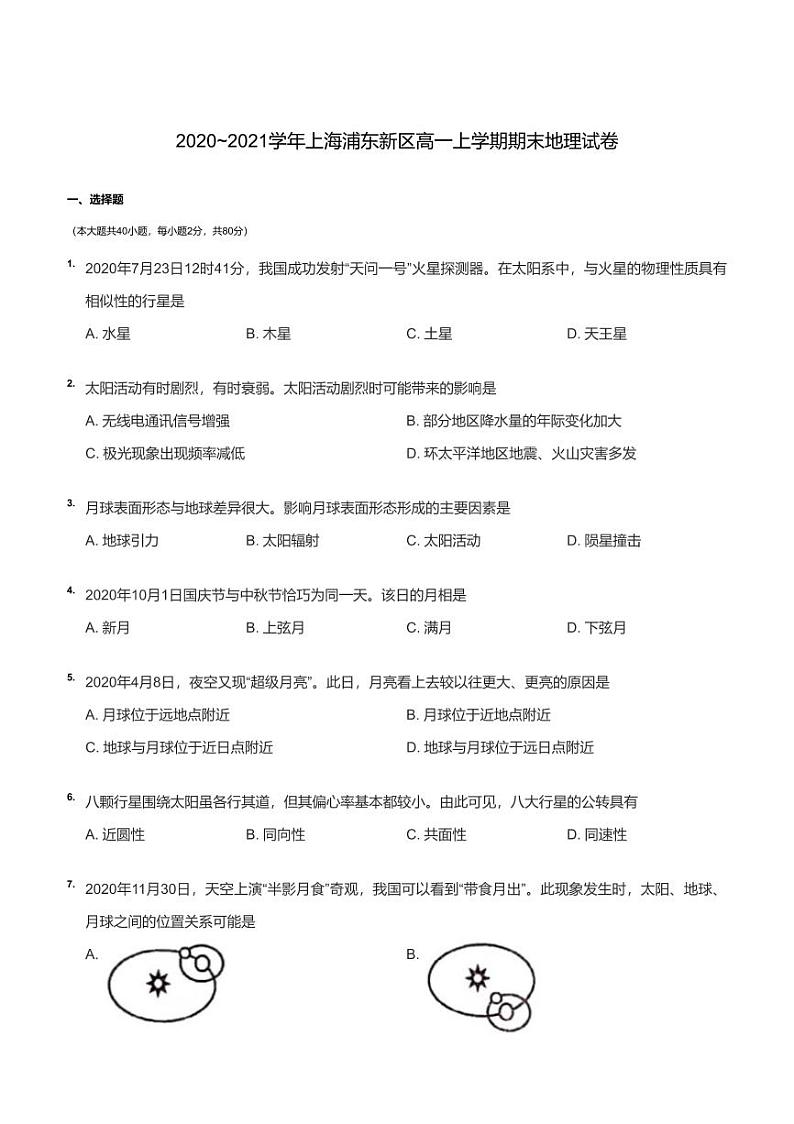
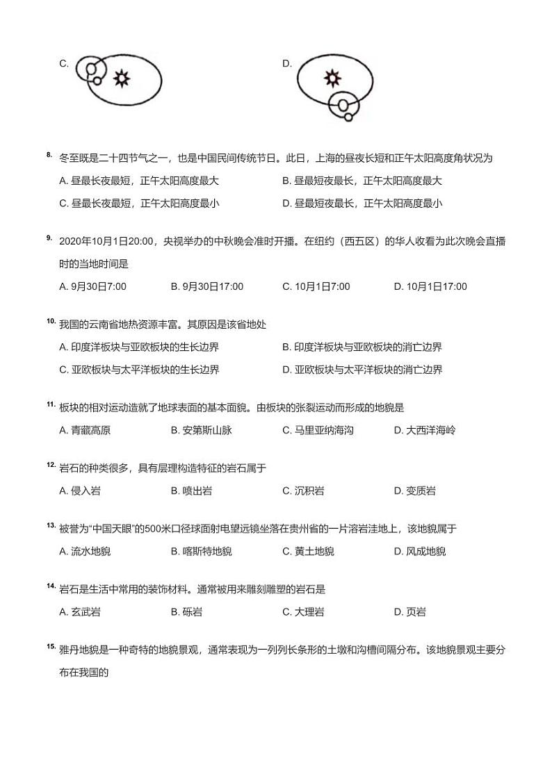
上海市浦东新区2020-2021高一上学期期末地理试卷+答案
展开2020_2021学年上海浦东新区高一上学期期末地理试卷及答案: 这是一份2020_2021学年上海浦东新区高一上学期期末地理试卷及答案,共11页。
2021年上海市浦东新区高考地理二模试卷: 这是一份2021年上海市浦东新区高考地理二模试卷,共24页。试卷主要包含了选择题,综合分析题,初四前后,上弦月出现在农历初七等内容,欢迎下载使用。
2022届上海市浦东新区高考一模地理试卷含解析: 这是一份2022届上海市浦东新区高考一模地理试卷含解析,共21页。试卷主要包含了单选题,综合题等内容,欢迎下载使用。

