2022-2023学年山东省东营市东营区四年级数学第二学期期末预测试题含解析
展开2022-2023学年山东省东营市东营区四年级数学第二学期期末预测试题
一、 填空题。 (20 分)
1.72时=(______)日;10升-2000毫升=(______)毫升。
2.在里填上“>”“<”或“=”。
1.992.0 4.8 kg4 kg 80 g 96÷(12+4)×296÷[(12+4)×2]
3.在括号里填上合适的数。
6吨5千克=(________)吨 3元5分=(________)元
2.8平方米=(________)平方米(________)平方分米
720厘米=(________)米=(________)千米
4.在○里填上“>”“<”或“=”。
3.20 3.2 0.51 0.509 1.231.32 42+58-42+58100-100
5.如果a+b=25,那么4×a+4×b=(________)。
6.220063005≈__________亿;874000≈__________万。
7.把一根绳子平均分成10份,1份是这根绳子的,可以写作( )。
8.从长度分别是1厘米、2厘米、3厘米、4厘米这几根小棒中,挑选三根围成一个三角形,分别是________、________、________.
9.两个数的积是450,一个乘数不变,另一个乘数乘2,现在的积是(___________)。
10.在( )里填上合适的小数。
(________)元 (________)千克 (________)厘米。
二、 选择题。 (把正确答案序号填在括号里。 每题 2 分, 共 10 分)
11.知道下面条件中的( ),就可以求出“AB两地相距多少千米。”
①小轿车已经行驶了2个小时。
②距离终点还剩120千米。
③小轿车的速度是货车的2倍。
④小轿车每小时行驶50千米。
A.①②③ B.①②④ C.①④ D.③④
12.下列算式中,得数是0的是( )。
A. B. C.
13.图中阴影部分的面积占整个图形面积的( ).
A. B. C.
14.( )省略万位后面的尾数约是257万。
A.2574999 B.2575000 C.2564999 D.2563750
15.100粒花生大约重200克,一亿粒花生大约重( )吨。
A.2 B.20 C.200
三、 判断题(对的打“√ ” , 错的打“×” 。 每题 2 分, 共 10 分)
16.75×43+25×43=(75+25)×43 运用了乘法分配律。 (____)
17.0.32和0.320的大小相等,计数单位也相等。(______)
18.把0.050化简后是0.5 (__________)
19.生活中很多物体都应用了三角形的稳定性。(______)
20.用3条线段一定能围成一个三角形. (____)
四、 计算题。 (28 分)
21.直接写出得数.
25×4= 10-2.5= 100×0.101= 0.7-0.07= 2.4+3.02=
3-1.4= 120×6= 0.45÷10= 0÷78= 18+24÷3=
22.竖式计算。(第③小题要验算)
① ② ③
五、 作图题。 (8 分)
23.画出下面每个图形所有的对称轴。
六、 解决问题。 (每题 4 分, 共 24 分)
24.一条环湖路全长2千米,小王和小张同时从环湖路的某地出发,沿相反方向步行。小王的速度是65米∕分,小张的速度是55米∕分。经过15分钟两人能相遇吗?如果不能相遇,两人还相距多少米?
25.一种水果饮料每瓶5元,一箱20瓶,李阿姨一次购买了3箱这样的水果饮料。李阿姨需要花多少元钱?
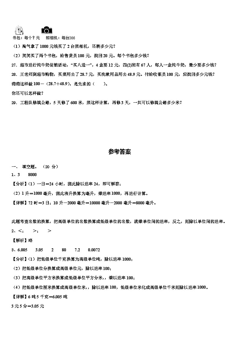
26.小小采购员:
(1)淘气拿了1000元钱买了2台照相机,还剩多少元?
(2)笑笑买了两个书包,给售货员100元,找回20元。每个书包多少钱?
27.超市进行纯牛奶促销活动,“买八送一”,4盒要12元,四(2)班有67人,每人一盒纯牛奶,最少要多少钱?
28.王老师到超市购物,买菜用去了28.7元,买洗漱用品用去48.9元。付给收银员100元,应找回多少元钱?
莉莉这样做100-(28.7+48.9),是先求的( )。
你还可以怎样做?
29.工程队修筑公路,5天修了600米,照这样计算,再修3天,一共可以修筑公路多少米?
参考答案
一、 填空题。 (20 分)
1、3 8000
【分析】(1)一日=24小时,据此除以进率24,即可解答;
(2)1升=1000毫升,据此将升换算为毫升,乘进率1000,再进行计算。
【详解】72时=3日;10升-2000毫升=10000毫升-2000毫升=8000毫升。
此题考查名数的换算,把高级单位的名数换算成低级单位的名数,就乘单位间的进率,反之,则除以单位间的进率。
2、<; >; >
【解析】略
3、6.005 3.05 2 80 7.2 0.0072
【分析】(1)把低级单位千克换算为高级单位吨,除以进率1000;
(2)把低级单位分换算成高级单位元,除以进率100;
(3)把高级单位平方米换算成低级单位平方分米,,乘以进率100;
(4)把低级单位厘米换算成高级单位米,,除以进率100,低级单位米化成高级单位千米则除以进率1000。
【详解】6吨5千克=6.005吨
3元5分=3.05元
2.8平方米=2平方米80平方分米
720厘米=7.2米=0.0072千米
此题考查名数的换算,把高级单位的名数换算成低级单位的名数,就乘单位间的进率,把低级单位的名数换算成高级单位的名数,就除以单位间的进率。
4、= > < >
【解析】略
5、100
【分析】运用乘法分配律可知4×a+4×b=4×(a+b),因为a+b=25,所以4×(a+b)=4×25=100,因此4×a+4×b=100。
【详解】4×a+4×b=4×(a+b)=4×25=100
掌握乘法分配律是解答本题的关键。
6、2 87
【分析】省略万位或亿位后面的尾数求近似数,利用“四舍五入”法,省略万位后面的尾数求近似数,根据千位上数的大小确定用“四舍”还是用“五入”;省略亿位后面的尾数求近似数,根据千万位上数的大小确定用“四舍”还是用“五入”;据此解答。
【详解】220063005≈2亿
874000≈87万
故答案为:2;87
本题主要考查整数求近似数,注意求近似数时要带计数单位。
7、; 0.1
【分析】把一个整体平均分成10份,其中的1份占这个整体的十分之一,用分数表示为,用小数表示为0.1。据此解答即可。
【详解】把一根绳子平均分成10份,其中的1份是这根绳子的,写成小数是0.1。
故答案为:; 0.1。
把一个整体平均分成10份、100份、1000份……这样的一份或几份可以用分母是10、100、1000……的分数来表示,也就可以用小数来表示。
8、2厘米 3厘米 4厘米
【分析】根据三角形的特性:两边之和大于第三边,三角形的两边的差一定小于第三边;从中选出三根小棒即可.解答此题的关键是根据三角形的特性进行分析、解答即可.
【详解】解:因为2+3>4,
所以三根小棒可能是2厘米、3厘米、4厘米;
故答案为2厘米、3厘米、4厘米.
9、900
【解析】略
10、0.2 0.5 2.4
【分析】角和元之间的进率是10,据此将2角换算成元。千克和克之间的进率是1000,据此将500克换算成千克。厘米和毫米之间的进率是10,据此将2厘米4毫米换算成厘米。
【详解】2角=0.2元
500克=0.5千克
2厘米4毫米=2.4厘米
本题考查人民币单位、质量单位、长度单位的换算。把高级单位换算成低级单位,就乘单位间的进率。把低级单位换算成高级单位,就除以单位间的进率。
二、 选择题。 (把正确答案序号填在括号里。 每题 2 分, 共 10 分)
11、B
【分析】本题考查行程中的三个要素:速度、路程、时间,知道两个量就可以求其中一个量,要求路程,那么条件中要已知速度和时间,据此选择合适的序号。
【详解】A、已知小轿车已经行驶2小时,距离终点还剩120千米,小轿车的速度是货车速度的2倍,速度无法得知,所以错误;
B、已知小轿车已经行驶2小时,距离终点还剩120千米,小轿车每小时行驶50千米,知道已行驶的时间和速度,可以求出剩下的时间,再将总时间乘速度即可得到总路程,可以求得。
C、小轿车已经行驶了2个小时,小轿车每小时行驶50千米,虽然已知时间和速度,但是剩下的路程所需时间未知,故错误。
D、小轿车的速度是货车的2倍,小轿车每小时行驶50千米。不知道时间,故错误。
故答案为:B
本题考查行程问题中三者之间的关系,需熟练掌握它们之间的关系,知二求一。
12、C
【分析】根据整数四则混合运算的法则分别计算出结果即可解答。
【详解】A:
=294-1
=293
B:
=294+1
=295
C:
=42×0÷7
=0÷7
=0
选项C符合题意要求,故答案选:C。
本题考查了整数四则混合运算,仔细认真计算即可求解,注意0乘除任何数都得0。
13、B
【解析】略
14、A
【分析】省略万位后面的尾数求近似数,根据千位上数字的大小确定用“四舍”、还是用“五入”,由此求出选项中数字的近似数即可。
【详解】A.2574999≈257万;
B.2575000≈258万;
C.2564999≈256万;
D.2563750≈256万。
故答案为:A
此题主要考查利用“四舍五入法”求近似数,注意求近似数用“≈”。
15、C
【分析】100粒花生大约重200克,1粒花生大约重200÷100=2克,则一亿粒花生大约重100000000×2克,克和千克之间的进率是1000,千克和吨之间的进率是1000,将克换算成吨即可。
【详解】200÷100=2(克)
100000000×2=200000000(克)
200000000克=200000千克=200吨
所以一亿粒花生大约重200吨。
故答案为:C。
本题考查质量单位的换算。把高级单位换算成低级单位,就乘单位间的进率。把低级单位换算成高级单位,就除以单位间的进率。
三、 判断题(对的打“√ ” , 错的打“×” 。 每题 2 分, 共 10 分)
16、√
【解析】略
17、×
【分析】根据小数的基本性质:在小数的末尾添上0或者去掉0,小数的大小不变。可知0.32=0.320,根据小数的意义可知计数单位不同,据此分析判断。
【详解】0.32=0.320,0.32的计数单位是0.01,0.320的计数单位是0.001,即0.32和0.320的大小相等,但是计数单位不同,所以原题判断错误。
本题主要考查小数的基本性质和小数的意义,注意小数的位数不同计数单位就不同。
18、错误
【解析】略
19、√
【分析】三角形的三边一旦确定,则形状大小完全确定,即三角形具有稳定性。人字架、起重机的底座,输电线路支架等,在日常生活中,很多物体都采用三角形结构,这是利用了三角形的稳定性。
【详解】生活中很多物体都应用了三角形的稳定性;
故答案为:√
此题主要考查了三角形的稳定性,关键是掌握当三角形三边的长度确定后,三角形的形状和大小就能唯一确定下来,故三角形具有稳定性。
20、错
【解析】只有任意两条线段的长度之和大于第三条线段的长度时,才能围成一个三角形.
四、 计算题。 (28 分)
21、100;7.5;10.1;0.63;5.42
1.6;720;0.045;0;26
【详解】略
22、7.65;58.78;37.4
【分析】根据小数加减法运算的计算法则计算即可求解,注意第③小题要验算。
【详解】①7.65 ②58.78 ③37.4
验算:
考查了小数加减法运算,关键是熟练掌握计算法则正确进行计算。
五、 作图题。 (8 分)
23、
【分析】画对称轴的步骤:
(1)找出轴对称图形的任意一组对称点;
(2)连结对称点;
(3)画出对称点所连线段的垂直平分线,就可以得到该图形的对称轴。
【详解】第一个是等腰三角形有1条对称轴,第二个图片有2条对称轴,第三个是长方形也有2条对称轴。
故答案为:
本题考查了画对称轴,对称轴要出格。
六、 解决问题。 (每题 4 分, 共 24 分)
24、不能, 200米
【解析】2千米=2000米
(65+55)×15=1800(米)
2000-1800=200(米)
答:经过15分钟两人不能相遇,两人还相距200米。
25、300元
【分析】先用5乘20计算出一箱水果饮料的价格,在乘3计算出3箱水果饮料的总价。
【详解】5×20×3
=100×3
=300(元)
答:李阿姨需要花300元。
本题是典型的经济问题,关键是牢记公式:总价=单价×数量,列式计算问题。
26、268元;40元
【分析】(1)应先求出2台照相机的价格,然后用1000元减去2台照相机的价格即可;
(2)给售货员100元,找回20元,两个书包共用去100-20=80(元),则每个书包的价格为80÷2,解决问题。
【详解】(1)1000-366×2=268(元)
答:还剩268元。
(2)(100-20)÷2=40(元)
答:每个书包40元。
此题考查了学生运用图中给出的数据解决实际问题的能力。
27、180元
【解析】7×8+7=63(盒) 63+4=67(盒)
12×2=24(元) 24×7+12=180(元)
答:最少要180元钱。
28、22.4元;买菜和买洗漱用品一共用去多少元; 还可以列式100-28.7-48.9计算。
【分析】(1)买菜和买洗漱用品一共用去多少元;
(2)还可以根据所付的钱数(100)-买菜的总费用-买洗漱用品的总费用=应找的钱数,进行解答即可。
【详解】(1)买菜和买洗漱用品一共用去多少元。
(2)100-28.7-48.9
=71.3-48.9
=22.4(元)
答:应找回22.4元。
此题考查是连减应用题的两种解题思路,应结合实例并理解和掌握。
29、960米
【分析】根据题意知道,工作效率一定,工作量和工作时间成正比例,由此列式解答即可。
【详解】解:一共可以修筑公路x米;
x:(5+3)=600:5,
5x=600×(5+3),
5x=600×8,
x=,
x=960
答:一共可以修筑公路960米。
根据工作效率,工作时间和工作量三者的关系,列式解答即可;注意此题是求一共可以修筑公路的米数不是3天修公路的米数。
山东省东营市东营区2022-2023学年三下数学期末预测试题含答案: 这是一份山东省东营市东营区2022-2023学年三下数学期末预测试题含答案,共5页。试卷主要包含了用心思考,我会选,认真辨析,我会判,仔细观察,我会填,认真细致,我会算,动手操作,我能行,生活问题,我会解等内容,欢迎下载使用。
2022-2023学年山东省东营市东营区五年级数学第二学期期末达标测试试题含解析: 这是一份2022-2023学年山东省东营市东营区五年级数学第二学期期末达标测试试题含解析,共6页。试卷主要包含了认真填一填,是非辨一辨,细心选一选,用心算一算,操作与思考,解决问题等内容,欢迎下载使用。
2022-2023学年东营市东营区数学五下期末达标测试试题含解析: 这是一份2022-2023学年东营市东营区数学五下期末达标测试试题含解析,共6页。试卷主要包含了仔细推敲,细心判断,反复思考,慎重选择,用心思考,认真填空,注意审题,用心计算,看清要求,动手操作,灵活运用,解决问题等内容,欢迎下载使用。

