黑龙江省伊春市伊春区2022-2023学年数学三下期末联考模拟试题含解析
展开这是一份黑龙江省伊春市伊春区2022-2023学年数学三下期末联考模拟试题含解析,共10页。试卷主要包含了用心思考,认真填写,仔细推敲,认真辨析,反复比较,慎重选择,细心计算,认真检查,操作题,解决问题等内容,欢迎下载使用。
黑龙江省伊春市伊春区2022-2023学年数学三下期末联考模拟试题
一、用心思考,认真填写。
1.三年级有115名学生去划船,每条船坐6人,最少应租(______)条船。
2.在括号里填上“>”“<”或“=”。
3.2元(________)2.9元 5分米(________)1.3米 (________)
400平方分米(________)40平方米 7平方分米(________)69平方厘米
3.小明家在小华家的西南方向,小华家在小明家的________方向。
4.学校食堂购回一批粮食,其中11袋面粉,每袋25千克;20袋大米,每袋20千克。购回面粉(________)千克。
5.单位换算。
800平方米=(________)平方分米 50平方分米=(________)平方厘米
60分米=(________)厘米 5元8角=(________)元(用小数表示)
6.一个长方形的周长是40厘米,它的宽是8厘米,它的长是(______)厘米,面积是(______)平方厘米.
7.5个(________)是265,(________)个3是753。
8.学校采购体育用品,每个排球81元,买19个这样的排球,大约用(_______)元。
9.343÷7的商是(______)位数,商大约是(______)。
10.3.7元是_____元_____角.
11.去年小芳比姐姐小18岁,姐姐今年的岁数正好是小芳的3倍.小芳今年________岁,姐姐去年________岁.
二、仔细推敲,认真辨析。
12.小兰面对西,她背对的方向是南。_____。
13.一个卧室的面积是15平方分米。 (________)
14.把一根木头锯成4段,每段是这根木头的_____。
15.65×24与42×35的积的末尾一定都有1. (____)
16.两个乘数的个位数都不是0,积的个位数不可能是0。(______)
三、反复比较,慎重选择。(把正确答案的序号填在括号里)
17.用一根16厘米长的铁丝,围成一个长方形,下列说法正确的是( )。
A.长方形长8厘米,宽2厘米 B.长方形面积一定是7平方厘米
C.长方形长10厘米,宽6厘米 D.长方形的周长一定是16厘米
18.笔算21×22,第二个因数十位上的2乘21,等于42,这个42表示( )。
A.42个十 B.42个百 C.42个千
19.24×13,第二个乘数十位上的“1”去乘“24”得( )。
A.24 B.240 C.2400
20.一个数除以6商是56,余数是5,这个数是( )
A.336 B.341 C.280
21.大于7.3小于7.4的数有( )。
A.10个 B.9个 C.无数个
四、细心计算,认真检查。
22.直接写出得数。
23.脱式计算.
32×34 – 47 456÷3 +324 36×13 ÷2
24.计算下面各题。
五、操作题
25.看分数涂颜色。
26.请你分别画出一个面积为16平方厘米的正方形和长方形。(代表1平方厘米)
六、解决问题
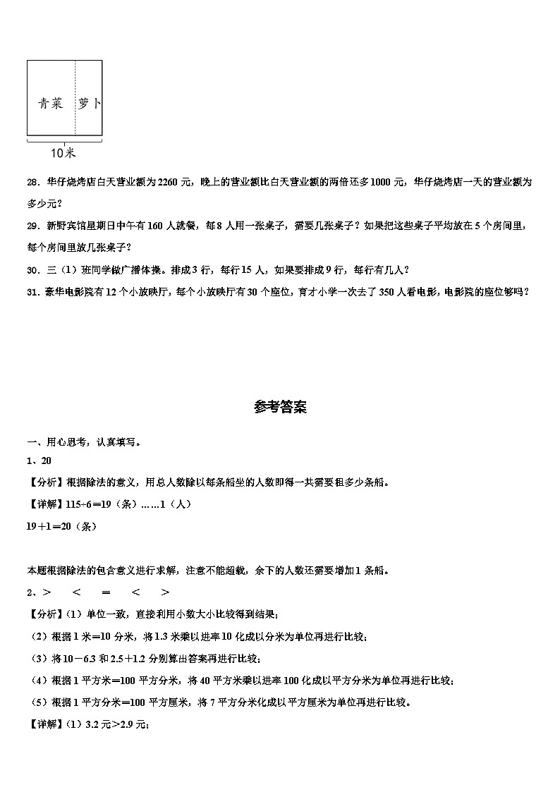
27.如图,一块正方形菜地,种青菜,其余的种萝卜。青菜的种植面积是多少平方米?萝卜的种植面积呢?
28.华仔烧烤店白天营业额为2260元,晚上的营业额比白天营业额的两倍还多1000元,华仔烧烤店一天的营业额为多少元?
29.新野宾馆星期日中午有160人就餐,每8人用一张桌子,需要几张桌子?如果把这些桌子平均放在5个房间里,每个房间里放几张桌子?
30.三(1)班同学做广播体操。排成3行,每行15人,如果要排成9行,每行有几人?
31.豪华电影院有12个小放映厅,每个小放映厅有30个座位,育才小学一次去了350人看电影,电影院的座位够吗?
参考答案
一、用心思考,认真填写。
1、20
【分析】根据除法的意义,用总人数除以每条船坐的人数即得一共需要租多少条船。
【详解】115÷6=19(条)……1(人)
19+1=20(条)
本题根据除法的包含意义进行求解,注意不能超载,余下的人数还需要增加1条船。
2、> < = < >
【分析】(1)单位一致,直接利用小数大小比较得到结果;
(2)根据1米=10分米,将1.3米乘以进率10化成以分米为单位再进行比较;
(3)将10-6.3和2.5+1.2分别算出答案再进行比较;
(4)根据1平方米=100平方分米,将40平方米乘以进率100化成以平方分米为单位再进行比较;
(5)根据1平方分米=100平方厘米,将7平方分米化成以平方厘米为单位再进行比较。
【详解】(1)3.2元>2.9元;
(2)1.3米=13分米,5分米<13分米,所以5分米小于1.3米;
(3)10-6.3=3.7,2.5+1.2=33.7,所以10-6.3=2.5+1.3;
(4)40平方米=4000平方分米,400平方分米<4000平方分米,所以400平方分米<40平方米;
(5)7平方分米=700平方厘米。700平方厘米>69平方厘米,所以7平方分米>69平方厘米。
故答案为:>;<;=;<;>。
本题考查的是面积单位和长度单位的换算,以及小数的大小比较,有单位的要将单位统一后进行比较,是式子的,要将式子的结果算出来再进行比较。
3、东北
【解析】小明家在小华家的西南方向,是以小华家为中心;小华在小明家的哪个方向,是以小明家为中心,根据方向的相对性,以小明家为中心,小华在小明家的东北方向。
4、275
【分析】买了11袋面粉,每袋25千克,那么面粉的总质量就是11个25千克,用25乘11即可求解。
【详解】25×11=275(千克)
本题考查了整数乘法的意义:求几个几是多少,用乘法求解;注意大米的数量是多余条件。
5、80000 5000 600 5.8
【分析】(1)高级单位平方米化低级单位平方分米,乘以进率100;
(2)高级单位平方分米化低级单位平方厘米,乘以进率100;
(3)高级单位分米化低级单位厘米,乘以进率10;
(4)把5元8角换算成元数,先把8角换算成元数,用8除以进率10得0.8元,再把5元、0.8元加起来得5.8元。
【详解】800平方米=800×100=(80000)平方分米 50平方分米=50×100=(5000)平方厘米
60分米=60×10=(600)厘米 5元8角=5+8÷10=(5.8)元(用小数表示)
故答案为:80000;5000;600;5.8
此题考查名数的换算,把高级单位的名数换算成低级单位的名数,就乘单位间的进率;把低级单位的名数换算成高级单位的名数,就除以单位间的进率。
6、12 96
【详解】略
7、53 251
【分析】(1)根据求一个数是另一个数的几倍用除法列式计算即可;
(2)求753里面有多少个3,根据除法的意义列式计算即可。
【详解】265÷5=53
753÷3=251
故答案为:①53 ②251
此题考查整数除法的意义:求一个数是另一个数的几倍;求一个数里面有几个另一个数;都用除法进行解答。
8、1600
【解析】略
9、两50
【解析】略
10、3 7
【解析】略
11、9 26
【考点】列方程解含有两个未知数的应用题
【解析】解:设去年小芳x岁,姐姐(x+18)岁,
3(x+1)=x+18+1
3x+3=x+19
2x=16
x=8
姐姐:8+18=26(岁)
小芳今年:8+1=9(岁)
故答案为9;26.
【分析】根据题意,设去年小芳x岁,姐姐(x+18)岁,然后用小芳今年的年龄×3=姐姐今年的年龄,据此列方程解答.
二、仔细推敲,认真辨析。
12、×
【分析】根据方位的相对性可知,西对东,小兰面对西,她背对的方向是西的对面东,据此分析判断。
【详解】小兰面对西,她背对的方向是西的对面东,所以小兰面对西,她背对的方向是南的说法是错误的;
故答案为×。
本题主要考查方位的辨别,注意东西相对。
13、×
【解析】略
14、×
【分析】如果是平均锯成4段,求每段是这根木头的几分之几,平均分的是单位“1”,求的是分率;用除法计算。
【详解】因为没有“平均”两个字,所以不能直接用除法计算,即每段不一定是这根木头的。
故答案为×。
认真复习题目,看出是否有“平均”两个字是解决此题的关键。
15、√
【解析】略
16、×
【分析】两个数相乘的积末尾是否有0,一是看两个因数的末尾是否有0,二是看两个因数的个位相乘的末尾是否有0。
【详解】两个乘数的个位相乘末尾有0,它们的积末尾也有0,如24×5=120,积的个位就是0。
故答案为:错误
本题考查因数相乘积的末尾是否有0,注意要考虑到各种情况。
三、反复比较,慎重选择。(把正确答案的序号填在括号里)
17、D
【分析】根据长方形的面积=长×宽,长方形的周长=(长+宽)×2,长方形的周长除以2即为长方形中长和宽的和,逐项进行分析即可。
【详解】16÷2=8(厘米)
A.8+2≠8,A选项错误;
B.当长是6厘米,宽是2厘米,面积是6×2=12(平方厘米),B选项错误;
C.10+6≠8,C选项错误;
D.根据周长的定义,16厘米长的铁丝,不管围成什么样的长方形,周长一定是16厘米,D选项正确;
故答案为:D
此题主要考查的是长方形周长公式和面积公式的应用,注重知识的归纳总结和灵活应用。
18、A
【分析】根据两位数乘两位数的计算方法,第二个因数十位上的2乘21,表示2个十乘21,得到42个十,由此求解。
【详解】21×22=462
第二个因数十位上的2乘21,等于42,这个42表示42个十。
故答案为:A
解决本题关键是熟练掌握两位数乘两位数的计算方法。
19、B
【分析】由题意可得,十位上的“1”相当于“10”,则24×10=240,据此判断即可。
【详解】24×10=240
故答案为:B
此题考查了乘法竖式的计算方法,明确两位数乘两位数的计算方法即可。
20、B
【详解】
56×6+5
=336+5
=1
答:这个数是1.
故选:B.
求被除数,根据:被除数=商×除数+余数,解答即可.
21、C
【分析】比7.3大并且比7.4小的小数有:两位的有:7.31、7.32、7.33、……、7.39;三位的有:7.301、7.302、7.303、……、7.399;……所以比7.3大比7.4小的小数有无数个。
【详解】根据分析可知,大于7.3小于7.4的数有无数个。
故答案为:C。
求两个小数之间有多少个小数,若位数不确定,就有无数个。
四、细心计算,认真检查。
22、8;100;40
4400;1000;350
12000;1.7;3.6
【详解】略
23、1041,476,234
【解析】略
24、270;728;100;1012
【分析】(1)从左往右依次计算;
(2)先算乘法,再算减法;
(3)先算除法,再算加法;
(4)先算小括号里的减法,再算小括号外的乘法。
【详解】
=18×15
=270
=780-52
=728
=75+25
=100
=23×44
=1012
本题考查了整数的四则混合运算,计算时先理清楚运算顺序,根据运算顺序逐步求解即可。
五、操作题
25、
【解析】略
26、见详解
【分析】正方形的面积=边长×边长,4×4=16,则面积为16平方厘米的正方形的边长是4厘米。长方形的面积=长×宽,8×2=16,则面积为16平方厘米的长方形,可以是长8厘米宽2厘米。据此画图即可。
【详解】
正方形的面积=边长×边长,长方形的面积=长×宽,灵活运用公式解决问题。
六、解决问题
27、青菜:60平方米;萝卜:40平方米
【分析】根据正方形的面积=边长×边长,先求出正方形菜地的面积,再根据分数的意义,种青菜,表示将正方形菜地的面积平均分为5份,青菜占其中的3份,由此求出青菜的面积,再用菜地的面积减去青菜地的面积,进一步求出萝卜地的面积。
【详解】10×10=100(平方米)
100÷5×3
=20×3
=60(平方米)
100-60=40(平方米)
答:青菜的种植面积是60平方米,萝卜的种植面积是40平方米。
本题主要考查正方面积的实际应用和分数的意义,解题的关键是根据青菜的分率求出它的面积。
28、7780元
【分析】华仔烧烤店一天的营业额=白天的营业额+晚上的营业额,晚上的营业额=白天的营业额×倍数+多出的钱数,据此代入数据解答即可。
【详解】2260×2+1000+2260
=4520+1000+2260
=7780(元)
答: 华仔烧烤店一天的营业额为7780元。
营业额由一天不同时间段的收入组成,根据生活实际解题。
29、20张;4张
【分析】要求需要几张桌子,也就是求160里面有几个8,根据整数除法的意义,用除法计算,即160÷8=20张;
要求每个房间里放几张桌子,也就是求20里面有几个5,根据整数除法的意义,用除法计算,即20÷5=4张。
【详解】160÷8=20(张)
20÷5=4(张)
答:需要20张桌子,每个房间里放4张桌子。
解决此题关键是明白求一个数里面有几个另一个数,用除法计算。
30、5人
【分析】首先用每行的人数乘行数求出总人数,然后用总人数除以行数即可求出每行的人数,据此解答。
【详解】15×3÷9
=45÷9
=5(人)
答:每行有5人。
此题属于简单的“归总”问题,先用乘法求出总量,再用除法求出单一量。
31、够
【详解】12×30=360(个) 360>350 够
相关试卷
这是一份黑龙江省伊春市伊春区2022-2023学年数学五下期末学业水平测试模拟试题含答案,共7页。试卷主要包含了仔细填空,准确判断,谨慎选择,细想快算,能写会画等内容,欢迎下载使用。
这是一份2023年黑龙江省伊春市伊春区数学四下期末质量跟踪监视模拟试题含解析,共6页。试卷主要包含了用心思考,我会选,认真辨析,我会判,仔细观察,我会填,认真细致,我会算,动手操作,我能行,生活问题,我会解等内容,欢迎下载使用。
这是一份2023届伊春市伊春区数学四下期末质量跟踪监视模拟试题含解析,共5页。试卷主要包含了用心思考,认真填写,仔细推敲,认真辨析,反复比较,慎重选择,细心计算,认真检查,操作题,解决问题等内容,欢迎下载使用。

