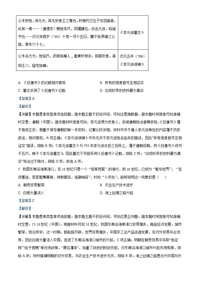
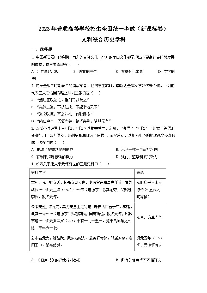
2023年高考新课标卷文综历史试题及答案解析(山西、吉林、黑龙江、安徽、云南)
展开2023年高考历史冲刺最后压轴卷02(云南、安徽、黑龙江、山西、吉林五省通用卷)(参考答案): 这是一份2023年高考历史冲刺最后压轴卷02(云南、安徽、黑龙江、山西、吉林五省通用卷)(参考答案),共3页。
2023年高考历史冲刺最后压轴卷01(云南、安徽、黑龙江、山西、吉林五省通用卷)(参考答案): 这是一份2023年高考历史冲刺最后压轴卷01(云南、安徽、黑龙江、山西、吉林五省通用卷)(参考答案),共3页。
2023年高考押题预测卷01(云南,安徽,黑龙江,山西,吉林五省通用)-历史(参考答案): 这是一份2023年高考押题预测卷01(云南,安徽,黑龙江,山西,吉林五省通用)-历史(参考答案),共3页。

