2023北京西城高一(上)期末政治(教师版)
展开2022北京西城高一(下)期末政治(教师版): 这是一份2022北京西城高一(下)期末政治(教师版),共26页。试卷主要包含了本部分共5题,共56分等内容,欢迎下载使用。
2021北京西城高一(上)期末政治(教师版): 这是一份2021北京西城高一(上)期末政治(教师版),共10页。
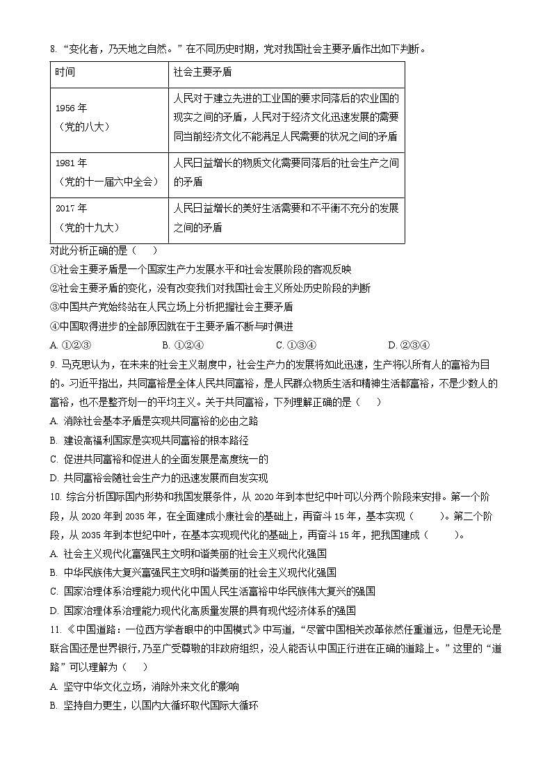
2022北京西城高一(上)期末政治(教师版): 这是一份2022北京西城高一(上)期末政治(教师版),共21页。试卷主要包含了“变化者,乃天地之自然等内容,欢迎下载使用。

