2022-2023学年江西省上饶市第一中学等部分学校高二3月第一次大联考化学试题含答案
展开
这是一份2022-2023学年江西省上饶市第一中学等部分学校高二3月第一次大联考化学试题含答案,共7页。试卷主要包含了请将各题答案填写在答题卡上,本试卷主要考试内容,可能用到的相对原子质量, 下列说法正确是等内容,欢迎下载使用。
上饶市2022~2023学年第二学期部分高中学校3月
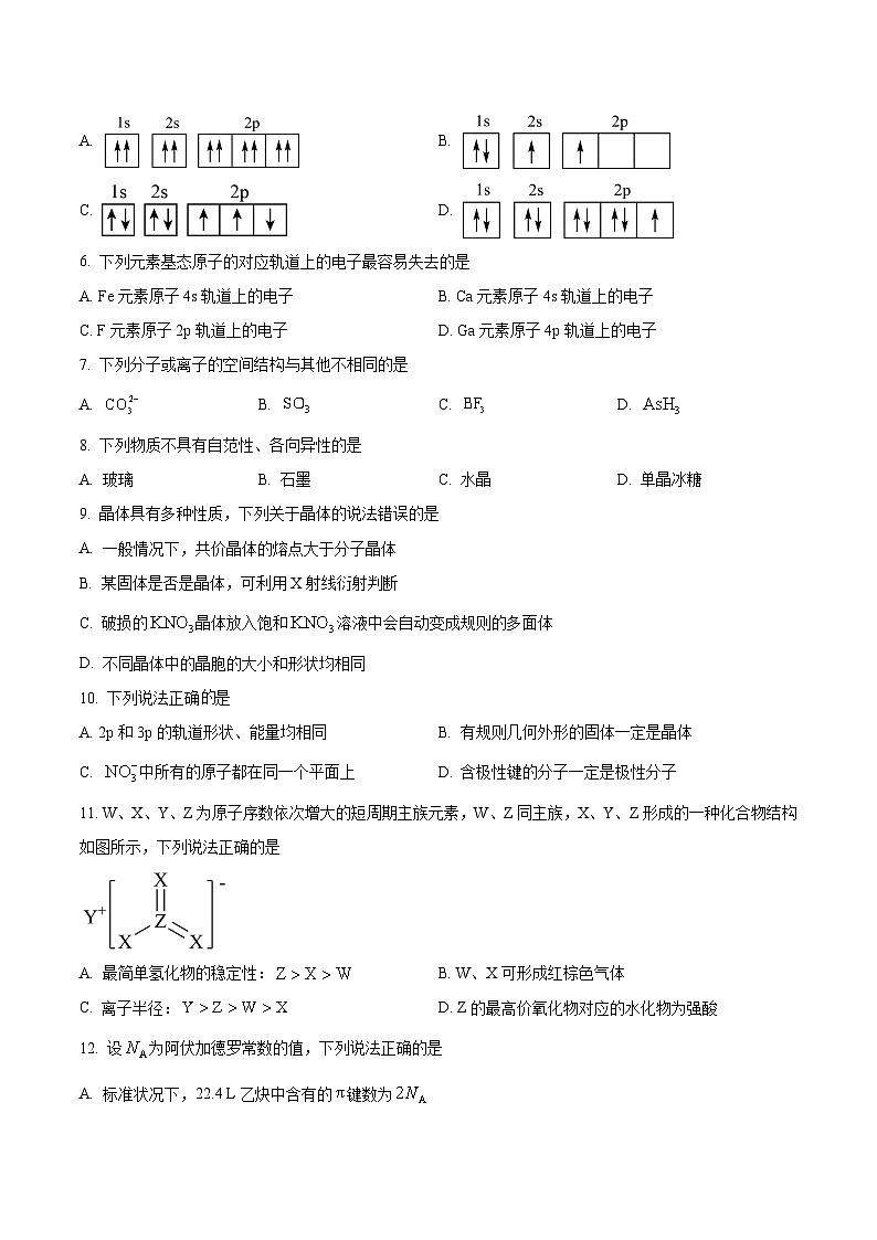
第一次大联考高二化学考试试卷考生注意:1.本试卷分选择题和非选择题两部分,共100分。考试时间75分钟。2.请将各题答案填写在答题卡上。3.本试卷主要考试内容:人教版选择性必修2第一章至第三章第二节。4.可能用到的相对原子质量:H 1 B 11 C 12 O 16 Mg 24 P 31 Cl 35.5 As 75一、选择题:本题共14小题,每小题3分,共42分。在每小题给出的四个选项中,只有一项是符合题目要求的。1. 唐代诗人白居易有诗云:“融雪煎香茗,调酥煮乳糜。”下列物质形成的晶体熔化时与雪融化时破坏的作用力完全相同的是A. 干冰 B. 氨气 C. 金刚石 D. NaCl2. 室温下,某种催化剂能高效催化空气中甲醛的氧化,快速实现室内空气的净化,发生的反应如下:。下列有关说法正确的是A. 反应物和生成物都是极性分子B. HCHO分子中键与键的比值为3∶1C. HCHO、分子的中心原子杂化类型相同D. 每净化22.4 L含HCHO的空气,转移3. 下列化学用语错误的是A. 的结构示意图为 B. 中子数为21的K原子为C. 甲醛分子的空间结构模型为 D. 的VSEPR模型为4. 下列晶体的熔点最低的是A 干冰 B. 冰 C. 晶体硅 D. 冰醋酸5. 下列原子的轨道表示式违背了洪特规则的是A. B. C. D. 6. 下列元素基态原子的对应轨道上的电子最容易失去的是A. Fe元素原子4s轨道上的电子 B. Ca元素原子4s轨道上的电子C. F元素原子2p轨道上的电子 D. Ga元素原子4p轨道上的电子7. 下列分子或离子的空间结构与其他不相同的是A. B. C. D. 8. 下列物质不具有自范性、各向异性的是A. 玻璃 B. 石墨 C. 水晶 D. 单晶冰糖9. 晶体具有多种性质,下列关于晶体的说法错误的是A. 一般情况下,共价晶体的熔点大于分子晶体B. 某固体是否是晶体,可利用X射线衍射判断C. 破损的晶体放入饱和溶液中会自动变成规则的多面体D. 不同晶体中的晶胞的大小和形状均相同10. 下列说法正确是A. 2p和3p的轨道形状、能量均相同 B. 有规则几何外形的固体一定是晶体C. 中所有的原子都在同一个平面上 D. 含极性键的分子一定是极性分子11. W、X、Y、Z为原子序数依次增大的短周期主族元素,W、Z同主族,X、Y、Z形成的一种化合物结构如图所示,下列说法正确的是A. 最简单氢化物的稳定性: B. W、X可形成红棕色气体C. 离子半径: D. Z的最高价氧化物对应的水化物为强酸 12. 设为阿伏加德罗常数的值,下列说法正确的是A. 标准状况下,22.4 L乙炔中含有的键数为B. 溶液中含有的H−O键数为C. 中含有的中子数为D. 常温常压下,14g乙烯中含有的极性共价键数为13. 白磷和黑磷(每一个层由曲折的磷原子链组成)的结构如图所示,下列说法正确的是A. 二者互为同分异构体B. 二者P原子的杂化方式不同C. 31 g白磷和31 g黑鳞所合P—P键的数目相等D. 二者晶体类型相同14. 已知,的酸性比强,下列说法正确的是A. 酸性:B. 键能:C. 和均不含手性碳原子D 该反应属于置换反应三、非选择题:本题共4小题,共58分。15. 下表为元素周期表的一部分,请根据所学知识回答下列问题:(1)B、C、D三种元素的电负性由大到小的顺序是_______(用元素符号表示)。A与B、D分别形成的最简单化合物的沸点由大到小的顺序是_______(填化学式),原因为_______。(2)上述元素的原子中,未成对电子数量多的是_______(填元素符号),写出该元素基态原子的核外电子排布式:_______。(3)上述7种元素中金属性最强的为_______(填名称)。该元素与B可形成原子个数比为1∶1的化合物甲,则甲的电子式为_______,其中所含的化学键类型为_______。16. 氯化钯可用于制作气敏元件、分析试剂等,还可用于检测CO(浸有磷钼酸溶液的氯化钯试纸遇微量CO立即变成蓝色),其原理为。请回答下列问题。(1)该反应中以s−p重叠形成键的物质是_______(填化学式,下同),以重叠形成键的物质是_______。(2)卤族元素形成的最高价含氧酸的酸性:,可能的原因是_______预测卤族元素氢化物(不考虑砹化氢)的酸性由强到弱的顺序是_______(填化学式)。(3)已知金属Pd的晶胞结构如图,Pd原子的半径为rpm。①该晶胞中含有_______个Pd原子。②Pd原子的配位数为_______。③该晶胞的空间利用率为_______。17. 甲硫氨酸是构成人体的必需氨基酸之一,必须由外部获得。可用于肝硬化及脂防肝等的辅助治疗,也可用于治疗对乙酰氨基酚中毒,以及乙醇和磺胺等药物引起的肝损害,其结构如图。(1)甲硫氨酸中N、O、S元素的第一电离能由大到小的顺序为_______。(2)甲硫氨酸晶体中微粒间的作用力有_______、_______、_______。(3)、中C、N原子的杂化类型分别为_______、_______;C—H键之间的键角_______(填“>”“<”或“=”)N—H键之间的键角,原因是_______。(4)该物质_______(填“能”或“不能”)溶于水,理由是_______。18. 立方砷化硼具有高载流子迁移率,超越硅导热、导电性能,有望成为硅基元器件的替代方案,其晶胞结构如图所示,请回答下列问题:(1)As在元素周期表中的位置是_______。As属于_______区元素。(2)该晶胞的化学式为_______。2、3、4、5四个原子所围成的空间结构为_______形。(3)晶胞有两个基本要素。①原子坐标参数,表示晶胞内部各原子的相对位置,图中1号原子的坐标参数为,6号原子的坐标参数为,则2号原子的坐标参数为_______。②晶胞参数是用来描述晶胞大小和形状的,设该晶胞的晶胞参数为a pm,阿伏加德罗常数为,则B、As原子之间的最短距离为_______pm,该晶胞的密度为_______。
上饶市2022~2023学年第二学期部分高中学校3月第一次大联考高二化学考试答案 一、选择题:本题共14小题,每小题3分,共42分。在每小题给出的四个选项中,只有一项是符合题目要求的。【1题答案】【答案】B【2题答案】【答案】B【3题答案】【答案】D【4题答案】【答案】A【5题答案】【答案】C【6题答案】【答案】B【7题答案】【答案】D【8题答案】【答案】A【9题答案】【答案】D【10题答案】【答案】C【11题答案】【答案】B【12题答案】【答案】A【13题答案】【答案】C【14题答案】【答案】C三、非选择题:本题共4小题,共58分。【15题答案】【答案】(1) ①. O>Cl>P ②. H2O>HCl ③. 水分子间存分子间氢键 (2) ①. Cr ②. 1s22s22p63s23p63d54s1 (3) ①. 钾 ②. ③. 离子键,非极性共价键【16题答案】【答案】(1) ①. HCl ②. H2O (2) ①. Cl到I,电负性减弱,对成键电子对的吸引减弱,H-O的极性减弱,电离氢离子能力减弱 ②. HI>HBr>HCl>HF (3) ①. 4 ②. 12 ③. 74%【17题答案】【答案】(1)N>O>S (2) ①. 共价键 ②. 氢键 ③. 范德华力 (3) ①. sp3 ②. sp3 ③. > ④. 中N有一对孤对电子,中C没有孤对电子,孤对电子对成键电子对排斥力大于成键电子对对成键电子对的排斥力,使得中成键键角减小 (4) ①. 能 ②. 含有O-H、N-H,能与水分子形成氢键【18题答案】【答案】(1) ①. 第四周期第VA族 ②. p (2) ①. BAs ②. 四面体 (3) ①. ②. ③.
相关试卷
这是一份2024届江西省高三部分高中学校上学期9月第一次联考化学试题,共13页。
这是一份江西省2024届高三第一次大联考模拟预测化学试题,文件包含江西省2024届高三第一次大联考模拟预测化学试题pdf、24届7月高三联考·化学DA1pdf等2份试卷配套教学资源,其中试卷共15页, 欢迎下载使用。
这是一份江西省2024届高三第一次大联考模拟预测化学试题(含答案),共15页。试卷主要包含了下列分类正确的是,一种高分子材料等内容,欢迎下载使用。

