吉林省四平市梨树县2023届数学三下期末达标检测模拟试题含解析
展开吉林省四平市梨树县2023届数学三下期末达标检测模拟试题
一、填空题
1.一列火车上午8:30从温州出发,当天下午3:30到达杭州,途中用去了_____小时。
2.在横线上填上“>”“<”或“=”.
1.2千克________900克 3元5角8分________4.23元
0.75米________75厘米 2小时________200分钟
0.87________0.78 2平方分米________3平方米
3.在括号里填上合适的小数。
4.80×25积的末尾有(_________)个零.48×52积是(_______)位数,大约是(_________).
5.把一张长方形纸平均分成7份,每份是这张纸的____,5份是这张纸的____.
6.2019年上半年一共有(______)天。
7.5千米=________米 1厘米-3毫米=________毫米
2分=________秒 3吨-2000千克=________千克
8.在括号里填上合适的单位。
字典厚约5(______) 汽车每小时行驶60(______)
小明身高136(______) 操场的占地面积大约2000(______)
一块黑板的面积是4(______) 妈妈的腰围70(______)
9.方方家写字台的面是一个长方形,长12分米,宽5分米,周长是(________),面积是(________),合(________)平方厘米。
10.用2、4、6、8可以组成________个没有重复数字的两位数。
二、选择题
11.下面四个数中,只读一个零的数是( )。
A.0.01 B.30.02 C.101.01 D.5.003
12.小芳家在小丽家的西北方向,则小丽家在小芳家的( )方向.
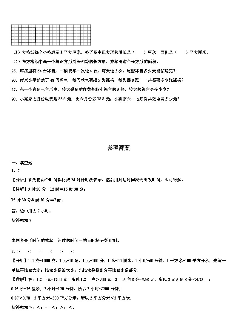
A.西南 B.东南 C.东北
13.一块正方形草地的周长是64m,它的面积是( )。
A.4096平方米 B.8平方米 C.256平方米 D.224平方米
14.边长4分米的正方形的面积是16( )。
A.平方分米 B.平方米 C.分米
15.阳光水果店运来水果24箱,每箱12千克,售出一些后,还剩56千克,售出了( )千克.
A.288 B.344 C.232
三、判断题
16.在估算319÷4时,可以把319看成360,得数大约是90。(________)
17.我们在用竖式计算加法、减法、乘法时,都是从个位,也就是低位算起。用竖式计算除法呢?小明在计算下面这道题时是这样计算的:
题目:有48个桃子,平均分给2只猴子,每只猴子分多少个?
小明是从低位开始算的。你怎样评价他的算法?你认为应该怎样算?能举个例子给小明讲讲吗?
18.边长是2米的正方形,它的面积小于周长。(_______)
19.一个女士包的价格是480元,是一个男士包的2倍,男士包960元一个。 (______)
20.一块菜地的一定比另一块菜地的大. (_______)
四、计算题
21.直接写出得数。
20×5= 30×12= 86-74= 6.3-2.6= 59+37=
320+200= 500×3= 630+300= 23×2= 16×3=
85-6= 14×50= 7+0.7= 88÷4= 480÷8=
180÷6= 84÷2= 3.5+7.1= 500-80= 95÷1=
22.用竖式计算。(带*的要验算)
46×73 37×24 *423÷7
4.7+5.8 7.1-3.5 *783÷4
五、解答题
23.学校原来有650本图书,后来又买来250本.
(1)把这些书平均分给6个年级,每个年级可分到多少本?
(2)三年级有5个班,每个班可以分到多少本?
24.按要求画一画,填一填。
(1)方格纸每个小格表示1平方厘米,格子图中正方形的周长是( )厘米,面积是( )平方厘米。
(2)在方格纸中画一个与正方形周长相等的长方形,并算出这个长方形的面积。
25.库房里有64台冰箱,一辆货车一次送4台,每天送2次,这些冰箱多少天能够送完?
26.南京小学新建了48间教室,每间教室要摆5列课桌,每列摆8张,一共需要多少张课桌?
27.在一个直角三角形中,较大锐角的度数是较小锐角的5倍,较大的锐角是多少度?
28.小亮家七月份电费是88.6元,比六月份多18.8元,小亮家六、七月份共交电费多少元?
参考答案
一、填空题
1、7
【分析】首先把两个时间都化成24时计时法表示,然后用到达时间减去出发时间,即可得解。
【详解】3时30分+12时=15时30分,
15时30分﹣8时30分=7时;
答:途中用去7小时。
故答案为7
本题考查了时间的推算:经过的时间=结束时刻﹣开始时刻。
2、> < = < > <
【分析】1千克=1000克,1元=10角,1元=100分,1米=00厘米,1小时=60分钟,1平方米=100平方分米,先统一单位再比较大小;比较小数的大小,先比较整数部分再比较小数部分.
【详解】解:1.2千克=1200克,所以1.2千克>900克;3元5角8分=3.58元,所以3元5角8分<4.23元;
0.75米=75厘米;2小时=120分钟,所以2小时<200分钟;
0.87>0.78;3平方米=300平方分米,所以2平方分米<3平方米.
故答案为>;<;=;<;>;<.
3、0.4;1.2;1.5;2.2
【分析】读图可知,1大格表示1,将1大格平均分成10小格,1小格表示0.1。据此解答即可。
【详解】根据分析填表如下所示:
故答案为:0.4;1.2;1.5;2.2。
明确1小格表示0.1是解决本题的关键。
4、3 4 2500
【详解】略
5、
【详解】试题分析:把一张长方形纸平均分成7份,根据分数的意义可知,即将这张纸的面积当作单位“1”平均分成7份,则每份是这张纸的1÷7=,5份是这张纸×5=,据此解答.
解:1÷7=;
×5=;
故答案为,.
【点评】
完成本题的依据为分数的意义,即将单位“1”平均分成若干份,表示这样一份或几份的数为分数.
6、181
【分析】根据年月日的知识可知:上半年从1月到6月,1月、3月、5月是大月有31天,4月、6月是小月有30天,闰年的二月有29天,平年的二月有28天,判断2019年是不是闰年,然后再计算上半年天数,据此解答。
【详解】2019÷4=504……3,所以2019年是平年,2月有28天。
2019年上半年有:
31×3+30×2+28
=93+60+28
=181(天)
公历年份是4的倍数的,一般都是闰年,但公历年份是整百数的,必须是400的倍数才是闰年,闰年的二月有29天,平年的二月有28天。
7、5000 7 120 1000
【详解】1千米=1000米;1厘米=10毫米;1分=60秒;1吨=1000千克。据此作答即可。
8、厘米 千米 厘米 平方米 平方米 厘米
【解析】略
9、34分米 60平方分米 6000
【分析】(1)根据长方形的周长公式,周长=(长+宽)×2,把长12分米,宽5分米,代入公式,即可求出方方家写字台的面的周长;
(2)根据长方形的面积公式,面积=长×宽,把长12分米,宽5分米,代入公式,即可求出方方家写字台的面的面积,然后根据面积单位进行换算即可。
【详解】根据分析:
周长=(12+5)×2
=17×2
=34(分米)
面积=12×5
=60(平方分米)
=6000(平方厘米)
故答案为:34分米;60平方分米;6000。
此题主要考查了长方形的周长公式与长方形的面积公式的实际应用。
10、12
【解析】每个数字都可以作为十位数字,先确定十位数字,再确定个位数字,这样写出所有的两位数再确定个数即可。
【详解】可以组成的两位数有24、26、28、42、46、48、62、64、68、82、84、86,共12个。
故答案为:12。
二、选择题
11、B
【解析】略
12、B
【详解】略
13、C
【解析】略
14、A
【解析】根据正方形的面积=边长×边长,可计算出正方形的面积,进而选择即可.
【详解】4×4=16(平方分米),
答:正方形的面积是16平方分米.
故选:A.
15、C
【详解】略
三、判断题
16、×
【分析】估算319÷4时,把319看成360,360与319相差太多,320接近319,且320能被4整除,则将319看作320,再进行计算即可。
【详解】在估算319÷4时,把319看成360,估大了,将319看成320比较合适,得数大约是80。
故答案为:×。
三位数除以一位数估算时,将三位数估成与其接近的整百数或几百几十数,且被除数是除数的倍数,再进行计算。
17、应该从高位算起;从低位算起是有局限性的,例如58÷2
【解析】略
18、×
【解析】略
19、×
【解析】略
20、×
【解析】略
四、计算题
21、100;360;12;3.7;96
520;1500;930;46;48
79;700;7.7;22;60
30;42;10.6;420;95
【分析】计算整数相乘因数末尾有0的应该先不看0,将非0部分相乘以后结果再加上因数末尾0的个数即可;
计算小数加减法的时候,注意要将小数点对齐;
其他的按照口算方法进行细心计算即可。
【详解】20×5=100 30×12=360 86-74=12 6.3-2.6=3.7 59+37=96
320+200=520 500×3=1500 630+300=930 23×2=46 16×3=48
85-6=79 14×50=700 7+0.7=7.7 88÷4=22 480÷8=60
180÷6=30 84÷2=42 3.5+7.1=10.6 500-80=420 95÷1=95
故答案为:100;360;12;3.7;96;520;1500;930;46;48;79;700;7.7;22;60;30;42;10.6;420;95
本题考查整数加减乘除法的口算,小数的加减法计算,注意计算时掌握正确的计算方法,小数计算小数点对齐。
22、3358;888;60……3;
10.5;3.6;195……3
【分析】根据整数乘除法和小数加减法的计算方法进行计算,小数加减时注意对齐小数点。
【详解】46×73=3358 37×24=888 *423÷7=60……3
验算:
4.7+5.8=10.5 7.1-3.5=3.6 *783÷4=195……3
验算:
本题主要考查学生对除数是一位数的除法、二位数乘二位数的乘法以及小数加减法笔算方法的掌握。
五、解答题
23、(1)150本 (2)30本
【详解】略
24、(1)20;25;
(2);
8×2=16(平方厘米)
【分析】(1)观察图形可知,这个正方形的边长是5厘米,由此利用正方形的周长和面积公式即可解答;
(2)周长为20厘米的长方形的长和宽的和是10厘米,所以这个长方形的长可以是8厘米,宽就是2厘米,据此即可画出这个长方形;再利用长方形的面积=长×宽即可解决。
【详解】(1)正方形的周长是:4×5=20(厘米)
正方形的面积是:5×5=25(平方厘米)
(2)周长为20厘米的长方形的长和宽的和是10厘米,所以这个长方形的长可以是8厘米,宽就是2厘米,画图如下:
这个长方形的面积是:8×2=16(平方厘米)
此题主要考查正方形和长方形的周长和面积公式的计算应用,以及画指定周长的长方形的方法。
25、8天
【分析】根据题意,用冰箱台数除以每次运送冰箱台数,求出运送次数。每天送2次,则用运送次数除以2,求出运送天数。
【详解】64÷4÷2
=16÷2
=8(天)
答:这些冰箱8天能够送完。
本题考查两步连除解决实际问题,理清量与量之间的关系,再列式计算。
26、1920张
【分析】5乘8等于一间教室要摆多少张课桌,再乘以48等于48间教室要摆多少张课桌。
【详解】5×8×48
=40×48
=1920(张)
答:一共需要1920张课桌。
本题是用二步连乘解决实际问题应用题,主要考查学生对乘法意义的掌握和灵活运用。
27、75°
【解析】90°÷(5+1)×5=75°
答:较大的锐角是75°。
28、158.4元
【分析】根据题意先将六月份的电费计算出来,再利用加法求出六、七月份一共交的电费。
【详解】88.6-18.8+88.6
=69.8+88.6
=158.4(元)
答:小亮家六、七月份共交电费158.4元。
本题考查了小数加减法的应用,能够正确理解题意并列式是解题的关键。
2022-2023学年四平市梨树县数学三下期末检测模拟试题含答案: 这是一份2022-2023学年四平市梨树县数学三下期末检测模拟试题含答案,共8页。试卷主要包含了快乐填一填,公正小法官,精挑细选,我是神算手,动手实践,生活问题我能解决等内容,欢迎下载使用。
2022-2023学年四平市梨树县五下数学期末达标检测模拟试题含答案: 这是一份2022-2023学年四平市梨树县五下数学期末达标检测模拟试题含答案,共7页。试卷主要包含了认真填一填,是非辨一辨,细心选一选,用心算一算,操作与思考,解决问题等内容,欢迎下载使用。
吉林省四平市梨树县2022-2023学年数学四下期末调研模拟试题含解析: 这是一份吉林省四平市梨树县2022-2023学年数学四下期末调研模拟试题含解析,共6页。试卷主要包含了神奇小帮手,我是小法官,快乐ABC,勤奋的你来算一算,操作题,解决问题等内容,欢迎下载使用。

