2021北京海淀外国语实验学校高二(上)期末历史(教师版)
展开2021北京海淀高一(下)期末历史(教师版): 这是一份2021北京海淀高一(下)期末历史(教师版),共22页。试卷主要包含了第二部分非选择题等内容,欢迎下载使用。
2021北京昌平实验学校高二(上)期中历史(教师版): 这是一份2021北京昌平实验学校高二(上)期中历史(教师版),共20页。试卷主要包含了选择题,非选择题等内容,欢迎下载使用。
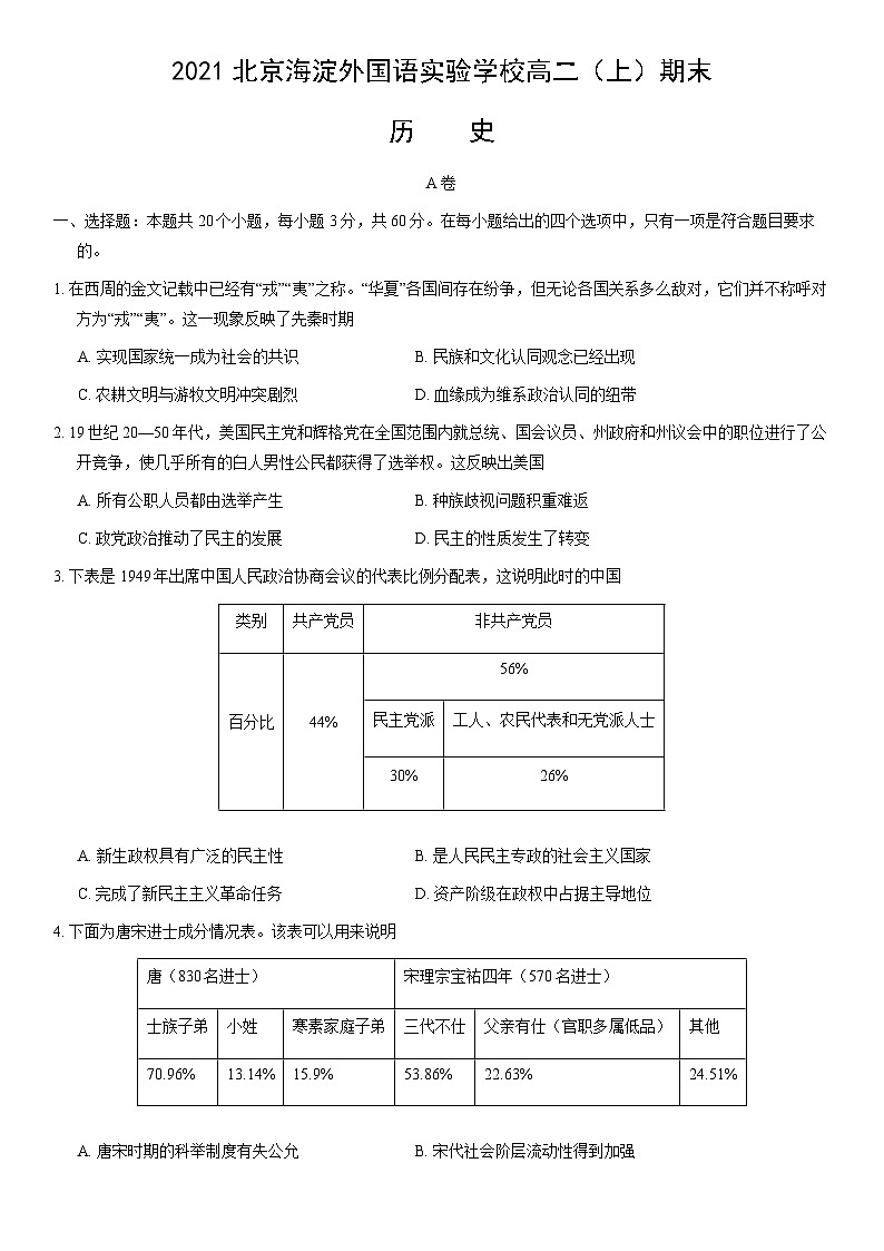
2023北京平谷高二(上)期末历史(教师版): 这是一份2023北京平谷高二(上)期末历史(教师版),共16页。试卷主要包含了 恩格斯说, 《战争与和平法》等内容,欢迎下载使用。

