2022-2023学年山东省淄博市沂源县一中高二3月月考生物试题含解析
展开山东省淄博市沂源县一中2022-2023学年高二3月月考生物试题
学校:___________姓名:___________班级:___________考号:___________
一、单选题
1.钙果又名欧李,果实中含有多种对人体有益的矿物质元素,其钙元素的含量比一般的水果都高。钙果用途广泛,叶可做茶,花、仁、根能制作中药,果实可加工成果汁、果酒、果醋等产品。下列说法正确的是( )
A.利用酵母菌进行钙果果醋发酵过程中温度应控制在18~30℃
B.在钙果果酒发酵期间,为保持无氧条件,不能拧松发酵瓶的盖子
C.制作钙果果酒、果醋时,应将原料钙果果汁进行高压蒸汽灭菌
D.钙果果酒的颜色是钙果果皮和果肉中的色素进入发酵液形成的
【答案】D
【分析】1、果酒制作菌种是酵母菌,代谢类型是兼性厌氧型真菌,属于真核细胞,条件是18~25℃、前期需氧,后期不需氧。
2、果醋制作的菌种是醋酸菌,代谢类型是需氧型细菌,属于原核细胞,条件是30~35℃、一直需氧。当氧气、糖源都充足时,醋酸菌将葡萄汁中的果糖分解成醋酸;当缺少糖源时,醋酸菌将乙醇变为乙醛,再将乙醛变为醋酸。
【详解】A、果醋发酵利用的菌种是醋酸菌,果酒发酵的菌种才是酵母菌,A错误;
B、酵母菌进行无氧呼吸产生酒精和二氧化碳,在发酵过程中密闭,但需要根据发酵进程适时拧松瓶盖放气,B错误;
C、制作果酒时,原料钙果果汁不需要进行灭菌,否则会杀死附着在果皮上的野生型酵母菌,C错误;
D、钙果果酒的颜色是钙果果皮和果肉中的色素进入发酵液形成的,D正确。
故选D。
【点睛】
2.有关泡菜中亚硝酸盐含量的研究表明,亚硝酸盐的含量高低和亚硝酸盐含量峰值时间的早晚与食盐的浓度有关(见下图),下列有关叙述不正确的是( )
A.食盐的浓度越高,亚硝酸盐生成快,亚硝酸盐含量峰值出现得早
B.取食泡菜时,时间别太长,防止空气进入
C.制作泡菜“咸而不酸”的原因可能与食盐浓度过高,温度过低导致不能正常发酵有关
D.所用的食盐水经煮沸后可除去水中的氧气并杀灭杂菌
【答案】A
【分析】制作泡菜所使用的微生物是乳酸菌,代谢类型是异养厌氧型,乳酸菌在无氧条件下,将有机物分解成乳酸,从而使泡菜出现独特的风味,过程中亚硝酸盐的含量先增加再减少。
【详解】A、从图中可以看出,亚硝酸盐含量上升最快的是食盐浓度为5%时,其峰值出现最早,当食盐浓度上升到7%,亚硝酸盐含量上升相对较慢,A错误;
B、泡菜的制作原理是利用乳酸菌在无氧条件下进行乳酸发酵,所以取食泡菜时,时间别太长,防止空气进入对乳酸菌有抑制作用,B正确;
C、制作泡菜“咸而不酸”的原因可能与食盐浓度过高,温度过低导致不能正常发酵有关,C正确;
D、泡菜制作过程中,所用的食盐水经煮沸后可除去水中的氧气并杀灭杂菌,D正确。
故选A。
3.油炸臭豆腐,是我国一些地方的风味小吃,制作时需要将豆腐浸入含有乳酸菌、芽孢杆菌等微生物的卤汁中发酵。下列说法正确的是( )
A.卤汁中的乳酸菌和芽孢杆菌不存在竞争关系
B.乳酸菌发酵产生了乳酸和CO2
C.微生物发酵产生了不同的代谢物使得臭豆腐具有特殊的风味
D.腐乳制作原理是毛霉等多种微生物中的蛋白酶将蛋白质和脂肪等物质分解的结果
【答案】C
【分析】腐乳的制作原理:参与豆腐发酵的微生物有青霉、酵母、曲霉、毛霉等多种,其中起主要作用的是毛霉,其代谢类型为异养需氧型,适宜温度为15℃~18℃;毛霉能够产生蛋白酶和脂肪酶,将蛋白质和脂肪分别水解成小分子的肽和氨基酸、甘油和脂肪酸。
【详解】A、卤汁中的乳酸菌和芽孢杆菌存在竞争关系,共同争夺空间和营养,A错误;
B、乳酸菌发酵产生了乳酸,没有产生CO2,B错误;
C、题中显示,制作时需要将豆腐浸入含乳酸菌、芽孢杆菌等微生物的卤汁中发酵形成的,可见,臭豆腐是在多种微生物的协同作用下制作成的,C正确;
D、腐乳制作原理是毛霉等多种微生物中的蛋白酶和脂肪酶能将蛋白质和脂肪等物质分解成有机小分子的结果,D产物。
故选C。
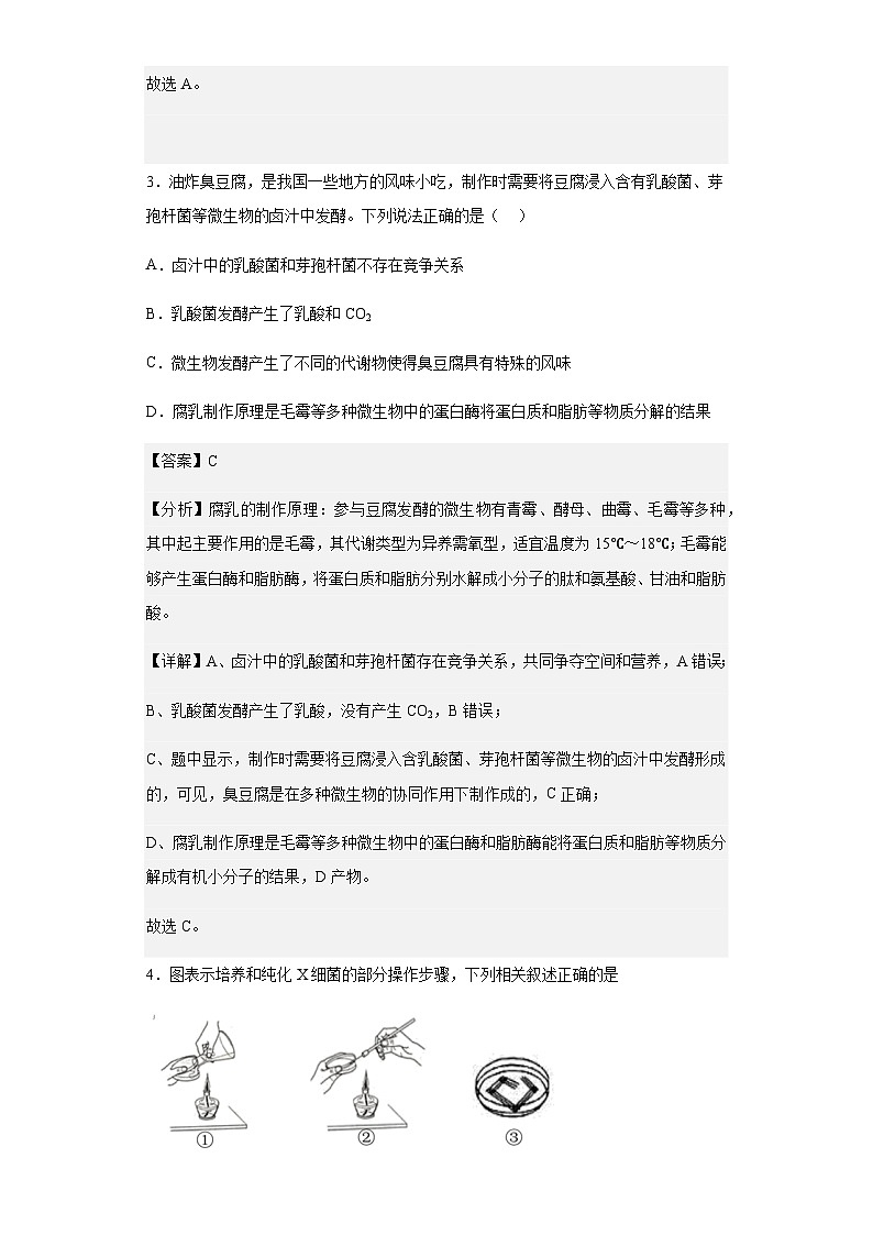
4.图表示培养和纯化X细菌的部分操作步骤,下列相关叙述正确的是
A.对实验操作的空间、操作者的衣着和手进行灭菌处理
B.步骤①倒平板操作时.倒好后应立即将其倒过来放置
C.步骤②应多个方向划线,使接种物逐渐稀释,培养后出现单个菌落
D.步骤③划线结束后在皿盖上做好标注
【答案】C
【分析】根据题意和图示分析可知:①是倒平板,②是进行平板划线,③是培养。
【详解】A、对实验操作的空间、操作者的衣着和手需要进行消毒处理,A错误;
B、倒完平板后立即盖上培养皿,冷却后将平板倒过来放置,B错误;
C 步骤②多个方向划线,使接种物逐渐稀释,培养后出现单个菌落,C正确;
D、图中操作结束后需在培养基皿底标注菌种及接种日期等信息,而不是在皿盖上做标注,D错误;
故选C。
5.下面关于土壤中分解尿素的细菌的分离与计数的叙述中,正确的是
A.只有能合成脲酶的微生物才能分解尿素
B.筛选分解尿素的细菌时应以尿素作为培养基中的唯一营养物质
C.统计样品中的活菌数目时一般用平板划线法
D.在以尿素为唯一氮源的培养基中加入酚红指示剂,若指示剂变蓝,则表明筛选到了分解尿素的细菌
【答案】A
【分析】培养基选择分解尿素的微生物的原理:培养基的氮源为尿素,只有能合成脲酶的微生物才能分解尿素,以尿素作为氮源。缺乏脲酶的微生物由于不能分解尿素,缺乏氮源而不能生长发育繁殖,而受到抑制,所以用此培养基就能够选择出分解尿素的微生物。
【详解】A、只有能合成脲酶的微生物才能分解尿素,A正确;
B、筛选分解尿素的细菌的实验中,采用的是以尿素为唯一“氮源”的培养基,B错误;
C、统计样品中的活菌数目一般用稀释涂布平板法,C错误;
D、在以尿素为唯一氮源的培养基中加入酚红指示剂,培养某种细菌后,如果pH升高,指示剂变红,这样就能初步鉴定该种细菌能够分解尿素,D错误。
故选A。
6.微生物的接种方法有很多种,穿刺接种是指用接种针挑取少量的菌,自培养基的中心垂直地刺入半固体培养基中,然后沿原穿刺线将针拔出的接种法。下列有关叙述正确的是( )
A.该接种方法可用于厌氧菌种的接种
B.灭菌后待培养基冷却到室温时,在酒精灯火焰附近将其倒入培养装置
C.在火焰上灼烧接种针后要立即接种,防止空气中杂菌污染接种针
D.培养基的配制、分装及微生物的接种过程都需要进行无菌操作
【答案】A
【分析】微生物的接种方法主要有穿刺接种、稀释涂布平板法、平板划线法、斜面接种。稀释涂布平板法、平板划线法和斜面接种是在固体培养基表面接种,针对需氧型微生物;而穿刺接种是在固体培养基内部,针对厌氧型微生物。
【详解】A、该接种方法可用于厌氧菌种的接种,A正确;
B、灭菌后待培养基冷却到约50℃时,在酒精灯火焰附近将其倒入培养装置,B错误;
C、在火焰上灼烧接种针后要冷却,防止高温杀死菌种C错误;
D、培养基的配制无需无菌操作,D错误。
故选A。
7.细菌放在固体培养基上培养,它会繁殖并形成菌落,下图哪项实验设计最适合用来检验两种抗生素的杀菌效用( )
A. B.
C. D.
【答案】C
【解析】1、生物实验中要遵循的原则主要有:对照原则、单一变量原则、等量原则和控制无关变量意在等。
2、根据题意:检验两种抗生素的杀菌作用,设计实验时,必须遵循对照原则,设计只有细菌的空白对照组,将来与含有抗生素的实验组进行对比分析。
【详解】该目的是检验两种抗生素的杀菌作用,设计实验时,应遵循对照原则,即设计只有细菌的空白对照组,将来与含有抗生素的实验组进行对比分析;还应遵循单一变量原则,如抗生素的有无或抗生素的种类,综合分析,C符合题意,ABD错误。
故选C。
【点睛】
8.植物组织培养技术是指将离体的植物器官、组织或细胞等,在人工配制的培养基上,给予适宜的培养条件,诱导其形成完整植株的技术。下列关于菊花组织培养的操作,叙述错误的是( )
A.组织培养选择植物幼嫩的部分作外植体,更易诱导脱分化
B.接种时用镊子夹取菊花的外植体,全部插入诱导愈伤组织的培养基中
C.将愈伤组织转接到诱导生芽的培养基上培养,长出芽后再诱导生根
D.将幼苗先移植到消过毒的蛭石或者珍珠岩等环境中,待其长壮后再移栽入土
【答案】B
【解析】植物组织培养依据的原理为植物体细胞的全能性,即已经分化的细胞仍然具有发育成完整植株的潜能;培养过程的顺序是离体植物器官、组织或细胞(外植体)脱分化形成愈伤组织,再分化形成根、芽等器官进而形成新的植物体。
【详解】A、植物幼嫩部分全能性高,细胞分裂能力强,更容易经过脱分化形成愈伤组织,A正确;
B、接种时用镊子夹取菊花的外植体,将其部分插入诱导愈伤组织的培养基中,而不是全部插入,B错误;
C、植株组织培养时,将愈伤组织转接到诱导生芽的培养基上培养,长出芽后再转移至生根培养基中诱导生根,C正确;
D、移栽的过程:将幼苗先移植到消过毒的蛭石或者珍珠岩等环境中,待其长壮后再移栽入土,D正确。
故选B。
【点睛】
9.下图为某同学设计的“胡萝卜的组织培养“实验流程。有关叙述正确的是( )
A.切取的组织块中必须要带有形成层细胞否则不会成功
B.诱导产生的愈伤组织,通过细胞分裂过程最终形成试管苗
C.在愈伤组织中加入细胞融合的诱导剂,可获得染色体加倍的细胞
D.获得试管苗时,培养基通常应含生长素和细胞分裂素类物质
【答案】D
【分析】植物组织培养的培养条件:①在无菌条件下进行人工操作。②保证水、无机盐、碳源(常用蔗糖)、氮源(含氮有机物)、生长因子(维生素)等营养物质的供应。③需要添加一些植物生长调节物质,主要是生长素和细胞分裂素。④愈伤组织再分化到一定阶段,形成叶绿体,能进行光合作用,故需光照。
【详解】A、取的组织中要带有形成层,原因是形成层容易诱导形成愈伤组织,但是不带形成层细胞也能成功,A错误;
B、在新的培养基上愈伤组织通过细胞的再分化过程,包括细胞分裂和细胞分化才最终形成试管苗,B错误;
C、植物细胞有细胞壁,在愈伤组织中加入细胞融合的诱导剂,不能获得染色体加倍的细胞,C错误;
D、获得试管苗时,培养基通常应含生长素和细胞分裂素类物质,且不同时期二者的比例不同,D正确。
故选D。
10.科研人员利用核移植技术获得的患者自体胚胎干细胞可用于治疗某些疾病,部分过程如下图所示。下列分析错误的是( )
A.从卵巢中获取的卵母细胞去掉细胞核后即可用于核移植操作
B.重组细胞形成囊胚的过程发生了基因的选择性表达
C.培养诱导出的各种细胞时需通入 CO2以调节培养基的 pH
D.用该方法获得的胚胎干细胞治疗疾病可避免发生免疫排斥反应
【答案】A
【解析】分析题图:图示表示治疗性克隆的流程图,具体过程有核移植过程,早期胚胎培养过程,从囊胚中获取内细胞团的过程,胚胎干细胞的体外培养过程,细胞分化过程。
【详解】A、采集的卵母细胞一般要培养到减数第二次分裂中期,才能具备受精作用的能力,才能用于核移植操作,A错误;
B、重组细胞需经过分裂和分化过程才能形成囊胚,分化的过程实质就是基因的选择性表达,B正确;
C、动物细胞培养时,需通入95%的空气和5%CO2,其中5%CO2主要作用是维持培养液的pH,C正确;
D、用该方法获得的胚胎干细胞分裂和分化出的的细胞或器官属于自体细胞或器官,不会引起免疫排斥,D正确。
故选A。
【点睛】
11.干眼症是由于泪液分泌减少导致的眼睛干涩的病症。通过将有关基因导入已分化的体细胞获得类似胚胎干细胞(ES细胞)的诱导多能干细胞(iPS细胞),进而培养得到眼结膜组织,可分泌泪液成分“粘液素”,有望治疗干眼症。下列说法错误的是( )
A.导入的基因能促使已分化的体细胞恢复分裂能力
B.利用iPS获得眼结膜组织时应加入分化诱导因子
C.iPS细胞核移植比体细胞核移植更容易表现全能性
D.利用ES细胞治疗人类疾病的前景优于iPS细胞
【答案】D
【解析】胚胎干细胞简称ES或EK细胞,是由早期胚胎或原始性腺分离出来的一类细胞,iPS与ES细胞一样,可通过定向诱导分化修补某些功能异常的细胞来治疗疾病。
【详解】A、根据题文,导入的基因能促使已分化的体细胞成为诱导多能干细胞(iPS细胞),体细胞无分裂能力,而干细胞是一类有分裂能力的细胞,故导入的基因能促使已分化的体细胞恢复分裂能力,A正确;
B、iPS可分化为多种细胞,加入分化诱导因子才能获得相应的组织或器官,B正确;
C、iPS细胞分裂能力强,分化程度低,所以iPS细胞核移植比体细胞核移植更容易表现全能性,C正确;
D、iPS技术不使用胚胎细胞或卵细胞,只需对体细胞进行操作及适当的培养即可,没有伦理学的问题,还可以避免免疫排斥,故利用iPS细胞治疗人类疾病的前景优于ES细胞,D错误。
故选D。
12.精子载体法是以精子作为外源基因载体携带外源基因进入卵细胞,下图表示用该方法制备转基因鼠的基本流程。据图分析下列叙述正确的是( )
A.①过程需将成熟的精子放入ATP溶液中进行获能处理
B.②采用体外受精技术,受精卵中的遗传物质来自于父母双方
C.②③培养液的成分相同,且转基因鼠与克隆鼠的生殖方式相同
D.上述过程中,需要对代孕母鼠用相关激素进行同期发情处理
【答案】D
【分析】分析题图:图示表示培育转基因鼠的基本流程,其中①是筛选获得导入外源基因的精子的过程,②是体外受精过程,③是早期胚胎培养过程,④是胚胎移植过程。
【详解】 A 、①过程需将成熟的精子放在一定浓度的肝素或钙离子载体A23187溶液中,用化学药物诱导精子获能, A 错误;
B 、②采用体外受精技术,受精卵中的遗传物质来自于父母双方和外源基因, B 错误;
C 、②为体外受精过程,③为早期胚胎培养过程,前者在获能溶液或专用的受精溶液中进行,后者在发育培养基中进行,这两个过程所用培养液的成分不完全相同,且转基因鼠属于有性生殖,克隆鼠为无性生殖,二者的生殖方式不同,C 错误;
D 、胚胎移植时,需对供体和受体使用激素进行同期发情处理,以保证胚胎移植入相同的生理环境, D 正确。
故选D。
13.下列有关病毒在生物学和医学领域应用的叙述,错误的是( )
A.灭活的病毒可用于诱导动物细胞融合
B.用特定的病毒免疫小鼠可制备单克隆抗体
C.为保证病毒存活可在完全培养基中分离培养病毒
D.经灭活或减毒处理的病毒可用于免疫预防
【答案】C
【分析】疫苗是将病原微生物(如细菌、立克次氏体、病毒等)及其代谢产物,经过人工减毒、灭活或利用转基因等方法制成的用于预防传染病的自动免疫制剂。应用转基因技术生产的疫苗,主要成分是病毒的表面抗原蛋白,接种后能刺激机体免疫细胞产生抵抗病毒的抗体。
【详解】A、促进动物细胞的融合除了物理方法和化学方法外,还可以采用灭活的病毒, A 正确;
B、病毒作为抗原可刺激机体发生特异性免疫,产生抗体,用特定的病毒免疫小鼠可制备单克隆抗体, B 正确;
C、病毒无细胞结构,必须寄生在活细胞中,不可以在完全培养基中分离培养病毒,C错误;
D、经过灭活或减毒处理的病毒可以作为免疫学中的疫苗,用于免疫预防, D 正确。
故选C。
14.下图是利用体细胞核移植技术克隆优质奶牛的简易流程图,有关叙述正确的是( )
A.后代丁的遗传性状由甲和丙的遗传物质共同决定
B.过程①需要提供95%空气和5%CO2的混合气体
C.过程②常使用显微操作去核法对受精卵进行处理
D.过程③将激活后的重组细胞培养至原肠胚后移植
【答案】B
【分析】分析图解:图示过程为体细胞克隆过程,取乙牛体细胞,对处于减数第二次分裂中期的卵母细胞去核,然后进行细胞核移植;融合后的细胞激活后培养到早期胚胎,再进行胚胎移植,最终得到克隆牛。
【详解】A、后代丁的细胞核的遗传物质来自甲,细胞质的遗传物质来自于乙牛,则丁的遗传性状由甲和乙的遗传物质共同决定,A错误;
B、动物细胞培养中需要提供95%空气(保证细胞的有氧呼吸)和5%CO2(维持培养液的pH)的混合气体,B正确;
C、过程②常使用显微操作去核法对卵母细胞进行处理,C错误;
D、过程③将激活后的重组细胞培养至囊胚或桑椹胚后移植,D错误。
故选B。
【点睛】
15.科研人员利用植物体细胞杂交技术培育矮牵牛新品种,技术流程示意图如下。
下列叙述正确的是( )
A.愈伤组织是幼嫩叶片通过细胞分化形成的
B.获得的杂种植株都能表现双亲的优良性状
C.可用聚乙二醇诱导原生质体甲和乙的融合和细胞壁再生
D.用纤维素酶和果胶酶处理愈伤组织以获得原生质体
【答案】D
【分析】分析题图:首先用酶解法去壁,一般使用纤维素酶和果胶酶处理;然后诱导原生质体融合,采用的方法一般包括物理法(离心、振荡、电激)、化学法(用聚乙二醇处理);培养融合的原生质体再生出新的细胞壁,形成杂种细胞。然后杂种细胞经过植物组织培养技术可以培养形成杂种植株。
【详解】A、愈伤组织是幼嫩叶片通过细胞脱分化形成的,A错误;
B、由于基因的选择性表达和基因间的互作效应,获得的杂种植株不一定能够表现亲本的优良性状,B错误;
C、可用聚乙二醇诱导原生质体甲和乙的融合,但不能诱导细胞壁的再生,C错误;
D、由于植物细胞壁的成分主要是纤维素和果胶,故可以用纤维素酶和果胶酶处理愈伤组织以获得原生质体,D正确。
故选D。
二、多选题
16.下列有关培养基的说法正确的是( )
A.固体培养基中的琼脂除了凝固作用之外,通常还可以被微生物所利用
B.培养基中含C、H、O、N的有机物,既是异养微生物的碳源也是氮源
C.培养基中的无机盐能调节渗透压,还可作为某些化能自养菌的能源物质
D.选择培养基是根据微生物的代谢产物与培养基中特定试剂反应而设计的
【答案】BC
【分析】1、培养基按其物理性质,可分为液体培养基和固体培养基;培养基按功能分为选择培养基和鉴别培养基;培养基按其所含成分可分为合成培养基、天然培养基和半合成培养基;
2、培养基含有微生物生长繁殖必需的碳源、氮源、无机盐和水。
【详解】A、固体培养基中的琼脂一般只起到凝固的作用,一般不会被微生物所利用,A错误;
B、培养基中含C、N的有机物,既为异养微生物提供碳源也提供氮源,B正确;
C、无机盐可以调节渗透压,为微生物提供某些元素,硝化细菌能利用氨氧化分解时所释放的能量为自身生命活动合成ATP,因此某些无机盐也可以作为某些化能自养菌的能源物质,C正确;
D、选择培养基是根据微生物独特的生存环境添加或不添加某些特定试剂设计的,D错误。
故选BC。
17.关于实验室培养和纯化酵母菌过程中的部分操作,下列说法错误的是( )
A.配制培养基、倒平板、接种需要在酒精灯火焰旁进行
B.倒平板时,打开培养皿盖,倒放于超净实验台上,将锥形瓶中的培养基倒入培养皿
C.倒入培养基后立即将平板倒置,防止培养基污染
D.用平板划线法划完线后,要在培养皿皿底上做好标记
【答案】ABC
【分析】 制备牛肉膏蛋白胨固体培养基:(1)计算:依据是培养基配方的比例。(2)称量:牛肉膏比较黏稠,可同称量纸一块称取。牛肉膏和蛋白胨易吸潮,称取时动作要迅速,称后及时盖上瓶盖。(3)溶化:牛肉膏和称量纸+水加热取出称量纸→加蛋白胨和氯化钠→加琼脂(注意:要不断用玻璃棒搅拌,防止琼脂糊底而导致烧杯破裂)→补加蒸馏水至100mL。(4)调pH。(5)灭菌:培养基采用高压蒸汽灭菌,培养皿采用干热灭菌。(6)倒平板。
【详解】A、倒平板、接种需要在酒精灯火焰旁进行,而配培养基不需要在酒精灯的火焰旁进行,A错误;
B、倒平板时,打开培养皿盖,将锥形瓶中的培养基倒入培养皿,然后倒放于超净实验台上,B错误;
C、倒入培养基后立即盖上培养皿,冷却后将平板倒过来放置,C错误;
D、用平板划线法划完线后,要在培养皿皿底上做好标记,D正确。
故选ABC。
三、单选题
18.微生物培养过程中,要十分重视无菌操作,现代生物学实验中的许多方面也要进行无菌操作,防止杂菌污染,请分析下列操作,正确的是( )
A.煮沸消毒法中100℃煮沸5-6分钟可以杀死全部微生物细胞和芽孢、孢子
B.将接种环直接在酒精灯火焰的充分燃烧层灼烧,可以迅速彻底地灭菌
C.加入培养基中的指示剂和染料不需要灭菌
D.家庭制作葡萄酒时要将容器和葡萄进行灭菌
【答案】B
【分析】消毒是指使用较为温和的物理或化学方法杀死物体表面或内部的部分微生物(不包括芽孢和孢子)。灭菌则是指使用强烈的理化因素杀死物体内外所有的微生物,包括芽孢和孢子。
【详解】A、煮沸消毒可以杀死微生物的营养细胞和部分芽孢,而灭菌能杀灭环境中一切微生物,包括孢子和芽孢,A错误;
B、将接种环直接在酒精灯火焰的充分燃烧层灼烧,可以迅速彻底地灭菌,B正确;
C、指示剂和染料可能混有微生物,因此加入培养基中的指示剂和染料也需要灭菌,C错误;
D、家庭制作葡萄酒时,要将容器进行灭菌或消毒,但是葡萄不能灭菌,因为发酵用的酵母菌来自于葡萄,D错误。
故选B。
四、多选题
19.实验小组用核辐射消除某烟草细胞的细胞核,获得保留细胞质(含叶绿体)且具有链霉素抗性的烟草细胞甲,用酶去除烟草细胞甲和无链霉素抗性的烟草细胞乙的细胞壁,然后将二者的原生质体置于培养基上融合,获得杂种细胞丙。下列有关该过程的叙述,正确的是( )
A.为了筛选出融合的杂种细胞,应在培养基中加入链霉素
B.去核的烟草细胞甲能在含链霉素的培养基上进行增殖
C.融合形成的杂种细胞丙同时具有烟草细胞甲和乙的遗传物质
D.杂种细胞的形成体现了细胞膜的流动性
【答案】ACD
【分析】1、细胞膜的结构特点具有一定的流动性,功能特点是具有选择透过性。
2、细胞核是细胞代谢和遗传的控制中心,真核细胞DNA主要存在于细胞核中,少数存在于细胞质中。
3、植物体细胞杂交技术:将不同种的植物体细胞原生质体在一定条件下融合成杂种细胞,并把杂种细胞培育成完整植物体的技术。
【详解】A、培养基上加入链霉素,未融合的细胞不能存活,所以可以筛选,A正确;
B、细胞核是细胞代谢和遗传的控制中心,去掉细胞核的细胞不能再增殖,B错误;
C、融合的细胞含有乙的细胞核和甲的叶绿体,叶绿体中含有甲的少量遗传物质,C正确;
D、杂种细胞的形成过程有细胞膜相互融合的过程,体现了细胞膜的流动性,D正确。
故选ACD。
五、单选题
20.在核移植获得的重构胚中,初级合子基因激活基因(minorZGA)不能正常表达,导致重构胚难以发育。研究者发现,提前去除供体细胞核中的黏连蛋白可以显著提高重构胚发育为囊胚的成功率。下列分析正确的是( )
A.minorZGA只存在于重构胚中且只在重构胚中表达
B.只将供体细胞核注入到去核卵母细胞中能克服重构胚难以发育的情况
C.黏连蛋白可能是导致重构胚中minorZGA不能被激活的关键物质
D.若要提高雌性动物的产出率,可以切取原肠胚的外胚层细胞进行性别鉴定
【答案】C
【分析】试管动物技术是指通过人工操作使卵子和精子在体外条件下成熟和受精,并通过培养发育为早期胚胎后,再经移植后产生后代的技术。动物核移植将动物的一个细胞的细胞核移入一个去掉细胞核的卵母细胞中,使其重组并发育成一个新的胚胎。这个新的胚胎最终发育为动物个体。核移植得到的动物称克隆动物。
【详解】A、minorZGA在重构胚和供体细胞中都存在,A错误;
B、不仅需将供体细胞核注入去核卵细胞,也需提前去除供体细胞核中的黏连蛋白,B错误;
C、由题意可知,黏连蛋白可能是导致重构胚中minorZGA不能被激活的关键物质,C正确;
D、外胚层细胞形成表皮和神经组织,不能进行性别鉴定,若要对早期胚胎进行性别鉴定,可以取滋养层细胞进行DNA分析,D错误。
故选C。
六、综合题
21.如图是传统发酵技术的部分制作装置及操作步骤示意图。请据图回答下列问题:
(1)A和B装置中,适用于果醋制作的是___,判断的理由是_____。
(2)醋酸菌是一种好氧细菌,只有当条件适宜时,才能进行旺盛的生理活动。当___都充足时,醋酸菌可将糖分解成醋酸;在缺少糖源时,醋酸菌可将乙醇转化为___,再进一步转变为醋酸。
(3)进行果酒制作时,A装置中的发酵液不能装满,从微生物代谢的角度分析,其目的是______。
(4)C装置在发酵坛盖沿上加水的目的是___。
【答案】(1) B 该装置可不断通气,以满足制作果醋时醋酸菌对氧气的需求
(2) 氧气和糖源 乙醛
(3)满足酵母菌进行有氧呼吸时对氧气的需求
(4)增强密封性,创造无氧环境
【分析】果醋的制作利用的是醋酸菌的有氧呼吸,醋酸菌适宜的温度为30℃~35℃,并且醋酸菌只能进行有氧呼吸,因此装置中的充气口要不断通入无菌空气。
【详解】(1)A属于密封装置,B装置有通气孔,A和B装置中,适用于果醋制作的是B,因为醋酸杆菌是好氧菌,发酵容器需要有通气孔,以满足制作果醋时醋酸菌对氧气的需求。
(2)当糖源和氧气都充足时,醋酸菌可直接有氧酵解生成醋酸;在缺少糖源的条件下,醋酸菌可将乙醇变为乙醛,随后再进一步转变为醋酸。
(3)图A中的发酵液不能装满,因为果酒制作初期,酵母菌进行有氧呼吸提供大量能量满足自身大量繁殖所需,此时发酵装置留有一定空间,实际是为了提供酵母菌有氧呼吸过程中对氧气的需求。
(4)C是制作泡菜的装置,其中在发酵坛盖沿上加水的目的是密封创造无氧环境,以满足乳酸菌无氧呼吸的条件。
22.《Live Science》曾撰文指出手机屏幕比马桶按钮单位面积上的细菌多,最近国内微博、微信又对此大量传播,央视和北京卫视通过某科研单位进行了实验调查,下图为实验调查结果。请分析回答下列相关问题:
(1)配置培养基必须经过灭菌过程,即将培养基置于压力100kPa、温度121℃条件下维持15-30分钟,目的是为了杀死培养基中的_________________。将细菌划线接种在平板上,培养一段时间可观察到菌落。
(2)按图操作取样面积,实验员测定某手机屏幕的细菌数量,现将10ml菌液进行梯度稀释,依次稀释成10-1~10-4的四个稀释样液,再取四个稀释样液各0.1ml分别接种到4组血平板上,此方法我们叫___________。应用此方法统计的菌落数往往比活菌的实际数目少,原因是:______________________________。
(3)有同学认为上述实验应该还有另一组对照设计,该对照是__________________。
(4)图中两电视台通过进一步检查发现,两组实验操作步骤均正确且完全一致,但结果却截然不同,你认为最可能的原因是_____________________。
【答案】 所有微生物包括芽孢和孢子 稀释涂布平板法 当两个或多个细胞连在一起时,平板上观察到的只是一个菌落 没有接种微生物的培养基培养 手机的取样和马桶的取样都不相同(或取样的场所不相同)
【分析】1、两种纯化细菌的方法的比较
优点
缺点
平板划线法
可以观察菌落特征,对混合菌进行分离
不能计数
稀释涂布平板法
可以计数,可以观察菌落特征
吸收量较少,较麻烦,平板不干燥效果不好,容易蔓延
2、消毒和灭菌
消毒
灭菌
概念
使用较为温和的物理或化学方法杀死物体表面或内部的部分微生物(不包芽孢和孢子)
使用强烈的理化因素杀死物体内外所用的微生物(包括芽孢和孢子)
常用方法
煮沸消毒法、巴氏消毒法、化学药剂消毒法、紫外线消毒法
灼烧灭菌、干热灭菌、高压蒸汽灭菌
适用对象
操作空间、某些液体、双手等
接种环、接种针、玻璃器皿、培养基等
【详解】(1)配置培养基的常用高压蒸汽灭菌,即将培养基置于压力100 kPa、温度121℃条件下维持15~30分钟,目的是为了杀死培养基中的所有微生物包括芽孢和孢子。
(2)稀释涂布平板法是将待分离的菌液经过大量稀释后,均匀涂布在培养皿表面,经培养后可形成单个菌落,所以该实验方法是稀释涂布平板法。当两个或多个细胞连在一起时,平板上观察到的只是一个菌落,所以稀释涂布平板法统计的菌落数往往比活菌的实际数目少。
(3)为了检验培养基制作是否合格,上述实验应该增加一组没有接种微生物的培养基培养作对照。
(4)通过进一步检查发现,两组实验操作步骤均正确且完全一致,但报道结果却截然不同,最可能的原因是:手机的取样和马桶的取样的场所不相同及手机和马桶按钮使用时间长短不同。
【点睛】本题考查了微生物的分离与培养的有关知识,要求考生能够掌握微生物分离和计数的方法,能够根据实验结果推测实验误差的原因等。
23.某湖泊中存在有环境污染物M(一种含有C、H、O、N的有机物)难以降解。生物兴趣小组查阅资料发现有一些细菌能够降解M。因此,他们准备从该湖泊的淤泥中分离出能高效降解M的细菌菌种。请你参与他们的科学实践活动。
(1)纯化降解M的细菌菌种时,发现划线的某个平板培养后,第一划线区域的划线上都不间断地长满了菌落,第二划线区域所划的第一条线上无菌落,其他划线上有菌落。造成划线无菌落的操作失误可能是_________________________________________。
(2)为了从该淤泥中分离获得能降解M的细菌的单菌落,某同学设计了甲、乙两种培养基(成分见右表):(注:“+”表示有,“-”表示无)
无机盐
淀粉
M
琼脂
水
培养基甲
+
+
+
-
+
培养基乙
+
+
+
+
+
据表判断,_____________培养基不能用于分离和鉴别能降解M的细菌,原因是_________________________________。
(3)接种在适宜的选择培养基培养后,若细菌能分解M,培养平板会出现以菌落为中心的透明圈(如下图),实验结果见下表。
菌种
菌落直径:C(mm)
透明圈直径:H(mm)
H/C
细菌I
5.1
11.2
2.2
细菌Ⅱ
8.2
10.0
1.2
应选择的菌种是___________,简述理由_________________________________________
【答案】 接种环灼烧后未冷却或划线未从第一区域末端开始 甲 不含琼脂(液体培养基)无法用于分离菌落 细菌I H/C值大、分解能力强
【分析】1、培养基按功能分为选择培养基和鉴别培养基:选择培养基主要是培养、分离特定的微生物,培养酵母菌可在培养基中加入青霉素;鉴别培养基可以鉴定不同的微生物,比如鉴别饮用水中是否含有大肠杆菌,可以用伊红-美蓝培养基,如果菌落呈深紫色,并带有金属光泽,说明有大肠杆菌。
2、接种最常用的方法是平板划线法和稀释涂布平板法.接种的目的是使聚集在一起的微生物分散成单个细胞,并在培养基表面形成单个细菌繁殖而成的子细胞群体。
【详解】(1)平板划线法操作时要求将灼热的接种环冷却后再划线,否则会灼伤菌株甚至导致菌株死亡,划线时要从上一次划线的末端开始,这样接种环上才有菌株,根据题意可知,第一划线区域的划线上都长满了菌,而第二划线区域的第一条线上无菌落,其它划线上有菌落,可能的原因有:①接种环灼烧后未冷却;②划线未从第一区域末端开始。
(2)分析图表可知:培养基甲不含琼脂,为液体培养基,不能形成单菌落,因此培养基甲不能用于分离和鉴别能降解M的细菌。
(3)H/C值越大,降解M的能力越强,根据表中数据可知,细菌Ⅰ降解M的能力比细菌Ⅱ高,因此应选择的菌种是细菌Ⅰ。
【点睛】本题的知识点主要是微生物培养过程中的无菌技术,分离微生物的常用的接种方法和接种工具,主要考生能理解所学知识的要点,把握知识间的内在联系的能力。
24.非洲猪瘟是由非洲猪瘟病毒(ASFV)引起的一种急性传染病,死亡率高达100%。为实现对该病毒快速、准确的早期诊断,可用非洲猪瘟病毒p54蛋白的单克隆抗体作为诊断试剂。制备该单克隆抗体时,需先利用大肠杆菌表达出ASFV的p54蛋白并进行纯化,然后利用纯化的可溶性p54蛋白单克隆抗体。回答下列问题:
(1)将纯化的可溶性p54蛋白多次注射到小鼠体内可获得血清抗体,但是血清抗体的特异性差,原因是____。
(2)融合的细胞经过筛选才能获得杂交瘤细胞,在此过程中需要进行筛选的原因获得的杂交瘤细胞还需进行___和___,经多次筛选后,才能获得大量能分泌抗p54蛋白的单克隆抗体的细胞株。
(3)为获得大量抗p54蛋白的单克隆抗体,通常有两种途径:途径一是将筛选获得的杂交癌细胞进行体外培养,从细胞培养液中获取。体外培养细胞时,为保持无毒无菌的环境 ,应进行的操作是______(答三点)
(4)抗p54蛋白的单克隆抗体能快速、准确地诊断出ASFV的原因是____。
【答案】(1)血清中多种抗体混合在一起,识别多种抗原,导致特异性差
(2) 克隆化培养 抗体检测
(3)对培养液和所有培养用具进行无菌处理;在细胞培养液中添加一定量的抗生素;定期更换培养液
(4)该单克隆抗体纯度高、特异性强,能与相应抗原发生特异性结合
【分析】单克隆抗体制备流程:先给小鼠注射特定抗原使之发生免疫反应,之后从小鼠脾脏中获取已经免疫的B淋巴细胞;诱导B细胞和骨髓瘤细胞融合,利用选择培养基筛选出杂交瘤细胞;进行抗体检测,筛选出能产生特定抗体的杂交瘤细胞;进行克隆化培养,即用培养基培养和注入小鼠腹腔中培养;最后从培养液或小鼠腹水中获取单克隆抗体。
【详解】(1)将纯化的可溶性p54蛋白多次注射到小鼠体内可获得血清抗体,血清中多种抗体混合在一起,识别多种抗原,导致血清抗体的特异性差。
(2)融合的细胞经过筛选才能获得杂交瘤细胞,在此过程中需要进行筛选的原因是细胞的融合是随机的,反应体系中含有未融合的细胞、融合的具有同种核型的细胞以及杂交瘤细胞;获得的杂交瘤细胞还需进行克隆化培养和抗体检测,经多次筛选后,才能获得大量能分泌抗p54蛋白的单克隆抗体的细胞株。
(3)体外培养细胞时,为保持无毒无菌的环境,应进行的操作是对培养液和所有培养用具进行无菌处理;在细胞培养液中添加一定量的抗生素;定期更换培养液。
(4)该单克隆抗体纯度高、特异性强,能与相应抗原发生特异性结合。因此抗p54蛋白的单克隆抗体能快速、准确地诊断出ASFV。
25.2018年1月25日,我国研究人员在世界上率先利用去甲基化酶(Kd4d)的mRNA,经体细胞核移植技术培育出第一批灵长类动物-食蟹猴,流程如图所示,①~⑥表示过程,该动物可作为研究癌症等人类疾病的动物模型。
请分析回答:
(1)动物细胞核移植技术中普遍使用的去核方法是___,去掉卵母细胞细胞核的目的是____。
(2)图中过程⑤用到胚胎移植技术,其实质是早期胚胎在___条件下空间位置的转移。
(3)研究人员在确定去甲基化酶(Kd4d)的mRNA的作用时,做了两组实验,其中A组用正常培养液培养融合细胞,B组用正常培养液培养注入了Kd4d的mRNA的融合细胞,实验结果如下图所示。分析实验数据可知,Kd4d的mRNA的作用是______。
(4)假如用胚胎分割移植的方式来克隆食蟹猴,依据的原理是___,胚胎分割时应注意的问题是___。
【答案】(1) 显微操作去核法 使克隆出的动物个体的细胞核内的遗传物质几乎全部来自供体细胞
(2)相同生理
(3)注入mRNA通过翻译产生的甲基化酶促进了相关基因的表达进而表现出既能提高融合细胞发育成囊胚的成功率、也能提高囊胚中内细胞团的形成率
(4) 胚胎干细胞的全能性 注意切割囊胚阶段的胚胎要将内细胞团均等分割,否则会影响胚胎的正常发育。
【分析】1.动物细胞核移植是用体细胞作为供体细胞进行的细胞核移植,将供核细胞注射到培养到减数第二次分裂中期的卵母细胞中,用人工的方法将其培养成胚胎,再将胚胎移植到雌性动物子宫内,就可以孕育出新的个体。
2.胚胎移植是指将雌性动物的早期胚胎,或者通过体外受精及其它方式得到的胚胎,移植到同种的、生理状态相同的其它雌性动物的体内,使之继续发育为新个体的技术。用胚胎分割移植依据的原理是细胞的全能性,胚胎分割时应注意切割囊胚阶段的胚胎要将内细胞团均等分割。
【详解】(1)目前核移植技术中普遍使用的去核方法是显微操作去核法,即在显微镜下进行去除细胞核的操作;由于动物胚胎细胞分化程度低,恢复其全能性容易,而动物体细胞分化程度高,恢复其全能性较难,故动物胚胎细胞核移植的难度明显低于体细胞核移植。去掉其细胞核的原因是使克隆出的动物个体的细胞核内的遗传物质几乎全部来自供体细胞。
(2)图中过程⑤用到胚胎移植技术,胚胎移植的实质是早期胚胎在相同生理条件下空间位置的转移,该技术的实施提高了优良雌性动物的繁殖潜力。
(3)根据图中数据可知,正常培养的A组与向融合细胞中注入去甲基化酶(Kd4d)的mRNA的融合细胞B组数据进行对照分析,后者的融合细胞发育成囊胚的成功率、囊胚中内细胞团的形成率都高于前者,说明Kd4d的mRNA的作用是既能提高融合细胞发育成囊胚的成功率、也能提高囊胚中内细胞团的形成率。
(4)胚胎分割形成克隆动物体现胚胎干细胞的全能性,即胚胎分割的原理是胚胎干细胞的全能性,另外注意切割囊胚阶段的胚胎要将内细胞团均等分割,否则会影响胚胎的正常发育。
2022-2023学年山东省淄博市临淄中学高一3月月考生物试题含解析: 这是一份2022-2023学年山东省淄博市临淄中学高一3月月考生物试题含解析,共27页。试卷主要包含了单选题,多选题,综合题等内容,欢迎下载使用。
2022-2023学年山东省临沂市平邑县一中高二下学期第一次月考生物试题含解析: 这是一份2022-2023学年山东省临沂市平邑县一中高二下学期第一次月考生物试题含解析,共28页。试卷主要包含了单选题,三阶段,过程④是果醋制作,综合题等内容,欢迎下载使用。
2022-2023学年山东省淄博市临淄中学高一3月月考生物试题(解析版): 这是一份2022-2023学年山东省淄博市临淄中学高一3月月考生物试题(解析版),共22页。

