2022-2023学年江苏省淮安市洪泽湖高级中学高二下学期第一次月考生物试题含解析
展开
这是一份2022-2023学年江苏省淮安市洪泽湖高级中学高二下学期第一次月考生物试题含解析,共32页。试卷主要包含了单选题,多选题,综合题等内容,欢迎下载使用。
江苏省淮安市洪泽湖高级中学2022-2023学年高二下学期第一次月考生物试题
学校:___________姓名:___________班级:___________考号:___________
一、单选题
1.下列关于培养基中营养物质的说法,正确的是( )
A.通常情况下,琼脂既可作为凝固剂也可作为微生物的碳源
B.蛋白胨为微生物的生长主要提供碳源、氮源、磷酸盐和维生素
C.培养乳酸杆菌时需要在培养基中添加特殊营养物质维生素
D.同一种物质不可能既作为碳源又作为氮源和能源物质
【答案】C
【分析】 培养基中主要的营养物质有碳源、氮源、无机盐和水,琼脂一般充当凝固剂,有时在提供以上营养物质的基础上,还需要满足微生物对pH、特殊营养物质以及氧气的要求等。
【详解】A、一般情况下,琼脂可以作为凝固剂,但不能作为微生物的碳源,A错误;
B、蛋白胨可以为微生物的生长主要提供氮源和维生素等,不能提供磷酸盐,B错误;
C、为了满足乳酸杆菌对营养物质的要求,保证乳酸杆菌能正常生长繁殖,培养乳酸杆菌的时候需要在培养基中添加维生素,C正确;
D、同一物质,例如糖类等,既可以作为碳源又可以作为能源物质,D错误。
故选C。
2.圆褐固氮菌为自生固氮菌(独立生活时能够利用空气中游离的氮分子作为氮源,并将氮分子转化为氨,氨转化为铵盐后是植物良好的氮素营养) ,是一种异养需氧型原核生物。圆褐固氮菌能够分泌生长素,因而能促进植物生长。现欲从土壤中分离获得该细菌,下列叙述错误的是( )
A.在培养圆褐固氮菌的培养基中不需要添加氮源
B.最好从富含腐殖质的深层土壤中分离获得圆褐固氮菌
C.分离圆褐固氮菌时需要用到消毒、灭菌等无菌操作技术
D.将圆褐固氮菌制成菌剂施用到土壤中,可提高农作物的产量
【答案】B
【分析】圆褐固氮菌为自生固氮菌,属于细菌,原核生物,没有以核膜为界限的细胞核,圆褐固氮菌固氮后,可为植物提供氮源,提高农作物产量。
【详解】A、圆褐固氮菌为自生固氮菌,在培养圆褐固氮菌的培养基中不需要添加氮源,A正确;
B、圆褐固氮菌是一种异养需氧型原核生物,富含腐殖质的深层土壤中氧气少,不能分离获得圆褐固氮菌,B错误;
C、分离圆褐固氮菌时需要用到消毒、灭菌等无菌操作技术,防止杂菌污染,C正确;
D、将圆褐固氮菌制成菌剂施用到土壤中,可固氮,为植物提供氮源,可提高农作物的产量,D正确。
故选B。
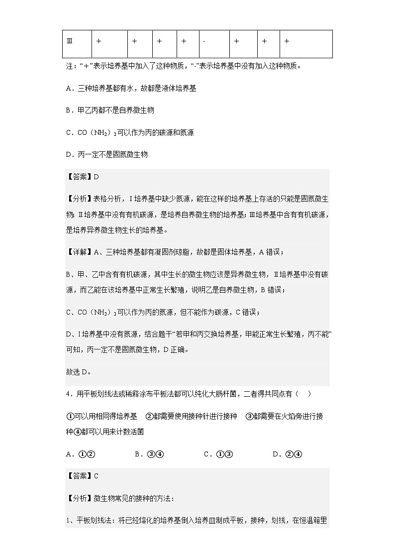
3.甲、乙、丙为三种微生物,可以分别在Ⅰ、Ⅱ、Ⅲ三种培养基中正常生长繁殖。若甲和丙交换培养基,甲能正常生长繁殖,丙不能。甲和丙都不能在培养基Ⅱ中正常生长繁殖。下列叙述正确的是( )
培养基
CO(NH2)2
K2HPO4
FeSO4
蔗糖
(NH4)2SO4
MgSO4
琼脂
H2O定容至1000mL
10g
4g
0.5g
10g
0.4g
9.25g
10g
Ⅰ
-
+
+
+
-
+
+
+
Ⅱ
-
+
+
-
+
+
+
+
Ⅲ
+
+
+
+
-
+
+
+
注:“+”表示培养基中加入了这种物质,“-”表示培养基中没有加入这种物质。
A.三种培养基都有水,故都是液体培养基
B.甲乙丙都不是自养微生物
C.CO(NH2)2可以作为丙的碳源和氮源
D.丙一定不是固氮微生物
【答案】D
【分析】表格分析,Ⅰ培养基中缺少氮源,能在这样的培养基上存活的只能是固氮微生物;Ⅱ培养基中没有有机碳源,是培养自养微生物的培养基;Ⅲ培养基中含有有机碳源,是培养异养微生物生长的培养基。
【详解】A、三种培养基都有凝固剂琼脂,故都是固体培养基,A错误;
B、甲、乙中含有有机碳源,其中生长的微生物应该是异养微生物,Ⅱ培养基中没有碳源,而乙能在该培养基中正常生长繁殖,说明乙是自养微生物,B错误;
C、CO(NH2)2可以作为丙的氮源,但不能作为碳源,C错误;
D、I培养基中没有氮源,结合题干“若甲和丙交换培养基,甲能正常生长繁殖,丙不能”可知,丙一定不是固氮微生物,D正确。
故选D。
4.用平板划线法或稀释涂布平板法都可以纯化大肠杆菌,二者得共同点有( )
①可以用相同得培养基 ②都需要使用接种针进行接种 ③都需要在火焰旁进行接种④都可以用来计数活菌
A.①② B.③④ C.①③ D.②④
【答案】C
【分析】微生物常见的接种的方法:
1、平板划线法:将已经熔化的培养基倒入培养皿制成平板,接种,划线,在恒温箱里培养。在线的开始部分,微生物往往连在一起生长,随着线的延伸,菌数逐渐减少,最后可能形成单个菌落。不能用于计数。
2、稀释涂布平板法:将待分离的菌液经过大量稀释后,均匀涂布在培养皿表面,经培养后可形成单个菌落。可用于菌落计数。
【详解】①平板划线法或稀释涂布平板法都是在固体培养基上进行的,①正确;
②平板划线法接种用接种环,稀释涂布平板法接种要用涂布器,②错误;
③不论是平板划线法还是稀释涂布平板法都需要进行无菌操作,在酒精灯火焰旁进行,③正确;
④平板划线法不能用于计数活菌,只能用于纯化菌种;稀释涂布平板法可以用来计数活菌,④错误。
故选C。
5.在分离、纯化细菌的实验中,划线接种(甲)、培养结果(乙)如下图,a、b、c、d是划线的四个区域。下列叙述错误的是( )
A.每次划线前后都要对接种环灼烧灭菌
B.连续划线的目的是获得单个细菌形成的菌落
C.接种环共灼烧了4次
D.不能将a区和d区划线相连
【答案】C
【分析】分析题干可看出本实验接种微生物的方法为平板划线法,该方法中会通过多次划线来逐步稀释以便获得单个菌落,因此在最后的一个区域中可能获得单个菌落,该方法实施时为了严格的无菌操作,需要全程在酒精灯火焰附近操作。
【详解】A、平板划线法中每次划线前都要灼烧接种环,保证菌种来自于上一次划线的末端,划线结束后也要灼烧接种环,防止污染环境、感染接种者,A正确;
B、连续划线可以将聚集的菌种逐步稀释,以便获得单个菌落,B正确;
C、接种过程中每次接种前需要灼烧,最后完成后需要灼烧以免污染环境,需要灼烧5次,C错误。
D、图中a对应的区域出现了单个菌落,d区域菌落最多,因此a区域应该为划线的最终区域,d区域为划线的起始区域,二者不能相连,D正确。
故选C。
6.污水中一般都会含有亚硝酸盐,科研人员从污水中分离出了亚硝酸盐降解菌,该微生物能对污水中的亚硝酸盐进行有效去除。从水体取样后置于含亚硝酸盐的培养基中进行富集培养,取富集培养6代后的菌液依次等比稀释。稀释系列菌液浓度为10-4、10-5、10-6、10-7、10-8,分别取0.1mL培养液涂平板,37℃倒置培养24h,观察菌落形态并进行相关检测和纯化等。下列说法错误的是( )
A.该富集培养基是以亚硝酸盐作为唯一氮源的选择培养基
B.将菌液置于含亚硝酸盐的富集培养基中反复培养6代的目的是增加亚硝酸盐降解菌的数量
C.若稀释涂布平板上生长出不同形态的亚硝酸盐降解菌,即可获得所需的降解菌
D.如果要研究纯化后的降解菌的生长曲线,可取其菌落进行液体培养并用台盼蓝染色后进行活菌计数
【答案】C
【分析】微生物培养基的基本营养成分一般都含有水、碳源、氮源、无机盐,此外还要满足微生物生长对pH、特殊营养物质以及氧气的要求。按照物理状态分裂,可以分为固体培养基和液体培养基。分离纯化单菌落的接种方法有稀释涂布平板法和平板划线法。
【详解】A、该富集培养基是以亚硝酸盐作为唯一氮源的选择培养基,这样可以使能利用亚硝酸盐的细菌大量繁殖,而不能利用亚硝酸盐的细菌不能生长,A正确;
B、将菌液置于含亚硝酸盐的富集培养基中反复培养6代的目的是使能利用亚硝酸盐的微生物增加,从而将不能利用亚硝酸盐的微生物淘汰掉,B正确;
C、若稀释涂布平板上生长出不同形态的亚硝酸盐降解菌,则说明能利用亚硝酸盐的微生物有多种,因此需要再进行平板划线检测、纯化,C错误;
D、进行活菌计数应该用台盼蓝染色,被染色的细胞为死亡细胞,不着色的为活细胞,故如果要研究纯化后的降解菌的生长曲线,可取其菌落进行液体培养并用台盼蓝染色后进行活菌计数,D正确。
故选C。
7.消毒与灭菌就是两个不同得概念,灭菌就是指彻底杀灭微生物使其永远丧失生长繁殖得能力,消毒仅指杀死一部分对人体有害得病原菌而对被消毒得物体基本无害,下列哪些事物适用于消毒处理( )
①皮肤 ②饮用水 ③牛奶 ④注射器 ⑤培养皿 ⑥接种环 ⑦培养基 ⑧果汁 ⑨酱油 ⑩手术刀
A.①②③⑧⑨ B.④⑤⑥⑦⑩
C.①②④⑤⑥⑧ D.以上全部
【答案】A
【分析】在微生物的实验室培养中,常进行消毒和灭菌操作。消毒和灭菌,都是为了消灭有害微生物,以便获得纯培养。但二者消灭有害微生物的程度和范围不同。因此,消毒和灭菌的概念也就不同。消毒是指用物理或化学方法消灭某种范围内的有害微生物,保留目的菌。灭菌是指用物理或化学方法,完全杀死培养基或器物内外的一切微生物,使灭菌对象上的蛋白质完全变性。
【详解】消毒指用比较温和的方法杀死微生物的营养细胞,适用于那些不耐高温的液体,如③牛奶、⑧果汁、⑨酱油,这样可以使其中的营养成分不被破坏;对要求不是很严格的①皮肤、②饮用水也用消毒的方法处理;而对于严格要求的④注射器、⑤培养皿、⑥接种环、⑦培养基、⑩手术刀等必须进行灭菌处理。所以,①②③⑧⑨应该用消毒的方法处理,A正确,BCD错误。
故选A。
8.传统发酵技术在我国应用广泛,某学生认为果酒制作的流程中存在一些问题,并提出了自己的改进方法。下列描述正确的有( )
①发酵容器要清洗干净并用70%的酒精消毒②葡萄要先除去枝梗再充分洗净③人为添加酵母菌种可以缩短发酵时间,实验更易成功④建议改用“泡菜坛”装置进行果酒的发酵⑤放气过程中可能会进入空气,造成污染⑥正午暴晒冲洗的葡萄,充分干燥后再酿制
A.①②③④ B.①②④⑥ C.①③④⑤ D.②③⑤⑥
【答案】C
【分析】果酒制作的原理是在无氧条件下,酵母菌利用葡萄糖进行无氧呼吸产生酒精和二氧化碳。
【详解】①为了避免杂菌污染,发酵容器要清洗干净并用70%的酒精消毒,①正确;
②葡萄清洗时,不能先除去枝梗,会导致杂菌污染、营养流失,而是应该先冲洗后去除枝梗,②错误;
③人为添加酵母菌菌种,酵母菌数量增多,可以缩短发酵时间,③正确;
④泡菜坛水槽注满水可以制造一个无氧环境,有利于酵母菌进行无氧呼吸,故可改用“泡菜坛”装置进行果酒的发酵,④正确;
⑤放气时有可能会进入空气,空气中的杂菌可能进入发酵瓶造成污染,⑤正确;
⑥冲洗后的葡萄不可在正午时进行暴晒,紫外线具有消毒杀菌的作用,会杀死葡萄皮上的酵母菌,影响发酵效果,⑥错误。
综上所述,①③④⑤正确。
故选C。
9.《诗经》中有“中田有庐,疆场有瓜,是剥是菹,献之皇祖”的诗句。“剥”和“菹”是腌渍加工的意思。许慎在《说文解字》中解释“菹菜者,酸菜也”。下列叙述正确的是( )
A.泡菜坛内液体表面可能出现一层由酵母菌繁殖形成的白膜
B.为保证泡菜坛内的无氧环境,腌制时应尽量将泡菜坛装满
C.为了降低杂菌污染的风险,发酵前需要对器具和蔬菜进行消毒
D.腌制过程中乳酸和亚硝酸盐的含量会先增加后减少再趋于稳定
【答案】A
【分析】泡菜的制作原理:泡菜的制作离不开乳酸菌。在无氧条件下,乳酸菌将葡萄糖分解成乳酸。
【详解】A、在泡菜坛内液体表面有时会出现一层白膜,这层白膜是由酵母菌大量繁殖所致,A正确;
B、泡菜腌制时应装至八成满,以防止发酵液溢出,B错误;
C、为了降低杂菌污染的风险,发酵前需要对器具进行消毒,对蔬菜不需要消毒,C错误;
D、腌制过程中亚硝酸盐的含量会先增加后减少再趋于稳定,乳酸含量会一直增加后稳定,D错误。
故选A。
10.传统发酵技术是人们在日常生活过程中对微生物的应用。下列相关叙述正确的是( )
A.果酒应该密封保存,否则醋酸菌可利用酒精直接转化为醋酸而影响口感
B.制作泡菜时加入的“老汤”中含有纯度较高的酵母菌可加速发酵进程
C.欲将果酒制备成果醋,制备时的温度无需改变但需通入充足的氧气
D.酸奶发酵时,溶液pH值逐渐降低,是乳酸菌无氧呼吸产生的乳酸造成的
【答案】D
【分析】果醋制作原理:利用醋酸菌有氧呼吸将葡萄糖或者乙醇转化为醋酸。泡菜(酸菜)的制作原理:在无氧条件下,乳酸菌将葡萄糖分解成乳酸。腐乳制作的原理:多种微生物参与了豆腐的发酵,如毛霉、曲霉、根霉、酵母菌等,其中起主要作用的是毛霉。毛霉等微生物产生的蛋白酶能将豆腐中的蛋白质分解成小分子的肽和氨基酸;脂肪酶可将脂肪水解为甘油和脂肪酸。在多种微生物的协同作用下,普通的豆腐转变成风味独特的腐乳。
【详解】A、当糖源不足(果酒制作时已经将糖源分解)时,醋酸菌可将酒精变成乙醛,再将乙醛最终转变成醋酸,A错误;
B、泡菜利用的是乳酸菌,B错误;
C、制作果酒利用的是酵母菌,其最适宜生长繁殖的温度范围是18~30℃,而制作果醋利用的是醋酸菌,其最适生长温度为30~35℃,故欲将果酒制备成果醋,制备时需要将温度升高,同时还需通入充足的氧气,C错误;
D、酸奶发酵所需的菌种是乳酸菌,无氧呼吸可产生乳酸,酸奶发酵时,溶液pH值逐渐降低,是乳酸菌无氧呼吸产生的乳酸造成的,D正确。
故选D。
11.下列有关几种发酵食品的发酵温度、发酵时间和发酵菌种等的叙述,错误的是( )
A.葡萄酒发酵时应将温度控制在18~30℃
B.生产醋酸所用的醋酸菌的最适生长温度为30~35℃
C.腐乳发酵时,毛霉中蛋白酶的合成只需要核糖体参与
D.刚装坛密封好的泡菜,夏季的发酵时间比冬季的短
【答案】C
【分析】参与果酒制作的微生物是酵母菌,其新陈代谢类型为异养兼性厌氧型。参与果醋制作的微生物是醋酸菌,其新陈代谢类型是异养需氧型。果醋制作的原理:当氧气、糖源都充足时,醋酸菌将葡萄汁中的糖分解成醋酸。当缺少糖源时,醋酸菌将乙醇变为乙醛,再将乙醛变为醋酸。
【详解】A、由于酵母菌适宜生长的温度是18~30℃,因此制葡萄酒时,要将温度控制在18~30℃,A正确;
B、醋酸菌的最适生长温度为30~35℃,故果醋发酵时温度宜控制在30-35℃,B正确;
C、腐乳发酵时,毛霉中蛋白酶的合成除了需要核糖体参与,还需要线粒体提供能量,C错误;
D、泡菜腌制过程中,温度高更容易发酵,故夏季的发酵时间比冬季的短,D正确。
故选C。
12.与传统发酵技术相比,发酵工程的产品种类更加丰富,产量和质量明显提高。下列相关表述正确的是( )
A.发酵工程的中心环节是菌种的选育和扩大培养
B.通过发酵工程可以从微生物细胞中提取单细胞蛋白
C.发酵工程的产品主要包括微生物的代谢物、酶及菌体本身
D.发酵过程中,条件变化会影响微生物的生长繁殖,但不会影响微生物的代谢途径
【答案】C
【分析】1、发酵工程生产的产品主要包括微生物的代谢物、酶及菌体本身。
2、产品不同,分离提纯的方法一般不同。
(1)如果产品是菌体,可采用过滤,沉淀等方法将菌体从培养液中分离出来。
(2)如果产品是代谢产物,可用萃取、蒸馏、离子交换等方法进行提取。
3、发酵过程中要严格控制温度、pH、溶氧、通气量与转速等发酵条件。
4、发酵过程般来说都是在常温常压下进行,条件温和、反应安全,原料简单、污染小,反应专一性强,因而可以得到较为专一的产物。
【详解】A、发酵工程的内容包括菌种选育、扩大培养、培养基的配制、灭菌、接种、发酵罐内发酵、产品的分离、提纯(生物分离工程)等方面,发酵工程的中心环节是发酵罐内发酵,A错误;
B、单细胞蛋白是指利用发酵工程获得的大量的微生物菌体,而并非微生物的代谢产物,B错误;
C、发酵工程的产品主要包括微生物的代谢物、酶及菌体本身,C正确;
D、在发酵工程的发酵环节中,发酵条件不仅影响微生物的生长繁殖,也会通过影响酶的活性影响微生物的代谢途径,D错误。
故选C。
13.为培育具有市场竞争力的奉节无籽柑橘,研究者设计如下流程.相关叙述错误的是( )
A.过程①需在低渗环境中使用纤维素酶和果胶酶处理
B.可用离心操作实现②,再生细胞壁是其成功的标志
C.过程③需在生长素和细胞分裂素的调控下进行
D.三倍体植株因减数分裂异常可产生无籽柑橘
【答案】A
【分析】分析图示可知,①过程为原生质体的制备过程,需要纤维素酶和果胶酶,②过程为原生质体的融合过程,需要诱导剂诱导融合,③过程为植物组织培养的过程。
【详解】A、植物细胞壁的主要成分是纤维素和果胶,所以过程①需使用纤维素酶和果胶酶处理,但为避免原生质体吸水涨破,一般在等渗环境中进行,A错误;
B、诱导融合的方法有物理法和化学法,可用离心法诱导植物原生质体融合,再生出细胞壁是融合成功的标志,B正确;
C、过程③是植物组织培养过程,该过程需在生长素和细胞分裂素的调控下进行,C正确;
D、三倍体植株含有三个染色体组,减数分裂时联会紊乱,可产生无籽柑橘,D正确。
故选A。
14.黑胫病对甘蓝型油菜的危害十分严重,黑芥能抗黑胫病,两者不能直接杂交。为解决该问题,科研人员通过下图所示过程获得抗病品系。据图分析,下列相关叙述不正确的是( )
A.最终获得的抗病植株具有完整的甘蓝型油菜和黑芥的遗传信息
B.过程①可使用纤维素酶和果胶酶,过程②可利用PEG进行诱导
C.过程③发生脱分化,过程④体现出植物细胞具有全能性
D.黑芥与甘蓝型油菜存在生殖隔离
【答案】A
【分析】据图分析可知,图示为采用植物体细胞杂交技术和植物组织培养技术获得抗黑胫病杂种植株的流程图,图中①表示采用酶解法(纤维素酶和果胶酶)去除细胞壁的过程;②表示诱导原生质体融合的过程。原生质体融合后利用植物组织培养技术得到杂种植株。
【详解】A、黑芥的叶肉细胞原生质体经X射线照射后发生部分染色体结构破坏,因而最终获得的抗病植株不具有完整的黑芥的遗传信息,A错误;
B、过程①表示去除细胞壁的过程,可以用纤维素酶和果胶酶处理;过程②表示诱导原生质体融合的过程,可利用PEG进行诱导,B正确;
C、融合后的原生质体经过诱导长出细胞壁,经过程③发生脱分化和过程④后形成抗病植株,由杂种细胞培育成完整植株的过程体现出植物细胞具有全能性,C正确;
D、根据题意可知,黑芥与甘蓝型油菜不能直接杂交,说明两者存在生殖隔离,D正确。
故选A。
15.下图是对基因型为Aabb的玉米所作的处理,据图分析下列叙述错误的是( )
A.过程a所采取的技术手段是花药离体培养
B.过程b用秋水仙素处理后可以得到2种基因型的玉米
C.c和d分别是再分化和脱分化过程,需要一定的植物激素诱导
D.图中过程a或过程c、d能够说明植物细胞具有全能性
【答案】C
【分析】花药离体培养是指将发育到一定阶段的花药接种到培养基上,来改变花药内花粉粒的发育程序,形成愈伤组织,并由愈伤组织再分化成植株。
【详解】A、a过程由花粉粒变为单倍体植株,要经过花药离体培养,A正确;
B、基因型为Aabb的玉米能产生2种基因型的花粉:Ab和ab,经花药离体培养后可得到2种单倍体幼苗,幼苗再经秋水仙素处理后得到AAbb和aabb,2种基因型的可育玉米,B正确;
C、c是叶肉细胞培养成为愈伤组织的过程,是脱分化过程,d是愈伤组织形成胚状体的过程,表示再分化,两者均需要一定的植物激素诱导,C错误;
D、过程a或过程c、d是植物细胞培育成了植物个体,故能够说明植物细胞具有全能性, D正确。
故选C。
16.某杂种植株的获取过程如图所示,下列有关分析正确的是( )
A.叶片经消毒后需用流水多次冲洗,以避免消毒剂长时间作用而产生毒害作用
B.图示①过程采用酶解法获取原生质体时,可用聚乙二醇调节渗透压
C.图示②过程通过抽真空处理使酶溶液渗入细胞间隙,提高酶解效率
D.经④过程获得的杂种细胞经鉴定和筛选后进行植物组培,即可获得目标杂种植株
【答案】C
【分析】1、植物体细胞杂交技术:就是将不同种的植物体细胞原生质体在一定条件下融合成杂种细胞,并把杂种细胞培育成完整植物体的技术。
2、过程:(1)诱导融合的方法:物理法包括离心、振动、电刺激等。化学法一般是用聚乙二醇(PEG)作为诱导剂。(2)细胞融合完成的标志是新的细胞壁的生成。(3)植物体细胞杂交的终点是培育成杂种植株,而不是形成杂种细胞就结束。(4)杂种植株的特征:具备两种植物的遗传特征,原因是杂种植株中含有两种植物的遗传物质。
【详解】A、叶片经消毒后需用无菌水冲洗,以避免消毒剂长时间作用而产生毒害作用,A错误;
B、聚乙二醇是诱导细胞融合的物质,不是调节渗透压的物质,通常加入甘露醇来调节渗透压,B错误;
C、为了提高酶解效率,图示②过程可通过抽真空处理,利用负压使酶溶液快速渗入细胞间隙,通过处理,酶解效率会提高,C正确;
D、经组培获得的杂种幼苗,一般需要经过由无菌到有菌的炼苗过程才能用于生产实践,D错误。
故选C。
17.单克隆抗体在生物工程和临床医学上有着极为重要的地位和巨大的应用。下列有关单克隆抗体技术及其应用的叙述,正确的是( )
A.新冠病毒检测单克隆抗体诊断试剂盒需要根据新冠病毒内部的核酸研制
B.将选择培养基筛选得到的杂交瘤细胞直接用于生产单克隆抗体
C.利用抗原—抗体杂交技术可筛选出能产生单—抗体的杂交瘤细胞
D.“生物导弹”中的单克隆抗体能特异性的结合抗原并杀死癌细胞
【答案】C
【分析】1、单克隆抗体制备的细胞来源:B淋巴细胞:能产生特异性抗体,在体外不能无限繁殖;骨髓瘤细胞:不产生专一性抗体,体外能无限繁殖。杂交瘤细胞的特点:既能大量增殖,又能产生特异性抗体。
2、两次筛选:①筛选得到杂交瘤细胞(去掉未杂交的细胞以及自身融合的细胞);②筛选出能够产生特异性抗体的细胞群。
3、生物导弹:单克隆抗体+放射性同位素、化学药物或细胞毒素(借助单克隆抗体的定位导向作用将药物定向带到癌细胞,在原位杀死癌细胞。疗效高,副作用小,位置准确。)
【详解】A、单克隆抗体诊断试剂盒检测病毒的原理是:抗原和抗体的结合具有特异性,所以新冠病毒检测单克隆抗体诊断试剂盒需要根据新冠病毒表面的抗原研制的,A错误;
B、将选择培养基筛选得到的杂交瘤细胞进行克隆化培养和抗体检测,不能直接用于生成单克隆抗体,B错误;
C、利用抗原—抗体杂交技术可筛选出能产生单一抗体的杂交瘤细胞,C正确;
D、“生物导弹”的原理是借助单克隆抗体的定位导向作用将药物定向带到癌细胞,在原位杀死癌细胞,单克隆抗体只起定位作用不能杀死癌细胞,D错误。
故选C。
18.如图所示为动物细胞培养过程中细胞增殖情况,下列有关说法正确的是( )
A.OA段包含了原代培养过程,AB段可能发生了接触抑制现象
B.BC段的培养为传代培养,C点细胞发生了癌变
C.为了得到既能无限增殖又能产生特定抗体的杂交瘤细胞,最好选取图中CD段的细胞与B淋巴细胞融合
D.在细胞的传代培养过程中,细胞的基因型一定不会发生改变
【答案】A
【分析】1、据图分析,OA段的培养称为原代培养,BC段的培养为传代培养。
2、动物细胞培养的流程:取动物组织块(动物胚胎或幼龄动物的器官或组织)→剪碎→用胰蛋白酶或胶原蛋白酶处理分散成单个细胞→制成细胞悬液→转入培养瓶中进行原代培养→贴满瓶壁的细胞重新用胰蛋白酶或胶原蛋白酶处理分散成单个细胞继续传代培养。
3、细胞贴壁和接触抑制:悬液中分散的细胞很快就贴附在瓶壁上,称为细胞贴壁。细胞数目不断增多,当贴壁细胞分裂生长到表面相互抑制时,细胞就会停止分裂增殖,这种现象称为细胞的接触抑制。
【详解】A、OA段为动物细胞的初次培养,迅速增殖至10代左右,称为原代培养,AB段的细胞几乎不增殖,可能发生了接触抑制现象,A正确;
B、BC段的培养,是将发生接触抑制现象的细胞用胰蛋白酶等处理后,使其从瓶壁上脱离下来分瓶后的继续培养,即为传代培养,C点增殖缓慢,没有癌细胞无限繁殖的特点,说明遗传物质不变,D点及之后的细胞,其遗传物质发生了改变,B错误;
C、CD段细胞增殖缓慢,以至于完全停止,此时可能有少部分细胞的核型会发生改变,变为能无限增殖的细胞,为了得到既能无限增殖又能产生特定抗体的杂交瘤细胞,可选取图中D点的细胞与B淋巴细胞融合形成杂交细胞,C错误;
D、在细胞培养过程中,细胞进行的是有丝分裂,所以培养出来的多数细胞基因型相同,有少数细胞可能在培养过程中发生遗传物质改变,D错误。
故选A。
19.如下图为诱导多能干细胞(iPS细胞)用于治疗糖尿病的示意图,下列相关叙述错误的是( )
A.干细胞存在于多种组织和器官中,包括胚胎干细胞和成体干细胞等
B.诱导iPS细胞分化的实质是动物细胞核具有发育的全能性
C.除图中的成纤维细胞,已分化的T细胞和B细胞等均能被诱导为iPS细胞
D.将分化得到的胰岛细胞移植回病人体内治疗,理论上可避免免疫排斥反应
【答案】B
【分析】动物和人体内少数具有分裂和分化能力的细胞称为干细胞,干细胞存在于早期胚胎、骨髓和脐带血等多种组织和器官中,包括胚胎干细胞和成体干细胞等。
【详解】A、动物和人体内少数具有分裂和分化能力的细胞称为干细胞,存在于多种组织和器官中,包括胚胎干细胞和成体干细胞等,A正确;
B、诱导iPS细胞分化的实质是基因选择性表达的结果,B错误;
C、iPS细胞最初是由成纤维细胞转化而来,后来发现已分化的T细胞和B细胞等均能被诱导为iPS细胞,C正确;
D、用患者自己的体细胞通过体外诱导成胰岛细胞,并将胰岛细胞细胞移植回病人体内,由于移植的细胞是由病人自身细胞得到的,理论上可以避免免疫排斥反应,D正确。
故选B。
20.和牛肉多汁细嫩,肉用价值极高,在日本被视为“国宝”。我国科研人员利用细胞工程等技术成功培育出优良和牛品种,下列说法错误的是( )
A.用促性腺激素处理母牛,可以获得更多的卵子
B.精子接触卵细胞膜时,会引发卵细胞膜反应
C.对移植前的胚胎进行性别鉴定,宜取囊胚期的滋养层细胞
D.胚胎移植只能在同种生物的不同个体间进行
【答案】B
【分析】1、胚胎移植的基本程序主要包括:
①对供、受体的选择和处理(选择遗传特性和生产性能优秀的供体,有健康的体质和正常繁殖能力的受体。用激素进行同期发情处理,用促性腺激素对供体母牛做超数排卵处理);
②配种或人工授精;
③对胚胎的收集、检查、培养或保存(对胚胎进行质量检查,此时的胚胎应发育到桑椹或胚囊胚阶段)﹔
④对胚胎进行移植;
⑤移植后的检查。
【详解】A、促性腺激素可以使雌牛超数排卵,获得更多的卵子,A正确;
B、精子的头部在进入卵细胞后发生卵细胞膜反应,B错误;
C、囊胚期细胞开始分化,其中个体较大的细胞叫内细胞团,将来发育成胎儿的各种组织;而滋养层细胞将来发育成胎膜和胎盘,因此对移植前的胚胎进行性别鉴定时,宜取囊胚期的滋养层细胞进行鉴定,C正确;
D、胚胎移植只能在同种生物不同个体之间进行,胚胎移植实质是早期胚胎在相同生理条件下的空间位置的转移,D正确。
故选B。
21.为了加快良种牛的繁殖速度,科学家采用了以下两种方法。下列说法正确的是( )
A.方法Ⅰ获得公牛的新鲜精液,可直接用于受精作用
B.胚胎体外培养过程中不需要利用相关技术去除透明带
C.E和F的培育过程中均用到了胚胎移植技术,均属于有性生殖
D.如图方法Ⅱ,产生的F牛的性别与C牛相同,性状也与C牛完全一致
【答案】B
【分析】试管动物属于有性生殖,克隆动物属于无性生殖。
【详解】A、在体外受精前,要对精子进行获能处理,通常采用的体外获能方法有培养法和化学诱导法两种,A错误;
B、动物胚胎发育的早期有一段时间是在透明带中完成的,胚胎体外培养过程中不需要利用相关技术去除透明带,B正确;
C、E和F的培育过程中均用到了胚胎移植技术,但是E是通过体外受精得到的,属于有性生殖,F是通过核移植得到的,属于无性生殖,C错误;
D、如图方法Ⅱ,产生的F牛的性别与C牛相同,但是性状不与C牛完全一致,一方面是因为性状还与所处环境有关,另外一方面是卵细胞中的质基因也会对牛的性状有所影响,D错误。
故选B。
二、多选题
22.澳大利亚布里斯班一对小姐弟被确认为全球第二对半同卵双胞胎,发育成该对半同卵双胞胎的受精卵形成过程如图所示,图3中染色单体分离后分别移向细胞的三个不同方向,从而分裂成A、B、C三个细胞,其中两个细胞发育成姐弟二人。下列说法,不正确的是( )
A.图1表示卵子的异常受精过程,此时卵子发育到减数分裂Ⅱ的中期
B.该卵子与2个精子受精,表明顶体反应和透明带反应未能阻止多精入卵
C.若图4细胞A包含父系和母系染色体组各1个,则细胞C含2个母系染色体组
D.这对小姐弟来源于母亲的染色体一般相同,来源于父亲的染色体不相同
【答案】BC
【分析】根据图示,半同卵双胞胎的形成过程有两个精子同时进入到一个卵细胞,受精卵中有三个染色体组,有丝分裂过程中,染色体复制,有丝分裂后期形成6个染色体组,通过三极纺锤体将六个染色体组拉开,每一极2个染色体组,其中有两极的染色体各有一组来自双亲,有一极染色体均来自于父亲,细胞分裂后,其中两个细胞发育成个体。
【详解】A、图1两个精子进入一个卵细胞,是异常受精过程,发生在卵细胞的减数第二次分裂中期,A正确;
B、阻止多精入卵的两道屏障是透明带反应和卵细胞膜的生理反应,该卵子与2个精子受精,表明透明带和卵细胞膜未能完全阻止多精入卵,B错误;
C、若图4细胞A包含父系和母系染色体组各1个,C应该包含父系和母系染色体组各1个或包含两个父系染色体组,C错误;
D、该姐弟来源于母亲的染色体是复制而来是相同的,来自于父亲的染色体由两个不同的精子提供,一个精子中含有X染色体,另一个精子中含有Y染色体,因此染色体组成不同,D正确。
故选BC。
23.某种病毒的主要表面抗原为S蛋白,用S蛋白制备的单克隆抗体可用于该种病毒的检测。下列说法正确的是( )
A.B淋巴细胞分离自经S蛋白免疫过的小鼠
B.稀释培养后多孔玻璃板中的杂交瘤细胞数目可能不到细胞总数的一半
C.集落①的细胞既能无限增殖又能产生单克隆抗体
D.集落②~④的细胞可用于扩大化培养生产单克隆抗体
【答案】ABC
【分析】据图分析,在PEG的诱导下,B淋巴细胞和鼠骨髓瘤细胞进行细胞融合,经选择培养基筛选和克隆化培养、抗体检测,可获得能产生针对S抗原的特异性抗体的杂交瘤细胞。
【详解】A、为获得能产生特异性抗体的B淋巴细胞,需要用S蛋白对小鼠进行免疫,因此B淋巴细胞分离自经S蛋白免疫过的小鼠,A正确;
B、稀释培养后多孔玻璃板上有未融合的B淋巴细胞、未融合的骨髓瘤细胞、B淋巴细胞和B淋巴细胞融合的细胞、骨髓瘤细胞和骨髓瘤细胞融合的细胞以及B淋巴细胞和骨髓瘤细胞融合的杂交瘤细胞,因此杂交瘤细胞数目可能不到细胞总数的一半,B正确;
C、由图可知,经选择培养基筛选后能形成集落①,且加入S抗原后,集落①由抗原抗体结合的凝集反应,说明集落①的细胞既能无限增殖又能产生单克隆抗体,C正确;
D、由图可知,集落②~④的细胞不能与S蛋白产生抗原抗体特异性结合的凝集反应,说明集落②~④的细胞产生的不是针对S蛋白的单克隆抗体,因此不可用于扩大化培养生产单克隆抗体,D错误。
故选ABC。
24.草莓是无性繁殖的作物,它感染的病毒很容易传播给后代。病毒在草莓体内逐年积累,会导致产量降低,品质变差。下图是育种工作者选育高品质草莓的流程图。下列有关叙述错误的是( )
A.方法一中,甲常选用茎尖,原因是其几乎未感染病毒
B.通常采用95%的酒精和5%次氯酸钠溶液对甲进行消毒处理
C.A、C两个过程属于植物组织培养,都经过脱分化和再分化
D.判断两种选育方法的效果都需要通过病毒接种实验
【答案】BD
【分析】植物组织培养的过程是离体的植物器官、组织或细胞脱分化形成愈伤组织,然后再分化形成根,芽,最终发育成植物体。
根据题图,方法一是采用植物组织培养的方法培育脱毒苗,方法二是通过基因工程手段获得的抗病毒草莓。
【详解】A、植物的分生区附近(如茎尖)的病毒极少,几乎不含病毒,因此对茎尖进行植物组织培养,可以获得脱毒植株,A正确;
B、在植物组织培养中,需要用75%的酒精和5%次氯酸钠溶液对甲进行消毒处理,保证植物组织培养的成功,B错误;
C、A、C两个过程属于植物组织培养,都经过脱分化形成愈伤组织和再分化形成根芽,最终发育成植株,C正确;
D、方法一获得的无病毒苗应根据植株性状检测,不需要接种病毒;方法二获得的抗病毒草莓需要通过接种病毒检测,D错误。
故选BD。
25.幽门螺杆菌(Hp)感染是急慢性胃炎和消化性溃疡的主要致病因素。在患者体内采集样本并制成菌液后,进行分离培养。实验基本步骤如下:请选择下列叙述正确的是( )
A.倒平板时,待培养基凝固后将培养皿倒置;接种后不能倒置培养,以避免培养基脱落
B.在配制培养基时,要加入尿素和酚红指示剂,这是因为Hp含有脲酶,它能以尿素作为氮源;若有Hp,则菌落变成红色
C.临床上用14C呼气试验检测人体是否感染Hp,其基本原理是Hp能将14C标记的尿素分解为NH3和14CO2
D.步骤X表示接种,在无菌条件下操作时,先将菌液稀释,然后将菌液涂布到培养基平面上,菌液稀释的目的是为了获得单菌落
【答案】BCD
【分析】幽门螺杆菌含有脲酶,能分解尿素为菌体提供氮源,因此在配制培养基时要加入尿素;加入酚红指示剂的目的是检验是否有Hp存在,若有Hp存在会分解尿素,培养基pH会升高,酚红指示剂将变红;用14C呼气试验检测人体是否感染Hp,其基本原理是Hp能将14C标记的尿素分解为NH3和14CO2,据此分析。
【详解】A、在倒平板后,平板冷凝皿盖上会凝结水珠,凝固后的培养基表面的湿度也比较高,将平板倒置,既可以使培养基表面的水分更好地挥发,又可以防止皿盖上的水珠落入培养基,造成污染。在培养时,也需将培养皿倒置并放在恒温培养箱中,若不倒置培养,将导致导致培养基被污染,A错误;
B、在配制培养基时,要加入尿素和酚红指示剂,这是因为Hp含有脲酶,它能以尿素作为氮源;若有Hp存在会分解尿素,培养基pH会升高,酚红指示剂将变红,B正确;
C、临床上用14C呼气试验检测人体是否感染Hp,幽门螺杆菌含有脲酶,能分解尿素为菌体提供氮源,故Hp能将14C标记的尿素分解为NH3和14CO2,C正确;
D、步骤X表示在培养基上接种Hp,在无菌条件下操作时,先将菌液稀释,然后将菌液涂布到培养基平面上,菌液稀释的目的是为了获得单菌落,以便分离到单一菌种,D正确。
故选BCD。
26.某研究小组对非灭菌的一次性口罩中的微生物进行检测,部分操作如下:从口罩上剪取总量9cm2样品(体积近似1mL),剪碎后加入已灭菌的生理盐水中,定容至10mL,充分混匀,得到样液。下列说法错误的是( )
A.取4个经灭菌处理的培养皿,将冷却到40°C的培养基倒入培养皿,待培养基凝固后,将平板倒置
B.向前3个平板中分别加入1mL样液,用涂布器将样液涂布均匀
C.第4个平板不接种样液并与前3个平板共同培养,可用于检测是否有杂菌污染
D.若一段时间后,4个平板上长出的菌落数依次为31、42、35和0个,可计算出1cm2口罩样品中菌体数量为36个
【答案】ABD
【分析】1、待培养基冷却到 50℃左右时,在酒精灯附近倒平板;待平板冷却凝固后,将平板倒过来放置,可以防止冷凝水滴落到培养基上,防止造成污染。
2、若用稀释涂布平板法进行接种,在涂布平板时,滴加到培养基表面的菌悬液的量一般不超过0.1mL,其原因是避免培养基表面的菌液出现积液,导致菌体堆积,影响分离效果。
【详解】A、培养基要冷却到50℃左右时开始倒平板。温度过高会烫手,过低培养基又会凝固,A错误;
B、用稀释涂布平板法统计细菌数量时,滴加到培养基表面的菌悬液的量一般不超过0.1mL,其原因是避免培养基表面的菌液出现积液,导致菌体堆积,影响分离效果,B错误;
C、培养未接种的固体培养基是为了作为对照组,第4个平板不接种样液并与前3个平板共同培养,可用于检测是否有杂菌污染,C正确;
D、第4个平板没有菌落形成,说明没有杂菌污染,且前三个平板长出的菌落数均在30~300之间,说明操作中的稀释倍数(10倍)是合适的。若接种的样液是0. 1 ml,则9cm2口罩样品中菌体数量为(31+42+35) =36÷0.1×10=3600个,则lcm2口罩样品中菌体数量为400个,D错误。
故选ABD。
27.某生物兴趣小组利用塑料饮水杯、充氧泵、空气过滤器、回旋式单向阀硅胶管等材料制作的一种新型的果酒、果醋两用发酵装置,如图所示。下列相关叙述正确的是( )
A.发酵罐需预留1/3的空间,主要目的是防止发酵液溢出
B.制作果酒时,软管夹应关闭,出料口取样检测酒精的产生情况
C.排气管设计成弯曲的U形状,目的是防止空气中的杂菌进入发酵罐
D.在制作果酒的基础上制果醋时,只需将充氧泵连接即可,其他条件不变
【答案】BC
【分析】1.果酒的制作离不开酵母菌,酵母菌是兼性厌氧微生物,在有氧条件下,酵母菌进行有氧呼吸,大量繁殖,把糖分解成二氧化碳和水;在无氧条件下,酵母菌能进行酒精发酵。故果酒的制作原理是酵母菌无氧呼吸产生酒精,酵母菌最适宜生长繁殖的温度范围是18~30℃;反应中是否有酒精的产生,可用酸性重铬酸钾来检验,该物质与酒精反应呈现灰绿色。
2.果醋制作中起到主要作用的微生物是醋酸菌,醋酸菌是一种好氧细菌,只有当氧气充足时,才能进行旺盛的生理活动,其代谢类型属于异养需氧型。当氧气、糖源都充足时,醋酸菌将葡萄汁中的糖分解为醋酸;当缺少糖源时,醋酸菌将乙醇变为乙醛,再将乙醛变为醋酸。醋酸菌的最适生长温度为30~35℃。
【详解】A、发酵瓶留1/3的空间能避免发酵过程中发酵液溢出,又能满足发酵初期酵母菌对氧气的需求,因为在有氧条件下酵母菌可进行有氧呼吸,进而可满足酵母菌繁殖对能量的需求,A错误;
B、制作果酒时,为了制造无氧环境,软管夹应关闭,出料口取样可用于检测酒精的产生情况,B正确;
C、排气管设计成弯曲的U型状,可以防止空气中的杂菌进入发酵罐,保证发酵过程顺利进行,C正确;
D、在制作果酒的基础上制果醋时,由于醋酸杆菌为严格的需氧型细菌,因此需将充氧泵连接,同时需要适当提高发酵液的温度,因为醋酸杆菌适宜的温度条件使30~35℃,D错误。
故选BC。
三、综合题
28.有机农药苯磺隆是一种强效除草剂,长期使用会严重污染环境:研究发现,苯磺隆能被土壤中某种微生物降解。分离降解苯磺隆的菌株和探索其降解机制的实验过程如下图甲、乙所示:
(1)微生物生长繁殖所需的主要营养物质有碳源、氮源、_______、_______四类,此外,培养基还要满足 微生物生长对pH以及氧气的要求。该实验所用的选择培养基只能以苯磺隆作为唯一氨源的原因是_______。
(2)若在3个细菌培养基平板上均接种稀释倍数为105的土壤样品0.1mL,培养一段时间,平板上菌落数分别为35个、33个、34个。运用这种方法统计的结果往往较实际值偏小,原因是_______。
(3)图甲中选择培养使用的是_______(填“固体”或“液体”)培养基,选择培养的目的是_______;划线纯化后的某个平板中,第一划线区域的划线上都不间断地长满了菌落,第二划线区域所划的第一条线上无菌落,造成划线无菌落可能的操作失误之一是:_______。
(4)为探究苯磺隆的降解机制,将该菌种的培养液过滤离心,取上清液作图乙所示实验_______,该实验设计_______(填“合理”或“不合理”),因为_______。
【答案】(1) 水 无机盐 只有能利用苯磺隆的微生物能正常生长和繁殖
(2)当两个或多个细胞连在一起时,只能观察计数为一个菌落
(3) 液体 增加目的菌的菌落浓度 接种环灼烧后未冷却(或不小心从一区末端的空白处划线)
(4) 目的菌株能分泌降解苯磺隆的蛋白质 不合理 缺少空白对照
【分析】培养基是人们按照微生物对营养物质的不同需求,配制出供其生长繁殖的营养基质;根据物理性质分为固体培养基和液体培养基,培养基中一般含有水、碳源、氮源和无机盐,其中碳源和氮源常采用蛋白胨和牛肉膏,因为它们来源于动物原料,含有糖、维生素和有机氮等营养物质。在提供上述几种主要营养物质的基础上,培养基还需要满足微生物生长对pH、特殊营养物质和氧气的要求。例如,培养乳酸杆菌时需要在培养基中添加维生素,培养霉菌时需将培养基的pH调至酸性,培养细菌时需将pH调至中性或微碱性,培养厌氧微生物时则需要提供无氧的条件。
题图分析,图甲中:首先用选择培养基从土壤中筛选出菌种,再采用平板划线法纯化出相应的菌种;图乙中:通过测定苯磺隆的浓度测定其降解率。
【详解】(1)微生物的各种培养基配方一般都含有水、碳源、氮源和无机盐四类营养,此外,培养基还要满足微生物生长对pH以及氧气的要求。该实验所用的选择培养基只能以苯磺隆作为唯一碳源,这是因为只有能利用苯磺隆的微生物才能在该培养基中正常生长和繁殖。
(2)运用稀释涂布平板法统计的结果往往较实际值偏小的原因是当两个或多个细胞连在一起时,只能观察计数为一个菌落,即统计的数据(33+35+34)÷3÷0.1×105=3.4×107比实际值偏小。
(3)图甲中选择培养使用的是液体培养基,选择培养的目的是增加目的菌落的菌浓度,以便获得更多的目的菌;划线纯化后的某个平板中,第一划线区域的划线上都不间断地长满了菌落,第二划线区域所划的第一条线上无菌落,其它划线上有菌落,造成划线无菌落可能的失误操作可能为接种环灼烧后未冷却或划线未从第一区域末端开始。
(4)从图乙上清液中加入蛋白酶溶液可知是用于水解上清液中的某蛋白质的,由此可判定实验假设是目的菌株通过分泌某种蛋白质来降解苯磺隆,但实验中尚需设置不加入蛋白酶的空白对照实验,否则没有说服力,因而不合理。
29.科学家通过植物体细胞杂交的方法,培育出第一个杂种植物:番茄-马铃薯(番茄2N=24,马铃薯4N=48)。虽然这种植株并没有像科学家预料的那样,地上结番茄,地下结马铃薯,但却为植物体细胞杂交在生产实践中的应用拉开了帷幕。以下为番茄和马铃薯体细胞杂交的步骤:
回答下列问题:
(1)植物体细胞杂交技术的原理是_______和_______,从杂交细胞到番茄—马铃薯植株是利用_______技术来实现的。
(2)过程①利用酶解法得到的结构是_______,过程②中常用的试剂是_______。
(3)植物体细胞融合完成的标志是_______;过程②得到的融合细胞有_______种(只考虑两两融合)。过程④是脱分化过程形成______。
(4)启动⑤过程的关键性激素是_______和_______。
【答案】(1) 细胞膜具有一定的流动性 植物细胞的全能性 植物组织培养
(2) 原生质体 聚乙二醇(PEG)
(3) 细胞壁的形成(或杂种细胞再生出细胞壁) 3 愈伤组织
(4) 生长素 细胞分裂素
【分析】题图分析:过程①是通过酶解法去除细胞壁获得原生质体a和b;过程②通过物理或化学方法(如聚乙二醇试剂)诱导原生质体融合成c;过程③是再生细胞壁形成杂种细胞d;过程④是脱分化过程形成愈伤组织e;过程⑤是再分化生成完整植株。
【详解】(1)植物体细胞杂交包括植物细胞融合和植物组织培养两个阶段,因此其原理是细胞膜的流动性、植物细胞的全能性;即将杂交细胞培育成植株是利用植物组织培养技术实现的。
(2)过程①用酶解法除去了植物细胞的细胞壁,该操作是根据植物细胞壁的成分主要是果胶和纤维素设计的,酶解后得到的结构是原生质体;过程②是诱导原生质体融合,常采用的试剂是聚乙二醇(PEG)。
(3)植物体细胞融合完成的标志是细胞壁的形成;过程②得到的融合细胞,若只考虑两两融合则有番茄细胞相互融合、马铃薯细胞相互融合、番茄-马铃薯融合3种融合细胞,其中番茄-马铃薯融合细胞是符合要求的;过程④是脱分化形成愈伤组织的过程,该过程使细胞失去了原有的结构和功能。
(4)过程⑤是再分化生成完整植株,启动该过程的关键性激素是生长素和细胞分裂素,且二者的比例影响了分化的方向。
30.我国的科研团队发现了可有效阻断新冠病毒感染的单克隆抗体,该单克隆抗体如注射进入人体,将抢先与新冠病毒的刺突蛋白(S蛋白)结合,使病毒无法感染人体细胞,从而被免疫系统清除。如下图表示制备单克隆抗体的流程图。据下图回答下列问题:
(1)图中①过程需要给小鼠注射的抗原是_______,从小鼠体内获得的已免疫的B淋巴细胞_______(填“能”或“不能”)分泌抗体。
(2)图中②过程进行动物细胞融合时,动物特有的方法是用_______诱导融合;进行筛选时,淘汰的细胞有_______和_______。最终筛选获得的杂交瘤细胞的特点是_______。③过程筛选出能产生特定抗体的细胞群,常利用的方法是_______。
(3)图中④过程需要提供的条件有_______。
(4)单克隆抗体的优点有_______。
【答案】(1) 新冠病毒的刺突蛋白(S蛋白) 能
(2) 灭活的病毒 未融合的亲本细胞 融合的具有同种核的细胞 既能无限增殖又能分泌特异性抗 抗原-抗体杂交法
(3)无菌、无毒的环境,适宜的营养,适宜的温度和pH,95%空气+5%CO2的气体环境
(4)特异性强,灵敏度高,可大量制备
【分析】单克隆抗体是由单一B细胞克隆产生的高度均一、仅针对某一特定抗原的抗体。通常采用杂交瘤技术来制备,杂交瘤抗体技术是在细胞融合技术的基础上,将具有分泌特异性抗体能力的效应B细胞和具有无限繁殖能力的骨髓瘤细胞融合为杂交瘤细胞,杂交瘤细胞既能产生抗体,又能无限增殖。用具备这种特性的单个杂交瘤细胞培养成细胞群,可制备针对一种抗原的特异性抗体即单克隆抗体。
【详解】(1)题意显示,该单克隆抗体如注射进入人体,将抢先与新冠病毒的刺突蛋白(S蛋白)结合,根据抗原-抗体特异性结合的原理可分析,图中①过程需要给小鼠注射的抗原是新冠病毒的刺突蛋白(S蛋白),从小鼠体内获得的已免疫的B淋巴细胞“能”分泌抗体,但不能无限增殖,因而产生的抗体有限。
(2)图中②过程进行动物细胞融合时,可以用有灭活的病毒、电激、聚乙二醇(PEG)等生物、物理和化学的方法诱导两个细胞融合,其中诱导动物细胞融合所特有的方法是灭活的病毒诱导方法。在单克隆抗体制备过程的中要进行筛选,筛选过程中淘汰的细胞有未融合的亲本细胞和融合的具有同种核的细胞,进而筛选出杂交瘤细胞,该细胞的特点是既能够分泌抗新型冠状病毒抗体,也能无限增殖。③过程进行的第二次筛选其目的是筛选出能产生特定抗体的细胞群,常利用克隆化培养和抗原-抗体杂交法实现。
(3)图中④过程是杂交瘤细胞的大量培养过程,该过程需要的技术手段是动物细胞培养技术,该过程需要提供的条件有,无菌、无毒的环境;适宜的营养;适宜的温度和pH;95%空气+5%CO2的气体环境,同时在培养过程中还需要定期更换培养液和使用抗生素处理。
(4)单克隆抗体是利用单个细胞在大量培养后获得的,因而具有特异性强、灵敏度高、可大量制备的特点。
31.杜泊羊以其生长速度快、肉质好等优点,成为受广大消费者喜欢的绵羊品种。科研工作者通过胚胎工程快速繁殖杜泊羊的流程如下图所示,据下图回答下列问题:
(1)为了获得更多的卵母细胞,需用_______激素对雌性杜泊羊进行超数排卵处理,过程②中产生的精子 需进行获能处理,目的是_______。
(2)在受精阶段,保证一个精子和一个卵细胞结合的机制是_______和_______。
(3)在实际胚胎工程操作中,常以观察到两个极体或_______作为受精的标志。
(4)图中移植的胚胎处于_______期。为获得雌性杜泊羊,胚胎移植前需取_______鉴定_______。为提高胚胎的利用率,尽快获得数量较多的子代杜泊羊,图中⑤过程使用_______技术对胚胎进行处理,处理时要注意将内细胞团_______分割。
【答案】(1) 促性腺 使其具有与卵细胞受精的能力
(2) 透明带反应、 卵细胞质膜反应
(3)雌、雄原核
(4) 囊胚 滋养层 性别 胚胎分割 均等
【分析】胚胎工程是指对生殖细胞、受精卵或早期胚胎细胞进行多种显微操作或处理,然后将获得的胚胎移植到雌性动物体内产生后代,以满足人类的各种需求。胚胎工程技术包括体外受精、胚胎移植和胚胎分割等。
【详解】(1)为了获得更多的卵母细胞,需用外源促性腺激素对雌性杜泊羊进行超数排卵处理,为了使精子具有与卵细胞受精的能力,过程②中产生的精子需进行获能处理。
(2)在受精阶段,有生理反应能阻止多精入卵从而保证一个精子和一个卵细胞结合,防止多精入卵的机制是精子触及卵细胞膜的瞬间,卵细胞膜外的透明带会迅速发生生理反应,阻止后来的精子进入透明带;精子入卵后,卵细胞膜也会立即发生生理反应,拒绝其他精子再进入卵内。
(3)受精的标志是在透明带和卵细胞膜之间可观察到两个极体或看到雌、雄原核形成。
(4)图中移植的胚胎处于囊胚期,为获得雌性杜泊羊,胚胎移植前需取滋养层细胞进行性别鉴定,这样可以避免对胚胎发育过程造成影响。为提高胚胎的利用率,尽快获得数量较多的子代杜泊羊,可利用胚胎分割技术获得数量较多的子代杜泊羊,胚胎分割时要注意将内细胞团均等分割,否则会影响胚胎的发育和功能。
相关试卷
这是一份2022-2023学年江苏省连云港市高级中学高二下学期3月月考生物试题含解析,共30页。试卷主要包含了单选题,多选题,综合题等内容,欢迎下载使用。
这是一份2022-2023学年江苏省淮安市涟水县一中高二下学期第一次月考生物试题含解析,共26页。试卷主要包含了单选题,多选题,综合题等内容,欢迎下载使用。
这是一份2022-2023学年江苏省连云港市高级中学高二下学期3月月考生物试题含解析,共31页。试卷主要包含了单项选择题,多项选择题,非选择题等内容,欢迎下载使用。

