2022-2023学年湖北省荆州市沙市区沙市中学高二下学期5月月考生物试题含答案
展开2022—2023学年度下学期2021级
5月月考生物试卷
命题人:
考试时间:2023年5月11日
一、选择题:本题共30小题,每小题2分,共60分,每小题只有一个选项符合题目要求。
1.发酵工程因其明显的优势和特点在食品工业、医药工业和农牧业等领域得到了广泛的应用。下列不属于发酵工程特点的是
A.产物专一 B.生产条件温和
C.废弃物环境污染大,但容易处理 D.原料来源丰富,且价格低廉
2.下列关于微生物营养的叙述中,正确的是
A.培养尿素分解菌和纤维素分解菌的培养基中可能含有相同的无机盐
B.筛选硝化细菌(自养型)的培养基中需加入适量的有机碳源
C.只含有水和无机盐两类成分的培养基上不可能形成菌落
D.微生物需要的特殊营养物质是指其自身不能合成的某些无机物
3.下列关于土壤中微生物的分离与计数的说法中,错误的是
A.土壤中各类微生物的数量不同,获得不同类型的微生物要选择不同的稀释倍数
B.稀释涂布平板法获得的菌落数往往小于实际活菌数目
C.若得到了3个或3个以上菌落数在30~300的平板,说明稀释倍数合适可用于菌落计数
D.牛肉膏蛋白胨培养基上的菌落数明显小于选择培养基,说明选择培养基已经筛选出了某些细菌
4.探究被石油污染过的土壤中细菌的数量,并从中筛选出能分解石油的细菌,下列操作中错误的是
A.用以石油为唯一碳源的培养基筛选
B.利用平板划线法对细菌进行计数
C.利用稀释涂布平板法接种、分离
D.应在酒精灯火焰旁称取和稀释土壤
5.下列关于传统发酵食品制作的说法中,错误的是
A.利用发酵技术,在鲜奶中加入乳酸菌可制成酸奶
B.制作泡菜时泡菜坛加水密封是为了抑制乳酸菌繁殖
C.制作葡萄酒时,要将温度控制在18~30℃之间
D.制作腐乳时,参与发酵的主要是毛霉等真菌
6.下列关于传统发酵技术的叙述中,正确的是
A.腌制泡菜若时间过短,泡菜中杂菌少但酸性弱、亚硝酸盐含量高
B.果醋制作过程中发酵液pH逐渐降低,果酒制作过程中情况相反
C.家庭制作果醋时,表面产生菌膜是由醋酸菌繁殖形成的
D.制酸奶时加入少量抗生素可以避免杂菌污染
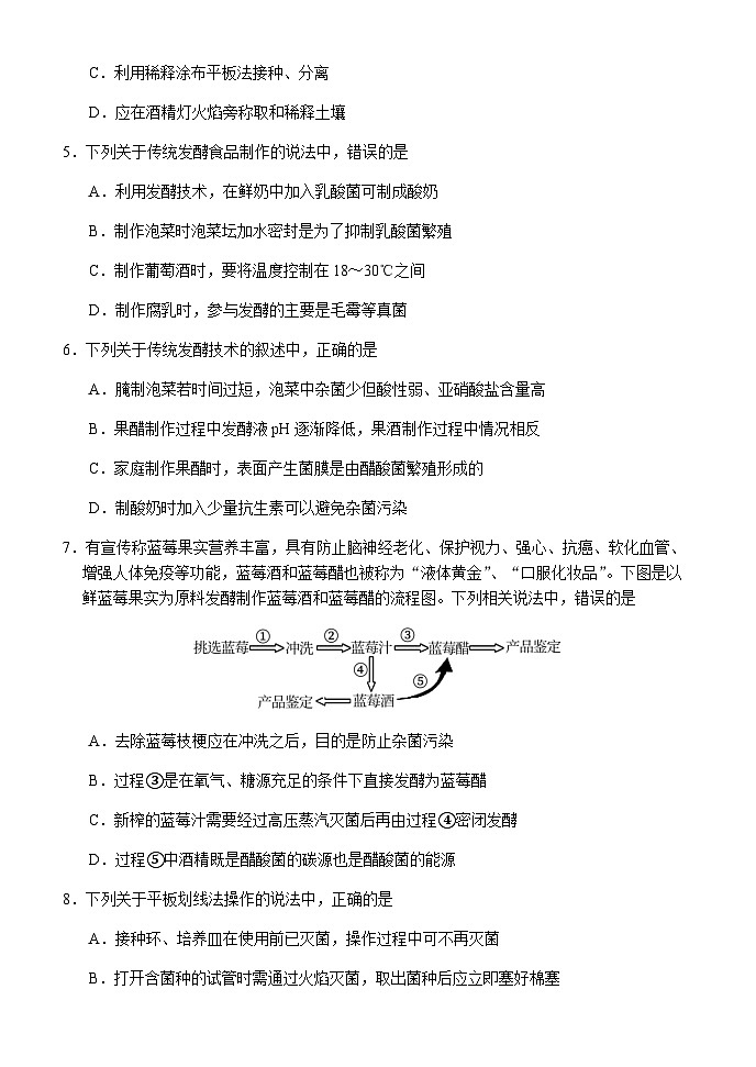
7.有宣传称蓝莓果实营养丰富,具有防止脑神经老化、保护视力、强心、抗癌、软化血管、增强人体免疫等功能,蓝莓酒和蓝莓醋也被称为“液体黄金”、“口服化妆品”。下图是以鲜蓝莓果实为原料发酵制作蓝莓酒和蓝莓醋的流程图。下列相关说法中,错误的是
A.去除蓝莓枝梗应在冲洗之后,目的是防止杂菌污染
B.过程③是在氧气、糖源充足的条件下直接发酵为蓝莓醋
C.新榨的蓝莓汁需要经过高压蒸汽灭菌后再由过程④密闭发酵
D.过程⑤中酒精既是醋酸菌的碳源也是醋酸菌的能源
8.下列关于平板划线法操作的说法中,正确的是
A.接种环、培养皿在使用前已灭菌,操作过程中可不再灭菌
B.打开含菌种的试管时需通过火焰灭菌,取出菌种后应立即塞好棉塞
C.将沾有菌种的接种环迅速伸入平板内,连续划三至五条平行线即可
D.划线平板放入培养箱中培养时应倒置
9.泡菜是我国的传统食品之一,但其中含有的亚硝酸盐对人体健康存在潜在危害。下图示泡菜发酵过程中相关物质的含量变化,下列判断中,正确的是
A.制作的泡菜“咸而不酸”是因为亚硝酸盐含量过高
B.泡菜腌制过程中亚硝酸盐含量上升是乳酸菌大量繁殖
C.数据表明pH下降是因为乳酸菌数量下降导致乳酸产生量减少
D.图中数据表明发酵8天的泡菜比3天的更适于食用
10.关于下图所示利用红豆杉的愈伤组织细胞生产抗癌药物紫杉醇流程的说法中,错误的是
A.该生产紫杉醇的方法称为植物细胞培养
B.该过程的原理是植物细胞的全能性
C.调节适当配比的营养物质和生长调节剂有利于诱导愈伤组织的产生
D.上述得到的单个细胞具有细胞质丰富、液泡小而且细胞核大的特点
11.植物组织培养的过程一般可概括为无菌培养物的建立→培养物增殖→生根培养→试管苗移栽及鉴定。下列相关的说法中,错误的是
A.为获得无菌培养物,外植体要消毒处理后才可接种
B.植物组织培养过程中需要全程保持适宜光照
C.提高培养基中生长素和细胞分裂素的比值,有利于诱导生根
D.用同一植株体细胞离体培养获得的再生苗也会出现变异
12.下列关于动物细胞培养和体细胞核移植技术的叙述,正确的是
A.动物细胞培养过程中,不一定需要定期用胰蛋白酶处理
B.动物细胞培养应在含5%CO2的恒温培养箱中进行,CO2的作用是刺激细胞呼吸
C.哺乳动物体细胞核移植成功的几率大于胚胎细胞核移植
D.动物体细胞核移植获得克隆动物所依据的原理是动物细胞具有全能性
13.下列关于动物细胞培养的叙述,正确的是
A.选用幼嫩的动物组织是因为其全能性高
B.动物血清是动物细胞培养过程中的特殊营养物质
C.培养过程中加入抗生素可以防止细胞增长过快
D.培养过程中细胞的遗传信息始终保持不变
14.红安格斯牛因肉质鲜美营养全面被称为“贵族牛”,某示范养殖基地利用本地黄牛作受体牛“借腹生子”,同期移植接种了150枚纯种“贵族牛”胚胎。下列相关的说法中,错误的是
A.对本地黄牛要采取超数排卵技术
B.红安格斯牛的主要职能是提供具有优良遗传特性的胚胎
C.“借腹生子”可以充分发挥红安格斯牛的繁殖潜力
D.作受体的本地黄牛应具有健康的体质和正常繁殖能力
15.下列关于胚胎工程在动物育种中应用的叙述,正确的是
A.移植的胚胎中可能含有来自不同个体的数量不等的遗传物质
B.进行体外受精时用刚采集的精子与卵子共同培养可提高受精率
C.胚胎移植前要对供体和受体进行免疫检查,以防止发生免疫排斥反应
D.胚胎分割在原肠胚期进行能够提高分割后的胚胎都发育为完整个体的机会
16.下列关于哺乳动物受精的说法中,正确的是
A.防止多精入卵的两道屏障分别是免疫反应和透明带反应
B.受精的实质是雌雄原核的融合,雄原核就是精子的细胞核
C.动物排出的卵子成熟程度不同,有的是次级卵母细胞,有的是初级卵母细胞
D.精子要在获能液或雌性动物生殖道内获得能量后才能完成受精作用
17.下列关于哺乳动物早期胚胎发育的说法中,错误的是
A.卵裂过程中细胞体积减小,有机物的种类也减少
B.桑葚胚期的细胞暂未分化,仍然具有发育的全能性
C.卵裂过程是在透明带内完成的,进行的是有丝分裂
D.早期胚胎发育的历程是受精卵→桑葚胚→囊胚→原肠胚
18.下列关于蛋白质工程的说法中,正确的是
A.蛋白质工程能生产出新型的蛋白质分子
B.蛋白质工程是在分子水平上对蛋白质进行操作的
C.对蛋白质的改造是通过改造mRNA来实现的
D.蛋白质工程的流程和天然蛋白质合成的过程相同
19.在基因工程中,被称为基因的“针线”的是
A.限制酶 B.DNA连接酶 C.DNA聚合酶 D.启动子
20.下列关于重组DNA技术基本工具的说法中,错误的是
A.T4 DNA连接酶只能连接双链DNA片段的平末端
B.细菌细胞内含有的限制酶不能对自身DNA进行切割
C.限制酶切割DNA后不一定能产生黏性末端
D.质粒是基因工程中常用的载体
21.下列关于“细胞内DNA复制”和“PCR技术”的叙述中,正确的是
A.两者都必须利用解旋酶来解开双螺旋
B.两者都以脱氧核苷酸为原料,以ATP供能
C.两者的子链都是从5'→3'方向延伸合成
D.两者都需要依赖Taq DNA聚合酶的催化
22.PCR一般要经过三十多次循环,从第二轮循环开始,由引物Ⅰ延伸而成的DNA单链将
A.与引物Ⅰ结合进行DNA子链的延伸 B.与引物Ⅱ结合进行DNA子链的延伸
C.与引物Ⅰ和引物Ⅱ结合进行子链的延伸 D.与引物Ⅰ或引物Ⅱ结合进行子链的延伸
23.DNA琼脂糖凝胶电泳的分子筛效应是指作为支持介质的琼脂糖具有网络结构,使大分子物质在通过时受到较大阻力,借此分离不同大小的DNA片段。下列相关说法中,错误的是
A.琼脂糖凝胶电泳可用于分离、鉴定DNA分子的混合物
B.DNA分子片段的长度越大,在琼脂糖中的移动速率越大
C.凝胶制备中加入的核酸染料能与DNA分子结合,用于分离后DNA的检测
D.凝胶中的DNA分子经过染色后,可在波长为300nm的紫外灯下被观察到
24.下列关于利用新鲜洋葱提取和鉴定DNA的说法中,正确的是
A.可将洋葱置于清水中,让细胞吸水破裂后将DNA释放出来
B.将过滤液放在4℃冰箱中沉淀是为了防止DNA被破坏
C.离心后的上清液中加入95%冷酒精,析出的是蛋白质等杂质
D.向DNA溶液中加入二苯胺试剂混匀,溶液将变为蓝色
25.下列关于基因工程的叙述中,错误的是
A.大肠杆菌常作为受体细胞的重要原因是细胞繁殖快、遗传物质相对较少
B.将目的基因转入棉花细胞时,可采用农杆菌转化法和花粉管通道法
C.可通过显微注射法将目的基因导入受精卵或体细胞以获得转基因绵羊
D.用钙离子处理可使细菌处于容易吸收环境中DNA分子的生理状态
26.某课题组为使青蒿素合成过程中的某一关键酶基因fps在野生青蒿中过量表达来培育青蒿素高产新品系,下图是培育过程的示意图。下列相关叙述中,正确的是
A.酶1、酶2、酶3都能连接两个核苷酸之间的磷酸二酯键
B.fps基因在青蒿细胞中的复制和表达必须通过农杆菌的复制和表达来实现
C.利用fps基因的mRNA做成分子探针可检测fps基因在青蒿细胞内是否表达
D.必须检测转基因青蒿植株的青蒿素产量才能判断课题组的研究目的是否达到
27.下图是研究人员通过基因工程培育抗虫棉时,从苏云金芽孢杆菌中提取抗虫基因“放入”棉花细胞中,并与棉花的DNA分子结合起来发挥作用的示意图。下列相关的说法中,正确的是
A.图中Ⅰ是质粒,步骤①需要用到限制酶和DNA聚合酶
B.图中Ⅱ是含目的基因的Ti质粒,步骤②是将重组质粒导入农杆菌细胞
C.用氯化钙处理棉花细胞,有利于将含有目的基因的重组质粒导入
D.将目的基因导入棉花的花粉,通过花药离体培养得到的转基因抗虫棉将能够稳定遗传
28.下图是研究人员利用耐盐碱植物中的耐盐基因培育耐盐水稻新品系的流程图。下列相关的说法中,错误的是
A.阶段Ⅰ和阶段Ⅱ分别是重组 DNA 技术和植物组织培养技术
B.可利用抗原—抗体杂交技术对耐盐基因的表达产物进行检测
C.可通过PCR对耐盐基因是否导入水稻细胞进行检测
D.用高盐溶液培养水稻细胞c属于分子水平上的检测手段
29.登革热是登革病毒通过蚊子传播引起的急性传染病,研究人员在实验室里用四环素培育了一种转基因的四环素依赖型雄性蚊子,这些蚊子的后代也需要依赖四环素才能生存,但实际上蚊子得到四环素的机会几乎没有,多数都会慢慢死去,该技术有望减少登革热等蚊媒疾病的发生。下列关于该技术的说法中,正确的是
A.转基因技术的核心步骤是构建基因表达载体
B.培育转基因蚊子需要用到限制酶和农杆菌
C.四环素依赖型蚊子属于新的物种
D.这些蚊子释放后将会使蚊子逐步走向绝灭
30.用限制酶HindⅢ和BamHⅠ及两者的混合物分别切割一个长度为4kb(1kb即1千个碱基对)的线性DNA分子,切割产物分别进行琼脂糖凝胶电泳,结果如下图甲所示,由此可推断这两种限制酶的切割位点如下图乙所示。下列相关的判断中,错误的是
A.琼脂糖凝胶的加样孔在甲图中各图示的上端
B.乙图中b也是BamHⅠ的酶切位点
C.乙图中cd段的长度是0.3kb
D.若将这个线性DNA分子首尾相连后再用HindⅢ切割,则只能得到一个4kb的片段
二、非选择题:(本题共4小题,40分)
31.(12分)某品牌香皂S在广告中称其具有很强的杀菌功能。为验证广告的真实性,研究人员进行了如下实验:
第一步:配制基本培养基,灭菌后分为甲、乙两组。
第二步:甲组培养基加入一定量的香皂S溶液,乙组培养基加入某物质。
第三步:向两组培养基接种等量相同浓度的大肠杆菌液后置于适宜条件下培养。
第四步:一段时间后,对两组培养基中大肠杆菌进行纯化、计数。
请回答下列问题:
(1)培养基灭菌的常用方法是 。第二步中的“某物质”是 。
(2)第三步还要取若干空白培养基(不接种)一起培养,目的是 。
(3)本实验中对大肠杆菌纯化、计数的方法是 ,该方法计数的原理是 。
(4)为使计数结果准确可靠,常用的办法是 。
32.(7分)下图是研究人员培育“番茄—马铃薯”杂种植株的过程,请分析并回答相关问题:
(1)培育“番茄—马铃薯”的植物细胞工程技术称为 ,其理论基础是 。
(2)①过程常用 除去植物细胞的细胞壁,②过程的原理是 。
(3)完成③过程的主要细胞器是 。
(4)将杂种细胞培育成试管苗经历的过程④和过程⑤分别称为 和 。
33.(7分)下图是研究人员设计的研制抗新型冠状病毒单克隆抗体的实验
思路。
请分析并回答相关问题:
(1)本实验的关键技术是动物细胞融合﹐动物细胞工程的基础是 。
(2)实验中给小鼠注射灭活的新冠病毒的目的是 。
(3)筛选2得到的杂交瘤细胞特点是 。
(4)利用杂交瘤细胞大量生产单克隆抗体的培养方法有 和 。
(5)生产单克隆抗体除本方法外,还可采用的生物工程技术名称是 。
34.(14分)普通矮牵牛因缺乏蓝色色素合成所需的转座酶而不能开蓝色花,研究人员尝试把从蔷薇花瓣细胞中分离提取的转座酶F35H基因转入普通的矮牵牛,培育蓝色矮牵牛新品种,该过程所用的质粒与含转座酶F35H基因的DNA片段上相关限制酶的酶切位点如下图1和图2所示。已知限制性内切核酸酶BamH I、Sau3A I、Hind III识别的序列和酶切位点分别是、、,请分析并回答下列问题:
(1)图1中质粒上还有一个没有标出的结构是 ,启动子的功能是 。
(2)用图中的质粒和转座酶F35H基因构建基因表达载体时,用来切割质粒和目的基因的限制酶是 。
(3)若将目的基因插入农杆菌Ti质粒的 中后用农杆菌感染矮牵牛细胞,则可将目的基因插入到植物细胞的 上。
(4)通过基因工程获得蓝色矮牵牛新品种的育种原理是 。相比传统的育种方法,基因工程育种的优点是 (答出1点即可)。
高二5月月考生物参考答案
1~10 CADBB/CCDDB 11~20 BABAA/CAABA 21~30 CBBBC/DBDAD
31.每空2分,共12分)
(1) 高压蒸汽灭菌(或湿热灭菌) (等量的)无菌水
(2) 排除培养基灭菌不合格及培养过程中有杂菌污染对实验结果的影响(或检测培养基灭菌是否合格及培养过程中是否有杂菌污染)
(3) 稀释涂布平板法 当稀释倍数足够高时,培养基上的一个菌落来自于一个活菌
(4) 设置多组平板,结果取平均值
32.每空1分,共7分
(1) 植物体细胞杂交 植物细胞的全能性
(2) 纤维素酶和果胶酶 细胞膜的流动性
(3) 高尔基体
(4) 脱分化 再分化
33.除注明的外,每空1分,共7分)
(1) 动物细胞培养
(2) 诱导小鼠产生能够分泌抗新型冠状病毒抗体的B淋巴细胞
(3) 既能大量增殖(连续分裂)又能产生抗新冠病毒(特定)的抗体
(4) (将杂交瘤细胞)注射到小鼠腹腔内增殖 (将杂交瘤细胞)在体外培养
(5) 基因工程(重组DNA技术或转基因技术)(2分)
34.每空2分,共14分
(1) 复制原点 驱动(基因)转录
(2) Hind III和Sau3A I
(3) T-DNA 染色体DNA
(4) 基因重组 能够按照人们的意愿定向改造生物的性状,能够打破物种间的生殖隔离(任答1点)
2023-2024学年湖北省荆州市沙市中学高二上学期9月月考生物试含答案: 这是一份2023-2024学年湖北省荆州市沙市中学高二上学期9月月考生物试含答案,文件包含湖北省荆州市沙市中学2023-2024学年高二上学期9月月考生物试题Word版含解析docx、湖北省荆州市沙市中学2023-2024学年高二上学期9月月考生物试题Word版无答案docx等2份试卷配套教学资源,其中试卷共45页, 欢迎下载使用。
湖北省荆州市沙市区沙市中学2022-2023学年高一生物下学期5月月考试题(Word版附答案): 这是一份湖北省荆州市沙市区沙市中学2022-2023学年高一生物下学期5月月考试题(Word版附答案),共10页。试卷主要包含了单选题,综合题等内容,欢迎下载使用。
湖北省荆州市沙市区沙市中学2022-2023学年高二生物下学期5月月考试题(Word版附答案): 这是一份湖北省荆州市沙市区沙市中学2022-2023学年高二生物下学期5月月考试题(Word版附答案),共9页。试卷主要包含了选择题,非选择题等内容,欢迎下载使用。

