湖北省高中名校2022-2023学年高二下学期5月联合测评物理试卷(含解析)
展开湖北省高中名校联盟2022-2023学年高二下学期5月联合测评物理试卷(含答案): 这是一份湖北省高中名校联盟2022-2023学年高二下学期5月联合测评物理试卷(含答案),共11页。
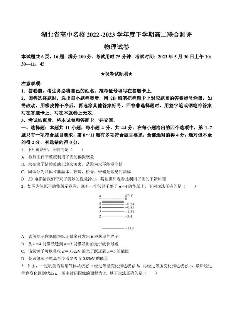
2023湖北省高中名校联盟高二下学期5月联合测评物理PDF版含解析、答题卡: 这是一份2023湖北省高中名校联盟高二下学期5月联合测评物理PDF版含解析、答题卡,文件包含物理试题pdf、物理答案和解析pdf、物理答题卡pdf等3份试卷配套教学资源,其中试卷共13页, 欢迎下载使用。
2023湖北省高中名校联盟高二下学期5月联合测评试题物理含解析: 这是一份2023湖北省高中名校联盟高二下学期5月联合测评试题物理含解析,共14页。

