2022-2023学年安徽省合肥市肥东县综合高中高一下学期开学考试政治试卷含答案
展开
2022-2023学年度第二学期开学考试
高一政治
一、选择题(本大题共24小题,共48分)
1. 2020年,中央企业累计实现营业收入30.3万亿元,净利润同比增长2.1%,近八成中央企业净利润同比正增长,研发(R&D)经费投入同比增长11.3% 。中央企业增加研发投入有利于( )
A. 贯彻落实创新发展理念,确保我国经济安全
B. 推进国有经济结构调整,做强做优做大国有资本
C. 完善按要素分配的体制机制,促进收入分配公平
D. 提升经济发展的内生动力,增强公有制的主体地位
2. 中央全面深化改革委员会第+四次会议审议通过《国企改革三年行动方案(2020—2022 年)》我国将以实施国企改革三年行动为契机,再次吹响改革的冲锋号。实施国企改革,是因为国有经济( )
①对经济发展起主导作用 ②是社会主义根本经济特征
③控制我国国民经济命脉 ④适应多层次的生产力水平
A. ①② B. ①③ C. ②③ D. ③④
3. 下列有关坚持两个“毫不动摇”内容表述错误的是( )
A. 毫不动摇地鼓励、支持和引导公有制经济
B. 发展公有制经济必须发展壮大国有经济
C. 发展公有制经济必须发展壮大农村集体经济
D. 分类推进国有企业混合所有制改革
4. “进士索面”是温州C村“火出圈”的美味,也是撬动该村共富的重要杠杆。为发展索面经济,C村将农户、农民合作经济组织与社会力量结成利益共同体,以市场化需求引导合作农户生产优质索面并进行统一收购,实现家家增收。这一发展模式 ( )
①培育了新型农业经营主体 ②改变了农村集体经济的性质
③带动了村民走向共同富裕 ④确立了家庭联产承包责任制
A. ①② B. ①③ C. ②④ D. ③④
5. 改革开放以后的,我国逐步进行了经济体制改革,生产什么、如何生产、产品如何分配,不再主要通过国家来调节,而是主要通过市场来调节。这说明( )
①改革开放以后,我国逐步建立了社会主义市场经济体制
②政府对资、源的配置不再进行任何干预
③市场决定资源配置是市场经济的一般规律
④发展市场经济必须实行科学的宏观调控
A. ①② B. ①③ C. ②④ D. ③④
6. 汽车产业市场和技术的变化传导至消费领域会对成品油加工销售企业产生冲击,这是因为随着新能源汽车的快速发展和燃油车的减量,成品油的消费空间受到大幅压缩。此外,得益于节能技术的进步,传统的燃油车单车油耗也呈现出逐年降低的趋势。由此可见( )
①社会劳动生产率提高会导致成品油的价值下降
②消费市场变化对企业的生产经营具有导向作用
③商品的销售状况受互补商品市场需求变化影响
④生产技术的进步能够促进社会资源的节约利用
A. ①② B. ①③ C. ②④ D. ③④
7. 财政部部长在全国财政工作会议上提出,2022年要扩大财政支出规模,大力优化支出结构,重点支持生态环保、基本民生、区域战略等重大项目。这是因为财政( )
A. 可以实现同步富裕 B. 有利于促进经济社会健康发展
C. 能确保资源得到合理配置 D. 能实现国民经济持续高速发展
8. 2022年9月,工业和信息化部、市场监管总局、国家能源局联合印发的《关于促进光伏产业链供应链协同发展的通知》(以下简称《通知》),提出在光伏发电项目开发建设中,不得囤积倒卖电站开发等资源、强制要求配套产业投资、采购本地产品。出台该通知重在( )
①优化光伏产业区域布局,避免市场竞争
②规范市场秩序,促进资源合理优化配置
③强化市场作用,以建设国内统一大市场
④打击地方保护主义,促进市场正当竞争
A. ①③ B. ①④ C. ②③ D. ②④
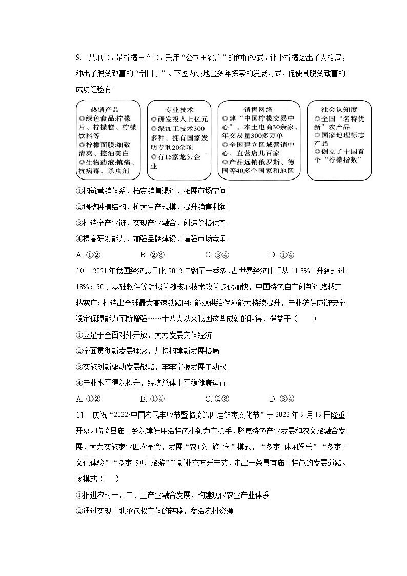
9. 某地区,是柠檬主产区,采用“公司+农户”的种植模式,让小柠檬绘出了大格局,种出了脱贫致富的“甜日子”。下图为该地区多年探索的发展方式,促使其脱贫致富的成功经验有
①构筑营销体系,拓宽销售渠道,拓展市场空间
②调整种植结构,扩大生产规模,提升销售利润
③打造全产业链,实现产业融合,创造价格优势
④提高研发能力,加强品牌建设,增强市场竞争
A. ①② B. ②③ C. ③④ D. ①④
10. 2021年我国经济总量比2012年翻了一番多,占世界经济比重从11.3%上升到超过18%;5G、基础软件等领域关键核心技术攻关步伐加快,中国特色自主创新道路越走越宽广;打造出全球最大高速铁路网;能源供给保障能力持续提升,产业链供应链安全稳定保障能力不断增强……十八大以来我国这些成就的取得,得益于( )
①立足于全面对外开放,大力发展实体经济
②全面贯彻新发展理念,加快构建新发展格局
③实施创新驱动发展战略,牢牢掌握发展主动权
④产业水平得以提升,经济总体上平稳健康运行
A. ①② B. ①④ C. ②③ D. ③④
11. 庆祝“2022·中国农民丰收节暨临猗第四届鲜枣文化节”于2022年9月19日隆重开幕。临猗县庙上乡以建好用活特色小镇为主抓手,聚焦特色产业发展和农文旅融合发展,大力实施枣业四次革命,发展“农+文+旅+学”模式,“冬枣+休闲娱乐”“冬枣+文化体验”“冬枣+观光旅游”等新业态方兴未艾,走出一条具有庙上特色的发展道路。该模式( )
①推进农村一、二、三产业融合发展,构建现代农业产业体系
②通过实现土地承包权主体的转移,盘活农村资源
③让农民真正分享产业链延伸好处,拓宽农民增收渠道
④推动农村工业化进程,促进农村产业结构优化升级
A. ①③ B. ①④ C. ②③ D. ②④
12. 读数看经济。我国 2022年政府工作报告中的部分数据如下:
以下说法正确的是( )
①是政府调整财政收支,通过控制货币供给量来调节社会总需求
②是中央通过转移支付平衡各地区的政府收入差距,统筹区域发展
③是政府通过初次分配促进社会公平正义,兜民生底线、织安全密网
④“藏粮于地”,有利于提高粮食综合生产能力,维护粮食安全
A. ①② B. ①③ C. ②④ D. ③④
13. 2022年上半年,我国国内生产总值约56万亿元,同比增长2.5%。全国居民人均可支配收入18463元,比上年同期实际增长3.0%。按收入途径分,如下表所示:
| 工资性收入 | 经营性收入 | 财产净收入 | 转移净收入 |
数额 | 10576元 | 2841元 | 1665元 | 3382元 |
占居民可支配收入比重 | 57.3% | 15.4% | 9.0% | 18.3% |
以上信息可以推断( )
①我国的居民收入增长和经济增长基本同步
②按劳动要素分配为主体是我国的分配原则
③投资方式的多元化带来收入途径的多样化
④劳动报酬提高和劳动生产率提高基本同步
A. ①② B. ①③ C. ②④ D. ③④
14. 为切实保障好困难群众基本生活,2022年8月底,湖北省各地累计向困难群众发放价格临时补贴5698万元,惠及152万人;对低保对象、特困供养人员等困难群众增发了一次性生活补贴,共计7.14亿元,惠及183.45万人。湖北省发放价格补贴和生活补贴( )
①有助于促进社会公平和维护社会稳定 ②彰显了促进城乡协调发展的发展理念
③有助于提升困难群众的社会福利水平 ④有利于筑牢社会保障“最后一道防线”
A. ①③ B. ①④ C. ②③ D. ②④
15. 近年来,山东省推广社区慈善互助工作站项目,搭建了社区慈善平台,动员各方积极参与,建立社区慈善专项基金,在脱贫攻坚、居家养老、困难帮扶等方面发挥了重要作用。建立社区慈善互助站( )
①有助于形成共建共治共享的全民慈善新格局
②有利于让一切创造社会财富的源泉充分涌流
③能够充分发挥国家财政保障基本民生的作用
④创新社会救助服务方式,提升困难群众获得感
A. ①② B. ①④ C. ②③ D. ③④
16. 一则“浙江大学生创业失败贷款10万以下政府代偿”的消息引发热议。对此,浙江省人社厅回应称,在实施办法中明确了追偿和核销机制,代偿后原则上要予以追偿,但对实在没有能力予以偿还的,按规定程序经审批后从创业担保基金中核销。此举()
①旨在拓宽大学创业的渠道,提高重点群体创业的收益
②由政府承担风险,创业失败后免除创业者的还款责任
③能够帮助重点群体降低创业成本,提升创业质量
④通过代偿容错机制,营造鼓励创业、宽容失败的氛围
A. ②④ B. ①② C. ①③ D. ③④
17. 新能源汽车销售数据统计显示,2022年10月,广汽销量3.36万辆,同比增长135.15%;蔚来交付10059辆,同比增长174.3%;比亚迪销量21.75万辆,同比增长171.89%。数据同时显示,受上游原材料价格上涨以及芯片短缺影响,Smart中国、零跑汽车等企业相继宣布上调旗下部分车型指导价。由此可见 ( )
①部分新能源汽车因成本增加而提高市场售价
②当前我国的新能源汽车处于供不应求的状态
③新能源汽车的售价由汽车生产厂家协商决定
④更多消费者在积极践行绿色低碳的生活方式
A. ①③ B. ①④ C. ②③ D. ②④
18. 建设社会主义和谐社会,应健全与经济发展水平相适应的社会保障体系。下列选项中属于健全我国社会保障体系措施的是( )
①健全失业保险制度,实现国有企业下岗职工基本生活保障向失业保险并轨 ②强化社会保险基金征缴,扩大征缴覆盖面,规范基金监管,确保基金安全 ③农村养老保障以社区保障为主,同国家救助相结合 ④完善城市居民最低生活保障制度,合理确定保障标准和方式
A. ①②③ B. ①②④ C. ②③④ D. ①③④
19. 目前,我国实体经济发展还面临诸多困难和挑战。一方面供给结构严重滞后于需求新变化,在部分行业产能过剩的同时,许多产品又供给不足,服务也相对滞后;另一方面则是金融、房地产和实体经济失衡,“脱实向虚”问题突出,实体经济受到挤压。这表明推动实体经济发展应该( )
①深化供给侧结构性改革,不断优化有效供给结构
②完善信贷政策,提高实体经济的融资成本
③处理好“实虚”关系,引导资金合理流向实体经济
④发挥好宏观调控在资源配置中的决定性作用
A. ①③ B. ①④ C. ②④ D. ②③
20. 据市场监管总局消息,2021年,市场监管反垄断部门围绕高质量发展新要求,加强和改进医药、建材等民生发展重点领域反垄断监管执法,依法查处平台经济领域“二选一”垄断案,在全行业立规矩、以儆效尤。加强反垄断执法对推进经济高质量发展带来影响的合理传导路径是( )
①消除制度障碍→构建亲清新型的政商关系→激发市场主体活力
②查处“二选一”垄断案→维护公平竞争的环境→构建新发展格局
③规范市场秩序→拓宽市场主体的发展空间→扎实推进共同富裕
④在全行业立规矩→防止滥用市场优势地位→实现企业均衡发展
A. ①② B. ①④ C. ②③ D. ③④
21. 产业发展中的潮涌现象是指在行政干预、投资冲动等多重因素的影响下,由过度的剩余生产能力引起的投资过热、国际收支不平衡等突出问题。2010年以来,我国在钢铁、水泥、太阳能光伏、5G基建等行业都出现了产能过剩现象。解决潮涌现象需要( )
A. 推动减税降费,发展实体经济,推动新兴产业的加速发展
B. 实行统一的市场监管,清理妨碍全国统一市场的各种规定
C. 设定市场准入和银行信贷标准,降低市场预期
D. 完善社会信用制度,运用法律和道德引导市场主体的行为
22. 2022年8月,广东省对首批“数据经纪人”进行授牌。“数据经纪人”是指在政府的监管下具备开展数据经纪活动资质的机构,需具备生态协同能力、数据运营能力、技术创新能力、数据安全能力和组织保障能力,能够将初始数据加工为需求方可以使用的定制化数据,同时以专业性保障数据安全。授牌“数据经纪人”有利于( )
①增强宏观调控的针对性,防范数据交易风险
②构建数据引领的产业体系,发展数字经济
③维护交易主体权益,加快培育数据要素市场
④挖掘数据价值,让创造社会财富的源泉涌流
A. ①② B. ①④ C. ②③ D. ③④
23. 2022—2025年,中央财政计划分三批支持地方开展中小企业数字化转型试点,提升数字化公共服务平台服务中小企业能力,打造一批小型化、快速化、轻量化、精准化的数字化系统解决方案和产品,打造4000—6000家“小灯塔”企业作为数字化转型样本。中央财政支持地方中小企业数字化转型升级的传导路径是( )
①完善地方政策及公共服务→优化营商环境→促进中小企业转型升级→确保其高质量发展
②实施专项财政政策→调整特定市场主体利益→资金流入中小企业→激发实体经济活力
③深化放管服改革→优化营商环境→增强中小企业数字化转型升级信心→调动中小企业数字化转型升级积极性
④安排专项财政支持资金→缓解中小企业融资困难→降低企业融资成本→提高企业经济效益
A. ①④ B. ②③ C. ①③ D. ②④
24. 2020年1月,中国人民银行下调金融机构存款准备金率0.5个百分点,表明中央在抗击疫情背景下支持实体经济发展,降低社会融资实际成本的坚定决心。若据此撰写一篇报道,下列选项适合作为文章标题的是()
A. “有形之手”,调节经济发展 B. 关注人民生活,健全保障体系
C. “无形之手”,保持物价稳定 D. 调整资源配置,彰显政府作用
二、材料题(本大题共4小题,共52分)
25. 阅读材料,回答问题。(12分)
2019年的“中国企业500强”排行榜,三家央企国家电网、中石化、中石油分列第一、第二、第三名,国有企业入围户数占52.6%,达263家,它主要分布在重要军工、航空航天、煤气、电力电网、电信、煤炭、铁路运输、装备制造、大钢铁、大石化、汽车集团、重要电子企业和国家实验室等。截至2018年6月,我国私营企业已达2497万户,非公有制经济对经济社会发展作出的贡献,可以用“56789”来概括,即税收贡献超过50%,国民生产总值、固定资产投资、对外直接投资均超过60%,高新技术企业占比超过70%,城镇就业超过80%,对新增就业贡献达到90%。
请从我国的生产资料所有制角度,分析说明材料蕴含了哪些经济道理?
26. 阅读材料,回答问题。(12分)
党的二十大报告指出:积极稳妥推进碳达峰碳中和。实现碳达峰碳中和是一场广泛而深刻的经济社会系统性变革。立足我国能源资源禀赋,坚持先立后破,有计划分步骤实施碳达峰行动。完善能源消耗总量和强度调控,重点控制化石能源消费,逐步转向碳排放总量和强度“双控”制度。
为了践行力争2030年前实现碳达峰、2060年前实现碳中和承诺,2021年下半年以来,中国采取了一系列举措:7月16日,全国碳排放权交易市场正式上线运行。碳排放高的企业碳排放免费配额不够用,可以在碳排放权交易市场上购买其他企业用不完的免费配额。10月24日,国务院印发了《关于完整准确全面贯彻新发展理念做好碳达峰碳中和工作的意见》和《2030年前碳达峰行动方案》,为各地区、各行业推动碳达峰碳中和工作指明了方向。
11月8日,中央银行正式创设推出碳减排支持工具。央行通过这一政策工具向金融机构提供低成本资金,将引导金融机构向碳减重点领域内的各类企业提供碳减排贷款,以支持清洁能源、节能环保、碳减排技术等重点领域的发展。
运用“我国的社会主义市场经济体制”知识,说明政府采取这些举措的原因。
27. “十四五”时期,杭州市如何实现经济高质量发展,是杭州市着力思考和解决的难题。对此,今年通过的杭州市政府工作报告给出了答案。杭州市坚持科技创新,坚决淘汰落后产能,实现产业融合发展。坚持以供给侧结构性改革为主线,发展智能家电、互联网等产业,发展数字经济。杭州市积极发展都市现代农业,推进农村发展新格局;抓住“长三角一体化发展”机遇,提高城市综合实力。此外,杭州市打造对外开放新高地,深度融入“一带一路”建设,拓展对外贸易和进出口。这些举措使杭州市经济实现高质量发展,城市面貌不断革新。
结合材料,运用“建设现代化经济体系”的知识,分析杭州市是如何实现经济高质量发展的。(14分)
28. 阅读材料,回答问题。(14分)
材料一 河北省委办公厅、省政府办公厅印发的《关于落实以增加知识价值为导向分配政策的实施意见》强调,要优化以增加知识价值为导向的收入分配结构,鼓励科技人员获取更多科技成果转化收入,根据科技成果转化净收益情况,对作出重要贡献的人员进行期权奖励。石家庄市某国有科技公司依据省委、省政府的指导意见制定了股权激励方案。该公司技术骨干老李以专利成果入股,获得了60万元股份分红。
材料二 公平正义犹如阳光和空气,是美好生活不可或缺的基本意涵。十八大以来,党和政府以问题为导向,先后对收入分配制度、薪酬制度、社会保障制度等进行了调整,以“去民之患,如除腹心之疾”的决心缩小收入差距,维护公平正义,不断增进人民的获得感、幸福感。
(1)我国现阶段的分配制度是什么?老李获得的股份分红属于哪一种分配方式?
(2)结合材料,运用“个人收入的分配”相关知识,说明怎样增进人民的获得感、幸福感?
答案和解析
1.D解析:A.中央企业增加研发投入,有利于促进科技创新,贯彻落实创新发展理念,但确保我国经济安全的说法太绝对,故A错误;
B.材料中是央企即国有企业增加研发投入,没有涉及推进国有经济结构调整,做强做优做大国有资本,故不选B;
C.材料没有涉及完善按要素分配的体制机制,促进收入分配公平,故不选C;
D.中央企业属于国有企业,中央企业增加研发投入,有利于促进科技创新,提高自主创新能力和水平,所以,有利于提升经济发展的内生动力,增强公有制的主体地位,故D正确。
2.B解析:实施国企改革,是因为国有经济对经济发展起主导作用,控制我国国民经济命脉,故①③正确;公有制为主体是社会主义初级阶段经济制度的根本特征,故②错误;多种所有制经济适应多层次的生产力水平,故④错误。
3.A解析:A.毫不动摇地鼓励、支持和引导非公有制经济发展,A说法错误,故A符合题意。
B.发展公有制经济必须发展壮大国有经济,B说法正确,故不选B。
C.发展公有制经济必须发展壮大农村集体经济,C说法正确,故不选C。
D.分类推进国有企业混合所有制改革,D说法正确,故不选D。
4.B
5.B解析:改革开放以后的,我国逐步进行了经济体制改革,生产什么、如何生产、产品如何分配,不再主要通过国家来调节,而是主要通过市场来调节,这说明改革开放以后,我国逐步建立了社会主义市场经济体制,说明市场决定资源配置是市场经济的一般规律,故①③正确;市场经济也需要发挥政府作用,政府对资、源的配置不再进行任何干预的说法错误,故不选②;社会主义市场经济的基本特征之一是能够实行科学的宏观调控,发展社会主义市场经济必须实行科学的宏观调控,并且材料强调的是市场调节的作用,故不选④。
6.D解析:汽车产业市场和技术的变化传导至消费领域会对成品油加工销售企业产生冲击,这是因为随着新能源汽车的快速发展和燃油车的减量,成品油的消费空间受到大幅压缩。可见商品的销售状况受互补商品市场需求变化影响,此外,得益于节能技术的进步,传统的燃油车单车油耗也呈现出逐年降低的趋势。由此可见生产技术的进步能够促进社会资源的节约利用,故③④项正确;,故不选①;,故不选②。
7.B解析:A.可以实现共同富裕,并非同步富裕,故不选A。
B.2022年要扩大财政支出规模,大力优化支出结构,重点支持生态环保、基本民生、区域战略等重大项目。这是因为财政有利于促进经济社会健康发展,故B项正确。
C.能确保资源得到合理配置,其中“确保”一词说法过于绝对,故不选C。
D.能实现国民经济持续高质量发展,并非高速发展,故不选D。
8.D解析:国家多部门联合印发的《关于促进光伏产业链供应链协同发展的通知》(以下简称《通知》),提出在光伏发电项目开发建设中,不得囤积倒卖电站开发等资源、强制要求配套产业投资、采购本地产品。出台该通知重在规范市场秩序,促进资源合理优化配置,打击地方保护主义,促进市场正当竞争,故②④项正确;市场竞争不能避免,故不选①;材料主旨强调国家的宏观调控,而非发挥市场作用,故不选③。
9.D解析:依据题意,从上述图片资料得知,该地区多年探索的发展方式,促使其脱贫致富的成功经验有构筑营销体系,拓宽销售渠道,拓展市场空间,提高研发能力,加强品牌建设,形成竞争优势,故①④正确;材料所述的该地区多年探索的发展方式中不涉及扩大生产规模的做法,故②不合题意;打造全产业链,与创造价格优势无关,故③错误。
10.C解析:结合材料和所学知识可知,十八大以来我国经济建设成就的取得,得益于我国全面贯彻新发展理念,实施创新驱动发展战略,牢牢掌握发展主动权,加快构建新发展格局,②③正确。我国经济的发展应该立足于自身,而不是立足于全面对外开放,①错误。产业水平得以提升,经济总体上平稳健康运行是对材料的重复,不是原因。故不选④
11.A解析:临猗县庙上乡以建好用活特色小镇为主抓手,聚焦特色产业发展和农文旅融合发展,大力实施枣业四次革命,发展“农+文+旅+学”模式,“冬枣+休闲娱乐”“冬枣+文化体验”“冬枣+观光旅游”等新业态方兴未艾,走出一条具有庙上特色的发展道路。该模式推进农村一、二、三产业融合发展,构建现代农业产业体系,让农民真正分享产业链延伸好处,拓宽农民增收渠道,①③符合题意;农村土地流转的特征是保留农户承包权,对土地经营权进行有序流转,②错误;该模式推进了农村一、二、三产业融合发展,并非是推动农村工业化进程,不选④。
12.C解析:图示显示政府财政用于地方转移支付、居民医保和基本公共卫生、高标准农田建设,而不是通过控制货币供给量,不选①;图示显示政府财政用于地方转移支付,这是中央通过转移支付平衡各地区的政府收入差距,统筹区域发展,②正确;图示显示政府通过增加财政支出用于居民医保和基本公共卫生,这属于再分配,而不是初次分配,③错误;图示显示政府通过增加加财政支出用于高标准农田建设,这旨在蔵粮于地”,有利于提高粮食综合生产能力,维护粮食安全,④正确。
13.B 14.B 15.B 16.D
17.B解析:Smart 中国等受上游原材料价格上涨以及芯片短缺影响,宣布上调旗下部分车型指导价,说明了部分新能源汽车因成本增加而提高市场售价,①正确;新能源汽车销量大幅增加,说明更多的消费者在积极践行绿色低碳的生活方式,④入选;商品的价格由价值决定,受供求关系影响,③错误;材料描述的主要是新能源汽车销量增加,并未涉及供应,②排除。
18.B解析:健全失业保险制度,实现国有企业下岗职工基本生活保障向失业保险并轨,强化社会保险基金征缴,扩大征缴覆盖面,规范基金监管,确保基金安全完善城市居民最低生活保障制度,合理确定保障标准和方式,符合健全我国社会保障体系的措施,故①②④正确;农村养老保障以家庭为主,同社区保障、国家救助相结合,故③错误。
19.A解析:由材料可知,实体经济存在供需矛盾,需要深化供给侧结构性改革,不断优化有效供给结构,①符合题意;虚拟经济和实体经济失衡,“脱实向虚”问题突出,需处理好实体经济与虚拟经济的关系,引导资金合理流向实体经济,③符合题意;发展实体经济应该降低实体经济的融资成本,②不选;市场在资源配置中起决定作用,而不是宏观调控起决定性作用,④不选。
20.C解析:依法查处平台经济领域“二选一”垄断案, 有利于维护公平竞争的环境,推动构建新发展格局,加强反垄断执法有利于规范市场秩序,拓宽市场主体的发展空间,进而扎实推进共同富裕,故②③项正确;加强反垄断执法不能消除制度障碍,故不选①;防止滥用市场优势地位,强调的是企业要公平竞争,而不是实现企业均衡发展,故不选④。
21.C解析:A.潮涌现象是指过度的剩余生产能力引起的投资过热、国际收支不平衡等突出问题。推动减税降费,推动新兴产业的加速发展,不会解决产能过剩问题,不能解决解决潮涌现象,故不选A。
B.潮涌现象是指过度的剩余生产能力引起的投资过热、国际收支不平衡等突出问题。该选项的做法能够规范市场秩序,但并不能解决潮涌现象,故不选B。
C.设定市场准入和银行信贷标准,降低市场预期有利于降低投资冲动,进一步解决潮涌现象,故C项正确。
D.完善社会信用制度不能解决产能过剩问题,故不选D。
22.D解析:授牌“数据经纪人”有利于维护交易主体权益,加快培育数据要素市场,挖掘数据价值,让创造社会财富的源泉涌流,③④正确;材料强调培育和发展数据市场,没有涉及增强宏观调控的针对性,防范数据交易风险,不选①;产业体系是创新引领、协同发展的产业体系,构建数据引领的产业体系的说法不妥,不选②。
23.B解析:实施专项财政政策,调整特定市场主体利益,资金流入中小企业,激发实体经济活力,②正确;深化放管服改革。优化营商环境。增强中小企业数字化转型升级信心。调动中小企业数字化转型升级积极性,③正确;“确保其高质量发展”表述错误,①错误;“降低企业融资成本→提高企业经济效益”的传导表述缺乏材料支撑,④错误。
24.A解析:A.中国人民银行下调金融机构存款准备金率0.5个百分点,表明中央在抗击疫情背景下支持实体经济发展,降低社会融资实际成本的坚定决心,这表明政府加强科学的宏观调控,促进经济平稳发展,“有形之手”,调节经济发展,符合题意,故A项正确;
B.材料不涉及”关注人民生活,健全保障体系“,故不选B;
C.材料体现了宏观调控,是”有形之手“,不是市场调节这只“无形之手”,故不选C;
D.材料体现了科学宏观调控,调节经济发展,而不是为了”彰显政府作用“,故不选D。故选A。
25.①我国坚持公有制为主体、多种所有制经济共同发展。②国有经济控制国民经济命脉,对经济发展起主导作用。③公有制经济和非公有制经济都是社会主义市场经济的重要组成部分,都是我国经济社会发展的重要基础。④必须毫不动摇地巩固和发展公有制经济,坚持公有制的主体地位,发挥国有经济主导作用,不断增强国有经济活力、控制力、影响力、抗风险能力。必须毫不动摇地鼓励、支持、引导非公有制经济发展,激发非公有制经济活力和创造力。
26.①我国实行的是社会主义市场经济体制,市场决定资源配置是市场经济的一般规律,我国推动碳排放权交易市场运行,正是使市场在资源配置中起决定作用的必然要求。
②经济社会的高质量发展,必须要更好发挥政府的宏观调控作用,推动有效市场和有为政府更好结合。
③国务院通过实施国家重大发展战略和中长期经济社会发展规划制度,央行通过实施宏观的货币政策,推出碳减排支持工具,落实政府相关的产业政策和环境政策,是为了促进产业结构的调整,保护气候环境,推动经济社会可持续发展。
27.①建设创新引领、协调发展的产业体系。坚持科技引领,坚决淘汰落后产能,实现产业融合发展。②大力发展实体经济(替代:发展先进制造业),推动互联网、大数据、人工智能同实体经济深度融入。发展智能家电、互联网等产业(替代:积极发展数字经济)。③建设彰显优势、协调联动的城乡区域发展体系,实施乡村振兴战略和区域协调发展战略。发展都市现代农业(替代:抓住长三角一体化发展机遇)。④建设更高水平的开放型经济新体制,推动开放朝着优化结构、拓展深度、提高效益方向转变(替代:着力发展开放型经济,提高现代经济体系的国际竞争力)。杭州市打造对外开放新高地,深度融入“一带一路”建设。
28.(1)我国实行按劳分配为主体、多种分配方式并存的分配制度,老李的收入属于按要素(科技要素)分配。
(2)大力发展生产力,在经济发展的基础上,使全体人民的收入都有所增长,这是进一步缩小收入分配差距的根本性措施;坚持在经济增长的同时实现居民收入同步增长,在劳动生产率提高的同时实现劳动报酬同步提高;在初次分配方面要坚持按劳分配原则,完善按要素分配的体制机制,促进收入分配更合理、更有序;在再分配方面完善以税收、社会保障、转移支付为主要手段的再分配调节机制;规范收入分配秩序,扩大中等收入群体,增加低收入者收入,调节过高收入,取缔非法收入;必须消除贫困,坚持精准扶贫、精准脱贫,把扶贫和扶志、扶智相结合,做到脱真贫、真脱贫。
安徽省合肥市肥东县综合高中2022-2023学年高三上学期期末政治试题: 这是一份安徽省合肥市肥东县综合高中2022-2023学年高三上学期期末政治试题,共21页。试卷主要包含了选择题,材料题等内容,欢迎下载使用。
安徽省合肥市普通高中六校2022-2023学年高一上学期期中考试政治试卷(含答案): 这是一份安徽省合肥市普通高中六校2022-2023学年高一上学期期中考试政治试卷(含答案),共21页。试卷主要包含了单选题,材料分析题等内容,欢迎下载使用。
安徽省合肥市六校2022-2023学年高一下学期期末联考政治试卷(含答案): 这是一份安徽省合肥市六校2022-2023学年高一下学期期末联考政治试卷(含答案),共17页。试卷主要包含了单选题,材料分析题等内容,欢迎下载使用。

