精品解析:2023届湖南省“一起考”大联考高三5月模拟考试生物试题(解析版)
展开2023届高三“一起考”大联考(模拟三)
生物
一、选择题:
1. 在生物学实验中选择恰当的实验材料及试剂是实验成功的关键,下列有关高中生物教材实验中,所使用的试剂或材料错误的是( )
选项
实验名称
试剂或材料
目的或原因
A
绿叶中色素的提取和分离
无水乙醇
提取绿叶中的色素并分离
B
探究植物细胞的吸水与失水
黑藻叶片
黑藻叶片有大液泡和叶绿体
C
观察根尖分生区组织细胞的有丝分裂
甲紫溶液
碱性染料,使染色体着色
D
探究温度对淀粉酶活性的影响
碘液
检测淀粉是否被分解
A. A B. B C. C D. D
【答案】A
【解析】
【分析】1、绿叶中色素的提取实验用的试剂是无水乙醇,因为绿叶中的色素易溶于有机溶剂;绿叶中色素的分离实验用的试剂是层析液,因为绿叶中不同色素在层析液中的溶解度不同。
2、探究植物细胞的吸水与失水的实验材料具备的条件:活的成熟(有中央大液泡)的植物细胞。
3、通过在高倍显微镜下观察各个时期细胞内染色体的存在状态,就可以判断这些细胞分别处于有丝分裂的哪个时期。染色体容易被碱性染料(如甲紫溶液,旧称龙胆紫溶液)着色。
【详解】A、绿叶中色素的提取所使用的试剂是无水乙醇,色素的分离所使用的试剂是层析液,A错误;
B、黑藻叶片叶肉细胞有大液泡及绿色的叶绿体,可用于观察植物细胞的质壁分离和复原,B正确;
C、甲紫溶液为碱性染料,可使染色体着色,C正确;
D、探究温度对淀粉酶活性的影响可用碘液检测淀粉是否被分解,但不能用斐林试剂,因为用斐林试剂检测需要水浴加热,会使变量温度发生改变,D正确。
故选A。
2. 真核细胞的自噬主要有三种形式:微自噬(溶酶体膜或液泡膜直接内陷包裹底物并降解的过程)、巨自噬和分子伴侣介导的自噬。如图表示某种巨自噬的过程,其中自噬小体来自内质网,溶酶体来自高尔基体。下列相关叙述错误的是( )
A. 细胞进行微自噬时,离不开生物膜的流动性
B. 细胞进行图示巨自噬的产物中有合成蛋白质的原料
C. 自噬溶酶体内可以发生不同生物膜的降解过程
D. 有些离开高尔基体的小囊泡可合成多种水解酶
【答案】D
【解析】
【分析】溶酶体中含有多种水解酶(水解酶的本质是蛋白质),能够分解很多物质以及衰老、损伤的细胞器,清除侵入细胞的病毒或病菌,被比喻为细胞内的“酶仓库”“消化车间”。
【详解】A、细胞进行微自噬时,溶酶体膜或液泡膜会内陷并包裹底物,该过程需借助于生物膜的流动性,A正确;
B、细胞进行图示巨自噬时,能将底物蛋白降解,产生的游离氨基酸可用于蛋白质的合成,B正确;
C、自噬溶酶体可以降解自噬小体的部分生物膜以及衰老的线粒体膜,C正确;
D、溶酶体来自高尔基体,但溶酶体内的水解酶是在核糖体上合成的,D错误。
故选D。
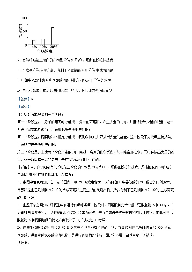
3. 好氧生物在进行有氧呼吸第二阶段时,丙酮酸首先会分解成乙酰辅酶A和。研究发现,在厌氧细菌H中有利用乙酰辅酶A和合成丙酮酸,进而生成氨基酸等有机物的代谢过程。科研人员利用标记的,和酵母菌提取物培养基培养H菌,检测该菌中谷氨酸的比例,结果如图所示。下列说法正确的是( )
A. 有氧呼吸第二阶段的产物是和,场所在线粒体基质
B. 可推测浓度升高,有利于乙酰辅酶A和生成丙酮酸
C. H菌中乙酰辅酶A和丙酮酸间的转化方向取决于的浓度
D. 由实验结果可推测H菌可以固定,其代谢类型为自养型
【答案】B
【解析】
【分析】有氧呼吸的三个阶段:
第一个阶段是,1 分子的葡萄糖分解成2 分子的丙酮酸,产生少量的 [H],并且释放出少量的能量。这一阶段不需要氧的参与,是在细胞质基质中进行的;
第二个阶段是,丙酮酸和水彻底分解成二氧化碳和[H]并释放出少量的能量。这一阶段不需要氧直接参与,是在线粒体基质中进行的。
第三个阶段是,上述两个阶段产生的[H],经过一系列的化学反应,与氧结合形成水,同时释放出大量的能量。这一阶段需要氧的参与,是在线粒体内膜上进行的。
【详解】A、真核细胞有氧呼吸第二阶段的产物是CO2 和[H],场所在线粒体基质,原核细胞有氧呼吸第二阶段的场所在细胞质基质,A错误;
B、由图中信息可知,在一定范围内,随 13CO2浓度增大,厌氧细菌H中谷氨酸的13C 所占的比例越大,谷氨酸是由乙酰辅酶A和CO2合成丙酮酸进而生成的代谢产物,所以有利于乙酰辅酶A和 CO2 生成丙酮酸,B正确;
C、由题干信息可知,好氧生物在进行有氧呼吸第二阶段时,丙酮酸首先会分解成乙酰辅酶A和CO2 ,在厌氧细菌H中有利用乙酰辅酶A和CO2 合成丙酮酸,进而生成氨基酸等有机物的代谢过程,由此可见乙酰辅酶A和丙酮酸间的转化方向取决于O2 的浓度,C错误;
D、自养生物是指能利用 CO2和 H2O等无机物合成有机物的生物,而H菌利用乙酰辅酶A和 CO2合成丙酮酸,进而生成氨基酸等有机物,是进行有机物的转换,因此它不属于自养生物,D错误。
故选B。
4. 对老鼠()睾丸切片进行显微观察,根据细胞中染色体的数目将细胞分为A、B、C三组,每组细胞数目如下表所示,下列叙述正确的是( )
组别
A组
B组
C组
染色体数目/条
80
40
20
细胞数目/%
15
55
30
A. 只有A组细胞处于有丝分裂过程中
B. B组细胞内都存在同源染色体
C. 三组细胞的性染色体组成均为一条X和一条Y
D. 等位基因的分离可能发生在A组和B组细胞中
【答案】D
【解析】
【分析】分析表格:A组细胞中染色体数目是体细胞的2倍,处于有丝分裂后期;B组细胞中染色体数目与体细胞相同,可能处于有丝分裂前期、中期、末期,也可能处于减数第一次分裂,或是减数第二次分裂后期;C组细胞中染色体数目是体细胞的一半,可能处于减数第二次分裂前期、中期和末期。
【详解】A、A组细胞中染色体数目是体细胞的2倍,处于有丝分裂后期;B组细胞中染色体数目与体细胞相同,可能处于有丝分裂前期、中期、末期,也可能处于减数第一次分裂,或是减数第二次分裂后期,A错误;
B、B组细胞染色体数目为2N,可以表示减数分裂前的间期、减数第一次分裂、减数第二次分裂的后期、有丝分裂前的间期、前期、中期以及末期,减数第二次分裂的细胞中不存在同源染色体,B错误;
C、若B组细胞处于减数第二次分裂的后期,则细胞中有2条X或2条Y染色体,C错误;
D、减数第一次分裂后期,同源染色体分离,等位基因分离,故等位基因的分离可发生B组细胞中,若复制时发生了基因突变,导致姐妹单体上所携带的基因由相同基因变成了等位基因,则等位基因的分离也可能发生在有丝分裂的后期,即等位基因的分离可发生A组细胞,D正确。
故选D。
5. 某植物的红花和白花这对相对性状同时受多对等位基因(A/a,B/b,C/c……)控制,当个体的基因型中每对等位基因都至少含有一个显性基因时才开红花,否则开白花。现将纯合的白花品系甲和纯合的红花品系乙杂交得,开红花,让与甲杂交得,中红花∶白花=1∶7。若不考虑基因突变和染色体变异,下列说法正确的是( )
A. 白花植株中纯合子占1/7
B. 该花色的遗传只受3对等位基因控制
C. 若让自交得子代,子代中红花基因型的种类数比白花的多
D. 出现1∶7的条件之一是产生8种基因型的配子,且雌雄配子数量相同
【答案】A
【解析】
【分析】题干中说:当个体的基因型中每对等位基因都至少含有一个显性基因时才开红花,否则开白花,由此可知,只要表现为白色,则必定至少含有一对隐性纯合基因。F1红花与甲的杂交实验可能为测交,若F1为杂合程度最高的杂合子,则F1测交后代红花(A B C ……)所占的比例为(1/2)n,题干中F2红花所占的比例为1/8,即(1/2)3,所以该花色的遗传至少受3对等位基因控制。
【详解】A、由题意可知,只要表现为白色,则必定至少含有一对隐性纯合基因。F1红花与甲的杂交实验可能为测交,若F1为杂合程度最高的杂合子,则F1测交后代红花(A B C ……)所占的比例为(1/2)n,题干中F2红花所占的比例为1/8,即(1/2)3,所以该花色的遗传至少受3对等位基因控制,F1是含3对等位基因的杂合子,测交后代F2中白花纯合子的基因型为aabbcc,所占比例为1/8,所以F2白花植株中纯合子占1/7,A正确;
B、F1是含3对等位基因的杂合子,所以会产生8种比例相等的配子,但雌雄配子数量通常不相等,B错误;
C、F1自交得子代,子代基因型的种类数共有27种,红花基因型的种类数为8种,白花基因型的种类数为27-8=19(种),所以红花基因型的种类数比白花的少,C错误;
D、F1是含3对等位基因的杂合子,所以会产生8种比例相等的配子,但雌雄配子数量通常不相等,D错误。
故选A。
6. 研究发现,乙醇会抑制抗利尿激素的释放,为验证乙醇是通过抑制抗利尿激素的释放来影响尿量的,研究小组将若干实验大鼠随机均分成两组,甲组大鼠灌胃适量乙醇溶液,乙组大鼠灌胃等量蒸馏水,半小时后检测并比较两组大鼠的尿量差异。下列有关叙述错误的是( )
A. 该实验设计不够严谨,还需要检测抗利尿激素含量的差异
B. 该实验设计不够严谨,还应增加注射抗利尿激素的相关实验
C. 抗利尿激素由下丘脑释放,由体液运输至肾小管、集合管起作用
D. 乙醇会抑制抗利尿激素的释放,据此推测人体过量饮酒后尿量会增加
【答案】C
【解析】
【分析】1、抗利尿激素的作用:促进肾小管和集合管对水的重吸收。
2、该实验的目的是“验证乙醇通过抑制抗利尿激素的释放来影响尿量”,所以不能仅测量比较两组大鼠的尿量差异,还需要检测抗利尿激素含量的差异或者增加注射抗利尿激素的相关实验。
【详解】A、该实验的目的是“验证乙醇通过抑制抗利尿激素的释放来影响尿量”,所以不能仅测量比较两组大鼠的尿量差异,还需要检测抗利尿激素含量的差异或者增加注射抗利尿激素的相关实验,A正确;
B、该实验的目的是“验证乙醇通过抑制抗利尿激素的释放来影响尿量”,所以不能仅测量比较两组大鼠的尿量差异,还需要检测抗利尿激素含量的差异或者增加注射抗利尿激素的相关实验,B正确;
C、抗利尿素激素由下丘脑合成、分泌,由垂体释放至血液,通过血液循环运输至肾小管、集合管起作用,C错误;
D、乙醇会抑制抗利尿激素的释放,故人体过量饮酒后抗利尿激素减少,尿量增加,D正确。
故选C。
7. 研究癌症的科学家发现PD-1蛋白是T细胞表面的一种免疫抑制性跨膜蛋白,会抑制T细胞的激活,相当于T 细胞的“刹车”。而 PD-1蛋白抗体药物的使用,可使 T 细胞增殖、分化并产生淋巴因子,从而高效攻击癌细胞,这种方法称为癌症免疫疗法。下列叙述正确的是( )
A. 浆细胞可分泌PD-1 抗体并杀死癌细胞
B. 若正常机体分泌PD-1抗体,可能会导致机体患自身免疫病
C. 活化的T细胞和吞噬细胞均能够特异性识别抗原,并裂解靶细胞
D. 若抑制器官移植患者的PD-1 蛋白的功能,将提高移植的成功率
【答案】B
【解析】
【分析】1、体液免疫的过程为,当病原体侵入机体时,一些病原体可以和B细胞接触,这为激活B细胞提供了第一个信号。一些病原体被树突状细胞、B细胞等抗原呈递细胞摄取。抗原呈递细胞将抗原处理后呈递在细胞表面,然后传递给辅助性T细胞。辅助性T细胞表面的特定分子发生变化并与B细胞结合,这是激活B细胞的第二个信号;辅助性T细胞开始分裂、分化。并分泌细胞因子。在细胞因子的作用下,B细胞接受两个信号的刺激后增殖、分化,大部分分化为浆细胞,小部分分化为记忆B细胞。随后浆细胞产生并分泌抗体。在多数情况下,抗体与病原体结合后会发生进一步的变化,如形成沉淀等,进而被其他免疫细胞吞噬消化。记忆细胞可以在抗原消失后存活,当再接触这种抗原时,能迅速增殖分化,分化后快速产生大量抗体。
2、细胞免疫的过程:被病毒感染的靶细胞膜表面的某些分子发生变化,细胞毒性T细胞识别变化的信号,开始分裂并分化,形成新的细胞毒性T细胞和记忆T细胞。同时辅助性T细胞分泌细胞因子加速细胞毒性T细胞的分裂、分化。新形成的细胞毒性T细胞在体液中循环,识别并接触、裂解被同样病原体感染的靶细胞,靶细胞裂解、死亡后,病原体暴露出来,抗体可以与之结合,或被其他细胞吞噬掉。
【详解】A、由题意“PD-1抗体通过与T细胞表面的PD-1结合,促进T细胞的增殖、分化和细胞因子的产生,从而消灭癌细胞”可知,PD-1 抗体不能直接杀死癌细胞,A错误;
B、若正常机体分泌PD-1抗体,可能会导致T细胞不受控制,免疫功能过强进而攻击自身的组织和器官,使机体患自身免疫病,B正确;
C、吞噬细胞不能特异性识别抗原,C错误;
D、异体器官移植容易产生免疫排斥,因此器官移植后,若促进患者PD-1蛋白的功能,则能够抑制免疫反应,将有利于供体器官的存活;若抑制PD-1蛋白的功能, 将产生更强的免疫排斥反应,D错误。
故选B。
8. 对正常马铃薯植株及其ABA缺失突变体,先用150nMNaCl处理2周后,再进行后续实验,结果如图所示。据图分析,下列叙述错误的是( )
A. 该实验目的是探究盐胁迫下ABA对马铃薯茎生长的影响
B. 实验中既用了加法原理,又用了减法原理
C. ABA对主茎的伸长既有抑制作用,又有促进作用
D. ABA可调节植物对盐胁迫的反应,提高耐盐性
【答案】C
【解析】
【分析】在对照实验中,控制自变量可以采用“加法原理”或“减法原理”。与常态比较,人为增加某种影响因素的称为“加法原理”。例如,在“比较过氧化氢在不同条件下的分解”的实验中,与对照组相比,实验组分别作加温、滴加FeCl3 溶液、滴加肝脏研磨液的处理,就利用了“加法原理”。与常态比较,人为去除某种影响因素的称为“减法原理”。例如,在艾弗里的肺炎链球菌转化实验中,每个实验组特异性地去除了一种物质,从而鉴定出DNA是遗传物质,就利用了“减法原理”
【详解】A、实验中使用150nM NaCl处理,即表示在盐胁迫的环境下,所以该实验的目的就是探究盐胁迫下ABA对马铃薯茎生长的影响,A正确;
B、加法原理是人为增加某种影响因素,也就是说,实验的目的是为了探求某一变量会产生什么结果,从而使研究对象在某些因素的作用下反映出某些特征,马铃薯中是否缺乏ABA即是自变量,属于加法原理;减法原理是人为去除某种影响因素,同时尽量保持被研究对象的稳定,依据减法原理,对实验过程的控制可以消除某种条件的影响,将正常马铃薯和ABA缺乏突变体都在相同浓度的NaCI中处理2周,属于减法原理,排除其他因素的干扰,B正确;
C、由图可看出,ABA缺乏突变体的主茎生长率均低于正常株的主茎生长率,故ABA对主茎的伸长仅有促进作用,C错误;
D、由图可以得出,正常植株即含有ABA的植株的主根生长率高于ABA缺乏突变体的主茎伸长生长率,ABA可以调节植物对盐的胁迫,提高耐盐性,D正确。
故选C。
9. 将双小核草履虫和大草履虫混合培养时,双小核草履虫占优势而大草履虫消亡。将双小核草履虫与另一种袋状草履虫混合培养一段时间后形成了共存的局面,但两者的种群密度均低于单独培养时的。仔细观察发现,双小核草履虫多生活于培养器的中上层,主要以细菌为食,而袋状草履虫生活于底部,以酵母菌为食。下列相关分析错误的是( )
A. 双小核草履虫和大草履虫、双小核草履虫和袋状草履虫之间均为竞争关系
B. 双小核草履虫与大草履虫不能共存的原因可能是两者利用相同的食物资源
C. 相同条件下单独培养双小核草履虫和大草履虫时,种群数量趋势呈“J”形增长
D. 双小核草履虫和袋状草履虫共存时,两者发生了食性和栖息环境的分化
【答案】C
【解析】
【分析】竞争是指两种生物生活在一起,因为争夺资源、空间等而发生斗争的现象,因为空间、食物有限,两种生物呈现出“你死我活”的变化,导致“强者更强弱者更弱”,甚至弱者最终被淘汰如果两个物种生存能力相当,因为竞争和种内斗争的双重调节,使两种生物互为消长,能长期共存于同一环境中,表现出趋同进化。
【详解】A、将双小核草履虫和大草履虫混合培养时,双小核草履虫占优势而大草履虫消亡,说明二者之间形成竞争关系,而将双小核草履虫与另一种袋状草履虫放在一起培养时,形成了共存的现象,共存时两种草履虫的密度都低于单独培养时,可见,共同培养中,双小核草履虫与袋状草履虫存在种间竞争关系,A正确;
B、双小核草履虫与大草履虫不能共存的原因可能是两者利用相同的食物资源,且双小核草履虫在竞争中占据优势地位,B正确;
C、相同条件下单独培养双小核草履虫和大草履虫时,种群数量趋势呈“S”形增长,不会呈“J”形增长,因为二者所处的空间、资源是有限的,C错误;
D、双小核草履虫大多生活于试管的中、上部,主要以细菌为食;而袋状草履虫大多生活于试管底部,以酵母菌为食,可以推测双小核草履虫与袋状草履虫有生态位的分化,即两者发生了食性和栖息环境的分化,D正确。
故选C。
10. 为防止外来物种入侵,保护本地物种多样性,科研人员采用样方法对洋湖湿地公园草本植物的生长情况进行了系统调查,统计草本植物种类,及早发现有害杂草并防止其传播。下列叙述错误的是( )
A. 对该公园草本植物取样需要考虑样方的位置、大小和数量
B. 比较各种草本植物的平均密度,即可确定该公园草本植物的优势种
C. 洋湖湿地公园从湖心区至近岸区不完全相同的植物分布体现了群落的水平结构
D. 该公园不同区域草本植物的生长与分布往往不同,需采用不同的取样方法
【答案】B
【解析】
【分析】样方法范围:适用于植物、活动范围小的动物,如昆虫的卵、作物上蚜虫的密度、蜘蛛、跳蝻等。步骤:准备; 确定调查对象(一般选择双子叶植物,单子叶植物丛生或蔓生,不好辨别); 确定样方的大小:一般以1m2正方形为宜; 随机取样:取样的关键是要做到随机取样,随机取样的方法:五点取样法和等距取样法。
群落的空间结构:(1)垂直结构:大多数群落都在垂直方向上有明显的分层现象。植物的垂直分层主要与对光的利用率有关,这种分层现象提高了群落对光的利用率。陆生群落中,决定植物地上分层的环境因素还有温度等,地下分层的环境因素有水分、无机盐等。动物的垂直分层主要与栖息空间和食物条件有关。(2)水平结构:生物的垂直分层是由于地形变化、土壤湿度、盐碱度、光照强度的不同以及生物自身生长特点的差异、人与动物的相互影响等引起的,在水平上往往呈现镶嵌分布。
【详解】A、对该公园草本植物的调查方法是样方法,要尽量做到随机取样,对草本植物取样时需要考虑样方的位置、大小和数量,A正确;
B、优势种的确定不仅要考虑该物种的数量,还要考虑其对群落中其他物种的影响,故不能只根据各种草本植物的平均密度确定该公园草本植物的优势种,B错误;
C、湖心区和近岸区不完全相同的植物分布,体现了群落的水平结构,C正确;
D、由于该公园不同区域的地形不同,草本植物的生长、分布往往也不同,故需采用不同的取样方法,D正确。
故选B。
11. 动物细胞培养是动物克隆的基础,如下图所示,a、b、c表示现代生物工程技术,①、②、③分别表示其结果,请据图回答,下列说法正确的是( )
A. a如果是核移植技术,则①体现了动物细胞的全能性
B. b如果是体外受精技术,②的产生属于有性生殖,该技术为良种家畜快速大量繁殖提供了可能
C. c如果是胚胎分割技术,③中个体基因型和表型一定相同
D. ①②③中的受体(代孕母体)均需经过一定的激素处理,以达到超数排卵和同期发情的目的
【答案】B
【解析】
【分析】动物细胞核移植技术表面动物细胞核具有全能性;体外受精包括精子的采集和获能、卵母细胞的采集和培养、体外受精,该技术产生的动物称为试管动物;胚胎分割的特点:来自同一胚胎的后代具有相同的遗传物质,胚胎分割可以看做动物无性繁殖或克隆的方法之一。
【详解】A、a如果是核移植技术,则①体现了动物细胞核的全能性,A错误;
B、b如果是体外受精技术,②的产生属于有性生殖,该过程可获得大量的胚胎,因而可为良种家畜快速大量繁殖提供了可能,B正确;
C、胚胎分割技术所得个体的基因型完全相同,但表现型不一定完全相同,因为表现型还受环境的影响,即c如果是胚胎分割技术,③中个体的基因型相同,但表型不一定相同,C错误;
D、①②③过程中均需要胚胎移植技术,其中的受体均需注射性激素,以达到同期发情的目的,为移入的胚胎提供几乎相同的环境,D错误。
故选B。
12. 花椰菜易受黑腐病菌的危害而患黑腐病,野生黑芥具有黑腐病的抗性基因。用一定剂量的紫外线处理黑芥原生质体可使其染色体片段化,并丧失再生能力。再利用此原生质体作为部分遗传物质的供体与完整的花椰菜原生质体融合,以获得抗黑腐病杂种植株。流程如下图。相关叙述错误的是( )
A. 制备原生质体时应将材斜置于加有纤维素酶和果胶酶的清水中
B. 初步筛选杂种细胞可在过程②后,以融合的活细胞中有叶绿体为标志
C. 该过程用到的工程技术有诱变育种和植物体细胞杂交和植物组织培养
D. 再生植株是否含有抗性基因可以运用DNA分子杂交技术
【答案】A
【解析】
【分析】1、植物体细胞杂交是指将不同来源的植物体细胞,在一定条件下融合成杂种细胞,并把杂种细胞培育成新植物体的技术。植物体细胞杂交技术在打破生殖隔离,实现远缘杂交育种,培育植物新品种等方面展示出独特的优势。
2、分析题图:图示为采用植物体细胞杂交技术获得抗黑腐病杂种植株的流程图,其中①表示采用酶解法(纤维素酶和果胶酶)去除细胞壁的过程;②表示诱导原生质体融合的过程;之后再采用植物组织培养技术即可得到杂种植株。
【详解】A、制备原生质体时应将材料置于加有纤维素酶和果胶酶的甘露醇溶液中,加入适宜浓度甘露醇的目的是维持细胞内外渗透压,A错误;
B、有叶绿体的存在,说明细胞融合成功,可以以融合的活细胞中有无叶绿体的存在作为初步筛选杂种细胞的标志,B正确;
C、该图为采用植物体细胞杂交技术获得抗黑腐病杂种植株的流程图,该过程用到的工程技术有诱变育种(用一定剂量的紫外线处理黑芥原生质体)、植物体细胞杂交和植物组织培养(采用植物组织培养技术即可得到杂种植株),C正确;
D、可将再生植株细胞中全部的DNA提取出来并解旋成单链,运用DNA分子杂交技术进行鉴定是否含有抗性基因,D正确。
故选A。
二、选择题:
13. 某研究小组将水稻种子分别置于20℃和30℃的恒温培养箱中培养5天,依次取等量的萌发种子制成提取液Ⅰ、提取液Ⅱ,然后按照下表实验步骤进行实验。下列对实验的分析正确的是( )
实验步骤
甲
乙
丙
1
加入2 ml淀粉容易
2
1 ml提取液Ⅰ
1 ml提取液Ⅱ
1 ml蒸馏水
3
45℃水浴保温5min
4
等量斐林试剂,65℃水浴加热
5
观察试管中液体颜色
A. 甲是浅砖红色、乙是砖红色、丙是无色
B. 在适宜温度下,萌发的种子中合成的淀粉酶较多
C. 提取液中含有淀粉酶,将淀粉分解为麦芽糖和葡萄糖
D. 实验中淀粉溶液的浓度、淀粉溶液的温度、淀粉溶液的量属于无关变量
【答案】BD
【解析】
【分析】斐林试剂可用于鉴定还原糖,在水浴加热的条件下,溶液的颜色变化为砖红色(沉淀)。斐林试剂只能检验生物组织中还原糖(如葡萄糖、麦芽糖、果糖)存在与否,而不能鉴定非还原性糖(如淀粉)。
【详解】A、分析题意,将小麦分别置于两种温度下培养,由于30℃的条件下小麦代谢较20°℃条件下要旺盛,所以提取液Ⅰ中含有淀粉酶的量比提取液Ⅱ中多,最终导致试管甲中淀粉被水解的量少于试管乙,即试管乙中产生的麦芽糖的量多于试管甲,加入等量的斐林试剂并置于45°℃水浴中后,甲试管中呈现砖红色的程度较乙试管浅,图中的丙试管由于没有淀粉酶,所以无颜色变化,该试管在整个实验过程中起对照作用,由于斐林试剂本身是蓝色的,故甲是浅砖红色、乙是砖红色、丙是蓝色,A错误;
B、适宜温度下,萌发的种子代谢旺盛,合成的淀粉酶较多,B正确;
C、萌发种子制成的提取液中含有淀粉酶,淀粉酶将淀粉分解为麦芽糖,麦芽糖在麦芽糖酶的作用下形成葡萄糖,C错误;
D、本实验的自变量为不同温度条件下培养的萌发种子的提取液,淀粉溶液的浓度、淀粉溶液的温度、淀粉溶液的量属于无关变量,D正确。
故选BD
14. 核糖体是蛋白质合成的场所。某细菌进行蛋白质合成时,多个核糖体串联在一条mRNA上形成念珠状结构—多聚核糖体(如图所示)。多聚核糖体上合成同种肽链的每个核糖体都从mRNA同一位置开始翻译,移动至相同的位置结束翻译。多聚核糖体所包含的核糖体数量由mRNA的长度决定。下列叙述错误的是( )
A. 图示翻译过程中,各核糖体从mRNA的3'-端向5'-端移动
B. 该过程中,mRNA上的密码子与tRNA上的反密码子互补配对
C. 图中5个核糖体同时结合到mRNA上开始翻译,同时结束翻译
D. 若将细菌的某基因截短,相应的多聚核糖体上所串联的核糖体数目不会发生变化
【答案】ACD
【解析】
【分析】图示为翻译的过程,在细胞质中,翻译是一个快速高效的过程。通常,一个mRNA分子上可以相继结合多个核糖体,同时进行多条肽链的合成,因此,少量的mRNA分子就可以迅速合成大量的蛋白质。
【详解】A、翻译的模板是mRNA,翻译过程中,核糖体从mRNA的5'-端向3'-端移动,A错误;
B、翻译时,mRNA上的密码子与tRNA上的反密码子互补配对,B正确;
C、图中5个核糖体是先后结合到mRNA上开始翻译的,最右边的核糖体最早结合上,也最早结束翻译,C错误;
D、由题干信息可知多聚核糖体所包含的核糖体数量由mRNA的长度决定,故若将细菌的某基因截短,相应的多聚核糖体上所串联的核糖体数目会发生变化,D错误。
故选ACD。
15. 当人体受到严重创伤后,血糖会急剧升高,临床上称为“创伤性糖尿病”。这是因为人体存在一个以反馈调节为基础的应激反应系统。当机体受到强烈刺激时,应激反应系统会通过神经、内分泌系统引发交感-肾上腺髓质系统和下丘脑—垂体—肾上腺皮质轴的强烈兴奋或抑制,从而引发一系列的生理反应及外部表现。下列相关说法正确的是( )
A. 当严重创伤等强烈刺激消退后,“创伤性糖尿病”往往可恢复正常
B. 人体受到严重创伤后,交感神经兴奋,肾上腺素、胰高血糖素等分泌增多
C. 当机体受到强烈刺激时,由于交感神经兴奋,可引发肌肉收缩加强,增强躯体的运动能力
D. 人体受到严重创伤后,下丘脑—垂体—肾上腺皮质轴可促进肾上腺素和肾上腺糖皮质激素的分泌增多
【答案】AB
【解析】
【分析】自主神经系统包括交感神经和副交感神经。交感神经和副交感神经是调节人体内脏功能的神经,所以也叫内脏神经系统。
【详解】A、“创伤性糖尿病”是机体受到强烈刺激引发应激反应后系统产生的生理效应,等刺激消退后,应激反应系统恢复正常,机体血糖水平往往可以恢复正常,A正确;
B、人体受到严重创伤后,交感神经兴奋,除肾上腺素分泌增多,还可以引发胰岛A细胞兴奋,导致胰高血糖素也会分泌增多,B正确;
C、交感神经只能支配腺体、内脏器官等的兴奋,无法支配躯体的运动,C错误;
D、机体接受刺激后,下丘脑分泌促肾上腺皮质激素释放激素作用于垂体,促进垂体合成并释放促肾上腺皮质激素,进而调控肾上腺皮质细胞合成糖皮质激素,即下丘脑—垂体—肾上腺皮质轴能调节肾上腺皮质激素的分泌,但肾上腺素的分泌是由下丘脑通过传出神经直接作用的结果,D错误。
故选AB。
16. 下列关于微生物发酵的叙述,错误的是( )
A. 制备培养基过程中,需要在灭菌后进行pH的调节
B. 制作果酒时适当加大接种量可以提高发酵速率,抑制杂菌生长
C. 现代发酵工程选育出性状优良的菌种后即可进行发酵罐内的发酵
D. 醋酸菌能将乙醇变成乙醛而后变为乙酸,故夏天开瓶后的红酒容易变酸
【答案】AC
【解析】
【分析】果酒的制作利用酵母菌的无氧呼吸产生酒精;醋酸菌在糖源、氧气充足时,直接将葡萄糖氧化为醋酸;在糖源不足、氧气充足时,可利用酒精,即乙醇作为呼吸底物,先将乙醇变成乙醛而后变为乙酸(醋酸)。
【详解】A、制备培养基过程中,pH的调节应在灭菌前进行,A错误;
B、制作果酒时适当加大接种量,酵母菌菌体的基数增大,可使其快速形成优势菌群,抑制杂菌生长,提高发酵速率,B正确;
C、现代发酵工程选育出性状优良的菌种后,为满足发酵过程的需要,还要对菌种进行扩大培养,之后才可进行发酵罐内的发酵,C错误;
D、醋酸菌能够氧化酒精产生醋酸,造成葡萄酒的败坏。首先,乙醇被氧化生成乙醛,然后乙醛再被氧化生成醋酸(乙酸),故夏天开瓶后的红酒容易变酸,D正确。
故选AC。
三、非选择题:
17. 衣藻属于单细胞真核生物,研究者以衣藻为实验材料,开展影响生长的深入研究。回答下列问题:
(1)衣藻与蓝细菌在结构上的最大不同是______。
(2)当浓度适当增加时,衣藻的光合作用强度增加。这是由于在酶的作用下,位于______的与结合,生成更多的,接受______释放的能量,然后被进一步还原,之后在酶的作用下经过一系列复杂的变化,形成更多糖类。
(3)TOR是普遍存在于真核生物细胞中的一种激酶,可促进蛋白质的合成,加快代谢和生长。①为确定光合作用与TOR活性的关系,研究者对正常光照条件下的衣藻进行黑暗处理12h后,测定其TOR活性。接着将衣藻均分为2组,甲组不做处理,乙组添加GLA(一种暗反应抑制剂),再次进行光照处理,测定其TOR活性。实验结果如下表所示。
项目
黑暗12h
光照(甲组)
光照(乙组)
GLA
不添加
不添加
添加
TOR活性
+
+++
+
注:“+”数量越多,表明TOR活性越强。
据表可推测出光合作用与TOR活性的关系是______。
②如图表示光合作用暗反应及其中间产物形成氨基酸的途径。进一步研究表明暗反应固定的可通过增加谷氨酰胺的含量从而提高TOR的活性。以下能为上述结论提供证据的是______。
A.阻断图示中淀粉的合成途径,TOR活性减弱
B.阻断亮氨酸和缬氨酸的合成,TOR活性增强
C.阻断谷氨酸到谷氨酰胺的合成,TOR活性减弱丙酮酸缬氨酸
D.阻断氧代戊二酸到谷氨酸的合成途径,TOR活丙氨酸性减弱
(4)请结合上述研究及所学知识,阐述浓度适度增加可促进植物生长的机制。
①___________________;
②____________________。
【答案】(1)衣藻有核膜包被的细胞核
(2) ①. 叶绿体基质 ②. ATP和NADPH
(3) ①. 光合作用是通过暗反应来直接增强TOR的活性的或光合作用可增强(恢复)TOR活性,且暗反应起直接作用 ②. BC
(4) ①. 浓度增加,使光合作用增强,制造的有机物增多,可用于氧化分解供能及为代谢提供某些原料 ②. 同时暗反应中间产物转化生成更多的谷氨酰胺,促进TOR活性增强,合成蛋白质增多,生长速度加快
【解析】
【分析】光合作用的过程:
①光反应阶段的场所是叶绿体的类囊体薄膜,包括水的光解,产生NADPH与O2,以及ATP的形成;
②暗反应阶段的场所是叶绿体的基质,包括CO2被C5固定形成C3,C3在光反应提供的ATP和NADPH的作用下还原生成C5和糖类等有机物。
【小问1详解】
衣藻是真核生物,蓝细菌是原核生物,二者在结构上的最大不同是衣藻有核膜包被的细胞核。
【小问2详解】
当CO2浓度适当增加时,光合作用的暗反应增强,位于叶绿体基质的C5与CO2结合,生成更多的C3,C3接受光反应产生的ATP和NADPH释放的能量,并被NADPH还原,之后在酶的作用下经过一系列复杂的变化,形成更多糖类。
【小问3详解】
①对比黑暗处理组和甲组可知,黑暗处理组的TOR活性比甲组弱,说明光合作用可增强TOR活性;对比甲组和乙组可知,甲组TOR活性比乙组强,结合GLA是一种暗反应抑制剂,说明光合作用可增强TOR活性是暗反应起直接作用。由于暗反应需要光反应提供ATP与NADPH,则停止光照后的短时间内,暗反应无法进行,而暗反应对增强TOR活性起直接作用,从而导致TOR活性降低。
②A、阻断淀粉的合成,丙酮酸的含量增加,氧代戊二酸含量增加,导致谷氨酰胺含量增多,则TOR活性增强,A错误;
B、阻断亮氨酸和缬氨酸的合成,则丙酮酸更多地去合成氧代戊二酸,谷氨酰胺含量增多,则TOR活性增强,B正确;
C、阻断谷氨酸到谷氨酰胺的合成,谷氨酰胺含量减少,则TOR活性减弱,C正确;
D、阻断氧代戊二酸到谷氨酸的合成途径,谷氨酰胺含量增多,则TOR活性增强,D错误。
故选BC
【小问4详解】
结合题干文字信息(TOR是普遍存在于真核生物细胞中的一种激酶,可促进蛋白质的合成,加快代谢和生长)以及图中所示中间产物形成氨基酸的途径和所学知识,可分析出CO2浓度适度增加可使光合作用增强,制造的有机物增多,可用于氧化分解供能及为代谢提供某些原料;同时暗反应中间产物转化生成更多的谷氨酰胺,促进TOR活性增强,合成蛋白质增多,生长速度加快。
18. 蚕豆病是一种单基因遗传病,患者因红细胞中缺乏正常的G6PD(葡萄糖-6-磷酸脱氢酶)导致进食新鲜蚕豆后可发生急性溶血。患者常表现为进食蚕豆后发生溶血性贫血,但并非所有的G6PD缺乏者吃蚕豆后都发生溶血,而且成年人的发病率显著低于儿童。请回答下列问题:
(1)根据上述材料可以推测蚕豆病的发生与哪些因素有关?______(至少答出2点)。
(2)某机构对6954名婚检者进行蚕豆病筛查,共发现193例患者,其中男性158例,女性35例,初步推测蚕豆病是由X染色体上的______(填“显性”或“隐性”)基因决定的。
(3)研究表明,GA、GB、g互为等位基因,且位于X染色体上,GA、GB控制合成G6PD,而g不能控制合成G6PD。图1所示为某家族蚕豆病遗传系谱图,图2所示为该家族部分成员相关基因的电泳图谱。
正常情况下,图1中Ⅱ-10个体的基因型是______。图1中Ⅱ-7为患者,推测可能是基因突变的结果,也可能是表观遗传。为探究Ⅱ-7患病的原因,现对Ⅱ-7的GA、GB、g进行基因检测,观察电泳图谱,若______,则为基因突变的结果;若______则为表观遗传。
(4)若Ⅱ-7携带致病基因,Ⅱ-7与Ⅱ-8婚配所生子女有致病基因的概率为______。
【答案】(1)基因、环境因素、年龄
(2)隐性 (3) ①. ②. 只存在g一条电泳条带 ③. 存在GB和g(或GA和GB)两条电泳条带
(4)5/8
【解析】
【分析】1、基因与基因、基因与基因产物、基因与环境之间存在着复杂的相互作用,这种相互作用形成了一个错综复杂的网络,精细地调控着生物体的性状。
2、DNA分子中发生碱基对的替换、增添和缺失,而引起的基因结构的改变,叫做基因突变。
3、基因对性状的控制有两种途径,一是基因通过控制酶的合成来控制代谢过程,进而控制生物体的性状,二是基因通过控制蛋白质的结构直接控制生物体的性状。
【小问1详解】
由题干信息可知,蚕豆病是一种单基因遗传病,患者进食新鲜蚕豆后可发生急性溶血。患者常表现为进食蚕豆后发生溶血性贫血,且成年人的发病率显著低于儿童,故蚕豆病的发生与基因、环境因素、年龄有关。
【小问2详解】
在蚕豆病的193例患者中,男性158例,女性35例,男性患者多于女性患者,可初步推测蚕豆病是由X染色体上的隐性基因决定的。
【小问3详解】
由题干信息可知,GA,GB控制合成G6PD,g不能控制合成G6PD,它们位于X染色体上,结合图2电泳图谱可知,Ⅰ-3的基因型为XGAXg ,Ⅰ-4的基因型为XGAY ,则Ⅱ-10个体的基因型是XGAY 。Ⅰ-1的基因型为XGBY ,Ⅰ-2的基因型为XGBXg ,Ⅱ-7的基因型为XGAXGB 或XGBXg ,若Ⅱ-7的患病原因为基因突变,则其基因型为XgX g,观察电泳图谱,应只存在g一条电泳条带,若Ⅱ-7的患病原因为表观遗传,则其基因型为 XGAXGB或 XGBXg,观察电泳图谱,应存在GB和g(或GA和GB)两条电泳条带。
【小问4详解】
致病基因在X染色体上,则图中I-1的基因型为XGBY ,I-2、I-3的基因型都为XGAXg ,I-4的基因型为XGAY ,II-7的基因型为 XGAXGB或XGBXg 。若II-7携带致病基因,则其基因型为XGBXg ,Ⅱ-8虽然为患者,但考虑到表观遗传,其基因型为1/2 XGAY、1/2XgY 。若II-8的基因型为1/2 XGAY,其与II-7婚配,产生的后代含有致病基因的概率为1/2×1/2;若II-8的基因型为1/2 XgY,产生的后代含有致病基因的概率为1/2×3/4,故Ⅱ-7与Ⅱ-8婚配所生子女有致病基因的概率为5/8。
19. 激怒反应是指动物受到不良刺激时所产生的激动情绪及所做出的行为反应,如发动直接攻击等,氯丙嗪可通过阻断动物中脑-皮质神经通路中的D2受体,而发挥安定和镇静作用,使动物对外界刺激(如电刺激)反应性降低,反应时间延长,为验证氯丙嗪对小鼠激怒反应的影响,某实验小组设计了以下实验:
①将两只小鼠置于激怒箱中,通电刺激,记录引起激怒反应的时间;
②再给两只小鼠注射25 的氯丙嗪;
③给药30min后,再将小鼠置于激怒箱中,进行实验处理。
回答下列问题:
(1)脑干中有许多维持基本生命活动的中枢,如______(答出一点即可)。愤怒是一种情绪,情绪是______的高级功能之一。
(2)激怒反应属于反射的原因是______。氯丙嗪阻断D2受体的方式可能是______。
(3)上述实验步骤③中的“实验处理”是______。
(4)实验过程中,用药前后的刺激电压与频率应当______。实验过程中刺激电压不能过低或过高,原因是______。
(5)针对上述实验设计,有人认为对同一组小鼠进行刺激,容易对刺激产生疲劳(适应刺激),为改进实验,该同学设置了两组实验,每组两只小鼠,设计表格如下,请写出预期实验结果:
组别
产生斗咬反应所需电刺激次数
给药前
给药后
生理盐水组
2次
______次
氯丙嗪组
2次
______次
【答案】(1) ①. 呼吸中枢、心血管运动中枢(或心跳中枢)等(任答一点,合理即可) ②. 大脑
(2) ①. 激怒反应的完成有完整的反射弧参与 ②. 氯丙嗪与相应的神经递质竞争结合D2受体(或直接破坏D2受体)
(3)通电刺激,记录用药后发生激怒反应的时间变化
(4) ①. 一致 ②. 过低不能引起激怒反应;过高会使小鼠逃避,激怒反应不典型(或对小鼠造成伤害),导致实验失败
(5) ①. 2次 ②. 2次以上(填“大于2次”的具体数字都给分)
【解析】
【分析】反射活动需要完整的反射弧和适宜的刺激,反射弧由感受器、传入神经纤维、神经中枢、传出神经纤维和效应器构成。
【小问1详解】
脑干中有许多维持基本生命活动的中枢,如呼吸中枢、心血管运动中枢等。愤怒是一种情绪,情绪是大脑的高级功能之一。
【小问2详解】
激怒反应属于反射的原因是激怒反应的完成有完整的反射弧参与。氯丙嗪阻断D2受体的方式可能是氯丙嗪与相应的神经递质竞争结合D2受体(或直接破坏D2受体)。
【小问3详解】
实验目的是验证氯丙嗪对小鼠激怒反应的影响,故向两只小鼠注射氯丙嗪后,再将小鼠置于激怒箱中,通电刺激,记录用药后发生激怒反应的时间变化。
【小问4详解】
为排除无关变量的干扰,实验过程中,用药前后的刺激电压与频率应当一致。实验过程中刺激电压不能过低或过高,以避免过低不能引起激怒反应;过高使小鼠逃避,激怒反应不典型(或对小鼠造成伤害),导致实验失败。
【小问5详解】
生理盐水组为对照组,故给药后产生斗咬反应所需电刺激次数与给药前一致,为2次,而氯丙嗪可通过阻断动物中脑-皮质神经通路中的D2受体,而发挥安定和镇静作用,使动物对外界刺激(如电刺激)反应性降低,反应时间延长,故氯丙嗪组给药后产生斗咬反应所需电刺激次数应大于给药前。
20. 为治理被污染的水体,科研人员通过引进河水、引种植物(A区域芦苇,B、C区域伊乐藻、苦草)等措施,建成了城市湿地景观公园,图中箭头代表水流方向。一段时间后,污染的水体环境明显改善,请回答下列问题:
(1)不同区域选择种植不同类型的植物,同时还应兼顾各种生物的数量,不能超过环境承载能力,避免系统的失衡和破坏,这体现了生态工程建设的______原理。
(2)芦苇生长快,能大量吸收污水中的N、P等营养物质,同时对汞等重金属及其他有害物质具有较强的富集能力。对于芦苇的后期处理有两种方案:a.芦苇秸秆就地掩埋后还田;b.收割后输出加工处理。
你认为最佳的方案是______,并说明选择的理由:______。
(3)试分析B、C区域选择植物搭配时,除景观环境外,从生物学角度需要考虑的因素有______。
①食用价值 ②对本地环境的适应性
③对N、P等元素的吸收能力 ④与本土物种的种间关系
(4)从净化水体、维持生态稳定的角度分析,水质较清的B、C区域种植伊乐藻、苦草等沉水植物的作用有______、______。
(5)为了反映污水治理效果,可测量水体中生化需氧量(BOD,表示水中有机物等需氧污染物质含量的一个综合指标)。检测生化需氧量时,将水样稀释处理,置于适宜条件下,5天后检测前后水样中溶解氧含量的变化,结果显示溶解氧下降,原因是______。
【答案】(1)协调 (2) ①. b ②. 输出才能真正降低本生态系统中过量的N、P等元素,才能避免重金属的再次污染
(3)②③④ (4) ①. 通过根系吸收矿质营养,减少水体中的N、P含量 ②. 通过光合作用增加水体含氧量,从而为其他生物提供食物和氧气
(5)水中生物可通过呼吸作用分解有机物,消耗氧气(或者水中微生物通过分解作用消耗氧气)
【解析】
【分析】生态工程依据的生态学原理:
(1)自生:由生物组分而产生的自组织、自我优化、自我调节、自我更新和维持就是系统的自生。要求:有效的选择生物组分并合理布设;创造有益于生物组分的生长、发育、繁殖,以及它们形成互利共存关系的条件;
(2)循环:指在生态工程中促进系统的物质迁移与转化,既保证各个环节的物质迁移顺畅,也保证主要物质或元素的转化率较高。即保证物质循环再生;
(3)协调:即生物与环境、生物与生物的协调与适应等也是需要考虑的问题。要求:处理好协调问题,需要考虑环境容纳量;
(4)整体:树立整体观,遵循整体原理。
【小问1详解】
协调原理需要考虑生物与环境、生物与生物的协调与适应等,不同区域选择种植不同类型的植物,同时还应兼顾各种生物的数量,不能超过环境承载能力,避免系统的失衡和破坏,这体现了生态工程建设的协调原理。
【小问2详解】
分析题意,本处理的目的是降低水体中的N、P元素和重金属物质,芦苇对上述物质有较好的吸收效果,而输出才能真正降低本生态系统中过量的N、P等元素,才能避免重金属的再次污染,故对于芦苇的后期处理较好的方法是b。
【小问3详解】
选择植物搭配时,除景观环境外,还需要考虑②对本地环境的适应性、 ③对N、P等元素的吸收能力 、④与本土物种的种间关系,即充分考虑生态工程的协调、自生等原理。
【小问4详解】
伊乐藻、苦草等沉水植物可通过根系吸收矿质营养,减少水体中的N、P含量,同时通过光合作用增加水体含氧量,从而为其他生物提供食物和氧气,提高水质。
【小问5详解】
由于水样中有生物,水中生物可通过呼吸作用分解有机物,消耗氧气(或者水中微生物进行分解作用消耗氧气),故5天后检测,水样中溶解氧会下降。
21. 重组蛋白疫苗相当于把病毒最有效的抗原成分的基因整合到酵母菌、大肠杆菌等微生物细胞或某些特定动物细胞内,然后在体外大量培养,表达出病毒的特定蛋白,再收获、提纯该特定蛋白,最后制成疫苗。如图为Real-time PCR过程图,当荧光物质(F)游离出来才能发出荧光,通过检测反应体系中的荧光强度,可以达到检测 PCR产物扩增量的目的。(注:聚合酶能催化磷酸二酯键的生成和断裂。)请回答下列问题:
(1)基因工程中获取目基因的方法除从相关的已知结构和功能清晰的基因中进行筛选外,常用方法还有______和利用PCR技术扩增。
(2)上述 Real-time PCR反应过程中,使用的材料包括______(答出两点即可)、合适的缓冲液,引物以及探针。混合好的PCR反应体系,在热循环仪中进行由______组成的多次循环过程,即可进行DNA的大量扩增。
(3)探针完整时,荧光物质(F)所发出的荧光会被猝灭物质(Q)吸收,经过第1、2步引物和探针均与模板链结合,请仔细观察上图的第2、3步,解释通过检测反应体系中的荧光强度,可以达到检测PCR产物扩增量目的的原因是________________________________________。
(4)质粒作为基因工程常用的载体工具,应具备的基本条件有______(答出两点即可),而作为基因表达载体,除满足上述基本条件外,还需具有______,若受体细胞为动物细胞,则动物细胞培养的气体条件是______。
【答案】(1)人工合成目的基因
(2) ①. 耐高温的DNA聚合酶(或Taq酶)、四种脱氧核苷酸、DNA模板 ②. 变性、复性和延伸
(3)当探针完整时,荧光物质(F)受到猝灭物质(Q)的制约不能发出荧光,当探针被聚合酶分解后,荧光物质游离出来,发出荧光信号,代表一条子链的产生,即每扩增一条DNA链,就有一个荧光信号形成,所以可以通过检测反应体系中的荧光强度,达到检测PCR产物扩增量的目的
(4) ①. 有一个至多个限制酶切割位点;在受体细胞中能自我复制;含有特殊的标记基因等 ②. 启动子和终止子 ③. 95%空气+5%的混合气体
【解析】
【分析】PCR反应过程:变性→复性→延伸。变性:当温度上升到90℃以上时,双链DNA解聚为单链,复性:温度下降到50℃左右,两种引物通过碱基互补配对与两条单链DNA结合,延伸:72℃左右时,Taq酶有最大活性,可使DNA新链由5'端向3'端延伸。
【小问1详解】
基因工程中获取目的基因的方法除从相关的已知结构和功能清晰的基因中进行筛选外,常用方法还可通过DNA合成仪人工合成目的基因和利用PCR技术扩增。
【小问2详解】
题述Real-time PCR反应过程中,使用的材料包括耐高温的DNA聚合酶(或Taq酶)、四种脱氧核苷酸、合适的缓冲液、引物以及DNA模板和探针。混合好的PCR反应体系,在热循环仪中进行多次循环的高温变性、低温退火(复性)和中温延伸,即可进行DNA的扩增。
【小问3详解】
探针完整时,荧光物质所发出的荧光会被猝灭物质吸收,PCR仪检测不到荧光信号;PCR扩增时(在延伸阶段),Taq酶(或聚合酶)将探针酶切降解,使荧光物质和猝灭物质分离,从而使荧光监测系统可接收到荧光信号,即每扩增一条DNA链,就有一个荧光分子形成,实现了荧光信号的累积与PCR产物形成完全同步。
【小问4详解】
质粒作为基因工程常用的载体工具,应具备的基本条件有能够自我复制、具有特殊的标记基因、具有一个至多个限制酶切割位点等。基因表达载体包括目的基因、启动子、终止子和标记基因等,因此作为基因表达载体,除满足上述基本条件外,还需具有启动子和终止子。若受体细胞为动物细胞,则动物细胞培养的气体条件是95%空气(细胞代谢必需的)和5%的CO2(维持培养液的pH)。
2023湖南省“一起考”大联考高三下学期5月模拟考试生物图片版含解析: 这是一份2023湖南省“一起考”大联考高三下学期5月模拟考试生物图片版含解析,文件包含2023届湖南省“一起考”大联考高三下学期5月模拟考试生物docx、2023届湖南省“一起考”大联考高三下学期5月模拟考试生物答案和解析pdf等2份试卷配套教学资源,其中试卷共14页, 欢迎下载使用。
2023届湖南省“一起考”大联考高三5月模拟考试生物试题(含解析): 这是一份2023届湖南省“一起考”大联考高三5月模拟考试生物试题(含解析),共26页。试卷主要包含了单选题,多选题,综合题等内容,欢迎下载使用。
湖南省名校联盟2023届高三5月冲刺压轴大联考+生物+PDF版含解析: 这是一份湖南省名校联盟2023届高三5月冲刺压轴大联考+生物+PDF版含解析,文件包含2023届湖南省名校联盟高三5月冲刺压轴大联考生物pdf、高三生物答案和解析pdf等2份试卷配套教学资源,其中试卷共11页, 欢迎下载使用。

