专题23 名著《朝花夕拾》知识点-中考语文背诵手册
展开名著《朝花夕拾》知识梳理
【作者作品】:鲁迅(1881—1936),原名周树人,字豫才,现代著名文学家、思想家、革命家。中国现代文学的奠基人。
【书名含义、篇目】: 《朝花夕拾》是鲁迅创作的以回忆童年和青少年时期生活为主的散文集,写于1926年6月至11月。《朝花夕拾》题目含义是:早上的花,晚上捡拾起来。意即:“从记忆中抄出来的意思”。所收集的文章都是回忆性的散文。全书由《小引》《狗·猫·鼠》 《阿长与〈山海经〉 》 《二十四孝图》 《五猖会》 《无常》 《从百草园到三味书屋》 《父亲的病》 《琐记》 《藤野先生》 《范爱农》 《后记》等文章构成。文章包含着温馨的回忆与理性的批判。
【逐篇简介】:
(1)《狗•猫•鼠》在这篇文章里,鲁迅先生清算猫的罪行:第一,猫对自己捉到的猎物,总是尽情玩弄够了,才吃下去;第二,它与狮虎同族,却天生一副媚态;第三,它老在嗥叫,令人心烦;第四,它吃了我小时候心爱的一只小隐鼠,虽然后来证实并非猫所害,但我对猫是不会产生好感的,何况它后来确实吃了小兔子!
这篇文章取了“猫”这样一个类型,追忆童年时救养的一只可爱的隐鼠遭到摧残的经历和感受,尖锐而又形象地讽刺了生活中与猫相似的人。表现了对弱小者的同情和对暴虐者的憎恨。
(2)《阿长与〈山海经〉》记述了作者儿时与保姆长妈妈相处的情景,描写了一位善良、朴实而又迷信、唠叨、“满肚子是麻烦”的保姆长妈妈。用深情的语言,表达了对这位劳动妇女的真诚的怀念。
(3)《二十四孝图》 是一本讲中国古代二十四个孝子故事的书,主要目的是宣扬封建的孝道,鲁迅从自己在青年时代的阅读感受入手,重点描写了在阅读“老莱娱亲”和“郭巨埋儿”两个故事时所引起的强烈反感,形象地揭露了封建孝道的虚伪和残酷。揭示了旧中国儿童可怜。
(4)《五猖会》描述了儿时父子之间一场微妙的冲突,“我”对五猖会的热切盼望和父亲的阻难,表现了父亲对儿童心理的无知和父子间的隔膜,含蓄地批判了封建思想习俗的不合理,指出了封建教育对儿童天性的压制和摧残。
(5)《无常》描述儿时在乡间迎神会和戏剧舞台上所见的“无常”形象,
无常是个具有人情味的鬼,去勾魂的时候,看到母亲哭死去的儿子那么悲伤,决定放儿子“还阳半刻”,结果被顶头上司阎罗王打了四十大棒。文章在回忆无常的时候,时不时加进几句对现实所谓正人君子的讽刺,虚幻的无常给予当时鲁迅寂寞悲凉的心些许的安慰。说明“无常”这个“鬼而人,理而情”,爽直而公正的形象受到民众的喜爱,是因为人间没有公正,恶人得不到恶报,而“公正的裁判是在阴间”。文章在夹叙夹议中,对打着“公理”、“正义”旗号的“正人君子”予以了辛辣的嘲讽。
(6)《从百草园到三味书屋》描述了儿时在家中百草园得到的乐趣和在三味书屋读书的乏味生活,揭示儿童广阔的生活趣味与束缚儿童天性的封建书塾教育的尖锐矛盾,表达了应让儿童健康活泼地成长的合理要求。
(7)《父亲的病》父亲被江湖庸医耽误,死去了,一直是埋在鲁迅心中的痛苦。文章重点回忆儿时为父亲请医治病的情景,描述了几位“名医”的行医态度、作风、开方等种种表现,揭示了这些人巫医不分、故弄玄虚、勒索钱财、草菅人命的实质。
(8)《琐记》主要回忆了自己离开绍兴去南京求学的过程。作品描述了当时的江南水师学堂和矿务铁路学堂的种种弊端和求知的艰难,批评了洋务派办学的“乌烟瘴气”。作者记述了最初接触进化论的兴奋心情和不顾老辈反对,如饥如渴地阅读《天演论》的情景,表现出探求真理的强烈欲望。
(9)《藤野先生》记录作者在日本留学时期的学习生活,叙述在仙台受日本学生歧视、侮辱和决定弃医从文的经过。作者突出地记述日本老师藤野先生的严谨、正直、热诚、没有民族偏见的高尚品格,说“他的性格,在我的眼里和心里是伟大的,虽然他的姓名并不为许多人所知道”,表达了对藤野先生深情的怀念。
(10)《范爱农》追叙作者在日留学时和回国后与范爱农接触的几个生活片段。描述了范爱农在革命前不满黑暗旧社会、追求革命,辛亥革命后又倍受打击迫害的遭遇,表现了对旧民主革命的失望和对这位正直倔强的爱国者的同情和悼念。
【人物形象分析与情节勾连】
《朝花夕拾》中出现的四类主要人物是:作者的保姆、恩师、朋友和父亲。
主要的人物及性格特征如下:
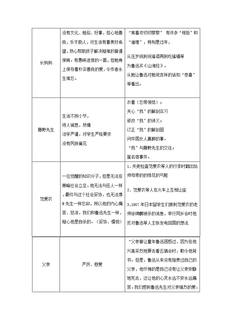
主要人物 | 性格特征 | 情节勾连 |
长妈妈 | 没有文化、粗俗、好事,但心地善良,乐于助人,对生活有着美好希望,热心帮助孩子解决疑难的普通保姆。有愚昧迷信的一面,但她身上保存着朴实善良的爱,令作者永生难忘。
| “常喜欢切切察察” 有许多“规矩”和“道理”,特别是过年, 从压岁钱到祝福语再到吃福橘等 为鲁迅买《山海经》。 从她让鲁迅对她说吉祥的话如“恭喜”等看出。
|
藤野先生 | 生活不拘小节, 待人诚恳,热情 治学严谨,对学生严格要求 没有民族偏见 | 衣着(忘带领结); 关心“我”的解剖实习 修改“我”的讲义; 订正“我”的解剖图 问中国女人裹脚的事。 “我”与藤野先生的交往; 匿名信事件。 |
范爱农 | 一位觉醒的知识分子,但是无法在黑暗社会立足。他无法与狂人一样,最终与这个社会妥协,也无法像N先生一样忘却,所以他的内心痛苦、悲凉,我们和鲁迅先生一样,疑心他是自杀的。(妥协、懦弱) | 1、关吏检查范爱农等人的行李时翻出给师母带的的绣花的弓鞋 2、范爱农等人在火车上互相让座 3、1907年日本留学生们接到范爱农的老师徐锡麟被杀的消息,举行同乡会时他反对鲁迅等人主张发电回国的想法
|
父亲 |
严厉、慈爱
| “父亲曾让童年鲁迅困惑过,因为在他兴高采烈地要去看五猖会时,勒令他背书。但是,鲁迅从来没有指责过自己的父亲,他忏悔的是自己没有让父亲安静地死去,这让他的心灵永远不安永远痛苦。我们感到鲁迅先生对父亲强烈的爱。 |
衍太太 |
自私自利,多嘴多舌, 喜欢使坏
| 她背后经常怂恿孩子们干不好的事,事后又充当“老好人”的一个角色。譬如,她怂恿孩子们冬天里去吃水缸里结的冰,还和蔼地笑着说,“好,再吃一块。我记着,看谁吃得多。”;她还鼓励孩子们比赛“打旋子”,还从旁计着数,说道,“好,八十二个了!再旋一个,八十三!好,八十四!……”但当她看到孩子的大人出来时,马上就会变换口吻说道,“你看,不是跌倒了么?不听我的话。我叫你们不要旋,不要旋……” 衍太太给鲁迅看不健康的画,唆使鲁迅偷母亲的首饰变卖。而衍太太自己的孩子顽皮弄脏了衣服,衍太太却是要打骂的。鲁迅表面上赞扬她,实际心中却是鄙视衍太太的。 |
【主题思想】:作者通过对童年生活和青少年时代的回忆及恩师和故友的深情怀念,真实反映了作者自身的心路历程,也从一个个侧面描绘了从清朝到辛亥末年时期的社会现实。作者从自身的生活感受中赞美了劳动人民的淳朴,善良和对美好生活的向往,对封建旧俗及文化进行了深刻的揭露、讽刺和批判。
【艺术特色】:
(1)把记叙、描写、抒情和议论有机地融合为一体,充满诗情画意,蕴涵丰厚。如描写百草园的景致,绘声绘色,令人神往。
(2)摄取生活中的小细节,以小见大,写人则写出人物的神韵,写事则写出事件的本质。如在《无常》中,从无常也有老婆和孩子的事实中,作者既写出了无常富于人情昧的特点,又巧妙地讽刺了生活中那些虚伪的知识分子,入木三分。
(3)多用反讽手法
。作者在批判、讽刺封建旧制度、旧道德时,表面上很冷静地叙述事件的始末,其实是反话正说,在叙述中暗含着“言在此而意在彼”的巧妙讽刺。如在《父亲的病》中对庸医的行医过程细细道来,没有正面指责与讽刺,但字里行间处处蕴含着作者激愤的批判和讽刺。
(4)多用对比手法。如《五猖会》通过我前后心境的对比表达了对封建社会的反感和批判;《无常》通过无常这个“鬼”和现实中的“人”对比,深刻地刻画出了现实生活中某些“人格”不如“鬼格”的人的丑恶面目;《狗·猫·鼠》作者对小隐鼠的爱和对猫的强烈憎恨形成了鲜明的对比。
(5)常插入一些“杂文笔法”(即对现实的议论),在对往事深情的回忆时,常插入对现实的议论,显示了作者鲁迅真实而丰富的内心世界。如《狗·猫·鼠》一文既有作者对童年时拥有过的一只可爱的小隐鼠的深情回忆,又有对祖母讲述的民间故事生动的记叙,同时揭示了现实中那些像极了“猫”的正人君子的真实面目。
(6)注意人物的刻画和描写,运用白描手法,传神地刻画出人物的性格特征,采用了人物的肖像描写、动作描写、语言描写,创造了许多性格鲜明的人物形象。如《从百草园到三味书屋》中旧学老先生寿镜吾;《阿长与山海经》中农村朴素妇女阿长;《藤野先生》中教学严谨的藤野。
(7)文集中始终贯穿着一个人物形象“我”——作者自己。《狗·猫·鼠》中有一个神往于“老鼠成亲”的充满童趣的“我”;《从百草园到三味书屋》中有捉蟋蟀、捕鸟的顽皮好动的“我”,敢于提出“怪哉”为何物的充满好奇的“我”;《五猖会》中有对“背不出,不准去看会”的封建家长制和封建教育不满和反抗的“我”;而在《藤野先生》、《范爱农》、《琐记》中,则有苦苦寻求救国救民真理的爱国青年的“我”。文集虽然记叙了作者若干生活片断,但各篇联系起来看,“我”从充满童心的孩提时代,到身受封建教育对心灵的损害而萌发叛逆思想,离家去异地走异路,成为青年爱国和革命民主主义者,其间的思想变迁、生活道路、性格兴趣,历历可见。

