2023年西藏林芝市高考历史二模试卷-普通用卷
展开2023年西藏林芝市高考历史二模试卷
一、单选题(本大题共12小题,共12.0分)
1. 嫡长子继承制是西周宗法制度的基本要求,但本应践行周礼的鲁国却反复出现了兄终弟及的情况,这说明鲁国并未完全按照周礼管理封国的内部事务。另外,以殷商遗民为主的宋国亦存在此类现象。这从侧面说明( )
A. 鲁宋等国重视传统的礼俗 B. 选贤任能得到诸侯国践行
C. 周王朝尊重封国的自主权 D. 旧制存在影响周天子权威
2. 下表是汉武帝在西北地区采取的举措。这些举措在当时()
举措 | 内容 |
举措一 | 由酒泉至罗布泊修筑了长达1000多千米的长城烽燧 |
举措二 | 汉代的敦煌郡长达300多干米的防线上,依次从西到东分布着玉门都尉、中部都尉和宜禾都尉三个都尉的驻防军队 |
举措三 | 敦煌郡有“脱置(游驿接待机构)九所,传马员三百六十匹” |
举措四 | 在轮台、渠黎置使者校尉率成卒数百人屯田积谷 |
A. 使西域正式归属中央政权管辖 B. 抵御了中亚诸国对汉朝的侵扰
C. 阻挡了匈奴等族对内地的移民 D. 有利于保障中外间丝路的畅通
3. 有人曾问程颐:只格一物而万理皆知?答曰:怎生便会该通?若只格一物便通众理,虽颜子亦不敢如此。程颐认为一物有一理,须是遍求,一草一木、一山一水应逐一格过,对万物之理,皆当理会。据此可知,程颐认为格物的关键是( )
A. 积累 B. 观察 C. 领悟 D. 实践
4. 洪武三十年(1397年)发生“南北榜案”,因是年会试录取者皆为南方人,明太祖疑其间有弊,杀主考官,重试结果全取北方人。以后明朝科举会试遂分为南、北两榜,分别录取。南北分榜( )
A. 平衡了不同区域的利益关系 B. 说明南北方经济发展已达到平衡
C. 确保了明朝统治秩序的稳定 D. 着眼于举子入仕机会的相对均等
5. 这是自庚子之变以来遇到的最大危机,北京的王公大臣“狼狈恐惧之状达到极点,犹如风声鹤唳使其胆寒。上自摄政王,下至小吏旗兵都不知所措,且皆不顾国家之命运如何,唯独担忧自家生命财产之安危,丑态百出,实勘悯笑”。对此理解正确的是( )
A. 北京受到北伐的冲击极为严重 B. 清政府的崩溃瓦解已在所难免
C. 国民革命的目标直至封建政府 D. 太平军北伐对清政府威胁极大
6. 1922年,广州成立了广东省银行,后改为省立广东银行。该银行名义上是属于孙中山政府的,但由于军阀势力捣乱以及财政问题没有解决,经营极不稳定。它所发行的纸币数量巨大,致使价格大跌特跌,直至变为废纸。造成该银行纸币贬值的主要原因是( )
A. 国民革命导致军费开支巨大 B. 西方列强在华金融机构的排挤
C. 国民政府统治黑暗官吏腐败 D. 政局动荡使政府信用难以维持
7. 1948年,美军顾问团团长戴维•伯给华盛顿的报告说:“自从我来到这里后,从来就没有一个战役的失利是因为武器弹药的缺乏。依我看来,国民党军队的败北是因为糟糕透顶的指挥和其道德败坏的因素。……整个军界,到处都是平平庸庸的军官,到处是贪污和欺诈。”这可以用来说明,国民党的失败主要是由于( )
A. 军官无能 B. 指挥失误 C. 腐败透顶 D. 士气低落
8. 如图是画家刘晓莉在20世纪70年代画的一组宣传画《谁又替我把雪扫》(又名《替军属张爷爷扫雪》)。这折射出当时( )
A. 学校把德育工作放在首位 B. 少年儿童的劳动教育贴近实际
C. 军属得到社会各界的帮助 D. 精神文明建设取得了良好成果
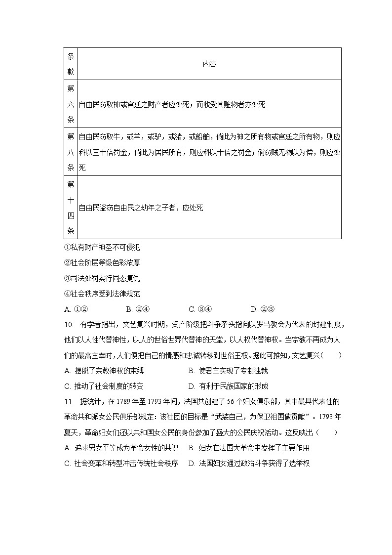
9. 下列是《汉谟拉比法典》中的部分条款。这反映出,古代巴比伦( )
条款 | 内容 |
第六条 | 自由民窃取神或宫廷之财产者应处死;而收受其赃物者亦处死 |
第八条 | 自由民窃取牛,或羊,或驴,或猪,或船舶,倘此为神之所有物或宫廷之所有物,则应科以三十倍罚金,倘此为居民所有,则应科以十倍之罚金;倘窃贼无物以为偿,则应处死 |
第十四条 | 自由民盗窃自由民之幼年之子者,应处死 |
①私有财产神圣不可侵犯
②社会阶层等级色彩浓厚
③司法处罚实行同态复仇
④社会秩序受到法律规范
A. ①② B. ②④ C. ③④ D. ②③
10. 有学者指出,文艺复兴时期,资产阶级把斗争矛头指向以罗马教会为代表的封建制度,他们以人性代替神性,以人的世俗世界代替神的天堂,以人权代替神权。当宗教不再成为人们的最高主宰时,人们便把自己的情感和忠诚转移到世俗王权。据此可推知,文艺复兴( )
A. 摆脱了宗教神权的束缚 B. 使君主实现了专制独裁
C. 推动了社会制度的转变 D. 有利于民族国家的形成
11. 据统计,在1789年至1793年间,法国共创建了56个妇女俱乐部,其中最具代表性的革命共和派女公民俱乐部规定:该社团的目标是“武装自己,为保卫祖国做贡献”。1793年夏天,革命妇女们还以共和国女公民的身份参加了盛大的公民庆祝活动。这反映出( )
A. 追求男女平等成为革命女性的共识 B. 妇女在法国大革命中发挥了主要作用
C. 社会变革和转型冲击传统社会秩序 D. 法国妇女通过政治斗争获得了选举权
12. 1944年,时任美国驻苏大使威廉•哈里曼曾对罗斯福主张,苏联战后重建最主要的是经济需求,而主要的谈判对象就是美国,在谈判中不要轻易答应苏联的要求,答应就要有所收获,就要苏联在政治上、外交上做出让步。这表明( )
A. 经济冷战思维初见端倪 B. 意识形态影响国际关系
C. 反法西斯同盟名存实亡 D. 美国对苏政策发生转变
二、材料解析题(本大题共3小题,共30.0分)
13. 阅读材料,完成下列要求。
材料一:如表是中国封建社会历代行政区划表。
时期 | 高层政区 | 统县政区 | 县级政区 | ||
秦 |
| 郡 | 县、道 | ||
汉 |
| 郡、王国 | 县、道、邑、侯国 | ||
魏晋南北朝 | 州 | 郡、王国 | 县、国 | ||
隋、唐前期 |
| 州(郡) | 县 | ||
唐后期、五代 | 道(方镇) | 州、府 | 县 | ||
辽 | 道 | 府 | 州 | 县 | |
宋、金 | 路 | 府、州、军、监 | 县 | ||
元 | 省 | 路 | 府 | 州 | 县 |
明 | 布政使司(省) | 府、直隶州 | 州 | 县 | |
清 | 省 | 府、直隶州、直隶厅 | 县、州、厅 | ||
材料二:总的来说,历代行政区划主要是第一级政区的变化很大。一级政区,秦汉为郡,汉末魏晋南北朝为州,唐末为道,宋代为路,元明清为省,多有变动。造成这样的原因,主要是由于第一级政区在中国这个幅员辽阔的国家内往往特别大,容易产生与中央对抗的割据势力,甚至是造成推翻中央王朝的主要力量,故中央王朝总是想种种办法来控制地方第一级行政区划。汉末魏晋南北朝的州,唐代的道,宋代的路,开始都只是虚设的监察派出机构,中央并不想将其作为一级政区,往往在发生叛乱时,为了发挥地方镇压叛乱的积极性,又往往变成行政区。而作为州县一级政区的财力军力对中央政府并不存在实质性的威胁,故变化相对不大。
——摘编自蓝勇《中国历史地理学》
材料三:同治年间,东北地区发生大规模武装反清斗争,柳条边门和卡伦陷于瘫痪,封禁政策名存实亡,为流民大规模出关冲边创造了有利条件。日俄战争之后,两强瓜分东北事态已成,东三省朝夕难保。面对危局,从封疆大吏到普通知识分子,纷纷呼吁清政府改革东三省军府制度,移民实边,以救亡图存。随着东三省厅州县的普遍设置,其上一级管理机构也陆续设立,或以府辖治厅州县,或归属于道。道员兼辖招民招垦、旗民交涉以及蒙务、商务、税收等,对提高行政效率不无意义。
——摘编自王景泽、丛佳慧《试论清末东三省道的设置与作用》
(1) 根据材料一、二并结合所学知识,分析中国封建社会行政区划变动的特征。
(2) 根据材料一、二并结合所学知识,分析中国封建社会行政区划变动的原因。
(3) 根据材料三并结合所学知识,概括晚清政府在东北地区军府制度改革的作用。
14. 阅读材料,完成下列要求。
材料地球村的出现极大地缩小了居住在世界各地各文化系统内的人们之间的距离,使原本属于各个村落的世界居民“走到了”同一个“村庄里”,经济、技术、文化等等在这个缩小了的地理空间中汇聚在一起,各种相异的文化现象出现在某种同时性的空间中,同时,相异性、多样性、传统性和地方性的文化也在“全球化”中面临着重大而严峻的挑战。因此,在全球化与自身化的双重视野中思考文化多样性的尊重和文化多样性的保护,便成为一个重要的理论和实践课题。
——摘编自李建盛《全球语境中的文化多样性与保护问题》
围绕“文化多样性”的主题,从上述材料中提炼出一个论题,并结合世界史知识进行阐释。(要求:紧扣主题,持论有据,史论结合,逻辑清晰)
15. 阅读材料,完成下列要求。
材料一 16世纪以后,随着近代世界视野的扩大,英国商人们的活动范围已不再局限于欧洲一隅,与中近东甚至印度、南洋的贸易由于其极高的利润回报而吸引了更多商人,甚至贵族和绅士的关注。但这种贸易也给他们带来了许多新的问题,诸如极高的风险,较长的贸易周期和复杂的管理等,这些问题是行会和规章公司无法解决的,而新兴的股份公司却能够在单个企业中集中大量资金,在很大的程度上能够解决海外贸易中所出现的这些新问题。因此,股份公司在英国近代早期的海外贸易中大行其道就是十分必然了。在英国商人们逐渐把贸易触角伸向世界各地的过程中,三大股份公司,俄罗斯公司、利凡特公司和东印度公司逐渐建立和发展起来。
——摘编自占晶《论早期英国股份公司的缘起、特征与优势》
材料二 1984年11月,上海飞乐电声总厂发行了新中国第一张真正意义上的股票——飞乐音响。但是由于对股份制理论的认识不一致,姓“资”姓“社”的问题束缚了人们的手脚,股份制试点工作进展缓慢。据统计,到1991年底,全市只有8家股份公司,股本总额4.2亿元。1992年春,邓小平南方谈话充分肯定了股份试点制,使上海股份制企业发展进入一个新阶段。特别是十四大以后,在中央统一部署下,上海的股份制企业积极稳妥地发展。到2001年底,上海含国有股的上市公司共有88家,国有股本达
196.14亿股。
——摘编自人民网《20世纪90年代上海国有企业改革》
(1) 根据材料一并结合所学知识,分析英国近代早期股份公司建立的原因。
(2) 根据材料二,概括中国股份公司发展的影响因素,并结合所学知识指出新时期发展的意义。
答案和解析
1.【答案】C
【解析】A.材料所述与鲁宋等国重视传统的礼俗无关,故A项错误;
B.西周时期确立了嫡长子继承制,早已取代禅让制,故B项错误;
C.根据材料“嫡长子继承制是西周宗法制度的基本要求,但本应践行周礼的鲁国却反复出现了兄终弟及的情况,这说明鲁国并未完全按照周礼管理封国的内部事务。”可知,西周时期,鲁国和宋国仍然存在兄终弟及的继承方式,对此周王朝也采取了默认的态度,这从侧面说明周王朝尊重和承认诸侯国的自主权,故C项正确;
D.材料未涉及旧制对周天子权威的影响,故D项错误。
故选:C。
本题考查了西周的分封制,需要学生阅读史料并结合所学作出回答。
本题以西周的分封制为切入点,考查学生解读材料信息,调动和运用知识分析历史问题的能力。
2.【答案】D
【解析】由材料信息可知,汉武帝在西北地区采取了修筑长城、驻扎军队、设立厩置、屯田积谷等措施,这体现了对西北地区管理的加强,有利于保障中外之间丝绸之路的畅通,故D项正确;
西域正式归属中央政权是在公元前60年西域都护的建立,这在汉武帝之后,排除A项;
“抵御了”“阻挡了”说法绝对化,B、C两项均与史实不符,排除。
故选:D。
本题主要考查汉武帝的边疆管辖措施,结合所学知识对材料中汉武帝采取的措施进行评价分析。
本题主要考查汉武帝的边疆管辖措施,考查学生的材料分析能力以及调用所学知识解决问题的能力。
3.【答案】A
【解析】根据材料信息“程颐认为一物有一理,须是遍求,一草一木、一山一水应逐一格过,对万物之理,皆当理会”可知,程颐反对投机取巧,主张格物应该是逐个问题一点一滴的积累,然后才能贯通,故A项正确;
格物是穷尽明达物中之理,而不是表面的观察,排除B项;
C、D两项均与材料主旨不符,排除。
故选:A。
本题考查了宋明理学,解答本题根据材料“程颐认为一物有一理,须是遍求,一草一木、一山一水应逐一格过,对万物之理,皆当理会”进行分析。
本题考查了宋明理学,考查了考生正确获取、解读材料信息的能力。
4.【答案】D
【解析】依据材料“因是年会试录取者皆为南方人,明太祖疑其间有弊,杀主考官,重试结果全取北方人。以后明朝科举会试遂分为南、北两榜,分别录取”可知,明朝实行南北分榜是因为南方有文化方面的优势,为了平衡南北方的矛盾,让南北方士子入仕机会的均等,故D项正确;
“平衡了”的说法绝对化,故A项错误;
结合所学可知,明朝时南方经济高于北方,故B项错误;
“确保了”的税法绝对化,故C项错误。
故选:D。
本题考查科举制,解题的关键是解读分析材料“因是年会试录取者皆为南方人,明太祖疑其间有弊,杀主考官,重试结果全取北方人。以后明朝科举会试遂分为南、北两榜,分别录取”,结合明朝科举制实行南北分榜的原因分析。
本题考查明朝的科举制,侧重考查学生解读分析材料、调用所学知识的能力。
5.【答案】B
【解析】A.材料内容未涉及北伐,排除A;
B.根据“这是自庚子之变以来遇到的最大危机”结合所学可知,“庚子之变”以来是1900年八国联军侵华之后,根据”上自摄政王,下至小吏旗兵都不知所措,且皆不顾国家之命运如何,唯独担忧自家生命C.财产之安危“说明清统治的没落,这反映出清政府的崩溃瓦解已在所难免,故B项正确;
材料主要描述了清朝统治阶层的腐朽没落,并未涉及国民革命,排除C;
D.“太平军北伐”是在1853年后,与材料时间不符,排除D。
故选:B。
本题考查了八国联军侵华的相关知识,解答本题根据材料关键信息“这是自庚子之变以来遇到的最大危机”结合所学相关知识进行分析。
本题考查了八国联军侵华的相关知识,考查了考生调动运用所学知识分析理解史料的能力。
6.【答案】D
【解析】由题干材料“1922年,广州成立了广东省银行,后改为省立广东银行。该银行名义上是属于孙中山政府的,但由于军阀势力捣乱以及财政问题没有解决,经营极不稳定。它所发行的纸币数量巨大,致使价格大跌特跌,直至变为废纸”可知,广东银行的纸币贬值严重,这与当时军阀捣乱和纸币发行过多有关,也即政局动荡使孙中山革命政府不能维持信用导致,故D项正确;
国民革命开始于1924年,排除A项;
从材料来看,广东银行陷入困境并非外国金融机构排挤,排除B项;
国民政府成立于1925年,排除C项。
故选:D。
本题考查了北洋军阀统治时期的政治、经济与文化,要求学生阅读史料并结合所学作出回答。
本题考查了北洋军阀统治时期的政治、经济与文化,要求学生具有解读材料信息,调动和运用知识分析历史问题的能力。
7.【答案】C
【解析】由材料信息“自从我来到这里后,从来就没有一个战役的失利是因为武器弹药的缺乏。依我看来,国民党军队的败北是因为糟糕透顶的指挥和其道德败坏的因素。……整个军界,到处都是平平庸庸的军官,到处是贪污和欺诈”可知,戴维•伯认为国民党军官道德败坏,到处都是贪污和欺诈,这是国民党军事失败的关键原因,也是国民党失败的主要原因,C项正确;
A、B、D三项都是原因,但非主要原因,排除。
故选:C。
本题考查了解放战争,要求学生阅读史料并结合所学作出回答。
本题考查了解放战争,要求学生具有解读材料信息,调动和运用知识分析历史问题的能力。
8.【答案】D
【解析】由材料信息“刘晓莉在20世纪70年代画的一组宣传画《谁又替我把雪扫》”并结合所学可知,在20世纪70年代,少年儿童积极为军属排忧解难,做好事不留名,折射出当时精神文明建设取得了良好成果,故D项正确;
A项与史实不符,排除;
B项与材料主旨不符,排除;
C项说法过于绝对,且与材料主旨不符,排除。
故选:D。
本题考查了我国精神文明建设,要求学生阅读史料并结合所学作出回答。
本题考查了我国精神文明建设,要求学生具有解读材料信息,调动和运用知识分析历史问题的能力。
9.【答案】B
【解析】由材料“自由民窃取牛,或羊,或驴,或猪,或船舶,倘此为神之所有物或宫廷之所有物,则应科以三十倍罚金,倘此为居民所有,则应科以十倍之罚金;倘窃贼无物以为偿,则应处死”可知,私有财产神圣不可侵犯是近代资产阶级法律规定的内容,材料无法得出,①错误;
由第八条的内容可以得出当时古巴比伦等级色彩浓厚,②正确;
同态复仇从材料无法得得出,③错误;
由材料可知④正确。
故选:B。
本题考查古巴比伦王国和《汉谟拉比法典》,需要学生阅读史料并结合所学作出回答。
本题考查古巴比伦王国和《汉谟拉比法典》,考查学生分析材料信息和运用知识分析历史问题的能力。
10.【答案】D
【解析】由材料信息“资产阶级把斗争矛头指向以罗马教会为代表的封建制度,他们以人性代替神性,以人的世俗世界代替神的天堂,以人权代替神权。当宗教不再成为人们的最高主宰时,人们便把自己的情感和忠诚转移到世俗王权”可知,文艺复兴使人们不再把宗教神权作为最高主宰,而是把情感和忠诚转移到世俗王权,这就会加强王权,并进一步促进民族国家的形成和发展,故D项正确;
A错在“摆脱了”,排除;
BC均和史实不符,排除。
故选:D。
本题考查了文艺复兴,要求学生阅读史料并结合所学作出回答。
本题考查了文艺复兴,要求学生具有解读材料信息,调动和运用知识分析历史问题的能力。
11.【答案】C
【解析】由题干材料可知,法国大革命激发了广大妇女的权利意识,并且妇女的政治参与在一定程度上得到了官方的认可,这反映了法国的传统社会秩序受到了冲击,故选C项;
A说法过于夸张,排除;
根据所学可知,妇女在法国大革命中发挥了一定的作用,而不是主要作用,B项排除;
1944年法国的妇女才拥有选举权,D项排除。
故选:C。
本题考查了法国大革命,要求学生阅读史料并结合所学作出回答。
本题考查了法国大革命,要求学生具有解读材料信息,调动和运用知识分析历史问题的能力。
12.【答案】A
【解析】材料中美国驻苏大使的建议实际上是将经济手段作为一种工具来取得政治和外交上的效果,表明当时经济冷战思维初见端倪,故选A项;
结合所学知识可知,材料内容未涉及意识形态与国际关系,B项排除;
结合所学知识可知,1944年正处于世界反法西斯战争的关键时刻,C项与史实不符,排除;
材料内容只是时任美国驻苏大使的提议,结合所学知识可得出,罗斯福并未采纳,D项表述错误,排除。
故选:A。
本题考查第二次世界大战,需要学生阅读史料并结合所学作出回答。
本题考查第二次世界大战,考查学生分析材料信息和运用知识分析历史问题的能力。
13.【答案】【小题1】特征:高层政区多有变动;县级政区相对稳定;部分政区由监察区转化而来;政区变动具有沿革性。
【小题2】原因:中央集权的推动;稳定社会秩序的需要;民族之间的借鉴与交融;农耕经济发展的要求;“大一统”的主流思想的影响。
【小题3】作用:有利于内肃治安,外固边防;有利于开发边疆,发展经济;一定程度上提高了行政效率,遏制了吏治败坏,缓解了社会矛盾;有益于推动地方行政管理的近代化。
【解析】本题考查了中国古代政治制度的演进,第一问要求学生阅读史料并结合所学作出回答;第二问结合中国封建社会行政区划变动的原因;第三问结合晚清政府在东北地区军府制度改革的作用分析。
本题考查了中国古代政治制度的演进,要求学生具有解读材料信息,调动和运用知识分析历史问题的能力。
14.【答案】根据材料“相异性、多样性、传统性和地方性的文化也在‘全球化’中面临着重大而严峻的挑战”,可将论题确定为:世界文化多样性面临严峻挑战。阐述:围绕文化多样性遭受冲击的原因、表现及应对策略分析说明。如:人类在各自的地理空间和实践活动中形成了多姿多彩的世界文化,如埃及文化、巴比伦文化、印度文化、中国文化、雅典文化、玛雅文化等。多样性是世界文化最本质也是最重要的属性。随着新航路的开辟,相互隔绝的世界逐渐连成为一个整体,但西方的殖民扩张也对多样性的世界文化造成了严重破坏,如南美洲的玛雅文化、古印度文化等便遭到了毁灭性打击。全球化的进程,对现有的世界文化也构成挑战,不同地区文化交流与扩张,对一些地方特有的民族文化造成冲击。当然,随着世界现代化进程的深入发展,越来越多的国家在现代化过程中恢复了自信,找到了自我,对文化多样性的尊重与保护也受到了更多的重视。
故答案为:
论题:世界文化多样性面临严峻挑战。
阐述:人类在各自的地理空间和实践活动中形成了多姿多彩的世界文化,如埃及文化、巴比伦文化、印度文化、中国文化、雅典文化、玛雅文化等。多样性是世界文化最本质也是最重要的属性。随着新航路的开辟,相互隔绝的世界逐渐连成为一个整体,但西方的殖民扩张也对多样性的世界文化造成了严重破坏,如南美洲的玛雅文化、古印度文化等便遭到了毁灭性打击。全球化的进程,对现有的世界文化也构成挑战,不同地区文化交流与扩张,对一些地方特有的民族文化造成冲击。当然,随着世界现代化进程的深入发展,越来越多的国家在现代化过程中恢复了自信,找到了自我,对文化多样性的尊重与保护也受到了更多的重视。
【解析】本题主要考查经济全球化,需要考生掌握经济全球化对文化多样性的冲击及应对策略。
本题主要考查经济全球化,考查学生论证和探讨问题的能力及历史解释的学科素养。
15.【答案】【小题1】原因:新航路的开辟;英国海外贸易和殖民扩展的开展;原有商贸规则的弊端;王室与政府的支持;航海技术和海军装备的发展;对其他国家商业模式的借鉴。
【小题2】影响因素:思想解放;杰出人物的推动;国家政策;经济体制改革的推动;国外经验。意义:增强了企业发展的活力;促进了资本的社会化趋势;培育了证券市场的发展;适应了社会主义市场经济体制;推动了经济社会的进一步发展繁荣。
【解析】(1)本题侧重于考查英国的殖民扩张,解题关键信息是“16世纪以后,随着近代世界视野的扩大,英国商人们的活动范围已不再局限于欧洲一隅,与中近东甚至印度、南洋的贸易由于其极高的利润回报而吸引了更多商人,甚至贵族和绅士的关注”、“但这种贸易也给他们带来了许多新的问题,诸如极高的风险,较长的贸易周期和复杂的管理等,这些问题是行会和规章公司无法解决的”、“而新兴的股份公司却能够在单个企业中集中大量资金,在很大的程度上能够解决海外贸易中所出现的这些新问题”。
(2)本题侧重于考查中国的经济体制改革,涉及原因及意义,解题关键信息是“但是由于对股份制理论的认识不一致,姓‘资’姓‘社’的问题束缚了人们的手脚,股份制试点工作进展缓慢”、“1992年春,邓小平南方谈话充分肯定了股份试点制”、“特别是十四大以后,在中央统一部署下,上海的股份制企业积极稳妥地发展”。
本题侧重于考查近代英国和改革开放时期中国的股份制公司,答题关键在于材料的分析和相关知识点的把握。
西藏林芝市第二高级中学2023-2024学年高二上学期期中考试文综历史试卷(含答案): 这是一份西藏林芝市第二高级中学2023-2024学年高二上学期期中考试文综历史试卷(含答案),共8页。试卷主要包含了单选题,材料题等内容,欢迎下载使用。
西藏林芝市第二高级中学2024届高三上学期第一次月考文综历史试卷(含答案): 这是一份西藏林芝市第二高级中学2024届高三上学期第一次月考文综历史试卷(含答案),共10页。试卷主要包含了单选题,材料题,论述题等内容,欢迎下载使用。
西藏自治区林芝市第二高级中学2023-2024学年高一上学期期中历史试卷(含答案): 这是一份西藏自治区林芝市第二高级中学2023-2024学年高一上学期期中历史试卷(含答案),共11页。试卷主要包含了单选题,材料题等内容,欢迎下载使用。

