- 新高考适用2024版高考生物一轮总复习练案24选择性必修1稳态与调节第八单元稳态与调节第2讲神经调节的基础方式与神经冲动的产生和传导 试卷 0 次下载
- 新高考适用2024版高考生物一轮总复习练案25选择性必修1稳态与调节第八单元稳态与调节第3讲神经系统的分级调节与人脑的高级功能 试卷 0 次下载
- 新高考适用2024版高考生物一轮总复习练案27选择性必修1稳态与调节第八单元稳态与调节第5讲免疫调节 试卷 0 次下载
- 新高考适用2024版高考生物一轮总复习练案28选择性必修1稳态与调节第八单元稳态与调节第6讲植物生命活动的调节 试卷 0 次下载
- 新高考适用2024版高考生物一轮总复习练案29选择性必修2生物与环境第九单元生物与环境第1讲种群及其动态 试卷 0 次下载
新高考适用2024版高考生物一轮总复习练案26选择性必修1稳态与调节第八单元稳态与调节第4讲体液调节
展开练案[26]选择性必修1 第八单元 稳态与调节
第4讲 体液调节
A组
一、选择题
1.家鸡受激素等影响偶尔会发生雌鸡雄性化的性反转现象。雌鸡发生性反转会表现出鸡冠增大、羽毛鲜艳、好斗打鸣、追逐母鸡等雄性特征。与此有关的激素及其主要作用的叙述,正确的是( B )
A.甲状腺激素,促进生长发育,促进雌鸡雄性化转化
B.雄性激素,促进雄性生殖器官发育,激发并维持雄性第二性征
C.生长激素,促进生长发育,促进羽毛生长变鲜艳
D.肾上腺素,促进性腺的生长发育,促进鸡冠等雄性特征形成
解析:雌鸡出现的羽毛鲜艳、好斗打鸣、追逐母鸡等雄性特征是其体内的雄性激素增多导致的。雄性激素具有促进雄性生殖器官发育,激发并维持雄性第二性征的作用。
2.(2023·河南新安县第一高级中学模拟预测)吸烟有害健康。香烟中的主要有害物质是尼古丁,其对神经系统的影响,如下图所示。
下列叙述错误的是( D )
A.尼古丁与尼古丁受体结合后可能会使POMC神经元产生动作电位
B.戒烟前,POMC神经元的兴奋程度上升,食欲下降,肾上腺素的释放增多
C.吸烟时脂肪细胞产热增加,机体的散热量也会相应增加
D.下丘脑神经元通过交感神经控制肾上腺分泌肾上腺素属于分级调节
解析:结合图示可知,尼古丁与尼古丁受体结合后,引起POMC神经元的离子通透性改变,引起钠离子内流而产生动作电位,A正确;结合图示可知,长期吸烟会导致尼古丁通过下丘脑-交感神经-肾上腺调节通路使肾上腺素分泌增加,脂肪细胞产热增加,有机物消耗增多,体重下降,同时也会表现出食欲下降,危害身体健康。戒烟前,POMC神经元的兴奋程度上升,食欲下降,B正确;图中显示吸烟时脂肪细胞产热增加,而机体体温处于相对稳定,所以通过机体的调节作用散热量也会相应增加,C正确;下丘脑神经元通过交感神经控制肾上腺分泌肾上腺素的过程为神经调节,该过程中没有垂体参与,不属于分级调节,D错误。
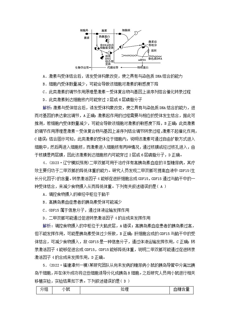
3.(2023·江苏连云港模拟预测)有的激素受体存在于胞浆和细胞核内,这类激素的作用机制如图所示,下列说法错误的是( C )
A.激素与受体结合后,诱发受体构象改变,使之具有与染色质DNA结合的能力
B.细胞内受体数量减少,可能会导致该细胞对激素的敏感度下降
C.此类激素的调节作用原理是激素-受体复合物与基因上游序列结合催化转录过程
D.此类激素到达细胞核内可能穿过2层或6层磷脂分子
解析:激素与受体结合后,诱发受体构象改变,使之具有与染色质DNA结合的能力,进而对基因的表达做出调节,A正确;激素起作用的过程需要与相应的受体发生结合,据此可推测,若细胞内受体数量减少,可能会导致该细胞对激素的敏感度下降,B正确;此类激素的调节作用原理是激素-受体复合物与基因上游序列结合调节转录过程,激素不起催化作用,C错误;结合图示可知,此类激素的受体位于细胞内,说明该激素可通过自由扩散方式进入细胞中,然后再进入细胞核,而激素进入细胞核有两种情况,通过核膜或经过核孔进入,由于核膜是两层膜,因此该激素到达细胞核内可能穿过2层或6层磷脂分子,D正确。
4.(2023·辽宁模拟预测)二甲双胍可用于治疗伴有高胰岛素血症的Ⅱ型糖尿病,其疗效主要归功于二甲双胍的降低体重的能力。研究人员发现二甲双胍可提高血液中GDF15(生长分化因子)的含量。转录激活因子4能够促进肝细胞合成GDF15,GDF15通过与脑干中的一种受体结合,来减少食物摄入从而降低体重。下列有关叙述错误的是( A )
A.调控食物摄入的神经中枢位于脑干
B.高胰岛素血症患者的胰岛素受体可能减少
C.GDF15属于信息分子,通过体液运输发挥作用
D.二甲双胍可能通过促进转录激活因子4的合成来发挥作用
解析:调控食物摄入的中枢位于大脑皮层,A错误;高胰岛素血症患者的胰岛素过高,但不能发挥作用,可能是胰岛素受体过少所致,B正确;肝细胞合成的GDF15与脑干中的受体结合,可减少食物摄入,故GDF15是一种信息分子,通过体液运输发挥作用,C正确;转录激活因子4能够促进合成GDF15,GDF15能够降低体重,说明二甲双胍可能通过促进转录激活因子4的合成来发挥作用,D正确。
5.(2022·福建漳州一模)某研究团队从尚未发病的糖尿病小鼠的胰岛导管中分离出胰岛干细胞,并在体外成功将这些细胞诱导分化成胰岛B细胞。之后研究人员用小鼠进行相关移植实验,实验结果如下表。下列叙述错误的是( D )
分组 | 小鼠 | 处理 | 血糖含量 |
组1 | 糖尿病小鼠 | 移植适量由胰岛干细胞 分化成的胰岛B细胞 | 正常范围 |
组2 | 糖尿病小鼠 | 不处理 | 居高不下 |
组3 | 正常小鼠 | 不处理 | 正常范围 |
A.组2、组3为对照组
B.糖尿病小鼠血糖的降低与移植胰岛B细胞有关
C.胰岛干细胞与胰岛B细胞中基因的执行情况不同
D.该实验证明了移植人胰岛干细胞是治疗人类糖尿病的有效途径
解析:组1对糖尿病小鼠进行实验处理,属于实验组,组2、组3都未处理,属于对照组,A正确;对比组1与组2实验处理及结果可知,移植适量由胰岛干细胞分化成的胰岛B细胞,导致糖尿病小鼠的血糖降低到正常范围,故糖尿病小鼠血糖的降低与移植胰岛B细胞有关,B正确;胰岛干细胞与胰岛B细胞的分化程度不同,原因是两种细胞中基因的执行情况不同,C正确;该实验只能证明了移植小鼠胰岛干细胞分化成的胰岛B细胞对治疗小鼠糖尿病有效,而不能直接证明移植人胰岛干细胞是治疗人类糖尿病的有效途径,D错误。
6.(2023·湖北模拟预测)下图为某同学注射疫苗时,缩手反射弧某突触的局部结构示意图(5-羟色胺为抑制性递质)。下列说法正确的是( A )
A.若该同学咬紧牙关仍发生了缩手,说明C神经元的Na+内流大于Cl-内流
B.若该同学在注射疫苗时没有缩手,说明神经元A没有产生兴奋
C.突触前膜的Ca2+触发递质小泡移动并与前膜融合,此过程不消耗能量
D.此人因紧张而出汗,是因为体内抗利尿激素增多
解析:C神经元的Na+内流会引起兴奋,而Cl-内流会导致神经元抑制,若该同学咬紧牙关仍发生了缩手,说明C神经元兴奋,故说明Na+内流大于Cl-内流,A正确;若该同学在注射疫苗时没有缩手,说明低级中枢受高级中枢的控制,而非A神经元没有兴奋,B错误;突触前膜的Ca2+触发递质小泡移动并与前膜融合的过程需要消耗能量,C错误;体内抗利尿激素增多时,机体对肾小管和集合管的吸收增加,尿量减少,而非紧张出汗,D错误。
二、非选择题
7.(2023·河南开封模拟预测)肾素也被称为血管紧张素原酶,是一种蛋白水解酶,是肾素—血管紧张素系统的组成部分。肾素—血管紧张素—醛固酮(肾上腺皮质分泌的一种激素)系统是体内肾脏所产生的一种升压调节体系,能引起血管平滑肌收缩产生升高血压的作用,其调节过程如图所示。回答下列问题:
(1)肾素的化学本质为蛋白质,其作用机理是降低化学反应所需的活化能。
(2)细胞外液含量下降时会刺激肾小球旁细胞分泌肾素,激活肾素—血管紧张素—醛固酮系统,醛固酮分泌增加,使肾脏重吸收钠离子增加;肾素分泌增加也能促进抗利尿激素分泌,从而引起肾小管和集合管对水重吸收增强,最终使细胞外液含量增加,产生升压作用;但过度激活肾素—血管紧张素—醛固酮系统容易导致高血压,请你根据题图提供一种开发降血压药物的思路:抑制血管紧张素转化酶的活性、抑制醛固酮发挥作用、抑制血管紧张素发挥作用。
(3)当肾小管中葡萄糖浓度过高时,抗利尿激素分泌量增多。机体需源源不断地合成分泌醛固酮、抗利尿激素等激素,原因是激素发挥作用后会立即失活。
解析:(1)肾素也被称为血管紧张素原酶,是一种蛋白水解酶,化学本质为蛋白质;酶是生物催化剂,可以降低化学反应所需的活化能,使反应更容易发生。(2)抗利尿激素可以促进肾小管和集合管对水重吸收;钠离子增加,水分增加,最终使细胞外液含量增加,产生升压作用;结合图示可知,抑制血管紧张素转化酶的活性、抑制醛固酮发挥作用、抑制血管紧张素发挥作用,使得醛固酮分泌减少,达到降血压的作用。(3)当肾小管中葡萄糖浓度过高时,抗利尿激素分泌量增多,增强对水的重吸收,使尿量减少;激素发挥作用后会立即失活,因此机体需源源不断地合成分泌醛固酮、抗利尿激素等激素,维持机体平衡。
B组
一、选择题
1.(2022·辽宁沈阳二模)葡萄糖是地球上绝大多数生物最重要的能量来源之一,对人来说葡萄糖经血液循环被运输至身体各个器官。在血液流经肾脏时,绝大部分葡萄糖会被滤出,然后再被重吸收回血液。肾脏每天重吸收的葡萄糖达到180 g,才保证了最终排出的尿液中不含葡萄糖。因此,肾脏是维持血浆中葡萄糖水平的重要器官。下列叙述正确的是( A )
A.肾脏重吸收葡萄糖功能衰退的患者,尿量较大
B.糖尿病患者肾脏无法重吸收葡萄糖
C.抗利尿激素可以促进肾脏对葡萄糖的重吸收
D.若某人尿液中葡萄糖含量高,则这个人患有糖尿病
解析:肾脏吸收葡萄糖功能衰退的患者,尿液中葡萄糖含量高,渗透压增大,导致水的重吸收减少,尿量大,A正确;糖尿病患者肾脏可以重吸收葡萄糖,只是尿液中葡萄糖含量超出了肾脏的重吸收功能,B错误;抗利尿激素能促进肾脏对水的重吸收,对葡萄糖的重吸收无影响,C错误;尿液中葡萄糖含量高的患者可能患有糖尿病也可能是葡萄糖重吸收机制有问题,D错误。
2.(2022·上海二模)如图表示某人在休息时,单位时间内流经其单位面积皮肤血管内血液的相对流量,在时刻A,室内温度由15 ℃突升到40 ℃,在时刻B,室内温度又突降至15 ℃,下列说法正确的是( D )
A.在时刻A室内温度变化时,皮肤血管收缩,立毛肌舒张
B.在AB段时间内,因环境温度高于人体温度,故人体不散热
C.在AB段时间内,人体内酶的活性比BC段时间内高
D.在BC段时间内,人体肾上腺素分泌量增加
解析:A时刻,室内温度升高,皮肤血管舒张,血流量增加,散热加快,立毛肌舒张,A错误;AB段时间内,室内温度高于人体温度,人体通过皮肤血管舒张,血流量增加,汗腺分泌增加,进而增加散热量,B错误;人为恒温动物,人体体温保持相对稳定,故人体内酶活性基本不变,C错误;在BC段,环境由较高温度变为较低温度,此时通过体温调节使产热增加,散热减少,人体内肾上腺素、甲状腺激素分泌量增加,D正确。
3.(2023·河北衡水中学模拟预测)寒冷地带生活的布氏田鼠是一种小型非冬眠哺乳动物。下图为持续寒冷刺激下机体调节BAT细胞的产热过程图,已知UCP-1增加会导致ATP合成减少。以下分析错误的是( D )
A.去甲肾上腺素与膜受体结合后可影响胞内cAMP,以促进脂肪分解
B.甲状腺激素进入靶细胞后,可通过调节基因的表达来调节产热活动
C.持续寒冷环境中的布氏田鼠是通过神经—体液调节来增加产热抵御寒冷
D.持续寒冷使BAT细胞中的UCP-1、cAMP、线粒体增加,进而增加ATP量
解析:图中显示,去甲肾上腺素与BAT细胞表面的受体结合后,导致cAMP增加,促进脂肪水解产生甘油和脂肪酸,A正确;据图分析可知,甲状腺激素进入BAT细胞后,通过调节细胞核中的UCP-1基因的表达,进而促进产热,B正确;据图可知,持续寒冷环境中的布氏田鼠增加产热量的过程,既有神经调节,也有体液调节,C正确;持续寒冷刺激下机体BAT细胞UCP-1增加会导致ATP合成减少,D错误。
4.(2022·河北沧州二模)随着外界环境因素的变化和体内细胞代谢活动的进行,内环境的各种化学成分和理化性质在不断发生变化。下列血浆的生化指标变化与结果对应,不相符的是( D )
A.血钾浓度急剧降低——神经元的静息电位绝对值增大
B.血液中甲状腺激素含量升高——神经系统兴奋性增强
C.血浆蛋白含量降低——血浆渗透压降低,组织液增多
D.血液中钙离子的含量过高——出现抽搐等症状
解析:血钾浓度急剧降低,神经元形成静息电位时钾离子外流增多,因此静息电位的绝对值增大,A正确;甲状腺激素具有提高神经系统兴奋性的作用,B正确;血浆蛋白含量降低,血浆渗透压降低,血浆进入组织液的水增多,C正确;血液中钙离子的含量过高,会导致出现肌无力等症状,D错误。
5.(2022·山东烟台三模)小鼠体内肝细胞等分泌的胰岛素样生长因子1(IGF-1)与生长激素(GH)均可直接作用于软骨细胞,促进其生长。研究发现,GH对IGF-1的产生有一定的促进作用。现分别用普通培养液(A组)、添加GH的培养液(B组)、添加IGF-1的培养液(C组)、添加正常小鼠去垂体一段时间后的血清的培养液(D组),培养无生长激素受体的小鼠软骨细胞。下列叙述正确的是( D )
A.IGF-1和GH通过直接参与细胞代谢来调节动物的生命活动
B.IGF-1基因缺失小鼠体内GH水平可能会偏低
C.与A组比较,三组软骨细胞生长无明显变化的是D组
D.若用正常小鼠去垂体并注射GH一段时间后的血清培养该细胞,则软骨细胞生长较A组明显加快
解析:胰岛素样生长因子IGF-1和生长激素GH不能直接参与细胞代谢,而是作为信息调节动物的生命活动,A错误;GH对IGF-1的产生有一定的促进作用,IGF-1的含量过高会抑制垂体分泌GH,若IGF-1基因缺失小鼠不能产生IGF-1,不能抑制垂体分泌GH,故IGF-1基因缺失小鼠体内GH含量可能偏高,B错误;A组为对照组,则B组培养液中添加GH,由于小鼠软骨细胞缺乏GH的受体,GH不能促进软骨细胞生长;C组培养液中添加IGF-1,可促进软骨细胞生长;D组无垂体,不能产生GH,也不含IGF-1,不能促进软骨细胞生长,因此C组软骨细胞生长有明显变化,C错误;正常小鼠去垂体不能产生GH,用该小鼠并注射GH一段时间后,GH对IGF-1的产生有一定的促进作用,其血清中含有一定量IGF-1,用该血清培养该细胞,则软骨细胞生长较A组明显加快,D正确。
6.(2023·江苏泰州模拟预测)2022年冬奥会,中国运动员武大靖夺得首金。下列有关运动员生命活动调节的叙述,不正确的是( D )
A.虽然比赛在寒冷环境中进行,但运动员机体的产热量等于散热量
B.比赛过程中,小脑通过与大脑和脊髓之间的联系调节躯体平衡
C.运动员机体肾上腺素等激素分泌增加,以提高代谢速率增加产热
D.运动员听到发令声立即出发,发令声在运动员的耳蜗处形成听觉
解析:寒冷环境中,运动员机体的产热量等于散热量,A正确;比赛过程中,调节躯体平衡与小脑、大脑、脊髓有关,B正确;肾上腺素等激素能提高代谢速率增加产热,C正确;听觉在大脑皮层产生,D错误。
二、非选择题
7.(2023·湖南邵阳市模拟预测)糖尿病会引起人的认知障碍及大脑神经生理和结构的改变,引发糖尿病脑病。糖原合成酶激酶-3(GSK3β)是参与肝糖原代谢的关键酶,可磷酸化Tau蛋白,Tau蛋白过度磷酸化会引起轴突病变,从而造成神经元损伤。当GSK3β被磷酸化后,不再有磷酸化Tau蛋白的功能。
(1)在血糖调节过程中,胰高血糖素不能作用于全身,说明激素调节具有作用于靶细胞和靶器官的特点。长期高血糖会引起某些大脑神经元损伤,出现糖尿病脑病。糖尿病人表现为多尿的原因是大量的葡萄糖随尿液排出影响水分的重吸收,血浆渗透压升高引起口渴而大量饮水,均会导致尿量增多。
(2)为探究小檗碱(黄连的有效成分)对缓解糖尿病脑病的治疗作用,科研人员进行了相关实验,并分别检测了正常和糖尿病脑病模型大鼠(模型组)中GSK3β、p-Tau等物质的含量,结果如图。
由图可知,糖尿病脑病以及小檗碱不影响GSK3β的表达量,但模型大鼠体内GSK3β的磷酸化水平(p-GSK3β)含量较低__(“较高”或“较低”)。据结果分析,小檗碱缓解糖尿病脑病的机制是通过提高GSK3β的磷酸化水平,降低Tau过度磷酸化,缓解轴突病变。
(3)模型大鼠的中枢神经系统长时间代谢紊乱导致出现抗炎因子减少、促炎因子升高等炎症反应,从而持续损伤神经元,引起认知功能下降。为验证小檗碱可抑制模型大鼠的炎症反应,以减缓神经元损伤,请简要写出实验设计思路。实验思路:设置A(健康大鼠)、B(模型大鼠)和C(模型大鼠)三组实验,A、B组作为对照组,C组作为实验组,分别灌胃等量的生理盐水、生理盐水和小檗碱溶液,检测三组大鼠的炎症因子含量和认知功能情况。
解析:(1)胰高血糖素只能作用于肝脏细胞等,与其细胞膜上的受体相结合,不能作用于全身,说明激素调节具有作用于靶细胞和靶器官的特点。由于糖尿病人大量的葡萄糖随尿液排出影响水分的重吸收,以及由于血糖浓度高使血浆渗透压升高引起口渴而大量饮水,均会导致尿量增多。(2)结合图示可知,四组的GSK3β的表达量相近,说明糖尿病脑病以及小檗碱不影响GSK3β的表达,但是与正常组相比,模型大鼠体内GSK3β的磷酸化水平(p-GSK3β:图中第二排电泳结果表示含量)含量较低;图中第三、四列结果分别表示小檗碱低剂量、高剂量组结果,对比正常组(第一列)和不加小檗碱的模型大鼠组(第二列)可知,小檗碱低剂量、高剂量组的GSK3β的磷酸化水平比不加小檗碱的模型大鼠(第二列)高,高剂量组的GSK3β的磷酸化水平甚至接近于正常组,因此小檗碱提高了模型大鼠的GSK3β的磷酸化水平。对比正常组的p-Tau,不加小檗碱的模型大鼠(第二列)的p-Tau过高,而小檗碱低剂量、高剂量组的p-Tau较低,说明小檗碱降低了Tau的过度磷酸化。因此小檗碱缓解糖尿病脑病的机制是通过提高GSK3β的磷酸化水平,降低Tau过度磷酸化,缓解轴突病变。(3)为验证小檗碱可抑制模型大鼠的炎症反应,以减缓神经元损伤,自变量是是否用小檗碱处理,因变量是大鼠的炎症因子含量和认知功能情况。实验应遵循对照性原则、单一变量原则和等量性原则。故实验思路为:设置A(健康大鼠)、B(模型大鼠)和C(模型大鼠)三组实验,A、B组作为对照组,C组作为实验组,分别灌胃等量的生理盐水、生理盐水和小檗碱溶液,检测三组大鼠的炎症因子含量和认知功能情况。
备战2025届高考生物一轮总复习第8单元稳态与调节专题练4体液调节的相关实验探究: 这是一份备战2025届高考生物一轮总复习第8单元稳态与调节专题练4体液调节的相关实验探究,共3页。
2024届高考生物一轮总复习第八单元稳态与调节课时跟踪练24体液调节: 这是一份2024届高考生物一轮总复习第八单元稳态与调节课时跟踪练24体液调节,共7页。试卷主要包含了选择题,非选择题等内容,欢迎下载使用。
新高考适用2024版高考生物一轮总复习练案28选择性必修1稳态与调节第八单元稳态与调节第6讲植物生命活动的调节: 这是一份新高考适用2024版高考生物一轮总复习练案28选择性必修1稳态与调节第八单元稳态与调节第6讲植物生命活动的调节,共9页。试卷主要包含了选择题,非选择题等内容,欢迎下载使用。

