还剩5页未读,
继续阅读
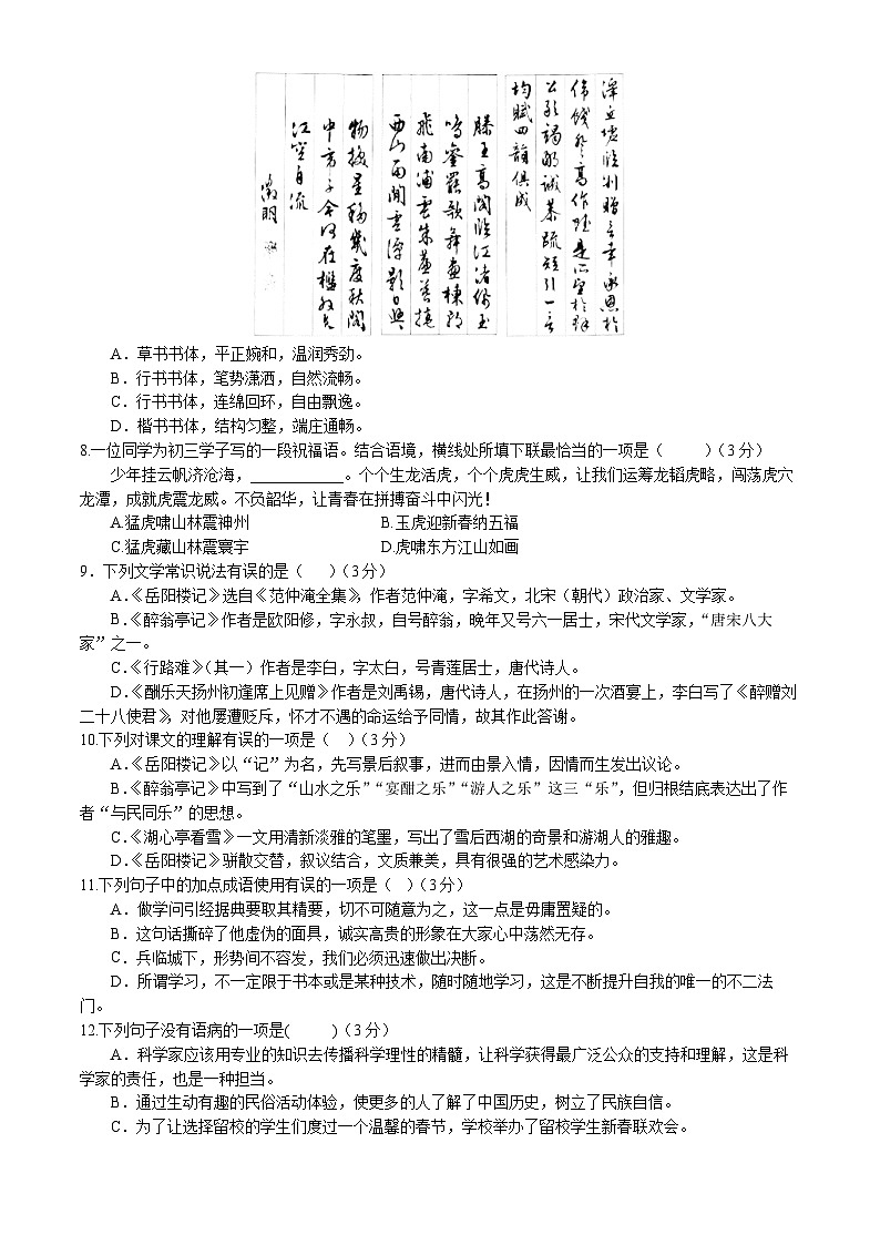
2022北京首都师大附中北校区初三9月月考语文(教师版)
展开
这是一份2022北京首都师大附中北校区初三9月月考语文(教师版),共8页。试卷主要包含了基础·运用,古诗文阅读,现代文阅读等内容,欢迎下载使用。
相关试卷
2019北京首都师大附中初一(下)期末语文(教师版):
这是一份2019北京首都师大附中初一(下)期末语文(教师版),共17页。试卷主要包含了基础运用,古诗词鉴赏,名著阅读,文言文阅读,现代文阅读,写作等内容,欢迎下载使用。
2018北京首都师大附中初一(上)期中语文:
这是一份2018北京首都师大附中初一(上)期中语文,共7页。试卷主要包含了10,下列词语书写完全正确的一项是,下列加点词语运用正确的一项是,下列句子没有语病的一项是,下列文学常识表述不正确的是等内容,欢迎下载使用。
2022北京燕山初三二模语文(教师版):
这是一份2022北京燕山初三二模语文(教师版),共23页。试卷主要包含了基础运用,名著阅读,古诗文阅读,现代文阅读,写作等内容,欢迎下载使用。

