通用版初三物理中知识点复习——电功和电功率
展开1、认知浮力产生的条件及大小的测量。
2、掌握浮力的实验探究及运用浮力知识解释日常生活中的应用。
3、理解物体的沉浮条件和阿基米德原理,并且能够进行计算。
【知识结构】
定义:浸在液体中的物体,受到液体对它向__________的托力
浮力产生原因:物体受到液体对它上、下表面的压力差。
阿基米德原理:(1)探究过程及内容:________________________________
(2)公式:_______________,由公式可知,浮力只与____和_____有关,而与放入液体中的物体的重力、密度、体积、形状、所处位置和全部浸没时的深度均无关。
4、浮沉条件
浮力
5、浮力的应用:轮船、潜水艇、气球、飞艇、密度计
漂浮:_______________________________
悬浮:_______________________________
上浮:_______________________________
下沉:_______________________________
1.称重法:F浮=G-F拉
2.压力差法:F浮=F上-F下
3.阿基米德原理:F浮=G排=ρ液gV排
4.利用浮沉条件(平衡法)
6、计算浮力的方法
【中考考点】
这一章的知识相对来说比较难,而且应用比较广泛,所以是中考考查的重点,题型主要集中在选择、填空、探究、综合计算中。考点主要内容为:浮力产生的条件、影响浮力的因素、测浮力、阿基米德原理、物体的沉浮条件、浮力的应用。
【知识梳理】
1、浮力
(1)定义:浸在液体(或气体)中的物体,受到液体(或气体)向上托起的力叫浮力。
(2)方向:无论物体在哪种液体中受到的浮力方向总是竖直向上的。
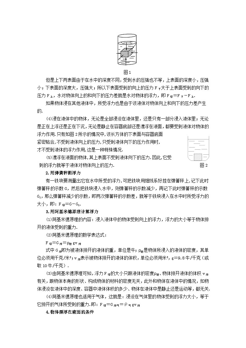
(3)产生原因:假设有一个正方体完全浸没在水里,如图1所示则正方体的前后、左右、上下六个表面都要受到水的压强和压力,由于左右两个侧面和前后两侧面对应部分在水中的深度相同,由液体压强公式p=ρgh可知,受到水的压强大小相等;由公式F=ps可知。作用在左右、前后侧面上的压力也大小相等,且方向相反,彼此平衡。
图1
但是上下两表面由于在水中的深度不同,受到水的压强也不等,上表面的深度小,压强小;下表面的深度大,压强大;所以下表面受到的向上的压力F下大于上表面受到的向下的压力F上,水对物体向上的和向下的压力差就是水对物体的浮力,即F浮=F下-F上.
如果物体浸在其他液体中,所受浮力也是由于该液体对物体向上和向下的压力差产生
的.
(4)浸在液体中的物体,无论是全部浸没在液体里,还是只有一部分浸入液体里;无论是正在上浮还是正在下沉,无论是静止在容器底部还是漂浮在液面,都要受到液体对物体的浮力作用.只有如图2所示的情况中,该长方体的下表面与容器底面
紧密贴合,不受到液体向上的压力,只受到液体向下的压力作用时,
才不受到液体的浮力作用,这是一种特殊情况.
(5)漂浮在液面的物体,其上表面不受到液体向下的压力.因此,它受
到的浮力就等于液体对物体向上的压力. 图2
2.用弹簧秤测浮力
有一铁块要测量出它在水中所受的浮力,可把铁块用细线系好挂在弹簧秤上,记下此时弹簧秤的示数G,然后把铁块浸入水中,则弹簧秤的示数减少,再记下此时弹簧秤的示数G1,那么弹簧秤减少的示数,即两次弹簧秤的示数差,就等于铁块浸入在水中时所受浮力的大小,即:F浮=G-G1.
3.用阿基米德原理计算浮力
(1)阿基米德原理的内容:浸入液体中的物体受到向上的浮力,浮力的大小等于物体排开的液体受到的重力.
(2)阿基米德原理的数学表达式:
F浮=G排=液gv排
式中G排即为被液体排开的液体的重,单位是牛;液是物体所浸入的液体的密度,其单位必须用千克/米3;v排表示被物体排开的液体的体积,单位必须用米3,g=9.8牛/千克(或取10牛/千克).
(3)由阿基米德原理可知,浮力F浮的大小只跟液体的密度液、物体排开液体的体积v排有关,跟物体本身的形状、构成物体的材料的密度无关,此外和物体在液体中的情况,如物体浸没在液体中的深度、容器中液体体积的多少、物体在液体中是静止还是运动等,都无关.
(4)阿基米德原理也适用于气体,这就是:浸没在气体里的物体受到的浮力大小,等于它排开的气体所受到的重力.即:F浮=G排气=ρ气gv排
4.物体漂浮在液面的条件
如图3所示,物体漂浮在液面,则其竖直方向上受到
两个力的作用:竖直向下的重力G和竖直向上的浮力F浮,由
于物体静止在液面,因此它所受的重力G和浮力F浮应是一
对平衡力,它们的大小相等.
所以,物体漂浮在液面的条件是: 图3
F浮=G物.
因为 F浮=液gv排,G物=物gv物.
可得关系式:液gv排=物gv物.
5.物体在液体中的浮沉条件
如图4所示,浸没在液体中的物体,在竖直方向上受到
两个力的作用:竖直向下的重力G和竖直向上的浮力F浮。
物体在液体中究竟是上浮、下沉还是悬浮,由物体所受的
重力 G和浮力F浮的大小关系来决定.
当F浮与G不平衡时,物体的运动状态就要发生变化:当
F浮>G时,物体上浮,直到F浮与G大小相等时静止在液面,即 图4
漂浮时为止;当F浮<G时,物体下沉,直到静止在容器底部时为
止.
当F浮=G时,物体所受的浮力和重力是一对平衡力,物体可悬浮在液体中的任意位置,保持静止或匀速直线运动状态.
6.利用物体和液体的密度关系判断物体的浮沉:
由阿基米德原理可得:F浮=液gv排
物体的重力大小为:G物=物gv物.
当物体浸没在液体中,v排=v物.
液gv排=物gv物.
整理后可得:液=物
同样方法可推得:
当液>物时,则物体上浮;
当液<物时,则物体下沉.
7.浮力的作用
(1)轮船: 轮船是采用“空心”法而浮在水面的,它所受到的浮力等于船的总重.
轮船的排水量是指轮船满载时排开的水的质量,即:排水量=船自身的质量+满载时货物的质量.
(2)潜水艇:靠改变自身的重而实现上浮、下沉或停留在水中.
(3)飞球和飞艇:利用空气的浮力升入高空.
(4)密度计:是利用物体漂浮在液面的条件工作的,即F浮=G物.
密度计上标的刻度是被测液体的密度与水的密度之比,且大的刻度值在下面,小的刻度值在上面.
【典例详解】
例1、完全浸没在水中的乒乓球,放手后从运动到静止的过程中,其浮力大小变化情况是( ).
A.浮力不断变大,但小于重力
B.浮力不变,但浮力大于重力
C.浮力先大于重力,后小于重力
D.浮力先不变,后变小,且始终大于重力直至静止时,浮力才等于重力
解析:本题考查的是影响浮力的因素,乒乓球完全浸没在水中时,浮力大于重力.因浮力大小与物体在液内深度无关.因此乒乓球在水中运动时所受浮力不变,直到当球露出水面时,浮力开始变小.当浮力等于重力时;球静止在水面上,呈漂浮状态.
答案:D
例2、如图所示,一边长为15厘米的正方体木块漂浮在水面上,其上表面距离水面5 厘米,g=10牛/千克,求
木块上、下表面受到液体的压力差?
木块所受到的浮力大小及方向?
解析:解答该题时,要综合应用液体的压强、压力及浮力产生原因的知识。漂浮在水面的物体,其上表在水面以上,不受水对它的向下压强和压力,即:向下=0,F向下=0。
根据液体的压强公式 p= gh可求出浮体的下表面所受液体的压强,再由公式F=PS,可求出下表面所受液体向上的压力.
解:因为木块是漂浮,所以上、下表面所受液体的压力差:
F=F向上-F向下=F向上=PS=ghs
=1.0×103千克/米3×10牛/千克×(15-5)×10-2米×15×15×10-4米2
=22.5牛
木块所受到浮力就等于木块所受水的压力差
F浮=F=22.5牛
答:木块上、下表面所受液体的压力差是22.5牛;木块所受浮力也等于22.5牛,方向竖直向上.
例3、如图所示,在盛水容器中,有4个体积完全相同的物体:A是一浮于水面的正方体木块;B是用线吊着浸没在水中的长方体铁块;C是悬浮在水中的空心钢球;D是圆台形石蜡块,它沉于容器底面并与容器底无缝隙紧密结合,试比较分析A、B、C、D所受浮力的情况.
解析:虽然A、B、C、D四个物体,它们的形状不同,组成的物体种类不同,有的是实心的、有的是空心的,浸入水中的深度也不同,但这些不同条件跟浮力的大小均无关,所以无需加以考虑.浮力的大小只跟液体的密度与排开液体的体积有关.因为它们是浸在同一种液体中,所以浮力的大小由 V排而定,但D物体与容器底紧密结合,故浮力为零.由此可知,此题A、B、C、D四个物体所受浮力大小可以用下式来表示,即 。
方法提炼:关于浮力的问题,因为涉及的公式比较多,所以给学生造成的麻烦比较大。这就要求学生在考虑浮力问题时理清思路,首先从物体静止的位置开始(漂浮、悬浮、沉底),借助物体的沉浮条件考虑;不能解决的时候,再考虑阿基米德原理,解决问题。
例4、弹簧秤下挂一物体,在空气中弹簧秤的示数是392牛,浸没在水中时,弹簧秤的示数是342牛,求:(1)该物体的体积是多少?(2)构成该物体的材料密度是多少?
解析:由题意可知,该题应该用公式法求出该物体的体积和密度先由物体在空气中和在水中的弹簧秤示数差求出其所受的浮力大小;再将阿基米德原理的公式F浮=液gv排变形为v排=F浮/ρ液g,可求出物体浸没时的v排 ,也就等于物体的体积,这是最为关键的一步,最后由密度公式=m/V,即可求出组成该物体的材料密度.
解:物体浸没在水中时所受的浮力:
F浮 = G-G=392牛-342牛=50牛
物体排开水的体积:
V排===5×10-3米3
物体的体积: V=V排=5×10-3米3
物体的密度: ==•==7.84 ×103千克/米3
答:(1)物体的体积是5×10-3米3
(2)构成该物体的材料密度是7.84 ×103千克/米3
拓展延伸:该题第二问中密度的求解,可以借鉴到密度的测量中,用弹簧测力计测密度首先测量物体的重力,再测在水中的示数,然后根据计算。
【精题演练】
1、刘星将一块重2N的橡皮泥放入水中后橡皮泥立即沉入水底;他取出橡皮泥将其捏成船状再放入水中,"泥船"却漂浮在水面上,他是利用了 的方法来增大浮力的,此时"泥船"所受的浮力为 N.
2、如图所示,一个斜柱状容器内盛有一定量的水,水面浮着一个重为5N的球。
如果把球取出,则水对容器底部压力的减少值( )
A.大于5N B.等于5N
C.小于5N C.与球的体积大小有关
3、小张看到鸡蛋浮在盐水面上,如图所示,他沿杯璧缓慢加入清水使鸡蛋下沉.在此过程中鸡蛋受到的浮力F随时间t的变化图像可能是图中的 ( )
4、在“探究浮力的大小跟哪些因素有关”时,同学们提出了如下的猜想:
① 可能跟物体浸入液体的深度有关;
② 可能跟物体的重力有关;
③ 可能跟物体的体积有关;
④ 可能跟物体浸入液体的体积有关;
⑤ 可能跟液体的密度有关。
为了验证上述猜想,小明做了如图所示的实验;他在弹簧测力计下端挂一个铁块,依次把它缓缓地浸入水中不同位置,在这一实验中:
(1)铁块分别在水中1一2 一3的位置,观察弹簧测力计的示数怎样变化?在位置3 一4中,弹簧测力计的示数又怎样变化?能说明什么间题。
(2)比较实验的整个过程,分析弹簧测力计的示数的变化规律,可以总结出什么结论。能证明上述哪个猜想是正确的?
【考题预测】
1、研究发现,同一物体在地球的不同纬度所受的重力不同,物体越靠近赤道,所受重力越小;越靠近地球两极,所受重力越大。一艘军舰从我国青岛港出发,前往位于赤道附近的亚丁湾执行护航任务,若海水密度及舰艇质量不变,比较两地,则该舰艇
A.在亚丁湾所受浮力较小 B.在亚丁湾所受浮力较大
C.在两处所受浮力相等 D.在亚丁湾所排开海水的重力较大
2、如图所示,金鱼吐出的气泡在水中上升的过程中,气泡受到水的压强将____(填“变大”、“变小”或“不变”);气泡受到水的浮力将____(填“变大”、“变小”或“不变”)。
3、在北京奥运会上获得比赛前三名的选手都将挂上既体现奥运理念,又体现中华民族特色的奖牌——用一种玉石制作然后分别镀上金、银、铜而成的奖牌。刘星是个爱动脑筋的孩子,当他得到一小块制作奥运奖牌余下的玉石材料后,立即着手利用家里的弹簧秤测这种材料的密度。请你和刘星一起来完成测量过程。(g取10N/kg)
(1)右图甲所示用细线拴住玉石块,用弹簧秤测出其所受重力,这时弹簧秤示数是_______N,从而可计算出玉石块的质量。
(2)如图乙所示让玉石块完全浸入水中,从图中弹簧秤的示数可计算出玉石块所受的浮力是__________N。
(3)利用以上测量数据可计算出玉石块的密度是_______________kg/m3。
4、在学习了浮力的有关知识后,甲、乙两同学对“物体的上浮或下沉与哪些因素有关”进行了探究。他们各自将一根新鲜萝卜浸没在水中,松手后,发现萝卜要上浮直至漂浮在水面上(如图1所示).为了使漂浮的萝卜沉下去,两同学分别进行了实验:
甲:将一根铁钉全部插入萝卜中(如图2所示),将萝卜浸没水中松手,发现萝卜沉入水底。
乙:也用同样的铁钉,但只将其一半插入萝卜中(如图3所示),将萝卜浸没水中松手,发现萝卜叶沉入水底。
请回答下列问题:
(1)从物体受力的角度看,他们在萝卜中插 入铁钉是为了改变 的大小
(2)结合两位同学的实验目的、过程及现象,可以得出的结论是
(3)虽然两同学的实验结果基本一致,但老师认为甲同学的方法更科学。你认为老师这样评价的主要理由是
参考答案
精题演练:
1、增大排开液体的体积;2
2、B 3、D 4、(1)变小。不变,说明物体受到的浮力与浸入液体的深度无关(其它合理的表述即可)。(2)物体浸入液体的体积越大,受到的浮力越大,能证明猜想 = 4 \* GB3 ④正确。
中考预测:
1、A 2、变小;变大 3、⑴、3.6 ⑵、0.8 ⑶、4.5×103
4、(1)重力
(2)在浮力一定的条件下,物体的上浮或下浮与物体的重力有关(能体现“与重力有关”的其他合理答案均可得分)
(3)甲同学将铁钉全部插入萝卜中,在改变重力时控制浮力保持不变
(能体现“控制浮力不变”、“控制体积不变”等其他合理答案均可得分;或评价乙同学“没有控制浮力不变”、“没有控制体积不变”等合理答案也可得分)
通用版初三物理中知识点复习——透镜及应用: 这是一份通用版初三物理中知识点复习——透镜及应用,共10页。
通用版初三物理中知识点复习——声现象: 这是一份通用版初三物理中知识点复习——声现象,共6页。
通用版初三物理中知识点复习——热和能: 这是一份通用版初三物理中知识点复习——热和能,共14页。

