山东省临沂市兰山区2022-2023学年高二下学期期中考试历史试题PDF版含答案
展开2022-2023学年山东省临沂市兰山区第二学期高一期中考试历史试题含答案: 这是一份2022-2023学年山东省临沂市兰山区第二学期高一期中考试历史试题含答案,共12页。试卷主要包含了吴于廑、齐世荣在《世界史》里说等内容,欢迎下载使用。
山东省临沂市兰山区2022-2023学年高一下学期期中考试历史试题: 这是一份山东省临沂市兰山区2022-2023学年高一下学期期中考试历史试题,共11页。试卷主要包含了吴于廑、齐世荣在《世界史》里说等内容,欢迎下载使用。
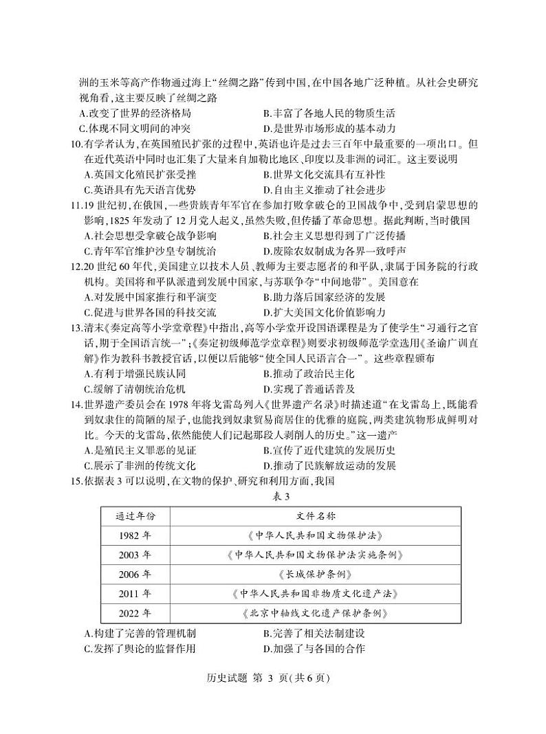
山东省临沂市兰山区2022-2023学年高二下学期学科素养水平监测(期中)历史试题+: 这是一份山东省临沂市兰山区2022-2023学年高二下学期学科素养水平监测(期中)历史试题+,共9页。

