所属成套资源:备战中考化学必备解题模板系列
专题08 方程式综合计算题-备战中考化学必备解题模板系列
展开这是一份专题08 方程式综合计算题-备战中考化学必备解题模板系列,文件包含专题08方程式综合计算题-备战中考化学必备解题模板系列解析版docx、专题08方程式综合计算题-备战中考化学必备解题模板系列原卷版docx等2份试卷配套教学资源,其中试卷共32页, 欢迎下载使用。
08 方程式综合计算题
一、根据方程式的简单计算
(1)正确书写化学方程式,准确列出有关反应物或生成物的质量比。
(2)列式时,各物质的质量单位必须统一,对应关系要正确。
(3)反应物、生成物必须是纯净物,如果不是纯净物,应将不纯物质的质量按题意换算成纯净物的质量。
(4)在溶液中进行的反应,应用溶质的质量代入化学方程式进行计算,而不能用溶液的质量代入计算。
(5)解题过程要完整规范。
(6)关于混合物的计算(只要求掌握混合物中有一种成分参加反应的计算)。
例1.(2022湖南益阳中考)(6分)我国科学家成功合成新型催化剂,将CO2高效转化为甲醇(CH3OH)。这不仅可以缓解碳排放引起的温室效应,还将成为理想的能源补充形式。
(1)若CO2转化为CH3OH的化学方程式是:CO2+3H2CH3OH+X,则生成物X的化学式 ;
(2)根据上述信息,请计算生成96g CH3OH时,消耗CO2的质量为多少?
1.(2022北京中考)钙在冶炼工业中具有重要的作用。可采用电解熔融氯化钙的方法生产钙,反应的化学方程式为CaCl2 Ca+Cl2↑,若制得40kgCa。请计算:参加反应的CaCl2的质量(写出计算过程及结果)。
2.(2022山东枣庄中考)(4分)碳酸氢钠是发酵粉的主要成分,常用作糕点、馒头的发泡剂。为测定某碳酸氢钠样品中NaHCO3的质量分数,称取20.0g样品,加热至恒重(质量不再变化),称得固体质量为13.8g。(已知:样品中杂质在加热过程中不发生变化)
(1)计算样品中NaHCO3的质量分数。(写出计算过程)
(2)若上述测定过程中未加热至恒重,则测得NaHCO3的质量分数将 。(填“偏小”、“偏大”或“无影响”)。
二、涉及溶液的综合计算
(1)认真分析反应前后溶液的组成情况,结合化学方程式计算出所需的溶质的质量,根据质量守恒定律计算出反应后溶液的质量是解答此类题的关键。
(2)注意问题:若反应过程中有气体、沉淀或反应物中有不参加反应的杂质等情况时,可以利用质量守恒法求反应后溶液的质量。即:溶液的质量=反应前各物质的质量总和-生成沉淀的质量-生成气体的质量-反应物中不溶性固体杂质的质量。
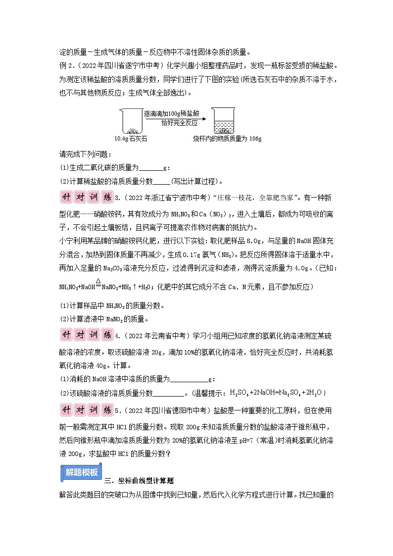
例2.(2022年四川省遂宁市中考)化学兴趣小组整理药品时,发现一瓶标签受损的稀盐酸。为测定该稀盐酸的溶质质量分数,同学们进行了下图的实验(所选石灰石中的杂质不溶于水,也不与其他物质反应;生成气体全部逸出)。
请完成下列问题:
(1)生成二氧化碳的质量为_______g:
(2)计算稀盐酸的溶质质量分数_____(写出计算过程)。
3.(2022年浙江省宁波市中考)“庄稼一枝花,全靠肥当家”。有一种新型化肥——硝酸铵钙,其有效成分为NH4NO3和Ca(NO3)2,进入土壤后,都成为可吸收的离子,不会引起土壤板结,且钙离子可提高农作物对病害的抵抗力。
小宁利用某品牌的硝酸铵钙化肥,进行以下实验:取化肥样品8.0g,与足量的NaOH固体充分混合,加热到固体质量不再减少,生成0.17g氨气(NH3)。把反应所得固体溶于适量水中,再加入足量的Na2CO3溶液充分反应,过滤得到沉淀和滤液,测得沉淀质量为4.0g。(已知:NH4NO3+NaOHNaNO3+NH3↑+H2O;化肥中的其它成分不含Ca、N元素,且不参加反应)
(1)计算样品中NH4NO3的质量分数。
(2)计算滤液中NaNO3的质量。
4.(2022年云南省中考)学习小组用已知浓度的氢氧化钠溶液测定某硫酸溶液的浓度。取该硫酸溶液20g,滴加10%的氢氧化钠溶液,恰好完全反应时,共消耗氢氧化钠溶液40g。计算。
(1)消耗的NaOH溶液中溶质的质量为___________g:
(2)该硫酸溶液的溶质质量分数_________。(温馨提示:)
5.(2022年四川省德阳市中考)盐酸是一种重要的化工原料,但在使用前一般需测定其中HC1的质量分数。现取200g未知溶质质量分数的盐酸溶液于锥形瓶中,然后向锥形瓶中滴加溶质质量分数为20%的氢氧化钠溶液至pH=7(常温)时消耗氢氧化钠溶液200g,求盐酸中HC1的质量分数?
三、坐标曲线型计算题
解答此类题目的突破口为从图像中找到已知量,然后代入化学方程式进行计算。找已知量的方法有三种:
(1)拐点对应的横坐标(某些情况下需要经过换算才能代入,如横坐标为溶液的质量,需要乘以溶质的质量分数等)。
(2)拐点对应的纵坐标(多为生成的气体或沉淀的量,可直接代入)。
(3)起点和拐点对应的坐标差。
例3.(2022年四川省达州市中考)某厂生产的NaC1样品中含有少量MgCl2杂质。该厂质检员称取20g该样品,完全溶解在100g蒸馏水中,向所得溶液中加入氢氧化钠溶液,产生沉淀的质量与所加氢氧化钠溶液的质量关系如图所示,请回答:
(1)样品中MgCl2的质量为_______g。
(2)计算恰好完全反应时,溶液中溶质的质量分数_____。(写出计算过程)
6.(2022湖北黄石中考)某氢氧化钠固体因保存不当部分变质生成了Na2CO 3,取该样品12.5g逐滴加入一定量的稀盐酸,恰好完全反应时,得到75g溶液。反应中产生的气体的质量与稀盐酸的用量关系如图所示。试计算:
(1)x=______g;
(2)样品中NaOH的质量百分数。
7.(2022年湖南省怀化市中考)取氯化钙和稀盐酸的混合溶液92.2g,向其中逐滴加入碳酸钠溶液,所得数据如图所示,请回答:
(1)当混合溶液中稀盐酸完全反应时,生成二氧化碳___________g。
(2)当滴加80g碳酸钠溶液时,所得溶液中的溶质是___________、___________(填化学式)。
(3)当滴加120g碳酸钠溶液时,所得溶液中氯化钠的质量分数是多少?(计算结果精确到0.1%)
8. (2022辽宁营口中考)某学习小组的同学取Na2SO4和MgSO4的固体混合物40g放入烧杯中,加入113.6g水使其完全溶解,再逐步滴加溶质质量分数一定的NaOH溶液,反应的化学方程式为,反应过程中滴加NaOH溶液的质量与生成沉淀的质量关系如图所示。请计算:
(1)m的值为__________;
(2)当滴加NaOH溶液质量为_________g时,恰好完全反应;
(3)恰好完全反应时,所得溶液中溶质的质量分数为_________。
四、分析表格型计算题
(1)明确表格中的各栏表示的意义,要会比较相同的数据,体会相同数据代表的意义,要从化学反应角度分析数据的变化。
(2)会比较相邻的数据,明确相邻数据差异的原因。通过数据的对比,确定出恰好完全反应的量(即可以通过化学方程式计算的量)。
例4.(2022年四川省南充市中考)医用碳酸氢钠片可用于治疗胃酸过多,某同学为测定其中碳酸氢钠的质量分数,取10.0g样品放入烧杯中,分两次加入稀盐酸(该实验条件下杂质不参与反应),充分反应。测定实验数据如表。
加盐酸的次数 | 第一次 | 第二次 |
加盐酸的质量/g | 40.0 | 40.0 |
生成气体的质量/g | 3.3 | 1.1 |
(1)两次加稀盐酸后,生成二氧化碳的总质量是____________g。
(2)该样品中碳酸氢钠的质量分数(写出计算过程)。(反应的化学方程式为:)
9.(2022山东济宁中考)(4分)为测定某实验废液中硫酸铜和硫酸的质量分数,分别在三只烧杯中倒入50g废液,并在烧杯中依次加入一定量的铁粉。实验结束后,测得的数据见如表:
| 第一组 | 第二组 | 第三组 |
反应前加入铁粉质量/g | 5.6 | 8.4 | 11.2 |
反应后剩余固体的质量/g | 3.2 | 3.2 | 6.0 |
反应后质量(H2)损失/g | 0.1 | 0.2 | 0.2 |
请回答:
(1)对比第一、二组数据,第一组实验结束后,废液中的 (填化学式)已全部参加反应;
(2)通过分析第二、三组数据,50g废液与铁粉反应生成氢气质量最多为 ;
(3)经计算,50g废液中所含硫酸的质量为 ,硫酸铜的质量分数为 。
10.用克溶质质量分数为的过氧化氢溶液配制成溶质质量分数为的过氧化氢溶液,需加水 ______克。
取克某过氧化氢溶液放入锥形瓶中并加入一定量的二氧化锰,用电子秤测其质量,不同时间电子秤的读数如表所示。试计算该过氧化氢溶液的溶质质量分数不考虑逸出,写出计算过程,结果保留到。
反应时间 | |||||||
锥形瓶瓶内物质的总质量 |
11.(2022年甘肃省武威市中考)铝碳酸镁咀嚼片(主要成分是AlMg(OH)3CO3)可治疗胃酸过多症,反应原理可用化学方程式表示为。某化学兴趣小组使用下图所示装置,对该咀嚼片中的铝碳酸镁含量进行测定。先取足量稀盐酸于烧杯中,再向其中加入20片铝碳酸镁咀嚼片,开始计时,并将电子天平的读数记录在下表中、已知AlMg(OH)3CO3的相对分子质量为162。请计算:
时间(s) | 0 | 10 | 20 | 30 | 40 | 50 | 60 | 70 |
读数(g) | 198.4 | 197.8 | 197.4 | 196.0 | 195.8 | 195.7 | 195.7 | 195.7 |
(1)生成二氧化碳______g。
(2)每片该咀嚼片中铝碳酸镁的含量为多少(计算结果保留到0.1g)?
五、通过计算分析混合物成分
例5.(2022湖南邵阳中考)(8分)化学药品在实验室中者保存不当,可能会发生变质,某学校化学实验活动小组的同学们为了探究实验室中久置的氢氧化钠固体药品的成分,进行了下列有关实验。
【猜想与假设】
久置的氢氧化钠固体的成分有下面3种可能情况:
猜想一:只有氢氧化钠
猜想二:
猜想三:只有碳酸钠
【实验探究】
实验方案 | 实验现象 | 结论 |
称取m克固体放入试管中,加蒸馏水完全溶解,然后滴加足量的BaCl2溶液 |
| 猜想一不成立 |
为了进一步验证是猜想二还是猜想三成立,活动小组的同学们又提出了一个定量实验方案。
实验如下:将反应后的物质过滤、洗涤、干燥,称得沉淀的质量为ng(忽略操作过程中物质的损失)。若猜想二成立,则n的取值范围是 。
【反思与交流】
氢氧化钠暴露在空气中容易变质,其主要原因是 (用化学方程式表示),因此实验室中氢氧化钠固体必须密封保存。
12.(2022内蒙古通辽中考)人类研发使用可降解塑料,是防治“白色污染"的重要途径之一。某化学兴趣小组查阅资料得知,以聚乳酸为原料加工而成的一种餐具能被自然界中微生物完全降解,最终生成二氧化碳和水。该小组对这种餐具组成元素进行探究。请回答下列问题。
【提出问题】这种餐具的组成元素是什么?
【提出猜想】猜想1:这种餐具由碳、氢元素组成,猜想2:这种餐具由_____元素组成。
【查阅资料】硫酸铜粉末吸水由白色变为蓝色。
【实验验证】检查装置气密性后,装入餐具碎片,按图连接各仅器(夹特装置已略去),开始实验……
【解释与结论】
(1)装置A中发生反应的化学方程式为______。
(2)根据_____的现象,可证明这种餐具中含有氢元素和碳元素。
(3)实验过程中通N2的作用是_______。
(4)测得装置C中餐具碎片的起始质量为0.72g,反应后装置C中硬质玻璃管内无固体残留。装置D增重0.36g,装置E和F一共增重1.32g。经计算确认猜想_______成立。
【评价与改进】小组内有同学指出餐具碎片可能未完全燃烧,产物为CO,CO2,H2O的混合物,从而影响对其组成元素的测定,建议______。
13.)某化学兴趣小组将镁条用砂纸打磨后按图Ⅰ所示方案进行实验。中缓慢产生气泡,、中快速产生较多气泡,且中有白色不溶物产生。
图Ⅰ实验中取用镁条的仪器是 ______填“药匙”或“镊子”。
同学们经过讨论获知:水能解离出少量、,且镁与稀盐酸反应的化学方程式为:,则中反应的化学方程式为 ______。
同学们接着对中产生的白色不溶物的成分进行了以下探究。
【提出问题】
中产生的白色不溶物是什么呢?
【查阅资料】
和均为白色不溶物。
和均可与盐酸发生复分解反应。
和加热均易分解,分别生成两种氧化物。
可溶于水,且不稳定,易分解为、、。
白色的无水硫酸铜遇水会变成蓝色。
【提出猜想】
猜想一:白色不溶物是纯净的。
猜想二:白色不溶物是纯净的 ______。
猜想三:白色不溶物是、的混合物。
【实验验证】
取该白色不溶物加足量的稀盐酸,发现不溶物全部溶解,并有气体产生,则猜想 ______不成立。再取干燥的该白色不溶物加热分解,并将所产生的气体通过无水硫酸铜,发现无水硫酸铜变蓝,由这两个小实验得出猜想 ______成立。
【拓展探究】
如图Ⅱ,称取干燥的该白色不溶物克于热分解装置中,充分加热至不再产生气体,使分解产生的气体依次通过装置、,并使分解产生的气体全部被装置、吸收,实验后测得装置增重克,装置增重克,若该白色不溶物的组成用表示,则:______。
装置的作用是 ______。
14.(2022贵州贵阳中考)(11分)某探究小组同学对物质的组成进行探究。
探究一:探究甲烷的组成
(1)设计并实验:点燃甲烷,在火焰上方罩一个冷而干燥的烧杯,可观察到烧杯壁上的现象为
。迅速把烧杯倒过来,向烧杯内注入少量澄清石灰水,振荡,澄清石灰水变浑浊,反应的化学方程式为 。
结论:甲烷含有氢、碳元素。
(2)提出问题:甲烷组成中是否含氧元素?
设计并实验:设计如图1装置进行实验。先通一段时间N2,点燃酒精灯,通入甲烷燃烧后的产物(不含甲烷和氧气),反应结束后,再通入一段时间N2。(已知:甲烷质量为a克)
结论:甲烷只含碳、氢元素,不含氧元素。
①B装置的作用是 。
②得到此结论,需要收集的实验证据有 。
探究二:探究酸、碱、盐的性质及物质的成分
【实验一】
(3)向稀盐酸、稀硫酸中分别滴加紫色石蕊溶液,观察到的现象是 。
(4)向盛有氧化铜的试管中加入稀硫酸,加热,反应的化学方程式为 。
【实验二】
(5)向镁条中加入稀硫酸,有气体产生,固体全部溶解,取反应后的溶液分别置于A、B烧杯中。
①向A中逐滴加入NaOH溶液,溶液中溶质质量变化如图2所示。由实验可得溶质的成分为
。ab段发生反应的化学方程式为 。
②向B中滴加足量BaCl2溶液,不断搅拌。实验过程中溶液pH的变化情况是 。
【实验三】
(6)有一包白色粉末,可能含有MgO、Mg(OH)2、MgSO4中的一种或几种。为探究其成分,进行如下实验。
取n克白色粉末于烧杯中,向烧杯中加入足量稀硫酸,粉末完全溶解,继续向烧杯中加入过量NaOH溶液,将生成的沉淀过滤、洗涤、干燥,称得固体质量为n克,可以推测白色粉末可能的成分组成情况有 。
(7)由以上实验可知,酸的化学性质有 。
相关试卷
这是一份专题04 坐标曲线题-备战中考化学必备解题模板系列,文件包含专题04坐标曲线题-备战中考化学必备解题模板系列解析版docx、专题04坐标曲线题-备战中考化学必备解题模板系列原卷版docx等2份试卷配套教学资源,其中试卷共27页, 欢迎下载使用。
这是一份专题02 气体的制取与净化-备战中考化学必备解题模板系列,文件包含专题2气体的制取与净化-备战中考化学必备解题模板系列解析版docx、专题2气体的制取与净化-备战中考化学必备解题模板系列原卷版docx等2份试卷配套教学资源,其中试卷共32页, 欢迎下载使用。
这是一份专题07 推断题-备战中考化学必备解题模板系列,文件包含专题07推断题-备战中考化学必备解题模板系列解析版docx、专题06推断题-备战中考化学必备解题模板系列原卷版docx等2份试卷配套教学资源,其中试卷共31页, 欢迎下载使用。

