2023年浙江省杭州市余杭区中考道德与法治模拟试卷(5月份)(含答案解析)
展开精品解析:2023年浙江省杭州市余杭区中考二模道德与法治试题: 这是一份精品解析:2023年浙江省杭州市余杭区中考二模道德与法治试题,文件包含2023年浙江省杭州市余杭区中考二模道德与法治试题解析版docx、2023年浙江省杭州市余杭区中考二模道德与法治试题原卷版docx等2份试卷配套教学资源,其中试卷共22页, 欢迎下载使用。
2023年浙江省杭州市余杭区中考模拟道德与法治试卷: 这是一份2023年浙江省杭州市余杭区中考模拟道德与法治试卷,共23页。试卷主要包含了判断题,选择题,非选择题等内容,欢迎下载使用。
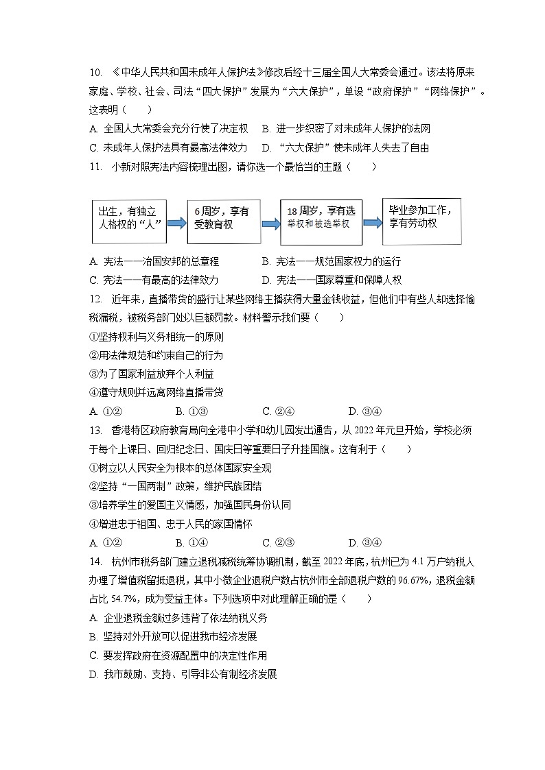
2023年浙江省杭州市余杭区中考道德与法治二模试卷(含解析): 这是一份2023年浙江省杭州市余杭区中考道德与法治二模试卷(含解析),共14页。试卷主要包含了单项选择题,判断题,分析说明题等内容,欢迎下载使用。

