2023届湖南省长沙市雅礼中学高三下学期模拟考试(二)历史试题
展开2023届湖南省长沙市雅礼中学高三模拟考试(一)历史: 这是一份2023届湖南省长沙市雅礼中学高三模拟考试(一)历史,文件包含湖南省长沙市雅礼中学2023届历史模拟试卷一pdf、湖南省长沙市雅礼中学2023届历史模拟试卷一试卷答案pdf等2份试卷配套教学资源,其中试卷共10页, 欢迎下载使用。
2023届湖南省长沙市雅礼中学高三二模历史试题: 这是一份2023届湖南省长沙市雅礼中学高三二模历史试题,文件包含炎德英才大联考雅礼中学2023届模拟二历史试卷docx、炎德英才大联考雅礼中学2023届模拟二历史答案docx等2份试卷配套教学资源,其中试卷共14页, 欢迎下载使用。
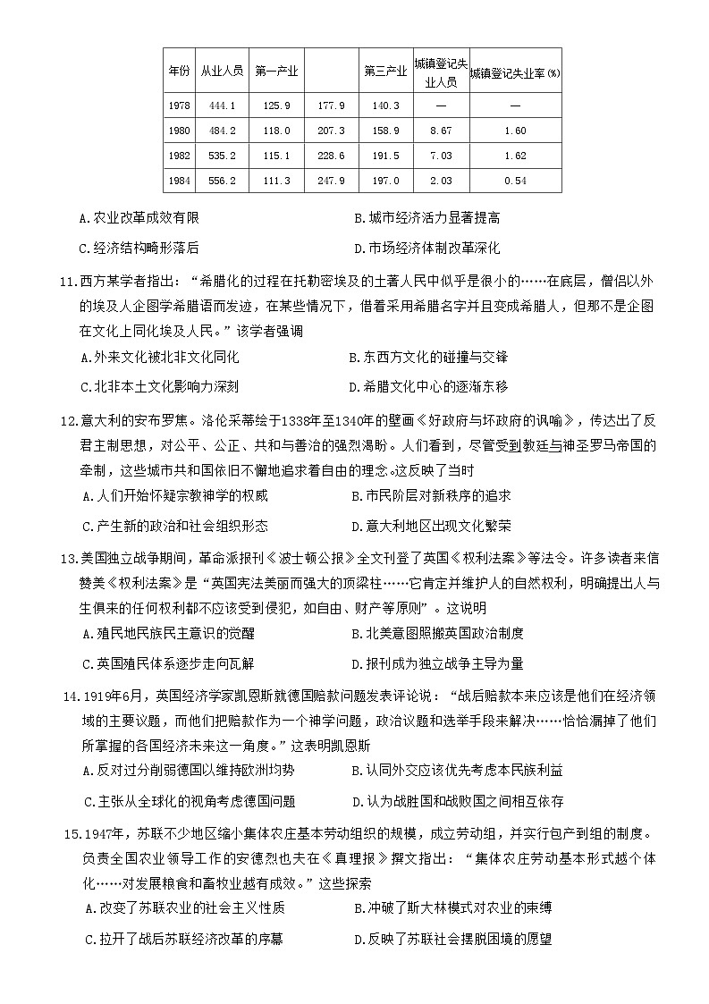
2023届湖南省长沙市雅礼中学高三下学期模拟考试(二)历史试题及答案: 这是一份2023届湖南省长沙市雅礼中学高三下学期模拟考试(二)历史试题及答案,共13页。试卷主要包含了浙江苏省淮阴县1912年调查等内容,欢迎下载使用。

