所属成套资源:2023新教材高考英语二轮专题复习训练题(60份)
2023新教材高考英语二轮专题复习专题六读后续写先技法再完美命题篇:悟评分标准明努力方向
展开
这是一份2023新教材高考英语二轮专题复习专题六读后续写先技法再完美命题篇:悟评分标准明努力方向,共4页。
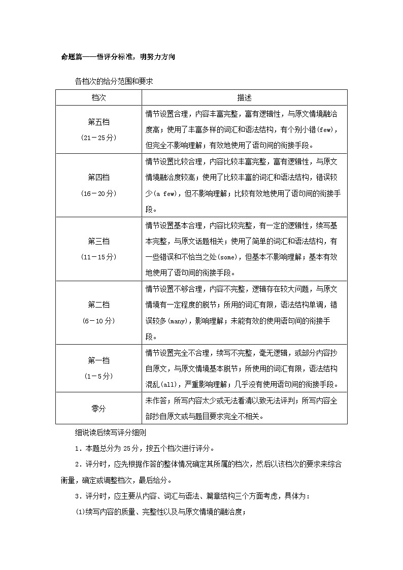
专题六 读后续写——先技法·再完美 读后续写建立在“以读促写”的基础上,它不是传统的阅读或写作,而是将读与写紧密结合。在续写过程中,通过阅读把握故事情节、人物特点和语言特点,理清故事发展脉络和关键信息,预测故事的发展方向,提炼语篇主题。续写内容需要创作,故事角度要新颖,人物性格、情节要保持一致;故事情节不能违背生活现实。语言输入与语言输出同时进行,这对考生的阅读理解能力和阅读表达能力提出了更高的要求。【近3年新课标全国卷考情分析】 命题篇——悟评分标准,明努力方向各档次的给分范围和要求档次描述第五档(21-25分)情节设置合理,内容丰富完整,富有逻辑性,与原文情境融洽度高;使用了丰富多样的词汇和语法结构,有个别小错(few),但完全不影响理解;有效地使用了语句间的衔接手段。第四档(16-20分)情节设置比较合理,内容比较丰富完整,富有逻辑性,与原文情境融洽度较高;使用了比较丰富的词汇和语法结构,错误较少(a few),但不影响理解;比较有效地使用了语句间的衔接手段。第三档(11-15分)情节设置基本合理,内容比较完整,有一定的逻辑性,续写基本完整,与原文话题相关;使用了简单的词汇和语法结构,有一些错误和不恰当之处(some),但基本不影响理解;基本有效地使用了语句间的衔接手段。第二档(6-10分)情节设置不够合理,内容不完整,逻辑存在较大问题,与原文情境有一定程度的脱节;所用的词汇有限,语法结构单调,错误较多(many),影响理解;未能有效的使用语句间的衔接手段。第一档(1-5分)情节设置完全不合理,续写不完整,毫无逻辑,或部分内容抄自原文,与原文情境基本脱节;所使用的词汇有限,语法结构混乱(all),严重影响理解;几乎没有使用语句间的衔接手段。零分未作答;所写内容太少或无法看清以致无法评判;所写内容全部抄自原文或与题目要求完全不相关。细说读后续写评分细则1.本题总分为25分,按五个档次进行评分。2.评分时,应先根据作答的整体情况确定其所属的档次,然后以该档次的要求来综合衡量,确定或调整档次,最后给分。3.评分时,应主要从内容、词汇与语法、篇章结构三个方面考虑,具体为:(1)续写内容的质量、完整性以及与原文情境的融洽度;(2)所使用词汇和语法结构的准确性、恰当性和多样性;(3)语句间的衔接和全文的连贯性。4.评分时还应注意:(1)词数少于120的,酌情扣分;(2)书写较差以至于影响交际的,酌情扣分;(3)单词拼写和标点符号是写作规范的重要方面,评分时应视其对交际的影响程度予以考虑,英、美拼写及词汇用法均可接受。阅卷人析考生失分原因1.续写内容偏离原文主旨或人物混乱;2.续写情节与原文、段首句无法达成衔接、连贯;3.语言基本功欠缺,语法结构错误,句式杂糅,时态混用;4.表达内容——词汇、词块及句型的使用不够丰富,缺乏可读性;5.语言表达以中式英语为主,不够地道;6.书写不规范,卷面难以识别。名师说增分的3个手段考生必修避免两个雷区1.情节设计要符合生活实际和文章逻辑,避免太过离奇。2.叙述力求精练、生动、连贯,对话不要太多,书面化的长句不宜太多。
相关试卷
这是一份新教材2024高考英语二轮专题复习专题六读后续写__“四步”写作流程写作技法教师用书,共37页。
这是一份2023新教材高考英语二轮专题复习专题六读后续写先技法再完美策略一妙笔生花在“词”一举,共4页。
这是一份2023新教材高考英语二轮专题复习读后续写话题练三助人篇,共3页。

