广东省茂名市2015年中考化学真题试题(含答案)
展开广东省茂名市2015年中考化学试卷
一、选择题(共10小题,每小题3分,满分30分)
1.(3分)(2015•茂名)下列做法不利于减轻环境污染的是( )
| A. | 开发太阳能 | B. | 植树种草 |
| C. | 燃烧烟花 | D. | 减少化石燃料的使用 |
2.(3分)(2015•茂名)下列变化属于化学变化的是( )
| A. | 试管破碎 | B. | 汽油挥发 | C. | 水结成冰 | D. | 木条燃烧 |
3.(3分)(2015•茂名)关于水的说法错误的是( )
| A. | 水是生命活动中不可缺少的物质 |
| B. | 水是由氢气和氧气组成的 |
| C. | 肥皂水可检验硬水和软水 |
| D. | 工业污水需要处理后才可以排放 |
4.(3分)(2015•茂名)下列说法正确的是( )
| A. | 空气的主要成分是氮气和氧气 |
| B. | 氧气能够燃烧 |
| C. | 二氧化碳能将氧化铜还原为铜 |
| D. | 金刚石、石墨都有良好的导电性 |
5.(3分)(2015•茂名)对物质进行归类整理是化学学习的一种重要方法,下列归类关系相符的是( )
| A. | 海水﹣纯净物 | B. | 纯碱﹣碱 | C. | 碳酸氢钠一酸 | D. | 铁一金属单质 |
6.(3分)(2015•茂名)下列实验基本操作正确的是( )
| A. | 稀释浓硫酸 | B. | 点燃酒精灯 | C. | 测溶液pH | D. | 加热溶液 |
7.(3分)(2015•茂名)下列措施或事故处理方法不正确的是( )
| A. | 用盐酸除去铁钉表面的铁锈 |
| B. | 用甲醛浸泡海产品防止变质 |
| C. | 炒菜时油锅着火,立即用锅盖盖灭 |
| D. | 氢氧化钠溶液不慎沾在皮肤上,要用大量水冲洗,再涂上硼酸溶液 |
8.(3分)(2015•茂名)髙铁酸钾(K2Fe04)是一种新型、高效的水处理剂,可用于自来水的消毒和净化.髙铁酸钾受热时发生分解反应:4K2FeO42X+4K20+302↑,则X的化学式是( )
| A. | Fe | B. | FeO | C. | Fe2O3 | D. | Fe3O4 |
9.(3分)(2015•茂名)下列有关说法正确的是( )
| A. | 通过焚烧塑料减少“白色污染” |
| B. | 可以用熟石灰来改良酸性土壤 |
| C. | 煤燃烧产生大量的二氧化碳是造成酸雨的罪魁祸首 |
| D. | 用一氧化碳做燃料可防止温室效应进一步增强 |
10.(3分)(2015•茂名)如图为某元素一种粒子的结构示意图,下列说法错误的是( )
| A. | 该粒子是原子 |
| B. | 该粒子的核电荷数为11 |
| C. | 该元素属于非金属元素 |
| D. | 该粒子在化学反应中容易失去电子 |
二、双项选择题(本题包括2小题,每小题4分,共8分.每小题有两个选项符合題意.全选对得4分,只选1个且正确得2分,错选、多选得0分.)
11.(4分)(2015•茂名)下列实验操作、现象与结论对应关系正确的是( )
选项 | 实验操作 | 现象 | 结论 |
A | 涂有石灰水的烧杯罩在酒精灯火焰上方 | 石灰水变浑浊 | 酒精的组成中一定含有碳元素和氧元素 |
B | S02通入紫色石蕊试液中 | 溶液变红色 | SO2的水溶液呈酸性 |
C | 氯化铵和氢氧化钙粉末混合研磨 | 闻到有氨的气味 | 氮肥与碱性物质混合施用肥效更好 |
D | 铝合金在铝片上刻划 | 铝片上有明显划痕 | 铝合金的硬度比铝的大 |
| A. | A | B. | B | C. | C | D. | D |
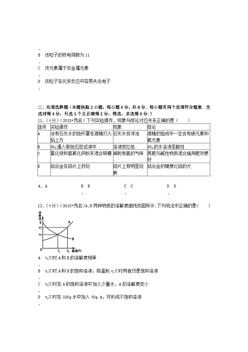
12.(4分)(2015•茂名)A、B两种物质的溶解度曲线如图所示.下列说法中正确的是( )
| A. | t1℃时A和B的溶解度相等 |
| B. | t2℃时A和B的饱和溶液,降温到t1℃时两者仍是饱和溶液 |
| C. | t2℃时在A的饱和溶液中加入少量水,A的溶解度变小 |
| D. | t2℃时在100g水中加入40g A,可形成不饱和溶液 |
三、填空题(共3小题,每小题3分,满分13分)
13.(3分)(2015•茂名)根据信息,完成表中空格:
化学符号 | (1)
| 3Na | (3)
|
符号的意义 | 2个氢分子 | (2)
| 硝酸根离子 |
14.(4分)(2015•茂名)在宏观、微观和符号之间建立联系,是化学学科的特点,如图是某化学反应的微观过程示意图(“”表示氧原子,“〇”表示氢原子).
(1)从宏观角度看,物质C属于 (选填“混合物”或“纯净物”);
(2)以上变化的基本反应类型是 ;
(3)从微观角度看,物质B是由 构成的(选填“分子”或“原子”或“离子”);
(4)参加反应的A与B的微粒个数比为 .
15.(6分)(2015•茂名)归纳总结是学习化学的一种方法.请结合小明同学对碱的四点化学性质的归纳图完成下列问题.(箭头上方的物质是指与碱反应的物质)
(1)碱溶液能使无色酚酞溶液变 .
(2)氢氧化钠暴露在空气中变质的化学方程式为 ,所以氢氧化钠必须 保存;
(3)请帮小明补充完整性质3箭头上方的反应物质是 (填“酸”或“碱”或“盐”)
(4)碱溶液有相似的化学性质,是因为碱溶液中都含有 (填化学符号)
四、解答题(共3小题,满分17分)
16.(3分)(2015•茂名)化学与生产、生活密切相关,请回答下列问题(填序号)
A.塑料 B.食盐 C.牛奶 D.硝酸铵 E.氯化钾
(1)富含蛋白质的物质是 ;
(2)农作物生长需要的氮肥是 ;
(3)属于有机合成材料的是 .
17.(6分)(2015•茂名)金属材料在工农业生产、日常生活中有着广泛应用.
(1)铁制品绣蚀的原因主要是铁与空气中的 和水蒸气发生了化学反应.
(2)铝制品不易锈蚀的原因是铝与氧气作用,在表面形成了致密的保护膜,这种保护膜的化学成分用化学式表示为 .
(3)电池中含有铅、镍、镉、汞等金属,随意丢弃废旧电池,会造成水体和土壤污染,威胁人类健康.回收废旧电池的重要意义是
A.节约金属资源 B.增加金属产量 C.减少环境污染
(4)对Al、Ag、Cu三种金属活动性顺序的探究,下列所选试剂组不可疗的是 .
①Al、Ag、CuSO4 溶液
②Cu、Ag、Al2(SO4)3溶液
③Cu、Al2(SO4)3溶液、AgN03溶液.
18.(8分)(2015•茂名)粗盐中含有少量不溶性杂质(泥沙),还含有少量可溶性杂质(Na2SO4、CaCl2、MgCl2).现以粗盐为原料制取精盐,生产过程如图所示
(1)写出I中发生反应的化学方程式 .加入过量BaCl2溶液的目的是 .
(2)操作a的名称是 ,该操作需要用到的玻璃仪器主要有:烧杯、 、玻璃棒.
(3)加入适量稀盐酸的作用是除去溶液中的 、 (填化学式).
(4)在加热蒸发过程中,要用玻璃棒不断地搅拌,其目的是 .
五、实验与探究题
19.(11分)(2015•茂名)根据下列装置图,回答有关问题:
(1)实验室用过氧化氢制取氧气的化学方程式为 ,若要制取并收集一瓶干燥的氧气,应选用装置的连接顺序为 (选填字母),检验氧气是否收集满的方法为 .
(2)实验室常用锌粒和稀硫酸反应制取氢气,有关反应的化学方程式为 .若用排空气法收集,应选用的收集装置为 (选填字母).
(3)实验改进:查阅资料发现,氧化铜可以用作过氧化氢分解制氧气的催化剂.现有一根洁净的铜丝,实验前先将其绕成螺旋状,再经过 处理.改进后的发生装置如图F所示(己略去夹持装置).
①铜丝绕成螺旋状的作用是
A.收集到更多的02 B.加快反应速率 C.没有影响
②与装置A比较,改进后装置的优点是 .
20.(9分)(2015•茂名)某实验小组的同学想用碳酸钠溶液与饱和石灰水反应来制取少量氢氧化钠.
(1)该复分解反应能发生的理由是 .
(2)有人提出:实验时没有注意药品的用量,所得到的氢氧化钠溶液可能不纯.
猜想一:只含NaOH
猜想二:含有NaOH和Na2C03
猜想三:
(3)为了验证猜想一成立,请你根据可选用的试剂,完成实验设计方案并填写以下表格.可选试剂:NaCl溶液、稀盐酸、Na2C03溶液
实验步骤 | 实验操作 | 预期现象及结论 |
1 | 取少量所得溶液于试管中,
| 证明原溶液中不含有Na2C03 |
2 | 另取少量所得溶液于试管中,
|
结合步骤1,猜想一成立 |
六、计算题(共2小题,满分12分)
21.(4分)(2015•茂名)吸烟有害健康.香烟的烟气中含有几百种对人体有害的物质,其中一种是尼古丁,其化学式为C10H14N2,为了你的健康请不要吸烟.
(1)尼古丁属于 (填“无机物”或“有机物”);
(2)尼古丁分子中,C、H、N三种元素的原子个数比 (填最简比);
(3)尼古丁中氮元素质量分数为 (结果精确到0.1%)
22.(8分)(2015•茂名)某氢氧化钙粉末中含有碳酸钙杂质.现取样品15g于锥形瓶中并加适量水搅拌得悬浊液,然后向锥形瓶中滴加稀盐酸,充分反应,测得加入稀盐酸的质量与反应生成气体的质量关系如图所示.
(1)生成二氧化碳的质量是 g;
(2)加入60g稀盐酸后所得溶液中含有的溶质是 、 (填化学式);
(3)计算样品中碳酸钙的质量分数(写出计算过程,结果精确到0.1%).
参考答案
1-10、CDBAD ABCBC 11、BD 12、AD
13、(1)2H2;(2)3个钠原子;(3)NO3﹣.
14、(1)混合物;(2)化合反应;(3)分子;(4)2:1
15、(1)红色; (2)2NaOH+CO2=Na2CO3+H2O,密封;(3)酸;(4)OH﹣
16、(1)C;(2)D;(3)A
17、氧气;Al2O3;AC;②
18、Na2SO4+BaCl2═BaSO4↓+2NaCl;使硫酸钠杂质完全除去;
过滤;漏斗;
NaOH、Na2CO3;
防止受热不均,使液滴飞溅.
19、2H2O22H2O+O2↑;A、E、B;用一根带火星的木条放在集气瓶口;
Zn+H2SO4=ZnSO4+H2↑;C;
B;
可随时控制反应的进行
20、(1)有沉淀生成,符合复分解反应的条件.(2)Na2C03和Ca(OH)2;
(3)
实验步骤 | 实验操作 | 预期现象及结论 |
1 | 取少量所得溶液于试管中,滴入过量的稀盐酸 | 证明原溶液中不含有Na2C03 |
2 | 另取少量所得溶液于试管中,滴入碳酸钠溶液 | 没有沉淀生成,证明原溶液中不含有氢氧化钙结合步骤1,猜想一成立 |
21、有机物;5:7:1;17.3%
22、解:(1)由题目中图可以看出:当加入稀盐酸的质量为45g时,石灰石中的碳酸钙完全反应且生成二氧化碳的质量为2.2g;故答案为:2.2;
(2)由图示可知,加入60g稀盐酸后盐酸过量,故溶液中含有的溶质是氯化钙和氯化氢;故答案为:CaCl2;HCl;
(3)设样品中碳酸钙的质量分数为x,
CaCO3+2HCl═CaCl2+H2O+CO2↑
100 44
15g×x 2.2g
解之得:
x=33.3%
答:样品中碳酸钙的质量分数为33.3%.
2023年广东省化学中考真题(含答案): 这是一份2023年广东省化学中考真题(含答案),共7页。
广东省茂名市2016年中考化学真题试题(含解析): 这是一份广东省茂名市2016年中考化学真题试题(含解析),共28页。
广东省2018年中考化学真题试题(含答案): 这是一份广东省2018年中考化学真题试题(含答案),共10页。试卷主要包含了可能用到的相对原子质量,下列水果中酸度最强的是,1 B,下列物质不属于复合材料的是,下列操作正确的是,下列属于分解反应的是,下表中知识的归纳正确的是,区别下列物质的方法错误的是等内容,欢迎下载使用。

