时空、主旨与叙述逻辑:开放性试题解题策略—2023届高三历史三轮冲刺
展开这是一份时空、主旨与叙述逻辑:开放性试题解题策略—2023届高三历史三轮冲刺,共9页。试卷主要包含了定位历史时空,回归阶段特征,提炼材料信息,明确试题主旨,规范作答格式,注重叙述逻辑等内容,欢迎下载使用。
时空、主旨与叙述逻辑:开放性试题解题策略—2023届高三历史三轮冲刺
全国卷历史开放性试题因其题型多变、材料学术性强、设问形式灵活、不设标准答案等特征,一直被视为高考历史改革的一块试验田。以2022年全国甲、乙卷的两道42题为例,谈谈对历史开放性试题解题策略的一些认识与思考。
一、定位历史时空,回归阶段特征
“时空观念是在特定的时间联系和空间联系中对事物进行观察、分析的意识和思维方式。任何历史事物都是在特定的、具体的时间和空间条件下发生的,只有在特定的时空框架当中,才可能对史事有准确的理解”。
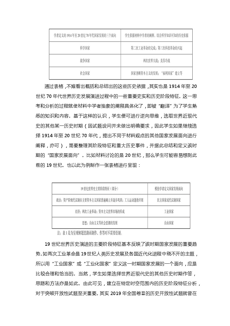
作为历史学科的五大核心素养之一,时空观念是学生学习历史的重要基础,准确的时空定位更是作答历史试题的前提。在高考试卷中,开放性试题也有特定的时空范围。因此,在解此类试题时,学生应首先寻找试题中的时间、年代、地域及国家等时空信息;如果试题的时空指示不明显,就应结合材料中涉及的历史事件、人物,或根据材料出处定位历史时空。时空定位可以大致锁定试题的知识范围,利于学生回归历史阶段特征,调取必备知识进行作答。2022年全国甲卷的历史开放性试题对时空观念这一核心素养的考查非常典型,试题依据学者萨维帕里·戈帕尔等主编的《人类文明史,第7卷:20世纪》,展示了学者对于1914年至20世纪70年代世界历史演进过程中(特定的时空框架中),国家发展特征的见解和认识,即认为国家发展具有“科学国家”“战争国家”和“社会国家”三种维度(三个面向)。设问要求根据材料并结合所学知识,“提出世界近现代某一历史时期的国家发展面向,并进行简要阐释”。作答前,学生通过阅读材料,应该首先要思考一个问题:学者为何要用上述三个面向概括和定义国家发展?如此定义的历史依据是什么?我们不妨顺着这样的思维过程,制作一张表格进行分析和概括:
通过表格,不难看出概括和总结出的这些历史依据,其实也是1914年至20世纪70年代世界历史发展演进过程中的一些重要史实和历史阶段特征。这一思考和分析的过程就使材料中学者抽象的阐释具体化了,即被“翻译”为了学生熟悉的知识和内容。基于这样的认识,学生便可进行逆向思维,选取世界近现代史的其他某一历史时期(因试题设问并未做出明确要求,因此学生如果继续选择1914年至20世纪70年代,提出不同于材料观点的其他国家发展面向进行阐释,亦可),简要整理其阶段特征和重大历史事件,并据此总结和定义该时期的“国家发展面向”。比如材料讨论的是20世纪,那么学生可能容易想到此前的19世纪。也以此为例制作一张表格进行呈现:
19世纪世界历史演进的主要阶段特征基本反映了该时期国家发展的重要趋势。如两次工业革命是19世纪人类历史发展及各国近代化进程中绕不开的主题,所以用“工业国家”或“工业化国家”定义这一时期国家发展的一个面向,应是比较合理和恰当的。当然,学生如果选择世界近现代史的其他历史时期作答,思路和方法亦是如此。由此可见,建立在特定时空范围内的历史阶段特征分析,对于突破开放性试题至关重要。其实2019年全国卷Ⅱ的历史开放性试题就曾在材料中通过“自然进程”与“人文进程”两条时空坐标及相关史实,呈现出了学者对于19世纪和20世纪世界历史的认识,要求学生站在学者认识的角度,提出自己的见解。该题与2022年全国甲卷第42题考点相似、风格相近,作答时学生都应通过时空定位,回归历史阶段特征进行阐释或论证。但不同的是,后者更注重引导学生进行逆向思维和方法迁移,“对学生深入思考和自主提出观点,宏观认识和把握历史的能力提出了较高要求”。
二、提炼材料信息,明确试题主旨
历史开放性试题的材料呈现和设问形式通常比较新颖,学生解题时,应结合题目设问,有效提炼和总结材料信息,明确试题表达的主旨或中心思想。以2022年全国乙卷的历史开放性试题为例,首先试题在材料方面选取了《后汉书》等史籍中关于东汉良吏与老虎的四则史事记载,内容独特,且以文言文形式呈现,对学生而言在阅读与理解上存在一定的难度。其次题目在设问方面要求学生“阐述从上述材料中发现的历史现象,并得出一个结论”,与全国甲卷直接明确给出“国家发展面向”这一主旨的设问形式相比,全国乙卷的历史开放性试题更加凸显了对学生获取和解读历史信息、分析历史问题和历史探究等学科关键能力的考查。
当然,在往年的全国卷历史开放性试题中,“历史现象”的设问形式已有出现。如2018年全国卷I的42题就曾要求考生从材料中关于《鲁滨逊漂流记》的小说梗概中“提取一个情节,指出它所反映的近代早期重大历史现象,并概述和评价”。那么,何谓历史现象呢?历史现象通常是指历史运动的外部联系和表面特征,是历史本质的外部表现。任何历史过程、人物和事件的发展变化都是通过历史现象表现出来的。历史现象作为一种历史上的客观存在离不开一定的时空、人物活动,以及由此而呈现出来的种种政治、经济、军事和科技文化现象及其影响。简言之,历史现象反映和揭示了历史发展变化的过程,是客观存在的。比如秦始皇统一文字、度量衡等,反映了大一统中央集权制建立的历史现象和趋势;再如明清时期白银成为主要流通货币的史实,其揭示的历史现象应包含明清时期商品经济的发展、全球航路开辟后的中外贸易情况等。
因此,正如2022年全国乙卷这道试题的题干信息所言,“解读史料,获得历史认识,探寻史料表象背后的意蕴,是历史学的魅力所在”。学生作答此题时,需要有效提炼材料中的信息,通过分析对比进而思考试题的主旨,才能准确地概括历史现象,并依据其反映和揭示的客观历史过程或事件,得出历史结论。为便于行文依旧通过一张表格来呈现解题时提炼材料信息的思维过程:
基于上述表格的分析和概括,学生应当进一步思考:为何史籍中记载的东汉时期几位良吏的事迹中均有“以德治虎”的经历呢?回归历史阶段特征,学生其实很容易关联到汉代以来儒学逐渐成为主流和正统思想的史实。但发现,互联网上的一些答案将材料所反映的历史现象概括为“东汉良吏在地方推行德政,使虎患得以解决”。这一作答看似无误,实则并不严谨和准确。因为试题材料虽来源于《后汉书》这样的正史,但不难看出其记载的四则东汉良吏治虎的故事内容相似,且文学色彩浓厚,因此真实性存疑。前文曾提到,历史现象是一种客观存在。既然如此,那么直接用“东汉良吏以德治虎”作为主旨去概括材料反映的历史现象,自然是不恰当的。可见此题也意在考查学生史料实证的核心素养,学生作答时如果没有对提炼后的材料信息进行甄别或辨析,就很难准确地概括出试题的主旨。
2022年全国乙卷这道历史开放性试题的主要学术依据为《历史研究》2014年第3期刊登的孙正军先生的《中古良吏书写的两种模式》一文。该文详细介绍了“猛虎渡河”和“飞蝗出境”两种东汉以来中古史籍中常用以塑造地方良吏形象的书写模式,分析了两种模式出现及被后世长期延续的历史背景。文章认为古史文献中存在的诸多书写模式虽不少出自虚构,但也为研究者们探求真实历史提供了线索。换言之,试题材料中几位东汉地方良吏与老虎的史事,基本遵循了“虎患猖獗—良吏到任—推行德政—猛虎渡水出境(或虎患平息)”的模式化书写。“以德治虎”似乎成为这些人物能以“良吏”身份彪炳史册的一种固定履历或事迹,这应是史家叙史时的有意为之。因此认为这道题表达的主旨,是希望学生能通过材料,意识到汉代以来作为正统思想的儒学及其价值观,对史家叙史及评定历史人物所产生的深刻影响。
此外想到了2018年全国卷Ⅲ的历史开放性试题。其材料通过一张表格,呈现了东汉史学家班固在其所撰的《汉书·古今人表》中,用“上上”“上中”“上下”等九个等级评定部分历史人物的情况,设问要求学生“提出自己的看法,并予以说明”。依据材料,不难分析出作为史家的班固在对历史人物进行等级划分时,主要以儒家思想观念为衡量尺度,这也是作答此题的主要角度。比较而言,2018年与2022年这两道题在材料出处(《汉书》与《后汉书》)、主旨立意等方面非常相近,试题风格一脉相承。这也提醒参与老高考备考的一线教师,精讲往年真题,指导学生在真题中总结、反思和提升是非常有意义的。
“提炼材料信息,明确试题主旨”是作答历史开放性试题的关键过程,这一过程需要学生在学习中不断提升获取和解读历史信息、定位历史时空、史料实证等能力及素养。历史开放性试题通常也被称作“小论文题”,试题主旨的明确也是论点(或观点、看法、认识、见解等)确立的主要依据。有了契合主旨的论点,学生才能结合史实有效展开论述(或阐述、论证等)。
三、规范作答格式,注重叙述逻辑
历史开放性试题虽具备“开放”的属性,但在近些年的备考中应十分重视对学生作答技巧的指导和训练。作答技巧并非是机械、固化的答题套路或模板,而是要培养学生在规范作答格式的基础上,注重历史叙述的逻辑性。
(一)作答格式的规范化
对2018—2022年全国卷历史开放性试题的主要设问形式进行了整理,如表4:
通过上述表格,可以看出全国卷历史开放性试题的设问形式虽然灵活多样,但基本延续着引导学生“发现历史问题并独立提出观点→说明、论证或论述”的考查路径。所以,学生作答时也需认真审读设问要求,遵循“问什么写什么”的格式规范。以2022年全国乙卷的历史开放性试题为例,根据设问要求,结合材料及所学知识,答案如下:
历史现象:《后汉书》等记载的东汉几位地方良吏治理虎患的事迹,体现了史家以儒家思想为准绳的叙史方式。阐述:材料中记载了东汉时期四位良吏治虎的故事。面对地方虎患,其中刘陵和刘平通过推行德政,整顿吏治,造福百姓,使猛虎数月后自行离去;法雄则改变以往官吏张网捕虎的方法,认为对于猛兽也要“恩信宽泽”,施之以“仁”,不能随意捕杀,所以虎患得到改善;童恢在捕虎后,通过教化的方式,使一虎服罪,一虎被释,因此被人称颂。这些东汉良吏成功治理虎患的事迹均体现了儒家仁政、德治等思想。结论:中国古代猛虎形象常与苛政、暴政相对应,如著名的“苛政猛于虎也”。儒家思想是汉代以来中国社会的主流和正统思想,因此,史家在历史叙述时以儒家标准为准绳,“以德治虎”也成为他们有意构建地方良吏形象的常用书写模式。
上述作答由“历史现象”“阐述”和“结论”三部分组成,格式是规范且严谨的。由于开放性试题不设标准答案,所以规范的作答格式体现出了学生对试题的认真审阅,为逻辑化的历史叙述做好了铺垫。
(二)叙述过程的逻辑化
2022年全国甲、乙卷的两道历史开放性试题在设问中分别要求学生对所提出的观点(“国家发展面向”和“历史现象”)进行“阐释”和“阐述”,这是学生作答时需要书写的主体部分。当然,无论是阐释、阐述,还是往年真题设问中经常出现的论述、说明、概述和评价等,但其本质都是历史叙述的过程,都需要学生论从史出、史论结合。在这一过程中,教师应注重培养学生逻辑化的叙史习惯,提升学生的素养和能力。
例如学生从中国古代史的角度出发论证“制度创新有利于国家兴盛”这一观点时,可以列举郡县制、科举制、行省制等史实,按照这些制度产生的时间顺序进行论述,进而避免时序错乱。再如阐述“工业革命推动社会变革”这一论题时,学生应当围绕生产力、生产组织形式、阶级关系、政治关系、世界市场等多个维度展开,使叙述部分有层次、有递进、有条理。又如2022年全国甲卷“国家发展面向”的历史开放性试题,前文曾以其为例讨论了“定位历史时空,回归阶段特征”的解题方法。撰写了答案,以呈现逻辑化的历史叙述过程。
作答示例:
19世纪;国家发展面向:工业国家自由国家
阐释:
工业国家:19世纪,工业革命在主要资本主义国家的进程不断加快,极大地提高了社会生产力,推动了工业资产阶级的崛起,也加速了殖民扩张和世界市场的形成和发展。工业化已成为各国近代化的重要标志。自由国家:伴随着工业革命的进程,资产阶级希望进一步摆脱封建束缚,倡导自由经营、自由竞争和自由贸易,使自由主义成为19世纪各国奉行的主流经济思想。自由主义推动了19世纪资本主义世界市场的形成,加速了垄断组织的出现,但也为资本主义经济大危机的爆发埋下了隐患。
依据设问要求,另选19世纪作为时空对象,并结合这一时期世界历史发展的主要阶段特征和趋势,提出了“工业国家”和“自由国家”两个“国家发展面向”进行阐释。阐释的过程遵循先“工业国家”,后“自由国家”的顺序,原因在于工业革命的开展推动了自由主义的传播和发展,即前者是因,后者是果,存在一定的因果逻辑。而在具体的阐释内容中,也可围绕两个面向所关联史实的背景、特点及影响等展开叙述,力求逻辑清晰、史论结合,突出工业革命和自由主义思想同19世纪国家发展之间的互动关系。因此,叙述过程逻辑化更加直观、清晰地呈现了学生对试题的理解与认识。
综上所述认为学生在作答历史开放性试题时,定位历史时空是前提,明确试题主旨是关键,注重叙述逻辑是技巧,三者缺一不可、相辅相成。当然,任何解题方法或策略绝非万能,历史学科的复习备考,仍要以课程标准为指导,以夯实必备知识、提升学科核心素养及关键能力、精研高考真题为基础。虽然老高考全国卷的时代即将画上句号,但相信在高考改革的浪潮下,历史开放性题型仍会成为新高考命题的重要趋势和内容。
相关试卷
这是一份世界近代史选择题冲刺练01—2023届高三历史三轮冲刺,共8页。试卷主要包含了斯宾格勒在《西方的没落》中提出,《拿破仑法典》第五条规定等内容,欢迎下载使用。
这是一份世界古代史 选择题冲刺练01--2023届高三统编版历史三轮冲刺,共8页。试卷主要包含了恩格斯曾指出,下图为印欧人早期迁徙路线示意图,《汉谟拉比法典》中某条法律规定等内容,欢迎下载使用。
这是一份高考题关于“士族”的考辨 测试题--2023届高三统编版历史三轮冲刺复习,共9页。试卷主要包含了单选题,材料解析题等内容,欢迎下载使用。

