湖南省长沙市青竹湖湘一外国语学校2022-2023学年九年级下学期期中考试语文试题
展开青竹湖湘一外国语学校2022-2023学年度第二学期期中考试
初三语文
一、积累与运用(共18分)
1.【字词积累】下列句子中的字音和字形正确的一项是( )(2分)
A.注意因音近或形似造成的误写,如:“金榜提名”应写成“金榜题名”,“姣姣者”应写成“佼佼者”。
B.注意成语字形的误写,如:“心无旁骛”应写作“心无旁鹜”,“谆谆教诲”不要写作“淳淳教诲”。
C.注意纠正习惯性发音造成的误读,如:“审时度(dù)势”应读成“审时度(duó)势”,“称(chèng)职”不应读成“称(chèn)职”。
D.注意偏旁不同所蕴含的意思不同,如:“贮存”应写作“伫存”,“妄自斐薄”应写作“妄自菲薄”。
2.【词语运用】下列语段中加点词语使用错误的一项是( )(2分)
近年来,长沙市大力发展旅游产业,长沙已成为一座网红打卡城市。每至节假日游客络绎不绝,拉动了整座城市的经济。政府因地制宜,打造出多个热门景点,让游客们流连忘返。长沙还有美轮美奂的小吃,吸引了各地食客。长沙的娱乐产业更是首屈一指,为这座文明古都注入全新的活力。
A.络绎不绝 B.因地制宜 C.美轮美奂 D.首屈一指
3.【病句辨析】下面一段文字选自某同学的随笔,其中没有语病的一项是( )(2分)
书籍是人类进步的阶梯。①在很大程度上,人类精神文明的成果是以书籍的形式保存的。②真正的读者就是通过读书来最大限度地享用这些成果的过程。③通过读书,使我们增长知识,开阔眼界;使我们提升修养,完善自我……④一个人能否成为真正的读者,关键在于他在青少年时期就养成了良好的读书习惯。让好读书、读好书成为一种习惯吧!
A.第①句 B.第②句 C.第③句 D.第④句
4.【表达得体】下列表述中表达得体的一项是( )(2分)
A.小青刚完成了一篇作文,她拿去请老师面批:“李老师,这是我的拙作,请您拜读。”
B.端午节的家宴上,小苗给爷爷奶奶敬酒,她说:“爷爷奶奶,端午节安康!祝你们生活潇洒,心情愉快。步步高升,前‘兔’似锦!”
C.主题班会邀请校长参加,邀请函上这样写:尊敬的羿校长:您好!本周五下午5时整在初三(1)班举行‘健康成长’主题班会,特请您莅临指导。”
D.小湖想借阅同学的笔记,同学回复说:“你没见到我正在看吗?等会儿再说吧。”
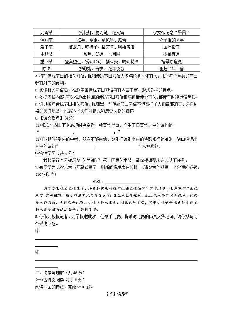
5.【整理归纳】某同学根据下面“中国传统节日知识表”,做出了以下推测,其中说法不正确的一项是( )(2分)
传统节日 | 相关习俗 | 相关故事 |
春节 | 贴春联、挂年画、拜年、吃饺子、吃年糕 | “门神”的故事 |
元宵节 | 赏花灯、猜灯谜、吃元宵 | 汉文帝纪念“平吕” |
清明节 | 扫墓、祭祖、放风筝、踏青 | 介子推的故事 |
端午节 | 赛龙舟、吃棕子、插艾草、喝雄黄酒 | 屈原投江 |
中秋节 | 赏月、祭月、吃月饼 | 嫦娥奔月 |
重阳节 | 登高望远、赏菊吟诗、插茱萸、喝菊花酒 | 桓景除瘟魔 |
除夕 | 放鞭炮、守岁、吃年夜饭 | 驱赶“年”兽 |
A.梳理传统节日的相关习俗,推测传统节日习俗大多与饮食文化有关,几乎每个重要的节日都有对应的食物。
B.阅读相关习俗后,推测中国传统节日习俗具有内容丰富、形式多样的特点。
C.依据表格内容,可以推测出我国的传统节日习俗都与神话传说有关,都带有封建迷信色彩。
D.通过梳理传统节日相关习俗,推测出一些传统节日习俗不但寄托了人们辟邪消灾、迎祥纳福的美好愿望,也表达了人们对祖先和历史人物的缅怀。
6.【诗文整理】(4分)
(1)《次北固山下》表现时序变迁,新事物孕育、产生于旧事物之中的诗句是:“________________,__________________。”
(2)面对即将到来的中考,朋友不够自信,你刚好读到李白的诗歌《行路难》,随口吟诵出其中的诗句”_________________,___________________”来勉励他。
综合性学习(共4分)
我校举行“云端筑梦 艺美翩跹”第十四届艺术节,请你根据要求完成以下任务。
7.有同学为此次艺术节开幕式写了一则新闻将发表在校报上,请你为他拟写一个合适的标题。(10字以内)
标题:_________________
为了丰富校园文化生活,培养和提高我校学生的文化品味和艺术修养,青湖中学“云端筑梦 艺美翩跹”第十四届艺术节于3月29日正式拉开帷幕。此次艺术节包括开幕式、优秀美术作品展、十佳歌手比赛、十佳主持人比赛、闭幕式等活动,其中十佳歌手比赛和十佳主持人比赛都将通过云平台进行直播。
8.你作为校报记者,为了报道此次十佳歌手比赛,将采访比赛的负责人焦老师,请你拟写两个采访问题。
①__________________________________________________________________________________________
②__________________________________________________________________________________________
二、阅读与理解(共46分)
(一)古诗文阅读(共18分)
阅读下面的诗歌,完成9-10题。
【甲】溪居①
[唐]柳宗元
久为簪组②累,幸此南夷③谪。
闲依农圃邻,偶似山林客。
晓耕翻露草,夜榜④响溪石。
来往不逢人,长歌楚天碧。
【注】①这首诗是柳宗元贬官永州时在愚溪之畔筑屋而居时的作品。②簪组:古代官吏的服饰,此指官职。③南夷:古代对南方少数民族的称呼。④夜榜(bàng):夜里行船。榜:船桨。这里用作动词,划船。
9.下列各选项对诗歌的赏析正确的一项是( )(2分)
A.这首五言诗写诗人迁居愚溪后的生活。“久为簪组累,幸此南夷谪”开门见山地道出来永州的原因。
B.“偶似山林客”中的“山林客”是指山林间的客人,“偶似”表明柳宗元已经成为真正的山林隐士。
C.“夜榜响溪石”写诗人荡着小船,游山玩水,天黑才归来,“响”字体现了溪居生活的热闹。
D.“来往不逢人,长歌楚天碧”与“独坐幽篁里,弹琴复长啸”(王维《竹里馆》)表达的情感是完全相同的。
10.品读诗歌,填写下面的表格。(4分)
诗句 | 溪居生活 | 溪居生活的特点 |
闲依农圃邻,偶似山林客。 | 邻近农圃,游赏山林 |
③__________________(2分)
|
晓耕翻露草,夜榜响溪石。 | ①_____________,夜来行船(1分) | |
来往不逢人,长歌楚天碧。 | 独来独往,②____________(1分) |
阅读下面的文言文,完成11-14题。
【乙】灌水之阳有溪焉,东流入于潇水①,原名为冉溪。予以愚触罪②,谪潇水上。爱是溪入二三里得其尤绝者家焉。古有愚公谷,今余家是溪,故更之为愚溪。
愚溪之上,买小丘,为愚丘。自愚丘东北行六十步,得泉焉,又买居之,为愚泉。愚泉凡六穴,合流屈曲而南,为愚沟。遂负土累石,塞其隘,为愚池。池之东为愚堂。其南为愚亭。池之中为愚岛。嘉木异石错置③,皆山水之奇者,以予故,成以愚辱焉。
夫水,智者乐④也。今是溪独见辱于愚,何哉?盖其流甚下,不可以溉灌。又峻急多坻石,大舟不可入也。幽邃浅狭,蛟龙不屑,不能兴云雨,无以利世,而适⑤类于予,然则虽辱而愚之,可也。今予遭有道⑥而违于理,悖于事,故凡为愚者,莫我若也。夫然,则天下莫能争是溪,予得专而名焉。
以愚辞歌愚溪,于是作《八愚诗》,纪于溪石上。
(选自柳宗元《愚溪诗序》,有删改)
【注释】①潇水:在今湖南省永州市道县北,因源出潇山,故称潇水。②以愚触罪:唐宪宗时,柳宗元因参加王叔文政治集团革新失败,被贬永州。愚,指此事。③错置:交错分布,参差错落。④乐(vào):喜爱,喜欢。此句语出自《论语·雍也》:“知者乐水,仁者乐山”。⑤适:恰好。⑧有道:指政治清明的时代。
11.下面对文中字词的理解或推断,有明显错误的一项是( )(2分)
A.“东流入于潇水”中的“东”解释为“向东”,其用法与“潭西南而望”(柳宗元《小石潭记》)中的“西南”相同。
B.“故更之为愚溪”与成语“万象更新”中的“更”意思相同。
C.“居”有“经过”“位于、处在”“居住”“住地、住所”“占据、据有”“停留”等义项,“又买居之”中的“居”应为“占据、据有”之意。
D.“愚溪之上”与“马之千里者”(韩愈《马说》)的“之”用法相同。
12.下列文中画波浪线语句的断句,正确的一项是( )(2分)
A.爱是/溪入二三里/得其尤绝者家焉
B.爱是溪入/二三里得/其尤绝者家焉
C.爱是溪/入二三里/得其尤绝者家焉
D.爱是溪入/二三里得其尤绝者/家焉
13.用现代汉语翻译文中画横线的句子。(3分)
遂负土累石,塞其隘,为思池。
____________________________________________________________________________________________
14.清代诗人沈德潜认为“愚溪诸咏,不怨而怨”,柳宗元的“不怨”和“怨”在甲诗和乙文中是否都有体现呢?请结合具体内容进行分析。(5分)
________________________________________________________________________________________________________________________________________________________________________________________
(二)非文学作品阅读(共6分)
【材料一】
二十四节气是中国古代天文学家和民众在生活和生产实践中总结出来的气候规律,它比较客观地反映了一年四季气温、物候、降雨等方面的变化,对人们依时安排农耕、蚕桑等活动有重要的指导意义。清明是二十四节气之一,按《岁时百问》的说法:“万物生长此时,皆清洁而明净。故谓之清明。”清明一到,气温升高,雨量增多,正是春耕春种的大好时节,所以清明对于古代农业生产而言是一个重要的节气,农谚“清明前后,种瓜点豆”、“植树造林,莫过清明”,正是说的这个道理。
但是,清明作为节日,与纯粹的节气又有所不同。节气是我国物候变化、时令顺序的标志,而节日则包含着一定的风俗活动和某种纪念意义。清明节,又叫踏青节,按阳历来说,它是在每年的4月4日至6日之间,正是春光明媚草木吐绿的时节,也正是人们春游(古代叫踏青)的好时候,所以古人有清明踏青,并开展一系列体育活动的习俗。同时清明节还有祭拜祖先,悼念已逝的亲人的习俗。
【材料二】
清明节成为纪念祖先的节日与寒食节有关,寒食节是中国古代较早的节日,传说是在春秋时代为纪念晋国的忠义之臣介子推而设立的,介子推,是春秋时期晋国人,他跟随晋文公重耳逃亡,又辅佐重耳回国成为晋国的国君,介子推立了大功却不愿接受封赏,带着母亲隐居到了绵山,传说晋文公为了请出介子推而放火烧山,三天后大火熄灭,人们发现背着老母亲的介子推已坐在一棵老柳树下死了。晋文公见状恸哭。装殓时,从树洞里发现一片衣襟上写道:“割肉奉君尽丹心,但愿主公常清明”。为了纪念介子推,晋文公下令将这一天定为寒食节。人们就在寒食这一天禁火、吃冷食以纪念介子推。久而久之,推广到祭拜自己的祖先。后来,由于清明寒食节的日子接近,两者就合二为一了。
【材料三】
祭祖:清明节是春季祭祖最隆重的节日,春天,民间多修补房舍,以防夏季雨漏。由活人联想到逝者,田间坟头经过风吹雨淋,往往塌陷低落,清明节上坟时,铲除坟头杂草,用新土将坟堆加高加固,称为整修阴宅,表现了儿孙对先人的哀思。
踏青:清明正是春光明媚草木吐绿的时节,古人有清明踏青并开展体育活动的习俗。远足踏青中常见的活动有荡秋千、拔河、扑蝶、蹴鞠、登山等,人们在这些户外活动中,或家族合欢,或交友团聚,密切了人与人之间的关系,增强了凝聚力,也表达出对现实生活的热爱。
放风筝:清明节放风筝是最普遍流行的习俗,在古人看来,放风筝不但是一种游艺活动,而且是一种巫术行为:放风筝可以放走秽气。把风筝放上蓝天后,便剪断牵线,任凭清风把它们送往天涯海角,据说这样象征着自己的疾病,秽气都让风筝带走了,会给自己带来好运。
插柳:清明节的另一项民俗活动是插柳,所以又叫“插柳节”,插柳有多种形式:有的插在家里的门楣上,有的戴在头上,柳枝插在门楣上,其文化含义在于辟邪除灾,民间认为这样做是图个吉利,另外柳枝插在门楣上,还意味着家庭兴旺,而把柳枝插在头上,为的是求生保健,青春永驻。中国人喜柳爱柳,柳树是旺盛的生命力的象征。
【材料四】
哀与乐看似难以融合,但清明节作为华夏文明特有的文化符号,实现了两者的并存,这正体现了我们民族的性格和特点,因此,对于清明节这样有着深厚传统文化积淀的节日,我们需要做的是充分了解它的各个内涵。了解这一节日的文化内涵,将促使人们以实际行动去热爱生命,也能让清明节这一传统节日更好地融入现代生活。
(以上材料均改编自网络文章)
15.【理解推断】根据上述材料,下列说法正确的一项是( )(2分)
A.“万物生长此时,皆清洁而明净。故谓之清明。”这句话简练地说出了清明节的习俗特点。
B.传说寒食节是在春秋时代为纪念晋国的忠义之臣重耳而设立的。
C.古人有清明踏青并开展体育活动的习俗。这些户外活动,密切了人与人之间的关系,增强了凝聚力,也表达出对现实生活的热爱。
D.清明节能促使人们以实际行动去热爱生命,这一传统节日已经很好地融入了现代生活。
16.【迁移运用】初三21班的小青同学在清明节前夕设计了一个节日徽标,请你根据材料中的相关知识,帮他说说这样设计的理由。(4分)
________________________________________________________________________________________________________________________________________________________________________________________
(三)文学作品阅读(共14分)
阅读下面的文章,完成17-19题。
父亲归来的那一天
明前茶
①我小时候,父亲归来的那一天,就如彗星降临的那一天一样不可思议。父亲是天文望远镜工程师,上世纪八九十年代,中科院下属的国家级天文台中,不少观测星系的望远镜都是他设计的。设计组装好的望远镜,小心翼翼地运往各地的天文台安装完毕,需要父亲前往调试,确保望远镜的运行达到设计标准。通常,他一出差就会有一个月左右。
②为了避免城市的灯光干扰,各地的天文台都安设在市郊的高山上。父亲去调试望远镜,业余时间会跟当地天文台的工作人员一起种菜,用以改善生活。那年头的人都讲奉献,调试好望远镜,就能观测圆顶,观察浩瀚星空,研究宇宙奥秘,这是让人无比欣喜的事情,所以父亲对出差毫无怨言,我们全家也毫无怨言,因为我和母亲都发现,当父亲归来时,那个木讷、谨慎,甚至有点刻板忧郁的工程师会忽然变得浪漫起来。
③我记得,父亲到陕西天文台调试望远镜,工作结束后正值临潼的石榴丰收,父亲带回了六个硕大的石榴。那是物流极不发达的时代,我们这些江南小孩,从来没有见过那么大的石榴。父亲按照临潼小贩教给他的方法,在石榴果顶上找到一个下刀处,在外皮上轻划了一圈,用力翻开。里面的石榴籽紧紧抱团,晶莹剔透,红润发亮。我们用勺子挖着石榴籽,细细品尝,它的甜是多维的、立体的、丰富的,有些许醇厚甜蜜还有些许酸爽。我终于明白书上说:“我国幅员辽阔,地大物博。”繁密的石榴籽,是在怎样的大地上孕育,才能够散发出如此滋味?这是陕西大地的结晶。那时候,我就立誓要到北方去,看一看与南方黏腻、湿润的气候完全不一样的土地。
④父亲还去过新疆天文台调试望远镜,当时绿皮车要走56个小时的漫长旅程。父亲带足了榨菜、方便面。等他归来时,他居然带着一个大纸箱,难道父亲是带回了新疆的冬不拉?打开纸箱,全家人都笑了,父亲居然带回了新疆的棉花,是生长在棉枝上的一朵一朵的棉花。
⑤父亲说,调试完望远镜,他去城里办事,搭乘老乡的拖拉机,路过浩瀚无边的棉田,被一望无际的丰收场景震撼了,他便用口袋里的清凉油向棉农换了几枝棉花。棉农困惑地问他:要做一副棉手套或者一顶厚棉帽,这点棉花都不够,要不要多送他一点?父亲笑着说:够了,千万别把棉花从棉枝上扯下来,他要让两个女儿看一看,真正的棉花是什么样子。记得那天,我们把家中腌萝卜干的空坛子反复刷洗,接着,父亲将这干燥的棉枝插入罐中,成了家中别致的装饰。掉落的小棉枝子,父亲让我亲手从中扯出棉花来,摸摸里面的棉籽儿,感受自然的神奇。他说:“在新疆,每一地有上万亩这样的棉花。那里的棉花质量之好,做一床棉胎,可以用20年都不会扁塌。”
⑥父亲还去过云南天文台,那次他去调试望远镜,我已经上高三。母亲觉得在这节骨眼儿上,家里的顶梁柱不应该再出长差,但是父亲说,云南天文台的这台望远镜,对研究星系的形成和变化有着特殊意义。只有它装成了,我们对宇宙大尺度结构的研究才能更进一步,所以,他必须去。父亲承诺说,等他归来时,会带给我们惊喜。
⑦父亲去了40天,回来时,带着从花卉市场批发的一箱子白玫瑰花。我们都吃了一惊,这是他一生中第一次给母亲买花。家里没有这么多花瓶,母亲不仅动用了没有赶得及扔掉的白醋瓶,腌腊八蒜的坛子,还抱着余下的玫瑰,四处去送邻居。令人疑惑的是,在一大捆白玫瑰花的上面,父亲还放上了一把蔫掉的硕大花苞,也是洁白的。看上去已经凋谢的花,他为什么还要带回来?父亲说:“你们不懂,这就是成语‘昙花一现’中的昙花呀!”昙花是仙人掌科的植物,都在半夜11点以后开花,两三个小时后,这些花朵就凋谢了,必须从花枝上掰下来,否则下一波花朵就没有力量盛放。昆明人喜欢用昙花做甜汤,父亲买了八朵昙花,想让我们尝一尝昙花汤的味道。
⑧他将昙花的花萼轻轻去掉,把那些柔弱无骨的花瓣用清水反复冲洗,放莲子等配料熬40分钟后,起锅前加入昙花的花瓣。昙花的花瓣,口感又滑又嫩,带着云贵高原上的清气。父亲的背包里,还带着昙花的小苗。花农对他说,昙花其实很好养,只是栽种后需要三四年才会开花。你要学会耐心等待。
⑨这次昆明之行,给父亲带来的最大喜悦,不仅是望远镜的调试成功,还有他归来时,我的高考成绩已经出炉。高过一本线41分的成绩,令他十分满意。他送了我一个礼物作为奖励,是一架迷你天文望远镜,镜片是父亲跟着云南天文台的磨镜师傅学习并磨制的。满月时,用这台小望远镜可以清清楚楚地看到月亮上的环形山,看到清辉四溢的月亮上,有山地,有凹坑,也有被宇宙风暴吹袭后形成的暗影。
⑩我记得,父亲归来那天所带回来的,是外面那个浩瀚无垠的世界。他曾经说过,女孩子成长中最要紧的事,就是不局限于眼前的鸡毛蒜皮、些微得失,要看到地球上的千山万水,春华秋实,看到在宇宙星际之间,我们是一颗多么幸运的尘埃。如果你的视野之内都是乌云,那肯定是因为你站得不够高,眺望得还不够远。归来的那一天,作为父亲,他想给予我的教益,就是如何跳脱个人的狭窄视野,去看待这个世界的别致角度,小到一个石榴、一枝棉花,大到一架望远镜。他做到了。
(选自《北京日报》2021年7月16日,有删减)
17.【梳理概括】文中的父亲用他独有的“浪漫”来助力“我”的成长,请梳理相关情节,补全下面的表格。(2分)
出差省份 | 事件 | 对“我”的影响 |
陕西 | ①_____________________ | 知道了中国的地大物博 |
新疆 | 带回了生长在棉枝上的棉花 | 感受到自然的神奇 |
云南 | 带回昙花的小苗 | ②_____________________ |
18.【分析鉴赏】第⑤段画线句子中的“摸摸”换成“摸”好不好?请阐述理由。(5分)
________________________________________________________________________________________________________________________________________________________________________________________
19.【分析探究】文章以“父亲归来的那一天”作为标题,文中也多次提到“父亲归来的那一天”,请结合文章内容和主旨,分析探究:为什么我会对父亲归来的那一天记忆深刻?(7分)
________________________________________________________________________________________________________________________________________________________________________________________
(四)名著阅读(共8分)
阅读下面的片段,完成20-21题。
【片段一】
当然,世界上到处没有两全之事,一切全赖自己掌握,目的无非是少受些物质烦恼,多一些时间献给学问和艺术,理想的世界始终是理想:无论天南地北,看不上眼的事总是多于看得上眼的。但求不妨碍你的钻研,别的一切也就可以淡然置之。烦闷徒然浪费时间,扰乱心绪,犯不上!你恐怕对这些也想过很多,
旷达了不少吧?
(节选自《傅雷家书》)
【片段二】
我心中始终对你抱着歉意。但愿你这次给我的教育(就是说从和你相处而反映出我的缺点)能对我今后发生作用,把我自己继续改造。尽管人生那么无情,我们本人还是应当把自己尽量改好,少给人一些痛苦,多给人一些快乐。说来说去,我仍抱着“宁天下人负我,毋我负天下人”的心愿。我相信你也是这样的。
(节选自《傅雷家书》)
【片段三】
冬妮娅好奇地倾听着。渐渐地保尔已不感到拘束了,他像对老相识一样把他哥哥离家出走的经过也告诉了冬妮娅。他们俩亲切、兴奋地谈着,谁也没注意到已经在那里坐了好几个小时。最后还是保尔突然想起来该上班了,就跳了起来,说道:“哎呀,该上班了,瞧,我聊得忘了时间了,该我烧锅炉了。达尼罗准会找我的麻烦。”他不安地对冬妮娅说,“哦,再见吧,小姐,我得赶快回去。”
(节选自《钢铁是怎样炼成的》)
【片段四】
因为,我们的曾经死了的大地,
在明朗的天空下
已复活了!
——苦难也已成为记忆,
在它温热的胸膛里
重新漩流着的
将是战斗者的血液。
1937年7月6日
(节选自《复活的土地》)
20.【分析鉴赏】下面的批注,正确的一项是( )(2分)
A.片段一:“目的无非是少受些物质烦恼”体现出傅雷先生告诫孩子一定要节约,让自己得到物质保障。
B.片段二:“宁天下人负我,毋我负天下人”一句话中,体现出傅雷先生博大的胸怀。
C.片段三:此处通过语言描写,体现了保尔是一个有着钢铁般意志的战士。
D.片段四:从“复活”、“苦难”等词语中,既能感受到祖国当时所承受的磨难,也能体会作者内心的绝望与迷茫。
21.【分析探究】《钢铁是怎样炼成的》一书中的主人公保尔•柯察金,他的言行曾激励了一代又一代的年轻人奋勇向前。有人说我们生活在新时代,已经没有必要学习保尔了。你认为呢?请结合以下摘抄语段和书中具体内容,谈谈你的看法。(6分)
摘抄内容:
“人最宝贵的东西是生命。生命对于我们只有一次。一个人的生命应当这样度过:当他回首往事的时候,他不因虚度年华而悔恨,也不因碌碌无为而羞愧——这样,在临死的时候,他能够说:‘我整个的生命和全部精力,都已献给世界上最壮丽的事业——为人类的解放而斗争。’”
________________________________________________________________________________________________________________________________________________________________________________________
三、表达与写作(共56分)
22.请你根据下面的对话,拟写一则通知。(6分)
周老师:小青,本周日(3月19日)要进行体育模拟测试,请你以21班班委会的名义给全班同学写一则通知吧。
小青:老师,周日几点?我们在哪集合?
周老师:上午八点在本班教室集合,然后统一乘车前往长沙实验中学进行测试。
小青:老师,全班同学都要参加吗?
周老师:是的,因病不能参加的需要持病历向年级组熊老师请假。
小青:老师,还有什么要求吗?
周老师:建议同学们穿运动装,跑步鞋,另外根据天气预报,周日降温,请提醒同学们外着冬季校服以免感冒。
小青:好的,我知道了。
周老师:对了,还要提醒他们一定要吃好早餐,以免因低血糖晕倒。这次模拟测试是想检测你们前段时间的训练效果,以便在接下来的训练中查漏补缺。
小青:好的,我这就去写。老师再见!
要求:①信息完整、准确、有效;②语言简明,格式符合要求;③只写正文部分,不超过120字。
通知 初三21班全体同学: ________________________________________________________________________________________________________________________________________________________________________________________ 初三21班班委会 3月17日 |
23.作文(50分)
拿破仑说:“能控制好自己情绪的人,比能拿下一座城池的将军更伟大。”学会控制自己的情绪,这是一个人成熟的重要标志。有的同学往往因控制不好自己的情绪而事后悔恨,他们很想知道如何才能控制好情绪。
请你写一篇文章,讲一讲你在这方面的经历,或者所见所闻所感,让这些同学读了以后受到启发。
要求:①题目自拟,文体不限但不要写成诗歌、戏剧,也不要写成书信体;②不少于600字,不要抄袭,不得套作;③文中不得出现自己的真实姓名、校名等相关信息。
湖南省长沙市开福区青竹湖湘一外国语学校2022-2023学年九年级下学期第一次月考语文试题(原卷版): 这是一份湖南省长沙市开福区青竹湖湘一外国语学校2022-2023学年九年级下学期第一次月考语文试题(原卷版),共11页。试卷主要包含了积累与运用,阅读与理解,被幸运眷顾的人等内容,欢迎下载使用。
湖南省长沙市开福区青竹湖湘一外国语学校中考二模语文试题(含答案): 这是一份湖南省长沙市开福区青竹湖湘一外国语学校中考二模语文试题(含答案),共14页。试卷主要包含了选择题,情景默写,综合性学习,对比阅读,现代文阅读,九品,绿袍,名著阅读,作文等内容,欢迎下载使用。
湖南省长沙市开福区青竹湖湘一外国语学校中考一模语文试题(含答案): 这是一份湖南省长沙市开福区青竹湖湘一外国语学校中考一模语文试题(含答案),共13页。试卷主要包含了【文学积淀】古诗文名句默写等内容,欢迎下载使用。

