2023届湖北省华中师范大学第一附属中学高三5月压轴卷(一)生物试题(含解析)
展开2023届湖北省华中师范大学第一附属中学高三5月压轴卷(一)生物试题
学校:___________姓名:___________班级:___________考号:___________
一、单选题
1.大肠杆菌是动物肠道中常见的寄居菌,其细胞壁中肽聚糖含量低,而脂质含量较高。下列相关说法正确的是( )
A.大肠杆菌细胞壁中的脂质由内质网合成并运输到细胞膜外
B.大肠杆菌细胞壁的成分和含量说明基因通过控制酶的合成控制代谢,进而控制性状
C.大肠杆菌细胞壁具有选择透过性,能让水分子和营养物质优先通过
D.细胞壁是大肠杆菌细胞内外分隔的边界,可在低渗溶液中保护大肠杆菌
2.显微镜技术是生物学中常用的技术,许多实验中的材料在染色后需使用显微镜观察。下列说法正确的是( )
A.用醋酸洋红对花生子叶染色后,可观察到其中的脂肪颗粒
B.观察菠菜叶肉细胞时,用碘液染色后的叶绿体的结构更清晰
C.用甲紫溶液对洋葱根尖分生区染色后,可在高倍镜下观察到染色体、核糖体等结构
D.用荧光染料分别对小鼠和人的细胞染色后再进行诱导融合,可证明细胞膜具有流动性
3.造血干细胞可以分化为白细胞、红细胞、血小板等血细胞。白血病是造血干细胞恶性增殖引起的疾病,这些恶性增殖细胞能够抑制骨髓的正常造血功能,并侵入肝、脾等器官,进而危及患者的生命。下列相关说法正确的是( )
A.造血干细胞和正常白细胞的基因组成相同
B.造血干细胞恶性增殖是血红蛋白基因突变所致
C.成熟的红细胞由于没有线粒体,不能产生ATP
D.捐献造血干细胞会抑制骨髓造血功能,从而影响捐献者的健康
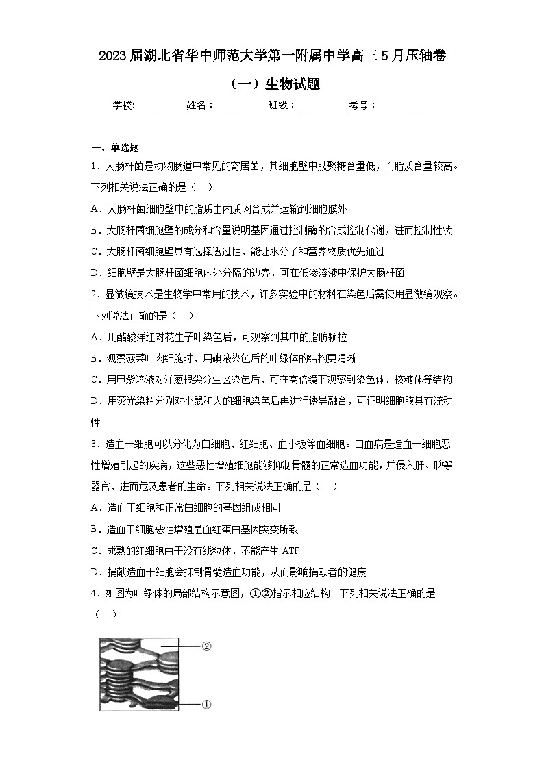
4.如图为叶绿体的局部结构示意图,①②指示相应结构。下列相关说法正确的是( )
A.①上分布着多种光合色素,可用无水酒精将它们分离开
B.在有光的条件下,①可为②提供ATP和NADH
C.光照突然增强,②中C5含量会上升,C3含量会下降
D.①可以增大叶绿体的膜面积,用于附着固定CO2的酶
5.孟德尔利用豌豆杂交实验发现了遗传规律,被称为“遗传学之父”。下列叙述与孟德尔的研究过程相符合的是( )
A.孟德尔成功揭示了基因的分离定律、自由组合定律和伴性遗传规律
B.从一对相对性状到多对相对性状的研究,是孟德尔获得成功的原因之一
C.孟德尔用F1的高茎豌豆与矮茎豌豆杂交,后代出现1:1的分离比,这属于假说—演绎法的演绎推理过程
D.“生物的性状由基因控制,显性基因控制显性性状,隐性基因控制隐性性状”属于孟德尔的假说内容
6.卵细胞的形成过程受到许多因素的调节,组蛋白赖氨酸特异性去甲基化酶KDM1A就是其中一种调节因子,它可以去除赖氨酸上的甲基。为探究这种调节因子的作用,科学家用药物G抑制了KDMIA基因的表达,观察牛卵细胞形成的情况,结果如下表所示。下列说法错误的是( )
药物G浓度/(mmol·L-1)
统计细胞数
极体排出率/%
0
186
88.17±0.65
160
164
65.24士0.38
320
158
51.27±0.35
A.一定范围内,药物G的浓度越大,卵细胞形成率越低
B.卵细胞中的染色体数和DNA分子数均为体细胞的一半
C.由表可知,KDM1A酶可促进卵细胞的形成
D.KDM1A酶可通过影响蛋白质甲基化调节卵细胞的形成
7.实验室获得了黑腹果蝇的两种新纯合体色突变体:黑条体(dd)、黑檀体(ee)。为判断d和e基因的关系,科学家将黑条体与黑檀体杂交,下列相关叙述错误的是( )
A.若后代表型全为野生型,说明d和e是不同基因发生的突变
B.若后代表型全为野生型,说明d和e基因符合基因的自由组合定律
C.若后代表型全为突变型,说明d和e是同一基因发生的突变
D.若后代表型全为突变型,说明d和e基因符合基因的分离定律
8.新冠病毒是一种RNA病毒,其增殖过程如下图所示。下列说法错误的是( )
A.RNA(+)上含有起始密码子和终止密码子
B.a、b、c、d、e均遵循碱基互补配对原则
C.b和e为翻译过程,发生在病毒的核糖体中
D.预防病毒传播要做到戴口罩、多通风、不聚集
9.如图为某细胞有丝分裂的细胞周期示意图,分裂间期可分为G1、S、G2期,其中S期进行DNA复制,G1和G2期主要进行RNA和蛋白质合成。下列说法正确的是( )
A.G1、G2期均有RNA聚合酶和DNA聚合酶参与
B.用蛋白质合成抑制剂处理该细胞后,不影响S期DNA复制过程
C.M期细胞中的染色体数与DNA数的比为1:2
D.同一个体内的不同细胞分裂时,其M期时间可能不同
10.PD-1(程序性死亡受体1)是一种重要的免疫抑制分子,位于活化的T细胞表面。某些肿瘤细胞的细胞膜上有其配体PD-L1,当PD-1和配体PD-L1结合后会启动T细胞的程序性死亡,从而抑制T细胞的炎症活动,防止免疫系统杀死癌细胞。下列相关说法错误的是( )
A.T细胞与肿瘤细胞接触后导致其死亡体现了免疫系统的防卫功能
B.利用基因工程生产配体PD-L1可用于治疗自身免疫性疾病
C.PD-1和配体PD-L1结合体现了细胞膜信息交流的功能
D.研制抗配体PD-L1的单克隆抗体有助于治疗某些癌症
11.向家兔耳缘静脉注射浓盐水后,在其膀胱插入尿管,并记录注射前后单位时间的排尿量。结果显示,注射前的尿量为13滴/min,注射一段时间后的尿量为8滴/min。下列相关叙述错误的是( )
A.注射浓盐水后,家兔垂体合成的抗利尿激素增多
B.注射浓盐水后,家兔细胞外液的渗透压会升高
C.注射浓盐水后,家兔下丘脑渗透压感受器兴奋
D.注射浓盐水后,家兔肾小管对水的重吸收增强
12.糖尿病脑病是中老年糖尿病患者常见的并发症,轻者表现为反应迟钝、记忆力下降,严重者则出现脑血栓、脑中风及老年痴呆等情况,对中老年患者的晚年生活产生极大的影响。小檗碱是中药黄连的有效成分,为探究其对糖尿病脑病的治疗作用,研究者利用糖尿病脑病模型大鼠进行水迷宫实验,主要流程及结果如下图。下列相关叙述错误的是( )
A.该实验的自变量是小檗碱的剂量和不同种类的大鼠
B.大鼠停留在原平台附近的时间与其学习记忆能力呈正相关
C.低、高剂量的小檗碱均能提高糖尿病脑病模型大鼠的学习记忆能力
D.高剂量的小檗碱能使糖尿病脑病模型大鼠的学习记忆能力恢复至正常水平
13.某种野生型蝴蝶的体色是深紫色,现有一个白色纯合品系M,研究人员让该品系M与纯合野生型蝴蝶进行实验,所得F1的体色为深紫色。让F1与品系M进行正反交,后代均有4种表型:深紫色(占45%)、紫色(占5%)、黑色(占5%)和白色(占45%)。下列相关说法正确的是( )
A.控制该种蝴蝶体色的基因不遵循分离定律
B.控制该种蝴蝶体色的基因遵循自由组合定律
C.F1与品系M进行正反交,后代出现紫色和黑色的现象叫性状分离
D.若F1的雄蝶和雌蝶相互交配,F2中白色个体占81/400
14.茉莉酸(JA)是植物应对机械伤害的重要激素,植物受到损伤后释放出JA与细胞膜上受体结合,启动相关基因表达实现对伤害的防御。机械损伤处理野生型和JA受体突变型番茄幼苗,检测叶片细胞中MYC基因和MTB基因的表达情况,结果如下图所示。下列推测合理的是( )
A.MYC蛋白参与植物对伤害的防御过程,MTB蛋白不参与植物对伤害的防御过程
B.MTB蛋白参与植物对伤害的防御过程,MYC蛋白不参与植物对伤害的防御过程
C.MYC、MTB蛋白都参与植物对伤害的防御过程,且MTB是MYC的下游信号
D.MYC、MTB蛋白都参与植物对伤害的防御过程,且MYC是MTB的下游信号
15.二化螟和褐飞虱会在水稻植株上产卵繁殖,导致水稻减产。研究虫害的生长发育规律,能为害虫防治提供科学依据。科研人员在害虫寄生情况不同的4组水稻植株上,放置二化螟,7天后分别测定各组水稻植株上放置的二化螟虫体重量,处理及结果如下图所示。下列相关叙述正确的是( )
A.若施用农药防治害虫,可能诱导害虫产生抗药性变异
B.褐飞虱单独存在时,有利于新放置的二化螟虫体生长
C.二化螟和褐飞虱都在水稻植株上产卵繁殖,它们的生态位完全相同
D.没有褐飞虱和二化螟寄生时,新放置的二化螟的种内竞争最强
16.“窗前修竹霭如云,巧语春禽只听闻”是宋朝孙正平《春日岭南》中对岭南风光的描述。下列相关叙述正确的是( )
A.“修竹”和“春禽”等生物构成了一个生态系统
B.高低错落的修竹体现了群落具有一定的垂直结构
C.“春禽巧语”是通过物理信息调节种间关系和促进种群繁衍
D.诗人通过赏景而写诗体现了生物多样性的潜在价值
17.科学家发现了一种粘杆菌,并从该粘杆菌的代谢产物中提取了粘杆菌素,粘杆菌素可以杀死抗青霉素的超级金黄色葡萄球菌,医学上可用于治疗超级细菌感染。下列相关说法正确的是( )
A.粘杆菌能产生粘杆菌素的根本原因是其细胞中含有合成粘杆菌素的酶
B.粘杆菌素可杀死抗青霉素的超级金黄色葡萄球菌,导致抗青霉素基因频率下降
C.青霉素对金黄色葡萄球菌进行了定向选择,这是新物种形成的必要条件
D.抗青霉素的超级金黄色葡萄球菌的产生说明基因突变可产生进化的原材料
18.1986年,广东湛江农业科学家陈日胜发现海水稻具有很高的科学研究和利用价值,并因此申请了专利,将其定名为“海稻86”。袁隆平院士成立的青岛海水稻研究发展中心以“海稻86”为基础培育了多个植物新品种。下列相关说法正确的是( )
A.将“海稻86”和淡水稻的体细胞进行杂交,培育的新物种具有两种水稻的优良性状
B.对经紫外线照射的“海稻86”的花药进行花药离体培养,可以快速获得纯合的优良品种
C.利用农杆菌转化法可将“海稻86”的抗盐碱基因整合到其他植物细胞的染色体DNA上
D.可通过核酸分子杂交的方法判断导入的“海稻86”的抗盐碱基因是否成功表达
19.中药在我国凭借切实的疗效得到了广泛应用。芍药的主要药效成分是芍药苷,研究人员制备了抗芍药苷的单克隆抗体。下列叙述错误的是( )
A.抗芍药苷的单克隆抗体由淋巴细胞产生
B.抗芍药苷的单克隆抗体的本质是蛋白质
C.抗芍药苷的单克隆抗体可在体外大量制备
D.抗芍药苷的单克隆抗体特异性强、灵敏度高
20.某研究小组的两位同学为研究手机表面和马桶按钮上的微生物,分别取样并进行了微生物培养实验,其过程和结果如下图所示。下列相关说法正确的是( )
A.为了防止杂菌污染,在实验前需要对培养皿、试管和菌悬液等进行灭菌
B.若甲同学还分别检测了两物体表面的微生物数量,则检测值可能比实际值偏小
C.图中的特殊处理是指将无菌棉插入到蒸馏水中,多次换水并振荡
D.造成两甲、乙实验结果不同的原因可能是培养基不同或接种方法不同
二、综合题
21.IRP是一种调节线粒体结构和功能稳定性的蛋白质。为了解IRP对线粒体功能的调节作用和具体机制,科学家进行了相关实验。回答下列问题:
(1)线粒体是进行有氧呼吸第___________阶段的场所,线粒体增加膜面积的方式是___________。
(2)JC10是一种荧光染料,JC10的单体发绿色荧光。正常线粒体发挥功能时,会发生膜电位的变化,变化的膜电位会使得JC10聚合形成多聚体进而发出红色荧光。科学家检测了JC10处理野生型和IRP敲除(不表达)小鼠细胞的荧光情况,结果如图1所示。图中结果说明IRP对线粒体正常发挥功能是必要的,判断依据是___________。
(3)研究发现,IRP敲除小鼠中Hiflα和Hif2α两种蛋白的含量明显高于野生型。为探究IRP敲除小鼠中这两种蛋白的作用,科学家继续进行了实验。抑制剂PX-478和PT-2385可以分别抑制Hiflα和Hif2α两种蛋白的功能。
①测量野生型和IRP敲除小鼠线粒体的耗氧速率,结果如图2所示,说明IRP敲除小鼠线粒体功能障碍的原因主要是___________蛋白含量的提高抑制了有氧呼吸第___________阶段。
②测量LdhA(呼吸作用第一阶段的一种酶)表达量,结果如图3所示,说明IRP敲除小鼠的Hiflα蛋白含量提高后___________(填“促进”或“抑制”)了LdhA的表达。
22.由于雄蚕生殖腺发育所需的营养物质比雌蚕少,因此雄蚕的吐丝量比雌蚕高且蚕丝质量好,养殖雄蚕具有更高的经济效益。但在蚕的卵和幼虫期鉴别雌雄是非常困难的。蚕的卵有黑壳和白壳两种,分别由常染色体上的基因B/b控制。科学家利用X射线处理,将家蚕常染色体上使蚕卵呈黑色的基因B转移到W染色体上,再经一系列处理,获得染色体如丁的雌性个体,流程如下图所示(染色体按实际大小比例画出)。回答下列问题:
(1)经X射线处理,甲到乙的变化属于___________变异。从杂交角度分析,②处理可能是___________。
(2)科学家利用X射线处理黑色卵的个体甲,最终期望获得丁,这样做的意义是___________。
(3)经上述方式处理过的几种雌性个体,它们的卵壳都是___________色的,且它们混杂在一起,无法分辨。请利用题干中涉及的个体,设计一个杂交实验,从上述雌性个体中选出染色体组型为丁型的个体。简述实验操作过程及结果:___________。
23.高原鼠兔是广泛分布于青藏高原上的一种小型啮齿动物,其挖洞造丘、啃食牧草可能引起草地退化。科研人员拟通过植被调控来进行生态防控。回答下列问题:
(1)生态系统是指在一定的空间内,由___________相互作用形成的统一整体。从生态系统的结构上划分,高原鼠兔属于___________。
(2)披碱草是退化草地改良中常用的草种。科研人员在高原鼠兔分布密集草地建立围栏样地,设置鼠害草地、补播草地(即鼠害草地部分区域替换成披碱草)和人工披碱草草地三种样地研究草地植物群落结构的变化对高原鼠兔种群密度的影响。
①通过测定有效洞口数来表示鼠免的种群密度。图1表明,种植披碱草能___________(填“升高”或“降低”)高原鼠兔的种群密度,判断的依据是___________。
②高原鼠兔的食物组成为紫花针茅等植物。据此推测,补播草地和披碱草草地中高原鼠兔种群密度变化的原因是___________。
(3)鼠害天然草地变为补播或人工草地后,原来低矮的草种被高大的披碱草所取代,群落的___________结构发生了改变。继续研究披碱草高度与鼠兔种群密度的关系,图2结果表明随着披碱草高度增加,鼠免种群密度___________(填“增大”或“减小”)。由此推测,高原鼠免喜欢生活在___________(填“视野开阔”或“有高大遮蔽物”)的环境中。
24.幽门螺杆菌是一种常见的人类致病菌,其骨架蛋白MreB通过影响脲酶活性而参与调控其致病性。为了更准确地分离出MreB蛋白,用重叠延伸PCR技术(指在PCR技术的基础上,采用具有互补末端的引物,使PCR产物形成重叠链,通过重叠链的延伸,将不同来源的片段重叠拼接起来的一项技术),将幽门螺杆菌MreB基因中编码终止密码子前的DNA序列与TAP标签(可以标记幽门螺杆菌基因组中任何一个基因,且不会影响基因的表达)进行连接,构建了融合表达蛋白MreB和TAP标签的质粒,实验流程如图所示。据图回答下列问题:
(1)重叠PCR获得带有标签的MreB基因
①获得两种具有重叠片段DNA的过程中,PCR1和PCR2必须在不同的反应体系中,原因是___________。
②PCR3反应体系中所加入的引物是___________。
(2)重组质粒的构建
①为将带有标签的MreB基因定向插入到pK18mobsacB质粒中,需要在引物末端添加限制酶识别序列,据图分析,在引物1添加的序列所对应的限制酶是___________,在引物4添加的序列所对应的限制酶是___________。经过这两种酶酶切的带有标签的MreB基因和pK18mobsacB质粒进行连接时,可选用___________(填“E.ColiDNA连接酶”或“T4DNA连接酶”)
②重组质粒中,KmR基因的作用是___________。
参考答案:
1.B
【分析】基因对性状的控制方式:①基因通过控制酶的合成来影响细胞代谢,进而间接控制生物的性状,如白化病、豌豆的粒形;②基因通过控制蛋白质分子结构来直接控制性状,如镰刀形细胞贫血症、囊性纤维病。
【详解】A、大肠杆菌是原核生物,没有各种复杂的细胞器,没有内质网,A错误;
B、大肠杆菌细胞壁的成分主要是肽聚糖,它的成分和含量说明基因通过控制酶的合成控制代谢,从而控制性状,B正确;
C、细胞膜具有选择透过性,细胞壁不具有,C错误;
D、大肠杆菌细胞内外分隔的边界是细胞膜,D错误。
故选B。
2.D
【分析】检测生物组织中脂肪的实验原理是:脂肪可被苏丹Ⅲ染液染成橘黄色或被苏丹Ⅳ染液染成红色。
【详解】A、观察脂肪颗粒应用苏丹Ⅲ对花生子叶进行染色,A错误;
B、观察菠菜叶肉细胞时,不需要进行染色,B错误;
C、洋葱根尖分生区被甲紫溶液染色后,可观察到染色体,但观察不到核糖体,C错误;
D、用荧光染料分别对小鼠和人的细胞染色后再进行诱导融合,可证明细胞膜具有流动性,D正确。
故选D。
3.A
【分析】同一生物体的所有体细胞都是由同一个受精卵有丝分裂而来的,含有相同的基因,且每个体细胞都含有该生物全部的遗传物质,但由于细胞分化,即基因发生的选择性表达,不同细胞所含的RNA和蛋白质种类有所差别。
【详解】A、同一个体的造血干细胞和正常白细胞都是由同一受精卵发育形成的,它们的基因组成相同,A正确;
B、造血干细胞恶性增殖是造血干细胞中原癌基因和抑癌基因发生突变所致,不是血红蛋白基因突变,B错误;
C、成熟的红细胞没有线粒体,但能通过无氧呼吸产生ATP,C错误;
D、捐献造血干细胞不会抑制骨髓造血功能,因此不会影响捐献者的健康,D错误。
故选A。
4.C
【分析】图中①是基粒(由类囊体垛叠而成),②是叶绿体基质。
【详解】A、无水酒精可提取光合色素,但不能分离色素,A错误;
B、在有光的条件下,①可为②提供ATP和NADPH,不能提供NADH,B错误;
C、光照突然增强,类囊体产生更多的ATP和NADPH,用于还原C3,生成C5,②中C5含量会上升,C3含量会下降,C正确;
D、①可以增大叶绿体的膜面积,但固定CO2的酶不在类囊体膜上,D错误。
故选C。
5.B
【分析】1、基因分离定律的实质:在杂合子的细胞中,位于一对同源染色体上的等位基因,具有一定的独立性;生物体在进行减数分裂形成配子时,等位基因会随着同源染色体的分开而分离,分别进入到两个配子中,独立地随配子遗传给后代。
2、基因自由组合定律的实质是:位于非同源染色体上的非等位基因的分离或自由组合是互不干扰的;在减数分裂过程中,同源染色体上的等位基因彼此分离的同时,非同源染色体上的非等位基因自由组合。
【详解】A、孟德尔未揭示伴性遗传规律,伴性遗传规律由摩尔根发现,A错误;
B、从一对相对性状到多对相对性状的研究,是孟德尔获得成功的原因之一,B正确;
C、孟德尔用F1高茎豌豆与矮茎豌豆杂交,后代出现1:1的分离比,属于假说—演绎法的验证过程,C错误;
D、孟德尔没有提出基因的概念,丹麦生物学家约翰逊提出基因、基因型和表现型的概念,D错误。
故选B。
6.B
【分析】卵细胞是由卵原细胞经过减数分裂形成的雌性生殖细胞。根据题意可知,卵细胞形成过程受到KDM1A的调节。为探索KDM1A的作用,科学家用药物G抑制了KDM1A基因的表达。分析表格中的内容和数据可知,药物G降低了极体排出率,且随药物G浓度的升高,极体排出率明显下降。
【详解】A、一定范围内,药物G的浓度越大,极体排出率越低,即卵细胞形成率越低,A正确;
B、卵细胞中的染色体数为体细胞的一半,但因为还有线粒体,所以DNA分子数不是体细胞的一半,B错误;
C、药物G抑制了KDMIA基因的表达,药物G的浓度越大,KDM1A酶越少,卵细胞形成率越低,说明KDM1A酶可促进卵细胞的形成,C正确;
D、KDM1A酶可去除赖氨酸上的甲基,影响蛋白质甲基化,调节卵细胞的形成,D正确。
故选B。
7.B
【分析】自由组合定律的实质:控制不同对性状的基因分别位于不同对的染色体(非同源染色体)上,在减数分裂时,同源染色体上的等位基因彼此分离,非同源染色体上的非等位基因可以自由组合。
【详解】AB、若后代表型全为野生型,说明d和e是两个等位基因,即不同位点的基因发生的突变,但不能确定这两个基因是否位于一个染色体上,故不能确定它们是否遵循自由组合定律,A正确、B错误;
CD、若后代表型全为突变型,说明d和e是同一位点的基因发生的突变,形成了不同的复等位基因,它们之间遵循分离定律,C正确、D正确。
故选B。
8.C
【分析】分析题图:图示表示新型冠状病毒在宿主细胞内增殖的过程,a、c、d表示RNA复制,b和e表示翻译。
【详解】A、RNA(+)能指导RNA聚合酶合成,即能作为合成蛋白质的模板,所以其上含有起始密码子和终止密码子,A正确;
B、据图可知,a、c、d表示RNA复制,b和e表示翻译,a、b、c、d、e均遵循碱基互补配对原则,碱基互补配对原则都是A-U、C-G,B正确;
C、b和e能合成蛋白质,即为翻译过程,是新冠病毒的增殖过程的中的生理过程,发生在寄主细胞的核糖体上,C错误;
D、预防冠状病毒性肺炎需要戴口罩,勤洗手,勤消毒,多通风,避免人群聚集,生活规律,增强免疫力,D正确。
故选C。
9.D
【分析】细胞周期是连续分裂的细胞从一次分裂完成开始到下一次分裂完成为止,称为一个细胞周期,分为分裂间期和分裂期。分裂间期在前,分裂期在后。分裂间期主要完成DNA分子的复制和有关蛋白质的合成,分裂主要完成染色体的均分,一个细胞周期中分裂间期持续的时间长。
【详解】A、细胞周期分为分裂间期和分裂期,分裂间期可分为G1、S、G2期,其中S期进行DNA复制,G1和G2期主要进行RNA和蛋白质合成,G1期和G2期细胞不合成DNA,因此DNA聚合酶不参与G1期和G2期的物质合成,而是参与S期,A错误;
B、G1期会形成S期需要的相关酶类,所以用蛋白质合成抑制剂处理后,会影响S期DNA复制过程,B错误;
C、M期细胞中的前期和中期染色体数与DNA数的比为1:2,后期和末期的染色体数与DNA数的比为1:1,C错误;
D、同一个体内的不同细胞分裂时,其M期时间可能不同,如人的肝细胞和宫颈癌细胞的分裂间期和分裂期时间不同,D正确。
故选D。
10.A
【分析】根据题意,正常情况下,PD-1是T细胞表面的特异性受体,可以识别肿瘤抗原。PD-1识别吞噬细胞处理呈递的肿瘤抗原后,可以增殖分化出记忆T细胞和细胞毒性T细胞,细胞毒性T细胞可以识别并攻击肿瘤细胞,引起肿瘤细胞的裂解死亡。当肿瘤细胞表面的PD- L1通过与T细胞表面的PD-1蛋白特异性结合,抑制T细胞增殖分化,从而逃避免疫系统的攻击。
【详解】A、T细胞与肿瘤细胞接触后导致其死亡体现了免疫系统监视功能,A错误;
B、配体PD-L1可使T细胞凋亡,降低免疫能力,所以利用基因工程生产配体PD-L1可以治疗自身免疫性疾病,B正确;
C、PD-1和配体PD-L1结合体现了T细胞与癌细胞细胞膜信息交流的功能,C正确;
D、抗配体PD-L1的单克隆抗体可以抑制配体PD-L1,防止T细胞凋亡,有助于治疗某些癌症,D正确。
故选A。
11.A
【分析】体内失水过多或食物过咸时:细胞外液渗透压升高→下丘脑感受器受到刺激→垂体释放抗利尿激素多→肾小管、集合管重吸收增加→尿量减少,同时大脑皮层产生渴觉(饮水)。
【详解】注射浓盐水后,家兔细胞外液的渗透压会升高,下丘脑渗透压感受器会受到刺激产生兴奋。这个刺激一方面传至大脑皮层,通过产生渴觉来直接调节水的摄入量;另一方面促使下丘脑分泌、垂体释放的抗利尿激素增加,从而促进肾小管和集合管对水分的重吸收,减少了尿量的排出,保留了体内的水分使细胞外液的渗透压趋向于恢复正常,BCD正确,A错误。
故选A。
12.D
【分析】胰岛素是由胰岛分泌的。它能促进血糖(血液中的葡萄糖)合成糖原,加速血糖分解,从而降低血糖浓度。人体内胰岛素分泌不足时,血糖合成糖原和血糖分解的作用就会减弱,结果会导致血糖浓度升高而超过正常值,一部分血糖就会随尿排出体外,形成糖尿病。
【详解】A、由图可知,该实验三组模型大鼠中自变量是小檗碱的剂量,正常大鼠与模型大鼠对比,自变量是不同种类的大鼠,A正确;
B、依题意,大鼠停留在原平台附近的时间与其学习记忆能力呈正相关,B正确;
C、与生理盐水组对照,低、高剂量的小檗碱处理都会导致大鼠停留在原平台附近的时间增加,故低、高剂量的小檗碱均能提高糖尿病脑病模型大鼠的学习记忆能力,C正确;
D、高剂量的小檗碱能使大鼠停留在原平台附近的时间增加,但无法增加到正常大鼠水平,所以也无法使糖尿病脑病模型大鼠的学习记忆能力恢复至正常水平,D错误。
故选D。
13.D
【分析】品系M与纯合野生型蝴蝶进行正反交实验,所得F1的体色均为深紫色,说明控制蝴蝶的体色的基因位于常染色体上。
【详解】A、依题意,品系M与纯合野生型蝴蝶进行实验,所得F1的体色为深紫色。F1与品系M进行正反交,后代均有4种表型:深紫色(占45%)、紫色(占5%)、黑色(占5%)和白色(占45%),说明控制该种蝴蝶的体色的基因有两对:A、a和B、b,且A、B连锁,a、b连锁,且它们还会发生互换,F1基因型为AaBb,产生的配子的基因型及比例为AB:Ab:aB:ab=45:5:5:45,它们遵循分离定律,但不遵循自由组合定律,A、B错误;
C、F1自交,同时显现出显性性状和隐性性状的现象叫作性状分离,C错误;
D、若F1的雄蝶和雌蝶相互交配,F2中白色个体(基因型为aabb)占9/20×9/20=81/400,D正确。
故选D。
14.C
【分析】本实验的自变量为番茄幼苗的种类,因变量为MYC基因和MTB基因的表达情况。
【详解】AB、从图中看,MYC蛋白和MTB蛋白的基因表达水平都在植物受机械损伤处理后增加,所以它们都参与植物对伤害的防御过程,A、B错误;
CD、从图中看,MYC蛋白的基因表达水平较MTB蛋白的基因表达水平更早升高,所以MTB是MYC的下游信号,C正确、D错误。
故选C。
15.B
【分析】1、突变和基因重组产生生物进化的原材料;自然选择使种群的基因频率发生定向的改变并决定生物进化的方向。
2、一个物种在群落中的地位或作用,包括所处的空间位置,占用资源的情况,以及与其他物种的关系等,称为这个物种的生态位。
【详解】A、农药是对产生抗药性的变异害虫进行选择,而不是诱导其产生抗药性变异,A错误;
B、由图可知,褐飞虱单独存在时(3组),二化螟虫体平均重量最大,所以褐飞虱单独存在时有利于新放置的二化螟虫体生长,B正确;
C、二化螟和褐飞虱的生态位不完全相同,C错误;
D、第1组(没有褐飞虱和二化螟寄生)水稻植株上放置的二化螟虫体体重较重,不能得出新放置的二化螟的种内竞争最强的结论,D错误。
故选B。
16.C
【分析】生态系统的功能包括能量流动、物质循环和信息传递,三者缺一不可;物质循环是生态系统的基础,能量流动是生态系统的动力,信息传递则决定着能量流动和物质循环的方向和状态;信息传递是双向的,能量流动是单向的,物质循环具有全球性。生态系统中的组成成分越多,营养结构就越复杂,生态系统的自动调节能力就越强,其抵抗力稳定性就越强,相反的其恢复力稳定性就越弱。
【详解】A、修竹和春禽等生物不能构成一个生态系统,A错误;
B、群落的垂直结构是指群落中不同生物在垂直方向呈分层状态,只有竹子不能体现垂直结构,B错误;
C、“春禽巧语”是通过物理信息调节种间关系和促进种群繁衍,维持生态平衡,C正确;
D、诗人通过赏景而写诗体现了生物多样性的直接价值,D错误。
故选C。
17.D
【分析】在抗生素刚被使用的时候,能够杀死大多数类型的细菌。但少数细菌由于变异而具有抵抗抗生素的特性,不能抗生素杀死而生存下来,并将这些特性遗传给下一代。因此,下一代就有更多的具有抗药性的个体,经过抗生素的长期选择,使得有的细菌已不再受其的影响了,超级细菌--耐甲氧西林金黄色葡萄球菌的产生是抗生素对细菌的变异进行选择的结果其,实质是种群的基因频率发生了定向的改变。
【详解】A、粘杆菌能产生粘杆菌素的根本原因是其细胞中含有合成粘杆菌素的酶的基因,A错误;
B、粘杆菌素可杀死抗青霉素与不抗青霉素的超级金黄色葡萄球菌,对抗青霉素基因频率没有影响,B错误;
C、生殖隔离是新物种形成的必要条件,C错误;
D、金黄色葡萄球菌能发生基因突变,产生进化的原料,抗青霉素的超级金黄色葡萄球菌的产生说明基因突变可产生进化的材料,D正确。
故选D。
18.C
【分析】农杆菌中Ti质粒上的T-DNA(可转移DNA)可以转移到受体细胞中,并整合到受体细胞染色体的DNA中。根据农杆菌的这一特性,如果将目的基因插入到Ti质粒的T-DNA中,通过农杆菌的转化,目的基因可以进入植物细胞,并插入到植物细胞的染色体DNA中,从而使目的基因的遗传特性得以稳定保持和表达。
【详解】A、将“海稻86”和淡水稻的体细胞进行杂交,可以培育含有两种水稻性状的物种,但不能保证都是优良性状,A错误;
B、对经紫外线照射的“海稻86”的花药进行花药离体培养,可以获得单倍体,但不能获得纯合的优良品种,要获得纯合的个体可能需要用秋水仙素处理,B错误;
C、将重组DNA分子导入植物细胞常用农杆菌转化法,利用农杆菌转化法可将“海稻86”的抗盐碱基因整合到其他植物细胞的染色体DNA上,C正确;
D、可通过核酸分子杂交的方法判断“海稻86”的抗盐碱基因是否导入或是否转录,不能判断是否成功表达,成功表达一般通过抗原-抗体杂交的方法,D错误。
故选C。
19.A
【分析】单克隆抗体制备的基本步骤:对小鼠进行免疫→提取B淋巴细胞→将B淋巴细胞与骨髓瘤细胞融合→通过筛选、克隆化培养和扩大化培养→最终注入小鼠体内→从腹腔腹水中提取单克隆抗体。
【详解】A、抗芍药苷的单克隆抗体制备过程:取免疫后的小鼠脾脏细胞和骨髓瘤细胞置于离心管中,加入PEG促进细胞融合。融合后的细胞加入选择培养液中培养一周,而后进行专一抗体检测筛选出符合要求的杂交瘤细胞进行克隆化培养,最终获得与芍药苷特异性结合的单克隆抗体,因此抗芍药苷的单克隆抗体由杂交瘤细胞产生,A错误;
B、抗体是一种免疫球蛋白,单克隆抗体也是抗体,它的本质是蛋白质,B正确;
C、将杂交瘤细胞在体外培养,可大量制备抗芍药苷的单克隆抗体,C正确;
D、单克隆抗体由单个B淋巴细胞进行无性繁殖形成的细胞系所产生出的,化学性质单一、特异性强的抗体,具有特异性强、灵敏度高,并可能大量制备的特点,D正确。
故选A。
20.B
【分析】 微生物常见的接种的方法:
(1)平板划线法:将已经熔化的培养基倒入培养皿制成平板,接种,划线,在恒温箱里培养。在线的开始部分,微生物往往连在一起生长,随着线的延伸,菌数逐渐减少,最后可能形成单个菌落。
(2)稀释涂布平板法:将待分离的菌液经过大量稀释后,均匀涂布在培养皿表面,经培养后可形成单个菌落。
【详解】A、在实验前不能对菌悬液进行灭菌,A错误;
B、甲和乙同学用的都是稀释涂布平板法,当两个或多个菌落长在一起时,只能计为一个菌落,检测值可能比实际值偏小,B正确;
C、制菌悬液时要用无菌水,C错误;
D、两实验结果截然不同,可能是取样部位或取样时间不同,D错误。
故选B。
21.(1) 二和三 内膜向内折叠形成嵴
(2)IRP敲除小鼠的红色荧光强度(JC10多聚体)低于野生型,绿色荧光强度(JC10单体)高于野生型
(3) Hif2α 三 促进
【分析】有氧呼吸第一阶段:细胞质基质,C6H12O6 2丙酮酸+4[H]+少量能量。第二阶段:线粒体基质,2丙酮酸+6H2O 6CO2+20[H]+少量能量。第三阶段:线粒体内膜 24[H]+6O2 12H2O+大量能量。
【详解】(1)细胞质基质中进行有氧呼吸第一阶段,线粒体中进行有氧呼吸第二和第三阶段,线粒体内膜向内折叠形成嵴,大大增加了膜面积,为酶提供了大量的附着位点。
(2)由题意可知,JC10单体发绿色荧光,JC10多聚体发红色荧光,据图分析,IRP敲除(不表达)小鼠的红色荧光强度(JC10多聚体)低于野生型,而绿色荧光强度高于野生型,说明IRP对线粒体正常发挥功能是必要的。
(3)①PX-478和PT-2385可以分别抑制Hiflα和Hif2α两种蛋白的功能。图2显示,IRP敲除小鼠的耗氧速率明显降低,而IRP敲除+PT-2385组小鼠的耗氧速率明显上升,IRP敲除+PX-478组小鼠的耗氧速率与IRP敲除小鼠组相比无明显差异,可知Hif2α蛋白含量的提高限制了小鼠线粒体的耗氧速率,而氧气参与的是有氧呼吸第三阶段。
②IRP敲除+PX-478组LdhA相对表达量低于IRP敲除+PT-2385组,说明IRP敲除小鼠的Hiflα蛋白含量提高后促进了LdhA的表达。
22.(1) 染色体(结构) 让乙与白壳卵发育成的雄性杂交产生F1
(2)让丁与白壳卵发育成的个体杂交,丁产生的卵中呈黑色的都是会发育成雌性个体的卵,白色的卵会发育成雄性,通过卵的颜色可以将子代中雄蚕选出来,且雌性个体产生的后代同理
(3) 黑 将上述处理过程获得的黑壳卵发育的各个雌性个体分别与一只白壳卵发育雄性个体交配,观察其子代产生的卵壳颜色及由卵发育的个体的性别,若其产生的黑色卵都发育成雌性个体,白色卵都发育成雄性个体,则该雌性个体即为染色体组型为丁的个体(“若其产生的黑色卵都发育成雌性个体”)
【分析】染色体变异是指染色体结构和数目的改变.染色体结构的变异主要有缺失、重复、倒位、易位四种类型,易位是指非同源染色体之间发生染色体片段转移的现象。
【详解】(1)经X射线处理,甲到乙的变化是基因从常染色体转移到W染色体,属于染色体结构变异中的易位现象,②处理使其有了b基因,所以很可能是与有b基因的个体,即白壳卵发育的个体杂交产生的。
(2)据图可知,科学家利用X射线处理,将家蚕常染色体上使蚕卵呈黑色的基因B转移到W染色体上,再经一系列处理,获得染色体如丁的雌性个体,让丁(bbZBW)与白壳卵发育成的个体(bbZZ)杂交,丁产生的卵中呈黑色(bbZBW)的都是会发育成雌性个体的卵,白色的卵(bbZZ)会发育成雄性,通过卵的颜色就可以将子代中雄蚕选出来,且雌性个体产生的后代也是如此。
(3)经上述方式处理过雌性个体,都有B基因,所以它们的卵壳都是黑色的。上述方式处理得到的个体基因型各不相同,测交方式检验,即将上述处理过程获得的黑壳卵发育的各个雌性个体分别与一只白壳卵发育雄性(bbZZ)个体交配,观察其子代产生的卵壳颜色及由卵发育的个体的性别,若其产生的黑色卵都发育成雌性个体,白色卵都发育成雄性个体,则该雌性个体即为染色体组型为丁的个体(“若其产生的黑色卵都发育成雌性个体”)。
23.(1) 生物群落与它的非生物环境 消费者
(2) 降低 与鼠害草地相比,补播草地和披碱草草地的总洞口数和有效洞口数下降,且披碱草草地的总洞口数和有效洞口数下降更显著 披碱草与原有植物形成竞争关系,导致高原鼠兔可利用的食物资源减少
(3) 空间(垂直)结构和水平 减小 视野开阔
【分析】1、生态系统的组成成分包括生产者、消费者、分解者、非生物的物质和能量。
2、由图1可知,从洞口数判断,补播草地和披碱草草地可降低高原鼠兔的种群密度。
3、由图2可知,随着披碱草高度增加,洞口数减少,高原鼠兔的种群密度降低。
【详解】(1)生态系统是指在一定的空间内,由生物群落与它的非生物环境相互作用形成的统一整体。从生态系统的结构上划分,高原鼠兔属于消费者。
(2)①结合图1分析,与鼠害草地相比,补播草地和披碱草草地的总洞口数和有效洞口数下降,且披碱草草地的总洞口数和有效洞口数下降更显著,可知种植披碱草能降低高原鼠兔的种群密度。
②紫花针茅等植物与披碱草竞争阳光、水分和无机盐,导致紫花针茅等植草竞争阳光、水分和无机盐,导致紫花针茅等植物的种群密度下降,高原鼠兔可利用的食物资源减少,从而导致高原属兔的种群密度下降。
(3)鼠害天然草地变为补播或人工草地后,原来低矮的草种被高大的披碱草所取代,群落的垂直结构和水平结构均发生了改变。图2结果表明随着披碱草高度增加,鼠兔种群密度逐渐减小。可以得出,高原鼠兔喜欢生活在视野开阔的环境中。
24.(1) 引物2和引物3中存在互补配对的片段,置于同一反应体系时,它们会发生结合而失去作用 引物1、引物4
(2) SmaI XhoI T4DNA连接酶 为了鉴别受体细胞中是否含有目的基因,从而将含有目的基因的细胞筛选出来
【分析】基因工程技术的基本步骤:(1)目的基因的获取:方法有从基因文库中获取、利用PCR技术扩增和人工合成。(2)基因表达载体的构建:是基因工程的核心步骤,基因表达载体包括目的基因、启动子、终止子和标记基因等。(3)将目的基因导入受体细胞:根据受体细胞不同,导入的方法也不一样。(4)目的基因的检测与鉴定。
【详解】(1)①重叠延伸PCR技术是指在PCR技术的基础上,采用具有互补末端的引物,使PCR产物形成重叠链,通过重叠链的延伸,将不同来源的片段重叠拼接起来的一项技术,而引物2和引物3中存在互补配对的片段,置于同一反应体系时,它们会发生结合而失去作用。
②分析题意可知,PCR3是为了获得融合表达蛋白MreB和TAP标签的质粒,所以应选择引物1和引物4。
(2)①要将带有标签的MreB基因定向插入到pK18mobsacB质粒中启动子之后,终止子之前,则不能选择EcoRI,在引物1添加的序列所对应的限制酶只能是SmaI,在引物4添加的序列所对应的限制酶只能是XhoI;两种连接酶中E.coliDNA连接酶只能连接黏性末端,而T4DNA连接酶既可以连接黏性末端,也可以连接平末端,故选择T4DNA连接酶。
②重组质粒中,KmR基因是标记基因,其作用是为了鉴别受体细胞中是否含有目的基因,从而将含有目的基因的细胞筛选出来。
2023-2024学年湖北省武汉市华中师范大学第一附属中学高三上学期期中生物试题含解析: 这是一份2023-2024学年湖北省武汉市华中师范大学第一附属中学高三上学期期中生物试题含解析,文件包含湖北省武汉市华中师范大学第一附属中学2023-2024学年高三期中生物试题原卷版docx、湖北省武汉市华中师范大学第一附属中学2023-2024学年高三期中生物试题Word版含解析docx等2份试卷配套教学资源,其中试卷共37页, 欢迎下载使用。
湖北省华中师范大学第一附属中学2023届高三下学期5月压轴卷(一)(T8联盟)生物 PDF版含解析: 这是一份湖北省华中师范大学第一附属中学2023届高三下学期5月压轴卷(一)(T8联盟)生物 PDF版含解析,文件包含压轴一生物答案和解析pdf、湖北省华中师范大学第一附属中学2023届高三下学期5月压轴卷一生物试卷pdf等2份试卷配套教学资源,其中试卷共9页, 欢迎下载使用。
2023届湖北省华中师范大学第一附属中学高三下学期5月压轴卷(一)生物试卷及答案: 这是一份2023届湖北省华中师范大学第一附属中学高三下学期5月压轴卷(一)生物试卷及答案,共13页。

