资料中包含下列文件,点击文件名可预览资料内容
还剩7页未读,
继续阅读
重庆市2022-2023学年度高考模拟试题(九)语文试题+答题卡+答案3份
展开
这是一份重庆市2022-2023学年度高考模拟试题(九)语文试题+答题卡+答案3份,文件包含重庆市2022-2023学年度高考模拟试题九语文试题pdf、重庆市2022-2023学年度高考模拟试题九语文答案pdf、答题卡pdf等3份试卷配套教学资源,其中试卷共18页, 欢迎下载使用。
相关试卷
2023届重庆市巴蜀中学高考适应性月考卷(九)语文试题含答案:
这是一份2023届重庆市巴蜀中学高考适应性月考卷(九)语文试题含答案,共19页。
2023届重庆市巴蜀中学高三下学期高考模拟检测(九)语文试题含解析:
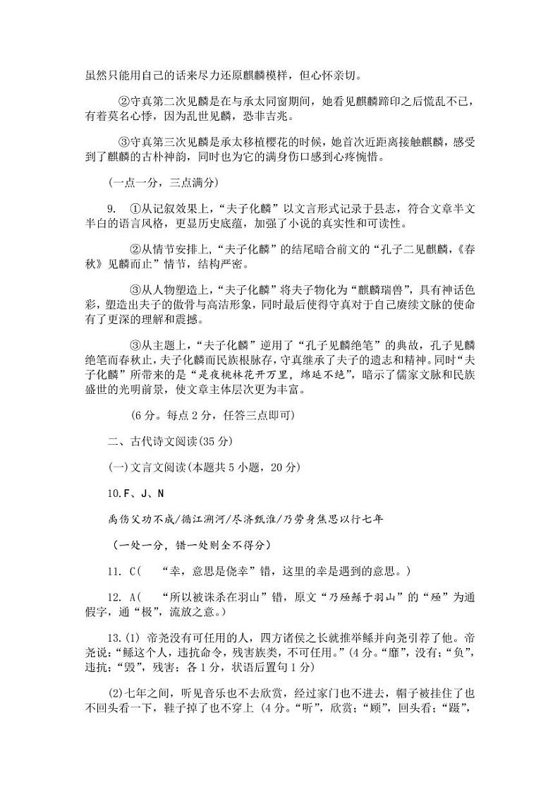
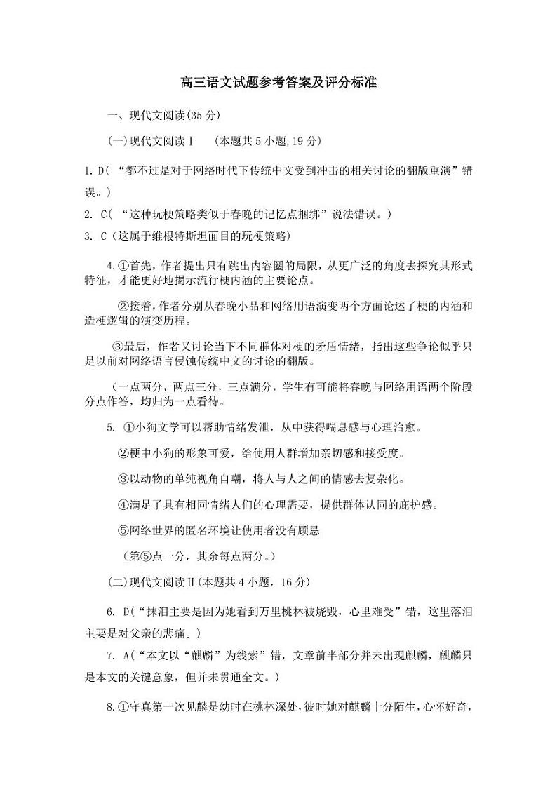
这是一份2023届重庆市巴蜀中学高三下学期高考模拟检测(九)语文试题含解析,共26页。试卷主要包含了 请简要分析材料一的论证思路, 鲁哀公西狩获麟等内容,欢迎下载使用。
2023届重庆市巴蜀中学校高考适应性模拟考试卷(九)语文试题:
这是一份2023届重庆市巴蜀中学校高考适应性模拟考试卷(九)语文试题,共30页。

