浙江省金华市东阳市2023届高三历史5月模拟试题(Word版附解析)
展开浙江省金华市十校2024届高三历史上学期11月月考试题(Word版附解析): 这是一份浙江省金华市十校2024届高三历史上学期11月月考试题(Word版附解析),共19页。
浙江省金华市十校2024届高三历史上学期一模(期中)试题(Word版附答案): 这是一份浙江省金华市十校2024届高三历史上学期一模(期中)试题(Word版附答案),共10页。
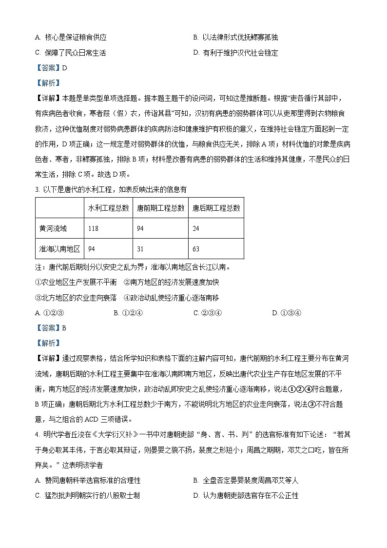
浙江省金华市东阳市千祥高级中学2022-2023学年高一历史下学期期中复习(二)试题(Word版附解析): 这是一份浙江省金华市东阳市千祥高级中学2022-2023学年高一历史下学期期中复习(二)试题(Word版附解析),共21页。试卷主要包含了选择题等内容,欢迎下载使用。

