湖北省圆创教育2022-2023学年高三下学期第五次联考生物试题+Word版含答案
展开2023届高三五月联合测评
生物学试卷
本试题共8页,24题。满分100分。考试用时75分钟。 2023年5月11日下午
★祝考试顺利★
注意事项:
1. 答卷前,考生务必将自己的姓名、准考证号填写在答题卡上。
2. 回答选择题时,选出每小题答案后,用2B铅笔把答题卡上对应题目的答案标号涂黑。如需改动,用橡皮擦干净后,再选涂其他答案标号。回答非选择题时,用签字笔或钢笔将答案写在答题卡上。写在本试卷上无效。
3. 考试结束后,将本试卷和答题卡一并交回。
一、单项选择题:本题含20小题,每小题2分,共40分。
1. 生物学实验中通常利用适当的物理或化学原理对物质进行提取、分离或鉴定。下列叙述正确的是
A. 利用物质与斐林试剂所产生的颜色反应不同,分离还原糖与脂肪
B. 利用物质在无水乙醇中的扩散速率不同,分离绿叶中的色素
C. 利用物质与二苯胺试剂的颜色反应,初步鉴定DNA
D. 利用带电分子在凝胶中的溶解度不同,鉴定PCR的产物
2. 草地贪夜蛾是一种迁徙性害虫,取食小麦、大豆等多种作物,严重危害了我国的粮食安全。下列控制草地贪夜蛾危害的方法中,不属于生物防治的是
A. 喷施病原微生物类杀虫剂“以菌治虫”杀灭草地贪夜蛾
B. 利用黑光灯、捕虫网等装置捕杀草地贪夜蛾成虫
C. 利用人工合成的昆虫性信息素诱捕草地贪夜蛾雄虫
D. 田间投放草地贪夜蛾的寄生性天敌或捕食性天敌
3. “铁死亡”是一种铁依赖的程序性死亡,其本质为细胞内亚铁离子含量增多引发膜脂质过氧化物大量积累,破坏膜结构的完整性及部分生物大分子导致细胞死亡。下列叙述正确的是
A. “铁死亡”与细胞凋亡类似,均属于由遗传机制决定的细胞坏死
B. 巨噬细胞吞噬衰老的红细胞释放亚铁离子,可实现铁元素的循环利用
C. 膜脂质过氧化物大量积累后,会增强生物膜的流动性
D. 与细胞自噬不同,“铁死亡”不利于生物体稳态的维持
4. 不同药物的抗菌机制如表所示,下列叙述正确的是
药物
抗菌机制
红霉素
能与核糖体结合,抑制肽链的延伸
环丙沙星
抑制细菌DNA的复制
利福平
抑制细菌RNA聚合酶的活性
万古霉素
抑制细菌细胞壁的合成
A. 红霉素起到抗菌作用的原因是阻断和抑制了细菌蛋白质的合成
B. 环丙沙星可用于抑制艾滋病病毒、流感病毒在人体细胞内的增殖
C. 利福平抑制细菌RNA聚合酶的活性,阻断了细菌DNA的翻译过程
D. 万古霉素阻断了构成细菌细胞壁的几丁质合成,从而抑制细菌增殖
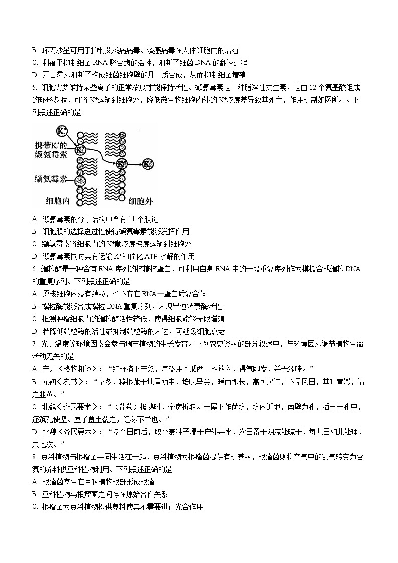
5. 细胞需要维持某些离子的正常浓度才能保持活性。缬氨霉素是一种脂溶性抗生素,是由12个氨基酸组成的环形多肽,可将K+运输到细胞外,降低微生物细胞内外的K+浓度差导致其死亡,作用机制如图所示。下列叙述正确的是
A. 缬氨霉素的分子结构中含有11个肽键
B. 细胞膜的选择透过性使得缬氨霉素能够发挥作用
C. 缬氨霉素将细胞内的K+顺浓度梯度运输到细胞外
D. 缬氨霉素同时具有运输K+和催化ATP水解的作用
6. 端粒酶是一种含有RNA序列的核糖核蛋白,可利用自身RNA中的一段重复序列作为模板合成端粒DNA的重复序列。下列叙述正确的是
A. 原核细胞内没有端粒,也不存在RNA—蛋白质复合体
B. 端粒酶能够合成端粒DNA重复序列,表现出逆转录酶活性
C. 推测肿瘤细胞内的端粒酶活性较低,使得细胞能够无限增殖
D. 若降低端粒酶的活性或抑制端粒酶的表达,可延缓细胞衰老
7. 光、温度等环境因素会参与调节植物的生长发育。下列农史资料的部分叙述中,与环境因素调节植物生命活动无关的是
A. 宋元《格物粗谈》:“红柿摘下未熟,每篮用木瓜两三枚放入,得气即发,并无涩味。”
B. 元初《农书》:“至冬,移根藏于地屋荫中,培以马粪,暖而即长,高可尺许,不见风日,其叶黄嫩,谓之韭黄。”
C. 北魏《齐民要术》:“(葡萄)极熟时,全房折取。于屋下作荫坑,坑内近地,凿壁为孔,插枝于孔中,还筑孔使坚。屋子置土覆之,经冬不异也。”
D. 北魏《齐民要术》:“冬至日前后,取小麦种子浸于户外井水,次日置于阴凉处晾干,每九日如此处理,共七次。”
8. 豆科植物与根瘤菌共同生活在一起,豆科植物为根瘤菌提供有机养料,根瘤菌则将空气中的氮气转变为含氮的养料供豆科植物利用。下列叙述正确的是
A. 根瘤菌寄生在豆科植物根部形成根瘤
B. 豆科植物与根瘤菌之间存在原始合作关系
C. 根瘤菌为豆科植物提供养料使其不需要进行光合作用
D. 豆科植物与根瘤菌之间相互依存是协同进化的结果
9. 秸秆好氧堆肥利用微生物的降解作用将秸秆“变废为宝”,堆内温度通常在40~65℃,一般分为升温阶段、高温阶段、降温阶段及腐熟阶段。下列叙述错误的是
A. 秸秆堆肥过程中微生物可能会分泌一些胞外酶,如纤维素酶
B. 升温阶段中,微生物将有机物分解为H2O、CO2等物质时会释放热量
C. 室外堆肥时,高温阶段的嗜热微生物完全取代了升温阶段的嗜温微生物
D. 与秸秆就地焚烧相比,秸秆堆肥可以有效减少化肥使用和环境污染
10. 为研究种子萌发过程中不同化学物质的调节作用,现用一定浓度的赤霉素(GA)、脱落酸(ABA)及6—甲基嘌呤(mRNA合成抑制剂)分别处理某植物种子,不同时间后测定种子萌发过程中α-淀粉酶的合成量如图所示。下列叙述正确的是
A. 实验自变量是试剂种类,因变量是α-淀粉酶合成量
B. α-淀粉酶可减少种子萌发过程中葡萄糖等可溶性糖的含量
C. 6—甲基嘌呤与脱落酸对种子萌发的影响表现为协同作用
D. 推测ABA通过抑制α-淀粉酶的合成进而抑制种子萌发
11. 海南长臂猿已被世界自然保护联盟列为极度濒危物种,栖息地的丧失和碎片化是导致其种群数量减少的原因之一。下列叙述错误的是
A. 栖息地的丧失和碎片化导致海南长臂猿的食物和栖息空间减少
B. 栖息地的丧失和碎片化通常会阻碍海南长臂猿种群间的基因交流
C. 栖息地的丧失和碎片化可导致机体患隐性遗传病的概率降低
D. 建立自然保护区、生态廊道可改善栖息地丧失和碎片化的现状
12. 布氏菌从蚜虫体内获取全部营养元素,且为其提供自身不能合成的氨基酸。蚜虫仅以筛管汁液为食,蚜虫与周围生物之间的关系如图。下列叙述正确的是
A. 植物是生产者,蚜虫是消费者,布氏菌是分解者
B. 蚜虫生活环境中的全部生物共同构成了一个生态系统
C. 从生态系统功能角度分析,实线单箭头代表能量流动方向
D. 图中植物、蚜虫、瓢虫和草蛉之间构成了两条食物链
13. 青春期的启动由下丘脑一垂体一性腺轴(HPG)驱动,促性腺激素释放激素(GnRH)释放后激活HPG轴。机体能量摄入减少时,HPG轴被抑制。下列叙述正确的是
A. 下丘脑一垂体一性腺轴之间的分层调控不属于分级调节
B. GnRH由下丘脑合成后转移到垂体再释放,促进性腺的生长发育
C. 若垂体上的GnRH受体功能受损,可导致机体乳腺、卵巢发育不良
D. 青少年通过节食减肥的方法控制体重,会导致青春期的启动提前
14. 某品种鼠兔的体表斑纹受一组复等位基因控制,其基因型与斑纹的对应关系如表所示。下列叙述正确的是
基因型
HDHD、HDHS、HDHT
HSHS、HSHT
HTHT、HTHZ
斑纹
纯褐色
花斑
面部、尾部白斑
A. 复等位基因的形成是因为基因突变具有随机性
B. 复等位基因通常随着姐妹染色单体的分开而分离
C. 复等位基因之间的显隐性关系为HD>HT>HS>HZ
D. 推测基因型为HSHZ的鼠兔体表斑纹表现为花斑性状
15. 叶绿体基因组为闭合环状双链DNA分子,利用基因工程技术将目的基因插入叶绿体基因组的方法具有多种优点。下列叙述正确的是
A. 叶绿体内的双链DNA分子与蛋白质结合后,形成结构紧密的染色体
B. 叶绿体具有母系遗传的特点,可使插入的目的基因不会随着花粉广泛传播
C. 将目的基因插入叶绿体基因组,其基因表达产物会在细胞质基质中积累
D. 叶绿体基因组发生的基因突变无法遗传给后代,属于不可遗传变异
16. 静止代谢率(RMR)指是动物清醒时,维持正常生理机制及身体各项基本功能所需的最小产热速率和最小能量值。测定栖息于不同海拔地区高原鼠兔的静止代谢率和体重,结果如图所示。下列叙述正确的是
A. 栖息于不同海拔地区的高原鼠兔之问的体重无明显变化
B. 与高、中海拔地区高原鼠免相比,低海拔地区高原鼠免RMR显著降低
C. 高海拔地区温度较低,高原鼠免通过增加RMR使其产热量大于散热量
D. 影响不同海拔地区高原鼠兔的RMR和体重变化的环境因素是氧气含量
17. 科学家将某目的基因导入小鼠胚成纤维细胞,诱导其重编程为诱导多能干细胞,再使其分化为诱导原始生殖细胞。下列叙述正确的是
A. 在生物体外获取目的基因可通过PCR技术进行大量扩增或凝胶电泳技术来合成
B. 基因的选择性表达使诱导多能干细胞和诱导原始生殖细胞的形态、结构和功能不同
C. 小鼠胚成纤维细胞重编程为诱导多能干细胞的过程类似于植物组织培养中的再分化
D. 该实验流程中用到的生物技术有转基因技术、动物细胞培养技术和细胞融合技术
18. AbZed是一种靶向治疗癌细胞的多特异性蛋白药物,两端的靶向模块可搭载抗体、细胞因子等物质对癌细胞形成靶向杀伤作用,中间的递送枢纽可招募内源性抗体进而诱发巨噬细胞等免疫细胞发挥作用。下列叙述错误的是
A. AbZed蛋白的多特异性指可联合多种免疫活性物质和细胞发挥作用
B. 机体内的免疫监视功能减弱后,将无法及时清除体内出现的癌细胞
C. AbZed蛋白可通过结合单克隆抗体,在机体内特异性地识别靶向癌细胞
D. 巨噬细胞可识别任何已与抗体结合的靶细胞,发挥特异性免疫作用
19. SE1蛋白是寒冷响应的关键分子,其表达水平与植物的耐寒能力呈正相关。入侵我国南方地区的某植物有二、四、六倍体三种类型(R2、R4、R6),对其SE1蛋白的相对表达量与SE1启动子甲基化位点的数量进行检测,结果如图所示。下列叙述正确的是
A. 染色体倍数越高,SE1启动子甲基化位点数越多,其转录被抑制的程度越高
B. SE1启动子甲基化改变了DNA的碱基序列,导致SE1蛋白的表达水平降低
C. 该植物二倍体的耐寒能力较强,适应我国北方较寒冷的气温,可进行大量种植
D. 该植物在入侵南方地区后产生了不耐寒的四、六倍体突变,属于染色体数目变异
20. 某植物花瓣的颜色(红色/白色)受两对独立遗传的等位基因(Y/y、R/r)控制,作用机制如图所示。下列叙述正确的是
A. 基因Y、R通过改变蛋白质的结构直接控制该植物花瓣的颜色
B. 减数分裂形成配子的过程中,基因Y/y与R/r之间遵循分离定律
C. 基因型为RrYy的植株测交,所得F1中红花个体所占比例为3/4
D. 基因型为RrYy的植株自交,所得F1中白花个体所占比例为7/16
二、非选择题:本题含4小题,共60分。
21. (15分)气候变暖是当前植物面临的常见非生物胁迫,植物在进化过程中逐渐形成了复杂的调控机制以权衡生长发育和免疫防御。为研究在气候变暖的环境条件下植物免疫防御能力的变化,选取拟南芥开展了相关实验。回答下列问题:
(1)拟南芥的最适生长温度为23℃,用28℃处理模拟气候变暖的环境条件。用Pst菌株感染拟南芥后培养一段时间,检测拟南芥叶片中的Pst菌株数量(Log10CFU)及拟南芥体内水杨酸的含量,结果如图1所示。
①该实验中,自变量是温度,因变量是_______________。
②水杨酸是拟南芥体内的一种发挥防御功能的植物激素。据图分析,气候变暖会__________(填“提高”或“降低”)植物的免疫能力,判断依据是_______________。
(2)为探究植物免疫防御能力发生变化的机制,进一步检测了不同温度处理下野生型拟南芥体内CBP基因(水杨酸信号通路相关基因)的相对表达量。此外,分别选取生长状况类似的野生型拟南芥和CBP基因过表达拟南芥,检测其在不同温度处理下的水杨酸含量,结果如图2所示。
①结合实验结果推测,气候变暖可能是通过_________从而影响拟南芥的免疫防御能力。
②此外,再分别选取生长状况类似的野生型拟南芥和CBP基因过表达拟南芥,检测其在不同温度条件及不同感染状态下的水杨酸含量,该实验目的是__________________。
(3)植物生长发育的调控由环境变化、基因表达调控和激素调节共同完成。结合上述研究,解释在气候变暖的环境条件下植物免疫防御能力发生变化的调控机制:________________。
22. (16分)哺乳动物的进食过程会引起胃腺细胞分泌胃液,同时胃窦黏膜内的胃窦G细胞(一种内分泌细胞)可分泌胃泌素(又称“促胃液素”)作用于胃腺细胞促进其分泌胃液,胃液分泌的调节过程如图所示。
(1)在胃液分泌的过程中,胃液分泌的两种调节方式为____________和神经一体液调节,起到调节胃液分泌作用的信号分子为____________(答出两种)。
(2)进食引起胃液分泌的反射过程中,效应器是___________。胃泌素经体液运输后能够作用于胃腺细胞的原因是_____________。
(3)为进一步探究上述图中两种调节方式对胃液分泌的影响,现对同一只实验动物连续进行步骤I-IV的实验操作,检测一定时间内的胃液分泌量,结果如表所示。
步骤
实验操作
一定时间内的胃液分泌量
I
假饲
(指让动物进食后,食物从食管口流出而不能进人胃)
+++++++++
II
+
III
假饲,并注射一定量的胃泌素
(控制胃泌素的注射剂量,使胃液分泌量与步骤I中
所得检测结果相同)
+++++++++
IV
只注射与步骤I中相同剂量的胃泌素,但不假饲
++++
①推测步骤Ⅱ的实验操作为_______________,目的是______________。
②与步骤IV的实验结果相比,步骤Ⅱ的胃液分泌量较少。该结果表明与神经一体液调节相比,________。
③步骤Ⅱ、IV的胃液分泌量均小于步骤I、Ⅲ的实验结果,说明神经调节和神经一体液调节二者的共同作用效果大于各自单独作用效果之和,机体具有这种调节机制的生物学意义是_____________________。
23. (14分)小管福寿螺起初作为优质蛋白来源被引入我国,此后成为常见的淡水恶性入侵物种。梨形环棱螺为本土水生经济物种,食性、习性与小管福寿螺相似。
(1)为研究小管福寿螺入侵的可能机制,现选取适宜数量且生长状况、体型类似的小管福寿螺与梨形环棱螺混合饲养,将两种螺分别单独饲养作为相应物种的对照组。定期统计两种螺的生存率与体重相对变化(实验周期为28天),结果如图所示。
①据图可知,与对照组相比,小管福寿螺与梨形环棱螺的生存率________(填“升高”、“降低”或“不变”)。当两种螺混合饲养时,与小管福寿螺相比,梨形环棱螺的能量与物质损失相对_______(填“较多”、“较少”或“不变”)。
②根据实验结果分析,两种螺的种间关系为__________,且混合饲养时_________为优势物种,判断依据为_________________。
(2)为进一步探究两种螺之间的生态胁迫作用,将两种螺分别置于如图所示特殊饲养盒中的两侧进行单独饲养(挡板上的小圆孔仅允许水流通过)。定期检测两种螺的生存率与体重相对变化,发现与混合饲养实验所得结果基本类似。据此推测,其中一种螺可能通过______________进而对另一物种起到生态胁迫作用。
(3)综合上述研究,为避免出现生物入侵现象,在引进某外来物种作为水产养殖品种时需要考虑的问题包括_______________(答出两点即可)。
24. (15分)已知大肠杆菌菌株A的基因型为met-bio-thr+leu+thi+,菌株B的基因型为met+bio+thr-leu-thi-(一表示不能合成,+表示能合成,met、bio、thr、leu、thi分别表示甲硫氨酸、生物素、苏氨酸、亮氨酸、硫胺素)。
(1)若用基本培养基(营养缺陷型菌株不能生长)单独培养菌株A和B,二者均不能生长,但在完全培养基中可以生长;若将菌株A和B在完全培养基中混合培养,再取菌液涂布在基本培养基上,培养平板上会出现菌落。为解释该现象,研究者提出了两种假说:
假说1:在混合培养过程中一些物质从一个菌株中释放出来后被另一个菌株吸收;
假说2:在混合培养过程中,两种菌株发生了杂交,出现了基因重组。
①为判断假说1是否正确,用如图1所示的装置开展实验。一段时间后取U形装置滤片两侧的菌液,分别涂布于____________(填“基本培养基”或“完全培养基”)上。若实验结果显示______________,则假说1不成立。
②为验证假说2是否正确,可对图1装置所作的改进措施为_____________,其余实验操作不变。
(2)菌株A和菌株B又分别有链霉素敏感(strs)和链霉素抗性(strr)两种类型,链霉素会抑制strs菌株的细胞分裂,导致无法完成基因重组。选取相应菌株开展杂交实验,并取菌液涂布于不同的培养基上,实验结果如表所示。
培养基
现象
处理
不含链霉素的基本培养基
含链霉素的基本培养基
实验甲(A strs×B strr)
有菌落
有菌落
实验乙(A strr×B strs)
有菌落
无菌落
①实验甲、乙在不含链霉素的基本培养基上均有菌落出现的原因是____________。
②据结果分析,两种菌株在杂交中的作用不同,其中菌株________(填“A”或“B”)相当于雌性个体,即作为遗传物质的__________(填“供体”或“受体”)。
(3)进一步研究表明,某种菌株能够作为遗传物质供体是因为含有一种微小质粒F因子。含有F因子的菌株(F+菌株)可向不含F因子的菌株(F-菌株)转移F因子中的DNA,且F因子也可整合到细菌拟核DNA中成为Hfr菌株。Hfr可从任意起点向F-转移拟核DNA,根据F-菌株中出现Hfr菌株基因的时间,可确定拟核DNA上不同基因的位置。请根据表中相关实验结果,判断三种基因在图2圆圈上的相对位置:trpA__________、hipA__________、polA__________(填“①、②或③”)。
第1组实验结果
第2组实验结果
第3组实验结果
第4组实验结果
第5组实验结果
基因
转入时间
基因
转入时间
基因
转入时间
基因
转入时间
基因
转入时间
proA,B
5min
hipA
4min
xylA
4min
polA
4min
purL
17min
galE
17min
purL
27min
polA
11min
xylA
11min
pyrG
21min
trpA
27min
pyrG
31min
metA
18min
argR
20min
argR
30min
hipA
34min
argR
40min
thrA
25min
pyrG
29min
xylA
39min
purL
57min
xylA
49min
proA,B
30min
purL
33min
polA
46min
2023届高三五月联合测评
生物学试题参考答案与评分细则
一、单项选择题:本题含20小题,每小题2分,共40分。
题号
1
2
3
4
5
6
7
8
9
10
答案
C
B
B
A
C
B
A
D
C
D
题号
11
12
13
14
15
16
17
18
19
20
答案
C
C
C
D
B
B
B
D
A
D
1. C 【解析】某些化学试剂能够使生物组织中的相关化合物产生特定的颜色反应,因此可用于检测糖类、脂肪或蛋白质的存在,并不能分离相关物质,A错误。不同色素在层析液(石油醚、丙酮和苯的混合液)中的溶解度不同,滤液中的色素会随着层析液在滤纸上的扩散而分开,但是提取色素是利用无水乙醇,B错误。二苯胺试剂与DNA反应会产生特定颜色反应,利用这一原理可以初步鉴定DNA,C正确。一般通过琼脂糖凝胶电泳来鉴定PCR的产物,电泳利用电场作用下带电分子(如DNA)在凝胶中的迁移速率不同,而不是溶解度,D错误。
2. B 【解析】病原微生物类杀虫剂(如细菌、真菌和病毒)属于生物源农药,即“以菌治虫”,防治效果明显且具有低毒性、低残留的绿色环保特点,A正确。黑光灯诱捕某些昆虫利用了昆虫的趋光性属于生物防治措施,但利用捕虫网诱杀昆虫属于机械防治措施,B错误。使用性引诱剂即人工合成的昆虫性信息素杀灭雄虫,干扰雌雄成虫交配,减少雌蛾产卵量,属于生物防治措施,C正确。田间投放天敌昆虫属于利用种间关系防治草地贪夜蛾,即“以虫治虫”,一般情况下天敌可分为寄生性天敌或捕食性天敌,D正确。
3. B 【解析】细胞死亡包括凋亡和坏死等方式,细胞凋亡属于由遗传机制决定的程序性细胞死亡,但不等同于细胞坏死,A错误。红细胞中血红蛋白含有亚铁离子,巨噬细胞将衰老的红细胞吞噬后可释放亚铁离子,进而实现铁元素的循环利用,B正确。铁死亡导致膜脂质过氧化物大量积累,会降低生物膜的流动性,C错误。通过细胞自噬可以清除受损或衰老的细胞器以及感染的微生物和毒素,铁死亡是一种新型程序性细胞死亡,均有利于维持细胞内部环境的稳定和抵御外界环境因素的干扰,D错误。
4. A 【解析】红素与核糖体结合后抑制肽链的延伸,阻断和抑制了细菌蛋白质的合成即基因的表达,A正确,艾滋病病毒、流感病毒的遗传物质是RNA,而环丙沙星抑制的是细菌DNA复制,B错误。DNA的转录过程需要RNA聚合酶的作用,利福平抑制细菌DNA的转录,C错误。几丁质广泛存在于甲壳类动物和昆虫的外骨骼中,构成细菌细胞壁的主要成分是肽聚糖,D错误。
5. C 【解析】缬氨霉素是由12个氨基酸组成的环形多肽,分子结构中含有12个肽键,A错误。缬氨霉素能结合在细胞膜上且在磷脂双子层间移动,将K+运输到细胞外进而导致微生物细胞死亡,该过程与生物膜的结构特点即具有一定的流动性有关,B错误。缬氨霉素可将K+运输到细胞外,降低细胞内外的K+浓差,推测细胞内的K+顺浓度梯度运输到细胞外,C正确。缬氨霉素具有运输K+的作用,但据题干信息无法判断缬氨霉素是否能够催化ATP水解,D错误。
6. B 【解析】原核细胞内没有染色体因而没有端粒,但是存在RNA—蛋白质复合体,如核糖体,A错误. 端粒酶用利用自身RNA中的一段重复序列作为模板,逆转录合成端粒DNA重复序列,表现出逆转录酶活性,B正确。肿瘤细胞能够无限增殖,可能与端粒酶活性较高有关,C错误。细胞会随着细胞分裂次数的增多而衰老,若增加端粒酶的活性或促进端粒酶的表达,可延缓细胞衰老,D错误。
7. A 【解析】木瓜果实释放出乙烯从而促进柿子成熟,属于植物激素对植物生长发育的调控,A错误。韭黄的培育需要“不见风日”即遮光处理,使得韭菜在黑条件下发育为韭黄,属于光参与植物生命活动的调节,B正确。荫坑中的低温环境可抑制与呼吸作用相关的酶的活性,延长了葡萄的贮存时间,属于温度参与植物生长发育的调节,C正确。冬至日前后将小麦种子浸种,利用春化作用的原理对发芽种子给予一定时间的低温处理,进而解决冬小麦春播不能正常抽穗的问题,属于温度参与植物生长发育的调节,D正确.
8. D 【解析】寄生是指一种生物从另一种生物的体液、组织或已消化的物质中获取营养并通常对宿主产生危害的现象,根瘤菌与豆科植物之间不属于寄生关系,A错误。原始合作指两种生物共同生活在一起时双方都受益且分开后各自能够独立生活,豆科植物与根瘤菌之间存在互利共生关系,B错误。根瘤菌为豆科植物提供含氮养料,但豆科植物仍需进行光合作用合成含碳有机物,C错误。豆科植物与根瘤菌在相互依存中不断进化和发展,是协同进化的结果,D正确。
9. C 【解析】秸秆的主要成分是木质纤维素,微生物分泌纤维素酶等胞外酶可将其分解转化成葡萄糖,A正确。堆肥开始的升温阶段,主要是微生物大量繁殖迅速将有机物降解为小分子物质的同时释放大量热量,B正确。堆肥过程不同阶段的温度存在差异,如升温阶段一般在15~45°C,优势微生物是嗜温微生物,进入高温阶段后嗜热微生物成为优势菌群,属于优势取代而不是完全取代,C错误。秸秆焚烧会产生大量烟雾、灰尘和有害气体,而堆肥则利用微生物的生长代谢活动将其转化为被作物吸收,减少化肥使用和环境污染,D正确。
10. D 【解析】该实验的自变量是添加试剂的种类及保温时间,因变量是α-淀粉酶合成量,A错误。α-淀粉酶可减少种子萌发过程中淀粉的储藏量,增加种子中葡萄糖等可溶性糖的含量,B错误。据图可知6一甲基嘌呤与脱落酸对α-淀粉酶合成具有类似的抑制效果,但协同作用是指多种激素或物质联合作用对某一生理功能所产生的总效应大于各激素单独处理所产生的效应总和,因此需将6一甲基嘌呤与ABA混合处理种子后检测α-淀粉酶的合成量,C错误。据图可知,ABA与6一甲基嘌吟都能抑制α-淀粉酶的合成,6一甲基嘌呤是mRNA合成抑制剂,推测ABA可通过抑制α-淀粉酶的转录进而抑制种子萌发,D正确.
11. C 【解析】栖息地的丧失和碎片化使种群的生存环境变恶劣,导致海南长臂猿的食物和栖息空间减少,A正确。栖息地的丧失和碎片化通常会导致海南长臂猿之间形成地理隔离,会阻碍海南长臂猿种群间的基因交流,B正确。种群间的基因交流减少,近亲繁殖的机会增加,患隐性遗传病的概率增加,C错误。针对栖息地的丧失,可采取的具体保护措施是建立自然保护区,针对栖息地的碎片化,可建立生态廊道使海南长臂猿碎片化的栖息地连成片,进而增加种群间不同个体的基因交流,D正确。
12. C 【解析】该生物群落中,植物是生产者,蚜虫与布氏菌是共生关系,均为消费者,A错误。蚜虫生活环境中的全部生物共同构成了生物群落,B错误。图中实线单箭头代表能量流动的方向,C正确。蚜虫仅以筛管汁液为食,蚜虫与植物之间是寄生关系,未构成捕食食物链,D错误。
13. C 【解析】下丘脑一垂体一靶腺轴之间存在的分层调控称为分级调节,A错误。下丘脑分泌促性腺激素释放激素,作用于垂体后使其分泌促性腺激素,进而促进性腺发育启动青春期,B错误。若垂体上的GnRH受体功能受损,则下丘脑分泌的GnRH无法与垂体上的GnRH受体结合发挥调节作用,导致促性腺激素释放减少,使得机体性腺发育低下,表现为乳腺、卵巢发育不良,C正确。青少年通过节食减肥的方法使机体能量摄入减少时,HPG轴也被抑制,导致促性腺激素释放减少,使得青春期的启动延迟,生殖器官发育迟缓,不利于青少年的生长发育,D错误。
14. D 【解析】基因突变具有不定向性,即一个基因可以向着不同的方向突变,从而形成复等位基因,A错误。复等位基因位于同源染色体上,进行有性生殖的生物在减数分裂产生配子的过程中,会随着同源染色体的分开而分离,B错误。据表中信息可知HD相对于HS、HT是显性,控制纯褐色;HS相对于HT是显性,控制花斑;HT相对于HZ是显性,控制面部、尾部白斑;因此,复等位基因之间的显隐性关系为HD>HS>HT>HZ,C错误。基因型为HSHZ的鼠兔体表斑纹表现为花斑性状,D正确。
15. B 【解析】染色体由DNA与组蛋白结合形成,但叶绿体内基因组为闭合环状双链DNA分子,无染色体结构,A错误。叶绿体具有母系遗传的特点,利用叶绿体基因组进行转基因操作可使插入的目的基因不会随着花粉广泛传播,有效防止转基因花粉的传播即防止基因污染,增加了转基因产品的生物安全性,B正确。细胞核基因会在细胞质基质中表达相关产物,而利用叶绿体基因组进行转基因操作则可避免在细胞质基质中积累其基因表达产物,C错误。叶绿体基因随着细胞质遗传给后代,叶绿体基因组的基因突变属于可遗传变异,D错误。
16. B 【解析】据图可知,不同小写字母表示海拔间差异显著,高海拔和中海拔地区高原鼠兔的RMR和体重均显著高于低海拔地区,A错误、B正确。高海拔地区温度较低,高原鼠免通过增加RMR提供足够产热,但是产热量等于散热量才能保持体温恒定,C错误。随着海拔升高,环境温度和空气中氧分压逐渐降低,动物面临的生存条件更加苛刻,影响不同海拔地区高原鼠兔的RMR和体重变化的环境因素可能包括温度、氧气含量等,D错误。
17. B 【解析】体外获取目的基因可通过PCR技术大量扩增或通过人工合成法来合成,凝胶电泳技术可用于分离不同大小的基因片段,A错误。由诱导多能干细胞诱导形成诱导原始生殖细胞细胞经过了细胞分化,该过程遗传物质没有改变,导致其细胞的形态、结构和功能不同的根本原因是基因的选择性表达,B正确。小鼠胚成纤维细胞编程成为诱导多能干细胞的过程类似于植物组织培养中的脱分化,C错误。该实验流程中将目的基因导入小鼠胚成纤维细胞利用了转基因技术,诱导多能干细胞过程利用了动物细胞培养的技术,D错误。
18. D 【解析】AbZed蛋白的多特异性是指可形成多个药物一靶标结合位点,将多种免疫活性成分(抗体、细胞因子等)和细胞(巨噬细胞、自然杀伤细胞等)精准递送到癌症细胞周围发挥作用,A正确。免疫监视指机体可清除体内出现的癌细胞,其功能减弱后将导致癌细胞增多,B正确。AbZed蛋白上的靶向模块可通过结合单克隆抗体,在机体内癌细胞周围发生功效,对治疗靶向癌细胞的识别具有特异性,C正确。抗体与癌细胞表面抗原的结合是特异性的,而巨噬细胞可识别任何已与抗体结合的癌细胞,即巨噬细胞对癌细胞的免疫作用是非特异性的,D错误。
19. A 【解析】染色体倍数越高,多倍体的SE1基因数量增多,SE1启动子甲基化位点数越多,SE1蛋白的相对表达量越低,说明SE1基因转录被抑制的程度越高,A正确。由图可知,SE1启动子甲基化位点数越多导致SE1蛋白的表达水平越低,但甲基化不能改变DNA的碱基序列,B错误。该植物二倍体耐寒能力,更适应北方较寒冷的气温,若大量种植极有可能造成生物入侵,C错误。该入侵植物的四、六倍体类型属于染色体数目变异,但无法判断该突变是由于入侵南方地区后才产生,D错误。
20. D 【解析】基因Y、R通过控制酶的合成进而改变该植物花瓣的颜色,A错误。两对等位基因(Y/y、R/r)独立遗传,在减数分裂产生配子的过程中两对等位基因之间遵循自由组合定律,B错误。基因型为RrYy的植株测交,即RrYy×rryy,所得中红花个体(R_Y_)所占比例为1/4,C错误。基因型为RrYy的植株自交,即RrYy×RrYy所得中红花个体(R_Y_)所占比例为9/16,白花个体(R_yy、rrY_、rryy)所占比例为7/16,D正确。
二、非选择题:本题含4小题,共60分。
21. (15分,除特殊标注外,每空2分)
(1)①菌株数量和水杨酸含量 ②降低 与23°C条件下相比,28°C条件下用Pst菌株处理后的拟南芥叶片中的菌株数量显著增多,且体内的水杨酸含量降低(4分)
(2)①降低CBP基因的表达量 ②进一步证明气候变暖可能通过降低CBP基因的表达量使拟南芥的免疫防御能力下降
(3)植物响应环境变化(温度)后,调控相关基因(CBP基因)表达,影响体内相关激素(水杨酸)含量,进而实现对病原体入侵的免疫防御功能(3分)(基因表达与激素含量不分先后顺序)
【解析】(1)①图1左侧纵坐标因变量为菌株数量,右侧纵坐标因变量为水杨酸含量。
②从图1中可以看出,在28°C条件下菌株数量和水杨酸含量均下降,水杨酸是发挥防御功能的一种植物激素,菌株数量增加,水杨酸含量下降说明植物的免疫能力降低。
(2)①据图2左侧结果可知,28°C下CBP基因的表达量下降。②据图2右侧结果可知,CBP基因过表达时,具有防御功能的激素水杨酸的含量显著增加,因此开展实验的目的是为了进一步证明气候变暖可能通过降低CBP基因的表达量使拟南芥的免疫防御能力下降。
(3)由图1可知,气候变暖的环境变化会降低植物激素(水杨酸)的含量,进而降低植物的免疫防御能力。从图2可知,气候变暖可能通过降低基因的表达量来影响植物的免疫防御能力,结合以上的研究结果,可得出调控机制为:植物响应环境变化(温度),调控相关基因(CBP基因)表达,影响体内相关激素(水杨酸)含量,进而实现对病原体入侵的免疫防御功能。
22. (共16分,除特殊标注外,每空2分)
(1)神经调节 胃泌素、神经递质
(2)传出神经末稍及其支配的胃腺细胞、胃窦G细胞 胃腺细胞上有胃泌素受体
(3)①切除胃窦G细胞再假饲 排除神经调节对胃窦G细胞的影响(或“排除胃液分泌是神经一体液调节的结果”、“确定胃液分泌是神经调节的结果”)
②神经调节对胃液分泌的作用效果更较弱
③有利于分泌更多的胃液来消化食物,为机体的生长和发育提供足够的营养物质和能量
【解析】(1)两种调节方式作用于胃液分泌的过程,其中“神经一胃液”属于神经调节,“神经一胃泌素一胃液”属于神经一体液调节。传出神经分泌神经递质,胃窦G细胞分泌胃泌素,二者均作为信息分子作用于胃腺细胞调节胃液的分泌过程.
(2)效应器指传出神经末梢或运动神经末梢及其所支配的肌肉或腺体,图中传出神经可分别作用于胃腺细胞和胃窦G细胞。激素通过体液运输,作用于具有相应受体的靶器官和靶细胞,胃泌素能够作用于胃腺细胞是因为有胃泌素受体与其特异性结合。
(3)①步骤II中切除胃窦G细胞再假饲,胃液的分泌不再受胃泌素的影响,只能受传出神经的作用,因此了排除神经调节对胃窦G细胞的影响。②步骤IV是为了确定在神经一体液调节下胃液的分泌量,将步骤IV与步骤II的结果比较可知,与神经一体液调节相比,神经调节的作用效果更明显。③在与步骤I、II的结果比较可知,神经调节与神经一体液调节两种调节方式的共同作用效果大于各自单独作用效果之和,有利于机体分泌更多的胃液消化食物获取营养物质和能量。
23. (共14分,除特殊标注外,每空2分)
(1)①降低 较多 ②种间竞争 小管福寿螺 混合饲养时小管福寿螺的生存率高于梨形环棱螺,且其体重相对损失低于梨形环棱螺
(2)污染水质(或“释放分泌物、排泄物”)
(3)该物种是否会通过释放分泌物污染水体环境,该物种是否会减少本土物种的数量或种类,该物种在当地是否具有天敌或竞争者,该物种是否会通过种间竞争作用占据本土物种的生态位等
【解析】(1)①据图可知,与对照组相比,小管福寿螺与梨形环棱螺的生存率均降低;两种螺混合饲养时,与小管福寿螺相比,梨形环棱螺的体重相对损失较多,说明其能量与物质损失相对较多。②梨形环棱螺的食性、习性与小管福寿螺相似,两种螺混合饲养时存在种间竞争关系,且小管福寿螺为优势物种,因为两种螺中小管福寿螺的生存率较高、体重相对损失较低。
(2)由于特殊饲养盒中挡板的存在,两种螺之间不能直接通过食物或活动空间胁迫对方,但挡板上的小圆孔允许水流通过,推测两种螺之间可能通过释放分泌物或排泄物来调节种间竞争关系。
(3)为避免某外来水产养殖品种成为当地的入侵物种,需考虑的问题有:该物种是否通过分泌物污染水环境、在当地是否具有天敌或竞争者、是否会减少本土物种的数量或种类、是否会通过种间竞争作用占据本土物种的生态位等(合理即可)。
24. (共15分,除特殊标注外,每空2分)
(1)①基本培养基 培养基上均无菌落出现 ②去除滤片(使两种菌株能够通过滤片接触)
(2)①两种菌株间发生了基因重组 ②B 受体
(3)③ ① ②(顺序不能改变,每空1分)
【解析】(1)①无论两菌株之间是否有某些物质的传递,均能够在完全培养基上长出菌落,因此无法判断一个菌株是否给另一个菌株传递了某些物质。若采用基本培养基,如果没有物质的传递,则没有菌落出现,如果有物质的传递,则有菌落的出现,因此选择基本培养基可以用于验证假说1。若培养基上没有菌落出现,说明假说1不成立。
②若假说1不成立,说明两菌株发生基因重组,不是因为某些物质的传递,而需要两菌株的直接接触,所以需要采取相应措施,即去除滤片或使两种菌株能够通过滤片接触来证明假说2是否成立.
(2)①在不含链霉素的基本培养基中,两菌株可以正常进行基因重组,产生野生型菌株,因此培养基上有菌落出现。②根据题意,链霉素会抑制strs菌株的细胞分裂,导致无法完成基因重组。实验甲中两种菌株杂交后在含链霉素的基本培养基上有菌落出现,实验乙却没有,说明实验乙没有完成基因重组。又因为实验乙中B菌株为链霉素敏感型,因此B应为遗传物质的受体,相当于雌性个体。
(3)Hfr可从任意起点向F-转移拟核DNA,根据F-菌株中出现Hfr菌株基因的时间,可确定拟核DNA上不同基因的位置,从第3组实验结果可以看出,polA转入F-菌株的时间介于xylA和metA之间,因此在拟核DNA上,polA也位于xylA和metA之间。根据第1组实验结果,trpA和hipA转入F-菌株的时间介于galE和purL之间,trpA更靠近galE,因此四个基因在拟核DNA上的相对位置是galE — trpA — hipA — purL。
2023届湖北省圆创教育高三5月联合测评生物试卷PDF版含答案: 这是一份2023届湖北省圆创教育高三5月联合测评生物试卷PDF版含答案,文件包含圆创教育-2023年五月高三联考-生物答题卡pdf、圆创教育-2023年五月高三联考-生物答案pdf、圆创教育-2023年五月高三联考-生物pdf等3份试卷配套教学资源,其中试卷共12页, 欢迎下载使用。
2023届湖北省圆创教育高三下学期五月联合测评生物试卷word版含答案: 这是一份2023届湖北省圆创教育高三下学期五月联合测评生物试卷word版含答案,文件包含湖北省圆创教育2023届高三下学期五月联合测评生物试题docx、湖北省圆创教育2023届高三下学期五月联合测评生物答案pdf等2份试卷配套教学资源,其中试卷共18页, 欢迎下载使用。
湖北省圆创教育2022-2023学年高三下学期第五次联考生物试题+Word版含答案: 这是一份湖北省圆创教育2022-2023学年高三下学期第五次联考生物试题+Word版含答案,共17页。

