湖北省十堰市部分重点中学2022-2023学年高一下学期5月联考化学试题(Word版含答案)
展开十堰市部分重点中学2022-2023学年高一下学期5月联考
化学
考试时间:2023年5月18日下午14:30—15:45 试卷满分:100分
(可能用到的相对原子质量:H-1 C-12 N-14 O-16 S-32 Cl-35.5 Na-23 Fe-56 Cu-64)
一、选择题:本题共15小题,每小题3分,共45分.在每小题给出的四个选项中,只有一项是符合题目要求的.
1.化学与生活息息相关,下列应用及说法不正确的是( )
A.压电陶瓷用于家庭天然气灶的点火装置
B.市售红葡萄酒中常溶入适量的二氧化硫
C.公路两边安装的太阳能路灯,是将化学能转变成电能
D.可用于文物年代鉴定,和互为同位素
2.分类法在学好化学及化学学科发展中都有非常重要的作用,下列各组物质,按化合物、单质、混合物、电解质、非电解质顺序排列的是( )
①烧碱、液溴、碘酒、硫酸钡、乙醇; ②苛性钠、白磷、熟石膏、氯化铝、石墨;
③干冰、铁水、铝合金、氯化氢、水; ④胆矾、氮气、王水、一水合氨、葡萄糖;
⑤生石灰、不锈钢、冰水混合物、氢氧化镁、醋酸.
A.①③ B.①④ C.①⑤ D.④⑤
3.设为阿伏加德罗常数值,下列有关叙述正确的是( )
A.0.1mol Fe在0.1mol氯气中燃烧,转移的电子数为
B.一定条件下1mol与3mol充分反应生成的分子数为
C.呼吸面具中每消耗7.8g,转移电子数为
D.34g分子中含有共价键数目为
4.下列过程对应的化学方程式或离子方程式不正确的是( )
A.用过量氨水吸收废气中的:
B.光导纤维在碱性环境中易断裂:
C.不能用玻璃试剂瓶盛装氢氟酸:
D.工业用NaOH溶液吸收NO、尾气时可能有:
5.下列物质间的转化都能一步实现的是( )
A. B.
C. D.
6.随着人民生活水平的提高,汽车尾气的处理是解决环境污染不可忽视的问题.三元催化器是重要的汽车尾气净化装置,其工作原理如图所示,其中,一定温度和催化剂作用下,可逆反应在恒压密闭容器中反应,一定能说明达到平衡状态的是( )
①单位时间内生成2mol的同时生成1mol;②单位时间内生成n mol 的同时生成n mol CO;③用、CO、的分压变化表示的反应速率的比为2∶4∶1的状态;④混合气体的颜色不再改变的状态;⑤密闭容器中压强不再改变的状态;⑥混合气体的平均相对分子质量不再改变的状态.
A.①③⑤ `B.②④⑥ C.①⑥ D.②⑥
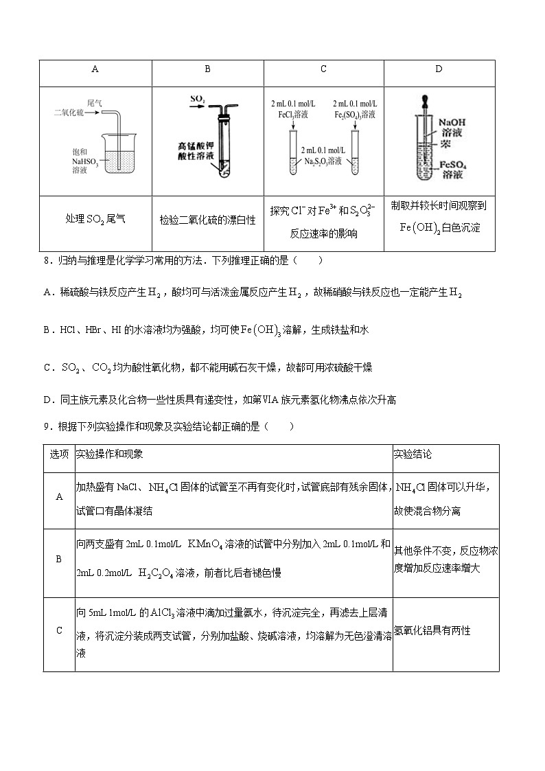
7.下列实验装置设计正确且能达到实验目的的是( )
A | B | C | D |
处理尾气 | 检验二氧化硫的漂白性 | 探究对和反应速率的影响 | 制取并较长时间观察到白色沉淀 |
8.归纳与推理是化学学习常用的方法.下列推理正确的是( )
A.稀硫酸与铁反应产生,酸均可与活泼金属反应产生,故稀硝酸与铁反应也一定能产生
B.HCl、HBr、HI的水溶液均为强酸,均可使溶解,生成铁盐和水
C.、均为酸性氧化物,都不能用碱石灰干燥,故都可用浓硫酸干燥
D.同主族元素及化合物一些性质具有递变性,如第ⅥA族元素氢化物沸点依次升高
9.根据下列实验操作和现象及实验结论都正确的是( )
选项 | 实验操作和现象 | 实验结论 |
A | 加热盛有NaCl、固体的试管至不再有变化时,试管底部有残余固体,试管口有晶体凝结 | 固体可以升华,故使混合物分离 |
B | 向两支盛有2mL 0.1mol/L 溶液的试管中分别加入2mL 0.1mol/L和2mL 0.2mol/L 溶液,前者比后者褪色慢 | 其他条件不变,反应物浓度增加反应速率增大 |
C | 向5mL 1mol/L的溶液中滴加过量氨水,待沉淀完全,再滤去上层清液,将沉淀分装成两支试管,分别加盐酸、烧碱溶液,均溶解为无色澄清溶液 | 氢氧化铝具有两性 |
D | 向溶液X中先滴加稀盐酸酸化,再滴加溶液,出现白色沉淀 | 溶液X中一定含有 |
10.是一种廉价的碳资源,其综合利用具有重要意义,用与为原料合成尿素是固定和利用的成功范例.
已知:(1)
(2)
(3)
则:反应的为( )
A. B. C. D.
11.某溶液中可能含有、、、、、、等离子,当向该溶液中加入某浓度的NaOH溶液时,发现生成沉淀的物质的量随NaOH溶液的体积变化如图所示.下列有关对该溶液的判断不正确的是( )
A.该溶液中肯定含有的离子是、、、
B.肯定不含的阳离子是、
C.要确定是否含有,必须做焰色反应实验,看焰色是否为黄色
D.该溶液中含有的离子的物质的量之比为
12.一定条件下,向绝热恒容密闭容器中通入和,使反应达到平衡,正反应速率随时间变化的示意图如图.下列说法正确的是( )
A.c点之后容器内气体颜色不再改变 B.生成物的总能量低于反应物的总能量
C.反应物浓度:a点小于b点反应物浓度 D.在cd段,该反应的逆反应速率逐渐减小
13.为改善空气污染,交警可以通过NO传感器可监测汽车尾气中NO的含量,其工作原理如图所示,下列说法正确的是( )
A.Pt电极上发生的是氧化反应
B.外电路中,电子从Pt电极流向NiO电极
C.NiO电极上的电极反应方程式为
D.的电极反应产物是
14.某化合物结构如图所示,Z、X、M、Y为原子序数依次增大的短周期元素,X元素原子核外最外层电子数是Y元素原子核外电子数的一半.下列叙述不正确的是( )
A.X比Z更易与Y结合成相应的化合物 B.元素非金属性的顺序为X>Z>Y
C.该化合物中各粒子均满足8电子稳定结构 D.Y的最高价氧化物能与化合生成弱酸
15.实验室用含有杂质(FeO、)的废CuO制备胆矾晶体,经历了下列过程(已知在时沉淀完全).其中分析错误的是( )
A.步骤②发生的主要反应为:
B.步骤②可用氯水、硝酸等氧化剂代替
C.步骤③用代替CuO也可调节溶液的pH
D.步骤⑤的操作为:向漏斗中加入少量冷的蒸馏水至浸没晶体,待水自然流下,重复操作2~3次
二、主观题(共4道答题,55分)
16.(9分)某同学在用稀硫酸与锌制取氢气的实验中,发现加入一定量硫酸铜溶液对氢气生成速率会有一定的影响,回答:
(1)上述实验中发生反应的离子方程式有______,______;
(2)为了研究硫酸铜溶液的量对氢气生成速率的影响,该同学设计了如下一系列的实验.学习小组按表中所给的数据量分别加入到6个盛有过量Zn粒(大小、质量、表面积均相同)的反应瓶中,收集产生的气体,记录获得相同体积的气体所需时间.
实验 混合溶液 | A | B | C | D | E | F |
/mL | 30 | |||||
饱和溶液/mL | 0 | 0.5 | 2.5 | 5 | 20 | |
/mL | 10 | 0 |
①请完成此实验设计,其中:=______,=______,=______.
②C组实验所用时间比A组短的原因是______;
③该同学最后得出的结论为当加入少量溶液时,生成氢气的速率会大大提高,但当加入的溶液超过一定量时,生成氢气的速率反而会下降.请分析氢气生成速率下降的主要原因______.
17.(18分)
Ⅰ.以硫铁矿(主要成分)为原料生产硫酸及尾气处理的一种流程如下图.回答下列问题:
(1)硫铁矿主要成分中阴离子电子式______,其煅烧的化学反应方程式为______.
(2)制酸尾气用纯碱吸收生成离子方程式______.
(3)焦亚硫酸钠()是常用的食品抗氧化剂,常用于葡萄酒、果脯等食品中,其在空气中久置会与氧气反应生成,写出该反应的化学方程式______.
Ⅱ.聚合硫酸铝铁(PFAS)是一种新型高效水处理剂.以粉煤灰(主要成分为、、FeO等)为铝源,利用炼铁炉渣(主要成分为、FeO、等)为铁源,制备PFAS的工艺流程如下:
(4)“碱溶”时,粉煤灰发生反应的离子方程式为______,获“酸溶Ⅱ”时,将炼铁炉渣粉碎的目的是______.
(5)硫酸工业中,用98%的浓硫酸a吨吸收,制得含40%(质量分数)的发烟硫酸______吨.
(6)“氧化”时的作用是______,此时用控制温度在50~57℃之间,其原因是______.
18.(14分)硒(Se)是人体必需微量元素之一,含硒化合物在材料和药物领域具有重要应用.自我国科学家发现聚集诱导发光(AIE)效应以来,AIE在发光材料、生物医学等领域引起广泛关注.一种含Se的新型AIE分子Ⅳ的合成路线如下:
(1)Se与S同主族,Se在元素周期表中的位置为______,用电子式写出的形成过程______.
(2)是一种有恶臭的气体,常作半导体用料.与相比,沸点______(填“>”或“<”,下同),原因是______;热稳定性:______.
(3)研究发现,给小鼠喂食适量硒酸钠()可减轻重金属㸰引起的中毒.Na、Se、O形成的简单离子的半径由大到小的顺序为______.
(4)反应物Ⅲ的局部结构与肼()十分相似,与性质十分相似,肼可与过量的硫酸反应生成酸式盐,该酸式盐化学式为______,以为原料合成的液体火箭燃料偏二甲肼(),偏二甲肼与液态氧化剂接触立刻反应,产生大量无害气体,放出巨大能量,把火箭送上天空,该反应的化学方程式为______,已知1g偏二甲胅发生此反应发出42.5KJ热量,则该反应的反应热为______.
19.(14分)丙烯(分子式:,结构式:)是一种重要化工原料,我国科学家开发新型催化剂利用丙烷(分子式:,结构式:)制备丙烯取得成功.化学反应原理是(g表示气态):,请回答下列问题:
(1)丙烯分子中所含共价键类型有______,有关物质共价键键能:C-C键能,C=C键能,O=O键能,C-H键能,O-H键能,上述反应大约______(填“放出”或“吸收”)______的热量.
(2)在恒容密闭容器中充入一定量丙烷和氧气,发生上述反应.下列说法不正确的是______(填字母).
A.再充入少量丙烷,单位体积内反应物活化分子百分数增多,反应速率加快
B.升高温度,反应活化分子百分数增多,反应速率加快
C.充入惰性气体,压强增大,反应速率加快
D.加入催化剂,降低活化能,活化分子百分数增多,反应速率加快
(2)在恒容密闭容器中充入一定量丙烷和氧气,发生上述反应.下列说法不正确的是______(填字母).
A.再充入少量丙烷,单位体积内反应物活化分子百分数增多,反应速率加快
B.升高温度,反应活化分子百分数增多,反应速率加快
C.充入惰性气体,压强增大,反应速率加快
D.加入催化剂,降低活化能,活化分子百分数增多,反应速率加快
(3)一定温度下,向2L恒容密闭容器中充入2mol和1mol,发生上述反应,丙烯的物质的量与时间关系如图所示.
①m点时,______(填“>”“<”或“=”,下同);______,净反应速率等于正、逆反应速率之差,n点时的净反应速率______0.
②0~10min内的平均反应速率______.
③在该条件下,丙烷的最大转化率(实际转化为目标产物的物质的量占理论产物的物质的量百分数)为______.
(4)丙烷-空气碱性燃料电池的能量转化率较高,则在负极上发生的反应是______.
十堰市部分重点中学2022-2023学年高一下学期5月联考
化学参考答案
一、选择题:共15小题,每小题3分,共45分.在每小题给出的四个选项中,只有一项是符合题目要求的.
1-15:CBABA DDCCA DBCDB
二、主观题:共4小题,55分
16.(9分,前5空每空1分,后两空每空2分)
(1),
(2)①,,.
②C组实验,锌与铜离子反应生成少量的铜附着在锌粒表面,在溶液中构成原电池,使反应速率加快;
③当硫酸铜超过一定量后,生成的铜包裹了锌粒表面,使锌与酸的接触面减小,反应速率减慢.
17.(18分,每空2分)
(1)
(2)
(3)
(4);增大反应物的接触面积,加快化学反应速率;
(5)1.81a
(6)将溶液中的全部氧化为,且不引入杂质;低于50℃反应速率较慢,高于57℃时,会分解.
18.(14分)
(1)第四周期ⅥA族;(每空2分)
(2)<;水存在分子间氢键,沸点更高;<(每空1分)
(3)(每空1分)
(4);;(每空2分)
19.(14分除注明2分外,其余均为1分)
(1)非极性共价键、极性共价键,放出,59.4(最后1空2分)
(2)AC(2分,错选不给分,漏选给1分)
(3)①>,>,=;②(计算错误、无单位或书写错误均不给分)③80%
(4)(2分)
湖北省十堰市部分重点中学2022-2023学年高二化学下学期5月联考试题(Word版附答案): 这是一份湖北省十堰市部分重点中学2022-2023学年高二化学下学期5月联考试题(Word版附答案),共11页。试卷主要包含了选择题,非选择题等内容,欢迎下载使用。
湖北省十堰市部分重点中学2022-2023学年高一下学期5月联考化学试题(PDF版含答案): 这是一份湖北省十堰市部分重点中学2022-2023学年高一下学期5月联考化学试题(PDF版含答案),共8页。
湖北省十堰市部分重点中学2022-2023学年高二下学期5月联考化学试题(PDF版含答案): 这是一份湖北省十堰市部分重点中学2022-2023学年高二下学期5月联考化学试题(PDF版含答案),文件包含湖北省十堰市部分重点中学2022-2023学年高二下学期5月联考化学试题pdf、湖北省十堰市部分重点中学2022-2023学年高二下学期5月联考化学试题答案pdf等2份试卷配套教学资源,其中试卷共9页, 欢迎下载使用。

