重难点13:论证方法和论证思路-备战中考语文重难点专练(全国通用)
展开重难点十三:议论文之论证方法和论证思路
【小试牛刀】
读书最忌“死啃”
赵 畅
①著名杂文家冯英子曾经讲过一个故事:一满族贵族,被任命为镇守荆州的将军。他痛哭流涕,誓不肯去。问他什么缘故,他说连关公也守不住的地方,我怎么守得住呢?与其将来失守获罪,不如不去的好。原来,满族贵族最先见到的汉文化是范文程身边的那本《三国演义》,努尔哈赤和他的将军们行军布阵,很多得益于这本书上的经验。他们把罗贯中笔下的关公奉若圣明,而关公是失荆州、走麦城时死的,此君不敢去守荆州,其原因大抵就在于此。
②是不是可以这样说呢?这位满族贵族,乃是一个标准的书呆子,其“死啃”书本,“只相信自己从书上读来的经验,看不到环境的变迁,看不到现实的变化”,故而把自己的思想禁锢起来,不敢越雷池半步,其结果自然可想而知。
③“死啃”书本,其实就与守株待兔者一样,迂腐可笑,更可悲可叹。忆起“空城计”是在马谡违抗命令、蜀军缺兵少将、司马懿大军突然来临的情况下发生的。身为主帅的诸葛亮,其时倘有半点惊慌,举止失措,便会造成军心动摇、土崩瓦解的局面。在“空城”的形势下,他的镇定自若、沉着冷静,他的特别布阵,竟令敌方以为城里定有伏兵,从而化解了一起必败的危局。兵不厌诈,“空城计”当是一种重要而有效的军事谋略,但并非唯一的谋略,并非屡试不爽的产物,且总须视情择而用之。如果死啃《三国演义》,把小说当成历史,思想僵化,行动教条,最终必走入死胡同而落败。
④要读书但不尽信书,尤其不要死认条条框框,不要拘泥于某个观点,应着眼于作者的立意布局、思维方式,并通过自己的咀嚼、梳理,把它读顺了、读透了、读“活”了,并从作者的思想围墙中走出来,以至是跳出来,这才是我们读书应持的正确态度。
⑤不“死啃”书,把书读“活”,自需要按鲁迅先生所说的那样,“运用脑髓,放出眼光”,亦即要敢于质疑,善于批判。美国高中教育的四个目标第一条就是“通过语言教学,帮助所有学生培养批判性思考能力”。老师为何不让学生背书,不给作业设置标准答案,甚至故意避免“正确答案”?就是为了不让学生丢掉批判的精神。而哈佛大学的标志更可谓是批判性思维精髓之体现:三本书两本朝上打开,一本朝下盖着。想告诉学生,书中尽管有知识和思想,但也会有谬误。若要想追求真理,那就应当质疑,质疑一切。是的,批判中,我们才能甄别精华和糟粕;质疑中,我们才能理清有用的和无用的。
⑥在我看来,一个真正爱读书、“活”读书的人,总是与“捣碎”书籍联系在一起的。其“捣碎”的过程,究其实,就是一个释放自我情感与思想的过程,就是一个与作者不断较真、争辩的过程,也必是一个去伪存真、去粗取精的过程。
⑦有人说,做文字工作,拼到最后是拼认识,对生命的认识。读书何尝不是如此?拼到最后,就是拼自我的再认识。生命是活的,我们的读书,我们的认识,当然也应该是活的。一切“死啃”的做法,一切僵化的思维,都是与读书宗旨背道而驰的。
1.本文的中心论点是什么?(2分)
2.文章开头引用了冯英子讲的一个小故事,有何作用?(3分)
3.文章第⑤段主要运用了什么论证方法?有何作用?(4分)
4.作者认为,读书应持的正确态度是什么?(3分)
【精准突破】
一、常见的论证方法
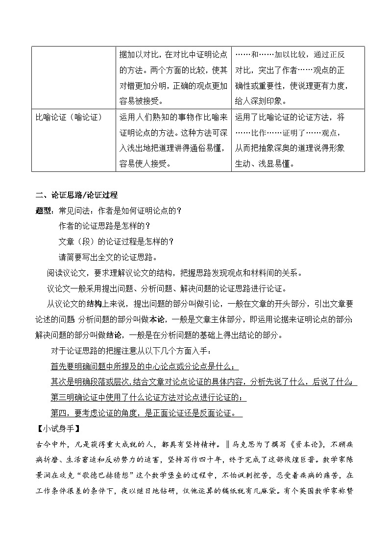
论证方法 | 论点 | 表达方法 |
举例论证(例证法) | 即通过典型的、富有代表性的事例或史实来证明论点的过程或方法。因为“事实胜于雄辩”,所以举出确凿典型的事例来证明论点,能增强文章的说服力。 | 运用了举例论证的论证方 法,举了……(简要概括 事例)的例子,证明了 ……(如果有分论点,写 出分论点,没有则写中心论 点),使论证更有说服力。 |
道理论证(引证法) | 是用人们公认的定理公式、谚语俗语以及古今中外的名言警句来证明论点的方法。此外,作者对论点进行直接说明也属于道理论证。 | 使用了道理论证的论证方法,论 证方法,论证了……的观点,从 而使论证更加具有权威性,论证 更有力。 |
对比论证 | 是把正反两个方面的论点或论据加以对比,在对比中证明论点的方法。两个方面的比较,使其对错更加分明,正确的观点更加容易被接受。 | 运用了对比论证的论证方法,将 ……和……加以比较,通过正反 对比,突出了作者……观点的正 确性或重要性,使说理更有力度, 给人深刻印象。 |
比喻论证(喻论证) | 运用人们熟知的事物作比喻来证明论点的方法。这种方法可深入浅出地把道理讲得通俗易懂,容易使人接受。 | 运用了比喻论证的论证方法,将 ……比作……证明了……观点, 从而把抽象深奥的道理说得形象 生动、浅显易懂。 |
二、论证思路/论证过程
题型:常见问法:作者是如何证明论点的?
作者的论证思路是怎样的?
文章(段)的论证过程是怎样的?
请简要写出全文的论证思路。
阅读议论文,要求理解议论文的结构,把握思路发现观点和材料间的关系。
议论文一般采用提出问题、分析问题、解决问题的论证思路进行论证。
从议论文的结构上来说,提出问题的部分叫做引论,一般在文章的开头部分,引出文章要论述的问题;分析问题的部分叫做本论,一般是文章主体部分,即运用论据来证明论点的部分;解决问题的部分叫做结论,一般是在分析问题的基础上得出结论的部分。
对于论证思路的把握注意从以下几个方面入手:
首先要明确问题中所提及的中心论点或分论点是什么;
其次是明确段落或层次,结合文章对论点论证的具体内容,分析先说了什么,后说了什么;
第三明确论证中使用了什么论证方法对论点进行论证的;
第四,要考虑论证的角度,是正面论证还是反面论证。
【小试身手】
古今中外,凡是获得重大成就的人,都具有坚持精神。‖马克思为了撰写《资本论》,不顾疾病折磨、生活窘迫和反动势力的迫害,坚持写作四十年,终于完成了这部恢煌巨著。数学家陈景润在攻克“歌德巴赫猜想”这个数学堡垒的过程中,不怕讽刺挖苦,忍受着疾病的痛苦,在工作条件很差的条件下,夜以继日地钻研,仅他运算的稿纸就有几麻袋。有个英国数学家称赞他在数学上“移动了群山”。‖由此可见,坚持是取得一切成就的必由之路。
节选自《要有坚持精神》
请简要阐述这段文字的论证思路?
方法小结:
第一:通读语段,勾画关键词,分层。
第二:按顺序分析每一层,可从论证方法入 手,并指出论证了什么。(概括层次内容)
第三:对于表态、看法,观点、结论等之类的文字,在分析时可直接引用或提炼。
常见的答题思路:首先作者提出… …观点;然后… …;接着… …;最后… …(得出… …的结论)。连词+论证方法+论据概括+论点。
【注意】
1.观点或结论要找准,不要弄错。
2.概括事例要具体明了,不要随意。
3.答题规范,不要草率。
【巩固练习】
(一)
而读书的要诀,全在于会意。如果根本不读书或者不喜欢读书,那么,无论说什么求甚解或不求甚解就都毫无意义了。因为不读书就不了解什么知识,不喜欢读也就不能用心去了解书中的道理。一定要好读书,真正把书读进去了,越读越有兴趣,自然就会慢慢了解书中的道理,这才有起码的发言权。对于这一点,陶渊明尤其有独到的见解,所以他每每遇到真正会意的时候,就高兴得连饭都忘记吃了。
请简要分析本段的论证思路。
(二)
该如何丰富阅历呢?一般来说,一个人的阅历是不是丰富,往往与其生活经历密切相关。然而经历不等于阅历。经历只是一种经过,形成的是对事物表象的感性的认知;而阅历则是在表象的基础上对经历进行思考、领悟、概括、提炼,是感性与理性的有机统一。只有勤于反思,才能从经历中领悟到人生的真谛,才能让经历升华成为阅历。但对于人生经历并不丰富的年轻人来说,要丰富自己的阅历,最有效便捷的方法是读书。书籍是人类进步的阶梯,书籍是人成长的良师益友。读书,与智者对话,向圣人讨教,从他人的经历中取得经验教训,从前人的论述中获得启迪,赢得智慧,增长阅历。行万里路,读万卷书,人不能任意拉长生命的长度,但可以在不断经历与不断读书中拓宽生命的宽度。
请简要分析本段的论证思路。
【强化提升】
①我们动不动就跟别人比,而且无所不比,比成绩、比结果、比地位、比职称、比权势、比财富等等,不一而足。结果无非有两种:一种是自己强于别人,一种是自己弱于别人。前者往往使我们变得愉悦、得意,甚至骄傲起来;后者往往使我们变得不快、郁闷,甚至燃起嫉恨之火。也就是说,不管哪种结果,都会让我们变得不平静。最可怕的是,在跟人比较中,我们丢失了自己。
②范仲淹说:“不以物喜,不以己悲。”如果总喜欢跟人比较,这种境界就很难达到。那么,我们到底该怎么做呢?在我看来,如果非要比较的话,那就跟自己比吧。
③桓公(桓温)年轻时与殷侯齐名,所以常常怀有竞争之心。有一次,桓公问殷侯:“你与我相比,如何?”殷侯回答说:“我和自己打交道已经很久了,宁愿做我。”这是《世说新语》中的一则故事。元代学者黄元瑜用殷侯的答语来命名他的亭子,叫做“我我亭"。看来,古人早已懂得把目光由外在事物转向自己的内心世界,即自我。换言之,从自己身上找“答案”不愧为明智的做法。因此,跟自己比,总算找对“对手”了。
简要分析1-3节的论证思路。
【总结优化】
1.区分材料与观点,材料是论据,观点就是论点
2.明确材料与论点之间的关系:是正面论证还是反面论证,还是引出论点等。
3.明确材料的核心,并写出其他相关的论据
重难点15:说明文说明方法-备战中考语文重难点专练(全国通用): 这是一份重难点15:说明文说明方法-备战中考语文重难点专练(全国通用),文件包含重难点15说明文说明方法-备战中考语文重难点专练全国通用解析版docx、重难点15说明文说明方法-备战中考语文重难点专练全国通用原卷版docx等2份试卷配套教学资源,其中试卷共15页, 欢迎下载使用。
重难点10:小说段落的作用-备战中考语文重难点专练(全国通用): 这是一份重难点10:小说段落的作用-备战中考语文重难点专练(全国通用),文件包含重难点10小说段落的作用-备战中考语文重难点专练全国通用解析版docx、重难点10小说段落的作用-备战中考语文重难点专练全国通用原卷版docx等2份试卷配套教学资源,其中试卷共17页, 欢迎下载使用。
重难点09:标题的含义及作用-备战中考语文重难点专练(全国通用): 这是一份重难点09:标题的含义及作用-备战中考语文重难点专练(全国通用),文件包含重难点09标题的含义及作用-备战中考语文重难点专练全国通用解析版docx、重难点09标题的含义及作用-备战中考语文重难点专练全国通用原卷版docx等2份试卷配套教学资源,其中试卷共15页, 欢迎下载使用。

