2023年 四川省巴中市恩阳区九年级适应性考试语文试题
展开相关试卷
这是一份2023年四川省巴中市恩阳区九年级适应性考试语文试题(含答案),共14页。试卷主要包含了语文知识与运用,现代文阅读,古诗文阅读,名著阅读等内容,欢迎下载使用。
这是一份四川省巴中市恩阳区2022-2023学年九年级上学期期中考试语文试题(含答案),共15页。试卷主要包含了语文知识与运用,现代文阅读,精准转化,圈画批注,写作等内容,欢迎下载使用。
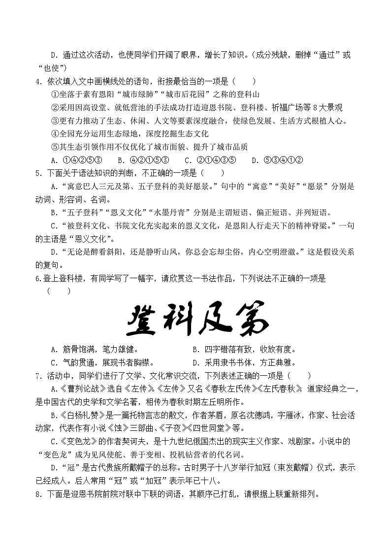
这是一份2022年四川省巴中市恩阳区中考语文考前最后一卷含解析,共14页。试卷主要包含了答题时请按要求用笔,阅读下面文字,按要求答题,经典诗文默写,名著阅读.,诗歌鉴赏,阅读下面两个语段,完成下列小题等内容,欢迎下载使用。

