专题06 生物的变异与进化-十年(2012-2021)高考生物真题分项汇编(全国通用)(解析版)
展开专题06 生物的变异与进化
【2021年】
1.(2021·湖南高考真题)金鱼系野生鲫鱼经长期人工选育而成,是中国古代劳动人民智慧的结晶。现有形态多样、品种繁多的金鱼品系。自然状态下,金鱼能与野生鲫鱼杂交产生可育后代。下列叙述错误的是( )
A.金鱼与野生鲫鱼属于同一物种
B.人工选择使鲫鱼发生变异,产生多种形态
C.鲫鱼进化成金鱼的过程中,有基因频率的改变
D.人类的喜好影响了金鱼的进化方向
【答案】B
【解析】由题干中信息“自然状态下,金鱼能与野生鲫鱼杂交产生可育后代”可知,金鱼与野生鲫鱼属于同一物种,A正确;人工选择可以积累人类喜好的变异,淘汰人类不喜好的变异,只对金鱼的变异类型起选择作用,不能使金鱼发生变异,B错误;种群进化的实质是种群基因频率的改变,因此,鲫鱼进化成金鱼的过程中,存在基因频率的改变,C正确;人类的喜好可以通过人工选择来实现,使人类喜好的性状得以保留,因此,人工选择可以决定金鱼的进化方向,D正确。故选B。
2.(2021·湖南高考真题)血浆中胆固醇与载脂蛋白apoB-100结合形成低密度脂蛋白(LDL),LDL通过与细胞表面受体结合,将胆固醇运输到细胞内,从而降低血浆中胆固醇含量。PCSK9基因可以发生多种类型的突变,当突变使PCSK9蛋白活性增强时,会增加LDL受体在溶酶体中的降解,导致细胞表面LDL受体减少。下列叙述错误的是( )
A.引起LDL受体缺失的基因突变会导致血浆中胆固醇含量升高
B.PCSK9基因的有些突变可能不影响血浆中LDL的正常水平
C.引起PCSK9蛋白活性降低的基因突变会导致血浆中胆固醇含量升高
D.编码apoB-100的基因失活会导致血浆中胆固醇含量升高
【答案】C
【解析】分析题干,血浆胆固醇与载脂蛋白apoB-100结合形成低密度脂蛋白与细胞表面的受体结合,将胆固醇运输到细胞内,从而使血浆中的胆固醇含量降低;LDL受体减少和载脂蛋白apoB-100减少,均会影响胆固醇被细胞利用,导致血浆中的胆固醇含量较高。LDL受体缺失,则LDL不能将胆固醇运进细胞,导致血浆中的胆固醇含量升高,A正确;由于密码子的简并性,PCSK9基因的某些突变不一定会导致PCSK9蛋白活性发生改变,则不影响血浆中LDL的正常水平,B正确;引起PCSK9蛋白活性增强的基因突变会导致细胞表面LDL受体数量减少,使血浆中胆固醇的含量增加,C错误;编码apoB-100的基因失活,则apoB-100蛋白减少,与血浆中胆固醇结合形成LDL减少,进而被运进细胞的胆固醇减少,使血浆中的胆固醇含量升高,D正确。故选C。
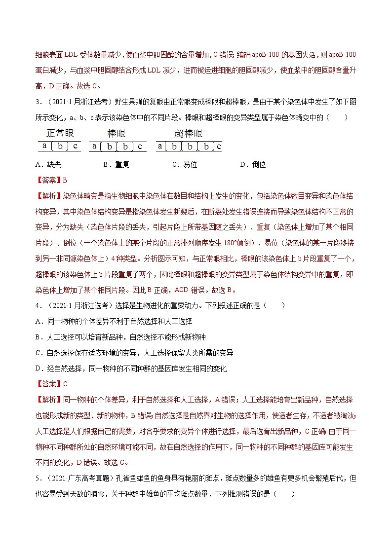
3.(2021·1月浙江选考)野生果蝇的复眼由正常眼变成棒眼和超棒眼,是由于某个染色体中发生了如下图所示变化,a、b、c表示该染色体中的不同片段。棒眼和超棒眼的变异类型属于染色体畸变中的( )
A.缺失 B.重复 C.易位 D.倒位
【答案】B
【解析】染色体畸变是指生物细胞中染色体在数目和结构上发生的变化,包括染色体数目变异和染色体结构变异,其中染色体结构变异是指染色体发生断裂后,在断裂处发生错误连接而导致染色体结构不正常的变异,分为缺失(染色体片段的丢失,引起片段上所带基因随之丢失)、重复(染色体上增加了某个相同片段)、倒位(一个染色体上的某个片段的正常排列顺序发生180°颠倒)、易位(染色体的某一片段移接到另一非同源染色体上)4种类型。分析图示可知,与正常眼相比,棒眼的该染色体上b片段重复了一个,超棒眼的该染色体上b片段重复了两个,因此棒眼和超棒眼的变异类型属于染色体结构变异中的重复,即染色体上增加了某个相同片段。因此B正确,ACD错误。故选B。
4.(2021·1月浙江选考)选择是生物进化的重要动力。下列叙述正确的是( )
A.同一物种的个体差异不利于自然选择和人工选择
B.人工选择可以培育新品种,自然选择不能形成新物种
C.自然选择保存适应环境的变异,人工选择保留人类所需的变异
D.经自然选择,同一物种的不同种群的基因库发生相同的变化
【答案】C
【解析】同一物种的个体差异,利于自然选择和人工选择,A错误;人工选择能培育出新品种,自然选择也能形成新的类型、新的物种,B错误;自然选择是自然界对生物的选择作用,使适者生存,不适者被淘汰;人工选择是人们根据自己的需要,对合乎要求的变异个体进行选择,最后选育出新品种,C正确;由于同一物种不同种群所处的自然环境可能不同,故在自然选择的作用下,同一物种的不同种群的基因库可能发生不同的变化,D错误。故选C。
5.(2021·广东高考真题)孔雀鱼雄鱼的鱼身具有艳丽的斑点,斑点数量多的雄鱼有更多机会繁殖后代,但也容易受到天敌的捕食,关于种群中雄鱼的平均斑点数量,下列推测错误的是( )
A.缺少天敌,斑点数量可能会增多
B.引入天敌,斑点数量可能会减少
C.天敌存在与否决定斑点数量相关基因的变异方向
D.自然环境中,斑点数量增减对雄鱼既有利也有弊
【答案】C
【解析】缺少天敌的环境中,孔雀鱼的斑点数量逐渐增多,原因是由于孔雀鱼群体中斑点数多的雄性个体体色艳丽易吸引雌性个体,从而获得更多的交配机会,导致群体中该类型个体的数量增多,A正确;引入天敌的环境中,斑点数量多的雄鱼容易受到天敌的捕食,数量减少,反而斑点数量少的雄鱼获得更多交配机会,导致群体中斑点数量可能会减少,B正确;生物的变异是不定向的,故天敌存在与否不能决定斑点数量相关基因的变异方向,C错误;由题干信息可知,“斑点数量多的雄鱼有更多机会繁殖后代,但也容易受到天敌的捕食”,则斑点少的雄鱼繁殖后代的机会少,但不易被天敌捕食,可知自然环境中,斑点数量增减对雄鱼既有利也有弊,D正确。故选C。
6.(2021·广东高考真题)兔的脂肪白色(F)对淡黄色(f)为显性,由常染色体上一对等位基因控制。某兔群由500只纯合白色脂肪兔和1500只淡黄色脂肪兔组成,F、f的基因频率分别是( )
A.15%、85% B.25%、75%
C.35%、65% D.45%、55%
【答案】B
【解析】由题意可知,该兔种群由500只纯合白色脂肪兔(FF)和1500只淡黄色脂肪兔(ff)组成,故F的基因频率=F/(F+f)=(500×2)/(2000×2)=25%,f的基因频率=1-25%=75%,B正确。故选B。
7.(2021·河北高考真题)雄性缝蝇的求偶方式有:①向雌蝇提供食物;②用丝缕简单缠绕食物后送给雌蝇;③把食物裹成丝球送给雌蝇;④仅送一个空丝球给雌蝇。以上四种方式都能求偶成功。下列叙述错误的是
A.求偶时提供食物给雌蝇有利于其繁殖,是一种适应性行为
B.④是一种仪式化行为,对缝蝇繁殖失去进化意义
C.③是雌蝇对雄蝇长期选择的结果
D.④可能由③进化而来
【答案】B
【解析】雄性动物的求偶是为了繁殖后代,在求偶过程中,雄性动物会通过各种方式来获得交配机会,以便将自己的遗传信息传递下去;生物的求偶行为是一种长期自然选择的结果,也是一种适应性行为。
求偶时提供食物给雌蝇,一方面为了获得交配机会,另一方面也有利于雌性获得更多营养物质繁殖后代,这是一种长期形成的适应性行为,A正确;根据题意,四种方式都能求偶成功,④虽然是一种仪式化行为,但对缝蝇繁殖也具有进化意义,B错误;在求偶过程中,把食物裹成丝球送给雌蝇,更受雌蝇的青睐,容易获得交配机会,留下后代的机会多,这是雌蝇对雄蝇长期选择的结果,C正确;④仅送一个空丝球给雌蝇,不需要食物也能求偶成功,④与③在外观上具有相似性,可推测④可能由③进化而来,D正确。故选B。
8.(2021·河北高考真题)图中①、②和③为三个精原细跑,①和②发生了染色体变异,③为正常细胞。②减数分裂时三条同源染色体中任意两条正常分离,另一条随机移向一极。不考虑其他变异,下列叙述错误的是( )
A.①减数第一次分裂前期两对同源染色体联会
B.②经减数分裂形成的配子有一半正常
C.③减数第一次分裂后期非同源染色体自由组合,最终产生4种基因型配子
D.①和②的变异类型理论上均可以在减数分裂过程中通过光学显微镜观察到
【答案】C
【解析】①细胞中有四条染色体,为两对同源染色体,在减数第一次分裂前期两对同源染色体联会,A正确;②细胞减数分裂时三条同源染色体中任意两条正常分离,另一条随机移向一极,最终产生的配子为1/12AR、1/12Ar、1/12aar、1/12aaR、1/6AaR、1/6Aar、1/6ar、1/6aR,其中正常配子为1/12AR、1/12Ar、1/6ar、1/6aR,刚好占一半,B正确; ③细胞减数第一次分裂后期非同源染色体自由组合,最终产生4个配子,2种基因型,为AR、AR、ar、ar或Ar、Ar、aR、aR,C错误;①发生了染色体结构变异中的易位,②发生了染色体数目变异,理论上通过观察染色体的结构和细胞中的染色体数目就可以观察到,D正确。故选C。
【2020年】
1.(2020·课标Ⅱ)关于高等植物细胞中染色体组的叙述,错误的是( )
A. 二倍体植物的配子只含有一个染色体组
B. 每个染色体组中的染色体均为非同源染色体
C. 每个染色体组中都含有常染色体和性染色体
D. 每个染色体组中各染色体DNA的碱基序列不同
【答案】C
【解析】二倍体植物体细胞含有两个染色体组,减数分裂形成配子时染色体数目减半,即配子只含一个染色体组,A正确;由染色体组的定义可知,一个染色体组中所有染色体均为非同源染色体,不含同源染色体,B正确;不是所有生物都有性别之分,有性别之分的生物的性别不一定由性染色体决定,因此不是所有细胞中都有性染色体和常染色体之分,C错误;一个染色体组中的所有染色体在形态和功能上各不相同,因此染色体DNA的碱基序列不同,D正确。故选C。
2.(2020·山东卷)为加大对濒危物种绿孔雀的保护,我国建立了自然保护区,将割裂的栖息地连接起来,促进了绿孔雀种群数量的增加。下列说法错误的是( )
A. 将割裂的栖息地连接,促进了绿孔雀间的基因交流
B. 提高出生率是增加绿孔雀种群数量的重要途径
C. 绿孔雀成年雄鸟在繁殖期为驱赶其他雄鸟发出的鸣叫声,属于物理信息
D. 建立自然保护区属于易地保护,是保护绿孔雀的有效措施
【答案】D
【解析】将割裂的栖息地连接,打破了种群之间的地理隔离,促进绿孔雀间的基因交流,A正确;提高出生率可以增加绿孔雀的种群数量,B正确;雄鸟发出的鸣叫声属于物理信息,C正确;建立自然保护区,属于就地保护,D错误。故选D。
3.(2020·山东卷)野生型大肠杆菌可以在基本培养基上生长,发生基因突变产生的氨基酸依赖型菌株需要在基本培养基上补充相应氨基酸才能生长。将甲硫氨酸依赖型菌株M和苏氨酸依赖型菌株N单独接种在基本培养基上时,均不会产生菌落。某同学实验过程中发现,将M、N菌株混合培养一段时间,充分稀释后再涂布到基本培养基上,培养后出现许多由单个细菌形成的菌落,将这些菌落分别接种到基本培养基上,培养后均有菌落出现。该同学对这些菌落出现原因的分析,不合理的是( )
A. 操作过程中出现杂菌污染
B. M、N菌株互为对方提供所缺失的氨基酸
C. 混合培养过程中,菌株获得了对方的遗传物质
D. 混合培养过程中,菌株中已突变的基因再次发生突变
【答案】B
【解析】本题以大肠杆菌营养缺陷型为材料进行相关实验探究为情境,考查考生综合运用所学知识分析实验结果的能力。操作过程当中出现杂菌污染,基本培养基上生长的为杂菌,A合理;若M、N菌株互为对方提供所缺失的氨基酸形成的菌落,需要MN混合在一起才能生存,而该菌落来自于单个细菌形成的菌落,单个细菌不可能混合培养的细菌。B项不合理。M、N菌株混合培养后在基本培养基上可以生存。推测可能是混合培养过程当中,菌株间发生了基因交流,获得了对方的遗传物质,C合理;基因突变是不定向的,在混合培养过程中,菌株当中已突变的基因也可能再次发生突变得到可在基本培养基上生存的野生型大肠杆菌,D合理。故选B。
4.(2020·浙江卷)下列关于遗传漂变和自然选择的叙述,正确的是( )
A. 遗传漂变在大种群中更易发生 B. 遗传漂变能产生新的可遗传变异
C. 遗传漂变和自然选择不都是进化的因素 D. 遗传漂变和自然选择均可打破遗传平衡
【答案】D
【解析】遗传漂变一般在发生在小群体中,由于一个小群体与其他群体相隔离,不能充分地随机交配或偶然死亡,因而在小群体内基因不能达到完全自由分离和组合,使基因频率容易产生偏差,A错误;遗传漂变没有产生基因突变或染色体变异,故没有产生新的可遗传变异,B错误;遗传漂变是由于一个小群体与其他群体相隔离,不能充分地随机交配或偶然死亡,因而在小群体内基因不能达到完全自由分离和组合,使基因频率容易产生偏差,使生物得到进化,自然选择会使基因频率定向改变,都是进化的因素,C错误;遗传漂变和自然选择都会导致基因频率改变,均可打破遗传平衡,D正确。故选D。
5.(2020·江苏卷)下列叙述中与染色体变异无关的是( )
A. 通过孕妇产前筛查,可降低21三体综合征的发病率
B. 通过连续自交,可获得纯合基因品系玉米
C. 通过植物体细胞杂交,可获得白菜-甘蓝
D. 通过普通小麦和黑麦杂交,培育出了小黑麦
【答案】B
【解析】21三体综合征属于染色体数目变异中的非整倍性变异,A错误;连续自交可获得纯合基因品系玉米,原理为基因重组,子代染色体结构和数目均未改变,与染色体变异无关,B正确;植物体细胞杂交的过程细胞发生了染色体数目的变异,C错误;普通小麦与黑麦杂交后,需用秋水仙素处理使染色体数目加倍,才能培育出稳定遗传的小黑麦,利用了染色体数目的变异原理,D错误;故选B。
【2019年】
1.(2019天津卷·6)囊鼠的体毛深色(D)对浅色(d)为显性,若毛色与环境差异大则易被天敌捕食。调查不同区域囊鼠深色表现型频率,检测并计算基因频率,结果如图。
下列叙述错误的是
A.深色囊鼠与浅色囊鼠在不同区域的分布现状受自然选择影响
B.与浅色岩P区相比,深色熔岩床区囊鼠的杂合体频率低
C.浅色岩Q区的深色囊鼠的基因型为DD、Dd
D.与浅色岩Q区相比,浅色岩P区囊鼠的隐性纯合体频率高
【答案】B
【解析】据图分析可知,深色囊鼠在深色熔岩床区表现型频率高,而在浅色岩P区和浅色岩Q区频率较低,因此,深色囊鼠与浅色囊鼠在不同区域的分布现状受自然选择影响,A正确;浅色岩P区,囊鼠的杂合体频率(Dd)=2×0.1×0.9=0.18,而深色熔岩床区囊鼠的杂合体(Dd)频率=2×0.7×0.3=0.42,与浅色岩P相比,深色熔岩床区囊鼠的杂合体频率高,B错误;囊鼠的体毛深色(D)对浅色(d)为显性,因此,浅色岩Q区的深色囊鼠的基因型为DD、Dd,C正确;浅色岩Q区隐性纯合体(dd)的频率=0.7×0.7=0.49,而浅色岩P区囊鼠的隐性纯合体(dd)的频率=0.9×0.9=0.81,因此,与浅色岩Q区相比,浅色岩P区囊鼠的隐性纯合体频率高,D正确;因此,本题答案选B。
2.(2019江苏卷·4)下列关于生物变异与育种的叙述,正确的是
A.基因重组只是基因间的重新组合,不会导致生物性状变异
B.基因突变使DNA序列发生的变化,都能引起生物性状变异
C.弱小且高度不育的单倍体植株,进行加倍处理后可用于育种
D.多倍体植株染色体组数加倍,产生的配子数加倍,有利于育种
【答案】C
【解析】基因重组是在有性生殖的过程,控制不同性状的基因的重新组合,会导致后代性状发生改变,A错误;基因突变会导致DNA的碱基序列发生改变,但由于密码子的简并性等原因,基因突变不一定会导致生物体性状发生改变,B错误;二倍体花药离体培养获得的单倍体高度不孕,但是用秋水仙素处理后使得其染色体数目加倍,为可育的二倍体,且肯定是纯种,C正确;多倍体的染色体组数如果奇倍数的增加(如三倍体),其后代遗传会严重的不平衡,在减数分裂形成配子时,同源染色体联会紊乱,不能形成正常的配子,因此不利于育种,D错误。
3.(2019江苏卷·18)人镰刀型细胞贫血症是基因突变造成的,血红蛋白β链第6个氨基酸的密码子由GAG变为GUG,导致编码的谷氨酸被置换为缬氨酸。下列相关叙述错误的是
A.该突变改变了DNA碱基对内的氢键数
B.该突变引起了血红蛋白β链结构的改变
C.在缺氧情况下患者的红细胞易破裂
D.该病不属于染色体异常遗传病
【答案】A
【解析】人的镰刀型贫血症的发病的根本原因是基因突变,由于血红蛋白基因中碱基对替换造成的蛋白质结构异常,患者的红细胞呈镰刀型,容易破裂,使人患溶血性贫血,严重时会导致死亡。镰刀型细胞贫血症是由于血红蛋白基因中T—A碱基对被替换成A—T,A—T碱基对和C—G碱基对的数目均不变,故氢键数目不变,A错误;血红蛋白基因中碱基对的替换造成基因结构改变,进而导致血红蛋白结构异常,B正确;患者的红细胞呈镰刀型,容易破裂,使人患溶血性贫血,C正确;镰刀型贫血症属于单基因遗传病,不属于染色体异常遗传病,D正确。故选A。
【2018年】
1.(2018海南卷,14)杂合体雌果蝇在形成配子时,同源染色体的非姐妹染色单体间的相应片段发生对等交换,导致新的配子类型出现,其原因是在配子形成过程中发生了( )
A.基因重组 B.染色体重复 C.染色体易位 D.染色体倒位
【答案】A
【解析】生物体在形成配子时,同源染色体的非姐妹染色单体间的相应片段发生对等交换,导致位于非姐妹染色单体上的非等位基因进行了重组,其变异属于基因重组,A正确。
2.(2018江苏卷,4)下列关于生物进化的叙述,正确的是( )
A.群体中近亲繁殖可提高纯合体的比例
B.有害突变不能成为生物进化的原材料
C.某种生物产生新基因并稳定遗传后,则形成了新物种
D.若没有其他因素影响,一个随机交配小群体的基因频率在各代保持不变
【答案】A
【解析】群体中的近亲携带相同基因的可能性较大,因此近亲繁殖可以提高后代纯合子的比例,A正确;突变包括基因突变和染色体变异,大多数是有害的,可以为生物进化提供大量的选择材料,B错误;某种群生物产生新基因后改变了种群的基因频率,说明生物进化了,而新物种形成的标志是生殖隔离,C错误;虽然没有其他因素的影响,但是由于群体数量较少,因此小群体的基因频率在各代可能会发生改变,D错误。
3.(2018全国Ⅰ卷,6)某大肠杆菌能在基本培养基上生长,其突变体M和N均不能在基本培养基上生长,但M可在添加了氨基酸甲的基本培养基上生长,N可在添加了氨基酸乙的基本培养基上生长,将M和N在同时添加氨基酸甲和乙的基本培养基中混合培养一段时间后,再将菌体接种在基本培养基平板上,发现长出了大肠杆菌(X)的菌落。据此判断,下列说法不合理的是( )
A.突变体M催化合成氨基酸甲所需酶的活性丧失
B.突变体M和N都是由于基因发生突变而得来的
C.突变体M的RNA与突变体N混合培养能得到X
D.突变体M和N在混合培养期间发生了DNA转移
【答案】C
【解析】突变体M需添加了氨基酸甲的基本培养基上才能生长,可以说明突变体M催化合成氨基酸甲所需酶的活性可能丧失,从而不能自身合成氨基酸甲,而导致必须添加氨基酸甲的基本培养基上才能生长,A正确;大肠杆菌属于原核生物,突变体M和N都是由于基因发生突变而得来,B正确;M和N的混合培养,致使两者间发生了DNA的转移,即发生了基因重组,因此突变体M与突变体N混合培养能得到X是由于细菌间DNA的转移实现的,而不是突变体M的RNA,C错误,D正确。
4.(2018海南卷,17)蜜蜂中,雌蜂是雌雄配子结合产生的二倍体,雄蜂是由未受精的卵直接发育而来的。某对蜜蜂所产生子代的基因型为:雌蜂是AADD、AADd、AaDD、AaDd;雄蜂是AD、Ad、aD、ad。这对蜜蜂的基因型是( )
A.AADd和ad B.AaDd和aD C.AaDd和AD D.Aadd和AD
【答案】C
【解析】由雄蜂的基因型可推测亲本雌蜂的基因型为AaDd,后代的雌峰是由雄性的精子与雌蜂的卵细胞结合形成的,据此推测亲本雄性的基因型为AD,C正确。
5.(2018天津卷,2)芦笋是雌雄异株植物,雄株性染色体为XY,雌株为XX;其幼茎可食用,雄株产量高。以下为两种培育雄株的技术路线。有关叙述错误的是( )
A.形成愈伤组织可通过添加植物生长调节剂进行诱导
B.幼苗乙和丙的形成均经过脱分化和再分化过程
C.雄株丁的亲本的性染色体组成分别为XY、XX
D.与雄株甲不同,雄株丁培育过程中发生了基因重组
【答案】C
【解析】生长素与细胞分裂素的使用比例影响植物细胞的发育方向,当二者比值高时,有利于根的分化,抑制芽的形成;比值低时,有利于芽的分化、抑制根的形成;比例适中时,促进愈伤组织的形成,因为生长素和细胞分裂素相对应的植物生长调节剂也有相应的效果,所以可以通过添加植物生长调节剂进行诱导,A正确;幼苗乙与幼苗丙的形成是花药离体培养形成单倍体植株的过程,此过程的原理是植物组织培养,因此需要经过脱分化与再分化的过程,B正确;花粉是经过减数分裂产生的,其配子含有X染色体或Y染色体,经过花药离体培养,得到单倍体,再经过秋水仙素处理后得到的植株乙与丙的基因型为XX或YY,因此雄株丁的亲本的基因型分别为XX、YY,C错误;雄株甲是通过无性繁殖形成的,形成过程中不会进行减数分裂,因此也不会发生基因重组;雄株乙是通过有性生殖形成的,形成过程中经过了减数分裂,因此会发生基因重组,D正确。
6.(2018海南卷,18)为判断生活在不同地区的两个种群的鸟是否属于同一物种,下列做法合理的是( )
A.了解这两个种群所在地区之间的距离后作出判断
B.观察这两个种群个体之间是否存在生殖隔离现象
C.将两个种群置于相同环境条件下,比较其死亡率
D.将两个种群置于相同环境条件下,比较其出生率
【答案】B
【解析】根据现代生物进化理论,若两个种群之间形成了生殖隔离,即两者不能交配,或交配的后代不育,则两个种群属于不同物种,B正确。
7.(2018海南卷,24)甲、乙两物种在某一地区共同生存了上百万年,甲以乙为食。下列叙述错误的是( )
A.甲、乙的进化可能与该地区环境变化有关
B.物种乙的存在与进化会阻碍物种甲的进化
C.若甲是动物,乙可能是植物,也可能是动物
D.甲基因型频率改变可能引起乙基因频率的改变
【答案】B
【解析】根据共同进化的观点,物种乙的存在与进化会促进物种甲的进化,有利于提高生物多样性,B错误。
【2017年】
1.(2017年江苏卷,7)下列关于生物进化的叙述,错误的是( )
A.某物种仅存一个种群,该种群中每个个体均含有这个物种的全部基因
B.虽然亚洲与澳洲之间存在地理隔离,但两洲人之间并没有生殖隔离
C.无论是自然选择还是人工选择作用,都能使种群基因频率发生定向改变
D.古老地层中都是简单生物的化石,而新近地层中含有复杂生物的化石
【答案】A
【解析】种群中不同个体含有的基因可能不同,每个个体不会含有该物种的全部基因,A错误;亚洲人和澳洲人之间存在地理隔离,但二者婚配后可产生可育后代,不存在生殖隔离,B正确;自然选择和人工选择决定生物进化的方向,使种群基因频率发生定向改变,C正确;生物进化的特点为由简单到复杂,即古老地层中都是简单生物的化石,新近地层中含有复杂生物的化石,D正确。
2.(2017年江苏卷,27)研究人员在柑橘中发现一棵具有明显早熟特性的变异株,决定以此为基础培育早熟柑橘新品种。 请回答下列问题:
(1)要判断该变异株的育种价值,首先要确定它的_______________物质是否发生了变化。
(2)在选择育种方法时,需要判断该变异株的变异类型。如果变异株是个别基因的突变体,则可采用育种方法①,使早熟基因逐渐_______________,培育成新品种1。为了加快这一进程,还可以采集变异株的_______________进行处理,获得高度纯合的后代,选育成新品种2,这种方法称为_______________育种。
(3)如果该早熟植株属于染色体组变异株,可以推测该变异株减数分裂中染色体有多种联会方式,由此造成不规则的_______________,产生染色体数目不等、生活力很低的______________,因而得不到足量的种子。即使得到少量后代,早熟性状也很难稳定遗传。这种情况下,可考虑选择育种方法③,其不足之处是需要不断制备_______________,成本较高。
(4)新品种1与新品种3均具有早熟性状,但其他性状有差异,这是因为新品种1选育过程中基因发生了多次_______________,产生的多种基因型中只有一部分在选育过程中保留下来。
【答案】(1)遗传
(2)纯合 花药 单倍体
(3)染色体分离 配子 组培苗
(4)重组
【解析】(1)具有育种价值的变异属于可遗传变异,需先确定遗传物质是否发生了变化。(2)变异株是个别基因的突变体,则利用杂交育种,通过连续自交、选育,使早熟基因逐渐纯合,培育成新品种。加快育种进程,缩短育种年限,则采用单倍体育种,即采集变异株的花药进行处理,获得单倍体,然后用秋水仙素处理单倍体幼苗,诱导染色体数目加倍,获得纯合子。(3)染色体组变异株中染色体组发生了变化,则减数分裂中染色体有多种联会方式,染色体分离时不规则,就会形成染色体数目不等、生活力很低的配子,结果不能完成受精作用,得不到足量的种子。育种③是植物组织培养,需不断制备组培苗,成本较高。(4)新品种1的形成是通过杂交育种培育形成,属于有性生殖,是基因重组的结果,新品种3是植物组织培养的结果,属于无性繁殖,基因没有重组,所以前者产生的多种基因型中只有一部分保留下来,后者全部保留下来。
3.(2017年天津卷,9)玉米自交系(遗传稳定的育种材料)B具有高产、抗病等优良性质,但难以直接培育成转基因植株,为使其获得抗除草剂性状,需依次进行步骤I、II试验。
Ⅰ.获得抗除草剂转基因玉米自交系A,技术路线如下图。
(1)为防止酶切产物自身环化,构建表达载体需用2种限制酶,选择的原则是______(单选)。
①Ti质粒内,每种限制酶只有一个切割位点
②G基因编码蛋白质的序列中,每种限制酶只有一个切割位点
③酶切后,G基因形成的两个黏性末端序列不相同
④酶切后,Ti质粒形成的两个黏性末端序列相同
A.①③ B.①④ C.②③ D.②④
(2)下表是4种玉米自交系幼胚组织培养不同阶段的结果。据表可知,细胞脱分化时使用的激素是_______________,自交系_______________的幼胚最适合培养成愈伤组织作为转化受体。
(3)农杆菌转化愈伤组织时,T-DNA携带插入其内的片段转移到受体细胞。筛选转化的愈伤组织,需使用含_____________________的选择培养基。
(4)转化过程中,愈伤组织表面常残留农杆菌,导致未转化愈伤组织也可能在选择培养基上生长。含有内含子的报告基因只能在真核生物中正确表达,其产物能催化无色物质K呈现蓝色。用K分别处理以下愈伤组织,出现蓝色的是_______________(多选)。
A.无农杆菌附着的未转化愈伤组织
B.无农杆菌附着的转化愈伤组织
C.农杆菌附着的未转化愈伤组织
D.农杆菌附着的转化愈伤组织
(5)组织培养获得的转基因植株(核DNA中仅插入一个G基因)进行自交,在子代含G基因的植株中,纯合子占_____________。继续筛选,最终选育出抗除草剂纯合自交系A。
II.通过回交使自交系B获得抗除草剂性状
(6)抗除草剂自交系A(GG)与自交系B杂交产生F1,然后进行多轮回交(下图)。自交系B作为亲本多次回交的目的是使后代______________。
(7)假设子代生活力一致,请计算上图育种过程F1、H1、H2、H3各代中含G基因植株的比例,并在图1中画出对应的折线图。若回交后每代不进行鉴定筛选,直接回交,请在图2中画出相应的折线图。
(8)下表是鉴定含G基因植株的4种方法。请预测同一后代群体中,4种方法检出的含G基因植株的比例,从小到大依次是________。
方法 检测对象 检测目标 检出的含G基因植株的比例
PCR扩增 基因组DNA G基因 x1
分子杂交 总mRNA G基因转录产物 x2
抗原-抗体杂交 总蛋白质 G基因编码的蛋白质 x3
喷洒除草剂 幼苗 抗除草剂幼苗 x4
对Hn继续筛选,最终选育出高产、抗病、抗除草剂等优良性状的玉米自交系
【答案】(1)A
(2)2,4-D 乙
(3)除草剂
(4)BD
(5)1/3
(6)积累越来越多自交系B的遗传物质/优良性状
(7)
(8)X4,X3,X2,X1
【解析】(1)质粒作为将目的基因导入受体细胞的载体,每种限制酶的切割位点最好只有一个,否则切割后会导致基因缺失,影响基因的表达;限制酶的识别序列和切割位点位于DNA上,G基因编码的序列是蛋白质,没有限制酶的识别序列和切割位点;双酶切后,G基因和Ti质粒形成的两个黏性末端序列均不相同。故选A。(2)细胞脱分化形成愈伤组织,由结果可知,使用2,4-D时愈伤组织形成率最高。比较4个自交系,甲自交系中芽的分化率比较低,丙自交系中根的诱导率比较低,丁自交系中愈伤组织形成率比较低,乙自交系中愈伤组织形成率、芽的分化率和根的诱导率都相对较高,故最适合培养成愈伤组织作为转化受体。(3)获得抗除草剂转基因玉米自交系A,则筛选转化的愈伤组织,需使用含除草剂的选择培养基。(4)含有内含子的报告基因位于农杆菌Ti质粒的T-DNA中,无农杆菌附着的未转化愈伤组织不含内含子的报告基因,不会出现蓝色;不论有无农杆菌附着,转化愈伤组织中都含有Ti质粒,含内含子的报告基因,出现蓝色;农杆菌附着的未转化愈伤组织,含内含子的报告基因位于农杆菌中,农杆菌属于原核生物,其中的报告基因不能正确表达,不会出现蓝色。故选BD。(5)由于转基因植株的核DNA中仅插入一个G基因,设基因型为GO,自交后代含G基因的植株基因型为GG或GO,比例为1:2,纯合子占1/3。(6)回交是指杂交后代与自交系B杂交,会使后代积累越来越多自交系B的遗传物质/优良性状。(7)自交系B不含抗除草剂基因,设基因型为OO,则自交系A(GG)与之杂交得F1,基因型为GO,都含有G基因,再与自交系B(OO)回交得H1,基因型为GO和OO,比例为1:1,含有G基因的植株占1/2,筛选去除基因型为OO的植株后,剩余的都是基因型为GO的植株,再回交,则与H1结果相同,含有G基因的植株占1/2。若不筛选,则1/2GO、1/2OO植株回交得H2,基因型为1/4GO、3/4OO,含有G基因的植株占1/4,1/4GO,3/4OO植株回交得H3,基因型为1/8GO、7/8OO,含有G基因的植株占1/8。(8)G基因导入受体受体细胞后,不一定转录形成mRNA,转录形成的mRNA不一定翻译形成相应的蛋白质,翻译形成相应的蛋白质,不一定表现出抗除草剂性状,所以检测出含G基因植株的比例由大到大依次是X4,X3,X2,X1。
4.(2017年北京卷,30)玉米(2n=20)是我国栽培面积最大的作物,近年来常用的一种单倍体育种技术使玉米新品种选育更加高效。
(1)单倍体玉米体细胞的染色体数为_______,因此在____分裂过程中染色体无法联会,导致配子中无完整的______。
(2)研究者发现一种玉米突变体(S),用S的花粉给普通玉米授粉,会结出一定比例的单倍体籽粒(胚是单倍体;胚乳与二倍体籽粒胚乳相同,是含有一整套精子染色体的三倍体。见图1)
①根据亲本中某基因的差异,通过PCR扩增以确定单倍体胚的来源,结果见图2。
从图2结果可以推测单倍体的胚是由___发育而来。
②玉米籽粒颜色由A、a与R、r两对独立遗传的基因控制,A、R同时存在时籽粒为紫色,缺少A或R时籽粒为白色。紫粒玉米与白粒玉米杂交,结出的籽粒中紫∶白=3∶5,出现性状分离的原因是_______。推测白粒亲本的基因型是_______。
③将玉米籽粒颜色作为标记性状,用于筛选S与普通玉米杂交后代中的单倍体,过程如下
请根据F1籽粒颜色区分单倍体和二倍体籽粒并写出与表型相应的基因型_______。
(3)现有高产抗病白粒玉米纯合子(G)、抗旱抗倒伏白粒玉米纯合子(H),欲培育出高产抗病抗旱抗倒伏的品种。结合(2)③中的育种材料与方法,育种流程应为:______;将得到的单倍体进行染色体加倍以获得纯合子;选出具有优良性状的个体。
【答案】(1)10 减数 染色体组
(2)①卵细胞
②紫粒亲本是杂合子 aaRr/Aarr
③单倍体籽粒胚的表现型为白色,基因型为ar;二倍体籽粒胚的表现型为紫色,基因型为AaRr;二者籽粒胚乳的表现型为紫色,基因型为AaaRrr。
(3)用G和H杂交,将所得F1为母本与S杂交;根据籽粒颜色挑出单倍体
【解析】(1)单倍体玉米体细胞染色体数目与本物种配子染色体数目相同,为20/2=10。单倍体细胞中无同源染色体,减数分裂过程中染色体无法联会,染色体随机分配,导致配子中无完整的染色体组。(2) ①由图可以看出,单倍体子代PCR结果与母本完全相同,说明单倍体的胚由母本的卵细胞发育而来。②A、a与R、r独立遗传,共同控制籽粒的颜色,紫粒玉米与白粒玉米杂交出现性状分离的原因是紫粒亲本是杂合子,两对等位基因各自相互分离后,非等位基因发生了自由组合;根据紫∶白=3∶5的性状分离比,紫粒占3/8,由“3/8=3/4×1/2”可推出亲本中紫粒玉米的基因型为双杂合,白粒玉米的基因型为单杂合+隐形基因,即aaRr/Aarr。③根据图中的亲本的基因型可知,二倍体籽粒的颜色应为紫色,基因型为AaRr;单倍体籽粒由母本的配子发育而来,所以其基因型为ar。胚乳都是由一个精子(基因组成AARR)和两个极核(基因组成都为ar)结合后发育而来,基因型为AaaRrr。(3)按照(2)③中的方法,可将G和H杂交,得到F1,再以F1为母本授以突变体S的花粉,根据籽粒颜色挑出单倍体;将得到的单倍体进行染色体加倍以获得纯合子;选出具有优良性状的个体。
5.(2017年江苏卷,30)某研究小组以同一品种芹菜根尖和花粉母细胞为材料,开展芹菜染色体核型分析实验。图1、图2是从两种材料的30个显微图像中选出的两个典型图像。请回答下列问题:
(1)将剪取的芹菜幼根置于2 mmol/L的8-羟基喹啉溶液中处理,以提高根尖细胞中有丝分裂的_____________期细胞的比例,便于染色体观察、计数。
(2)实验中用纤维素酶和果胶酶混合液分别处理根尖、花粉母细胞,目的是___________。再用低浓度的KCl处理一段时间,使细胞适度膨胀,便于细胞内的_____________更好地分散,但处理时间不能过长,以防细胞_____________。
(3)图1是_____________细胞的染色体,判断的主要依据是_____________。
(4)分析根尖细胞染色体核型时,需将图像中的_____________进行人工配对;根据图1、图2能确定该品种细胞中未发生的变异类型有_____________ (填下列序号)。
①基因突变 ②单体 ③基因重组 ④三体
【答案】(1)中
(2)去除细胞壁(使细胞分离) 染色体 吸水涨破
(3)花粉母 同源染色体联会
【2016年】
1.(2016上海卷.21)表2显示某家庭各成员间的凝血现象(-表示无凝血,+表示凝血),其中妻子是A型血,则女儿的血型和基因型分别为
A.A型;IAi B.B型;IBi C.AB型;IAIB D.O型; ii
【答案】B
【解析】妻子是A型血,其血清可以使丈夫和女儿的红细胞发生凝集,说明丈夫和女儿的血型为B型或AB型,根据题意可知丈夫和女儿的血型均为B型,丈夫、妻子、女儿、儿子的基因型分别为IBi、IAi、IBi、ii。
2.(2016上海卷.25)控制棉花纤维长度的三对等位基因A/a、B/b、C/c对长度的作用相等,分别位于三对同源染色体上。已知基因型为aabbcc的棉花纤维长度为6厘米,每个显性基因增加纤维长度2厘米。棉花植株甲(AABbcc)与乙(aaBbCc)杂交,则F1的棉花纤维长度范围是
A.6~14厘米B.6~16厘米[
C.8~14厘米D.8~16厘米
【答案】C
【解析】棉花植株甲(AABBcc)与乙(aaBbCc)杂交,F1中至少含有一个显性基因A,长度最短为6+2=8厘米,含有显性基因最多的基因型是AaBBCc,长度为6+42=14厘米。
3.(2016上海卷.26)图9显示某种鸟类羽毛的毛色(B、b)遗传图解,下列相关表述错误的是
A.该种鸟类的毛色遗传属于性染色体连锁遗传
B.芦花形状为显性性状,基因B对b完全显性
C.非芦花雄鸟和芦花雌鸟的子代雌鸟均为非芦花
D.芦花雄鸟和非芦花雌鸟的子代雌鸟均为非芦花
【答案】D
【解析】F1中雌雄性表现型不同,说明该性状属于性染色体连锁遗传,A项正确;亲本均为芦花,子代出现非芦花,说明芦花形状为显性性状,基因B对b完全显性,B项正确;鸟类的性别决定为ZW型,非芦花雄鸟(ZbZb)和芦花雌鸟(ZBW)的子代雌鸟(ZbW)均为非芦花,C项正确;芦花雄鸟(ZBZ-)和非芦花雌鸟(ZbW)的子代雌鸟为非芦花或芦花,D项错误。
4.(2016江苏卷.24)(多选)人类ABO血型有9号染色体上的3个复等位基因(IA ,IB和i)决定,血型的基因型组成见下表。若一AB型血红绿色盲男性和一O型血红绿色盲携带者的女性婚配,下列叙述正确的是
血型
A
B
AB
O
基因型
ii
A.他们生A型血色盲男孩的概率为1/8
B.他们生的女儿色觉应该全部正常
C.他们A型血色盲儿子和A型血色盲正常女性婚配,有可能生O型血色盲女儿
D.他们B型血色盲女儿和AB型血色觉正常男性婚配,生B型血色盲男孩的概率为1/4
【答案】ACD
【解析】该夫妇的基因型分别是IAIBXhY和iiXHXh,他们生A型血色盲男孩(IAiXhY)的概率为1/2×1/4=1/8,A正确;他们的女儿色觉基因型为XHXh、XhXh,B错误;他们A型血色盲儿子(IAiXhY)和A型血色盲正常女性(IAIA、IAi)(XHXH、XHXh)婚配,有可能生O型血色盲女儿(iiXhXh),C正确;他们B型血色盲女儿(IBiXhXh)和AB型血色觉正常男性(IAIBXHY)婚配,生B型血色盲男孩(IBIB、IBi)XhY的概率为1/2×1/2=1/4,D正确。
5.(2016浙江卷.6)下图是先天聋哑遗传病的某家系图,II2的致病基因位于1对染色体,II3和II6的致病基因位于另1对染色体,这2对基因均可单独致病。II2不含II3的致病基因,II3不含II2的致病基因。不考虑基因突变。下列叙述正确的是
A.II3和II6所患的是伴X染色体隐性遗传病
B.若II2所患的是伴X染色体隐性遗传病,III2不患病的原因是无来自父亲的致病基因
C.若II2所患的是常染色体隐性遗传病,III2与某相同基因型的人婚配,则子女患先天聋哑的概率为1/4
D.若II2与II3生育了 1个先天聋哑女孩,该女孩的1条X染色体长臂缺失,则该X染色体来自母亲
【答案】 D
【解析】正常的Ⅰ3和Ⅰ4生出了患病的II3和II6,所以此病为隐性遗传病,又因为II3女性,其父亲正常,所以致病基因不可能位于X染色体上,A错误;若II2所患的是伴X染色体隐性遗传病则III2不患病的原因是II3不含II2的致病基因,B错误;若II2所患的是常染色体隐性遗传病,III2的基因型为AaBb,所以其与某相同基因型的人婚配,子女患病的基因型为aa 或 bb概率为1/4+1/4-1/16=7/16,C错误;因II3不含II2的致病基因,所以若II2与II3生育了 1个先天聋哑女孩,该女孩的1条X染色体长臂缺失,则该X染色体来自母亲,D正确。
6.(2016新课标Ⅲ卷.6)用某种高等植物的纯合红花植株与纯合白花植株进行杂交,F1全部表现为红花。若F1自交,得到的F2植株中,红花为272株,白花为212株;若用纯合白花植株的花粉给F1红花植株授粉,得到的子代植株中,红花为101株,白花为302株。根据上述杂交实验结果推断,下列叙述正确的是
A. F2中白花植株都是纯合体
B. F2中红花植株的基因型有2种
C. 控制红花与白花的基因在一对同源染色体上
D. F2中白花植株的基因类型比红花植株的多
【答案】D
【解析】用纯合红花植株与纯合白花植株进行杂交,F1全部表现为红花。若F1自交,得到的F2植株中,红花为272株,白花为212株,即红花∶白花≈9∶7,是9∶3∶3∶1的变式,而且用纯合白花植株的花粉给F1红花植株授粉,得到的子代植株中,红花为101株,白花为302株,即红花∶白花≈1∶3,由此可推知该对相对性状由两对等位基因控制(设为A、a和B、b),并且这两对等位基因的遗传遵循基因的自由组合定律,说明控制红花与白花的基因分别位于两对同源染色体上,故C项错误;F1的基因型为AaBb,F1自交得到的F2中白花植株的基因型有A_bb、aaB_和aabb,所以F2中白花植株不都是纯合体,A项错误;F2中红花植株(A_B_)的基因型有4种,而白花植株的基因型有9-4=5种,故B项错误,D项正确。
7.(2016课标1卷.6)理论上,下列关于人类单基因遗传病的叙述,正确的是
A. 常染色体隐性遗传病在男性中的发病率等于该病致病基因的基因频率
B. 常染色体隐性遗传病在女性中的发病率等于该病致病基因的基因频率
C. X染色体隐性遗传病在女性中的发病率等于该病致病基因的基因频率
D. X染色体隐性遗传病在男性中的发病率等于该病致病基因的基因频率
【答案】D
【解析】常染色体隐性遗传病,在男性中的发病率与在女性中的发病率相等,但在理论上应等于该病致病基因的基因频率的平方,A、B项错误;X染色体隐性遗传病在女性中的发病率等于该病致病基因的基因频率的平方,C项错误;若致病基因位于X染色体上,Y染色体上没有相应的等位基因,则X染色体隐性遗传病在男性中的发病率等于该病致病基因的基因频率,D项正确。
8.(2016新课标2卷.6) 果蝇的某对相对性状由等位基因G、g控制,且对于这对性状的表现型而言,G对g完全显性。受精卵中不存在G、g中的某个特定基因时会致死。用一对表现型不同的果蝇进行交配,得到的子一代果蝇中雌:雄=2:1,且雌蝇有两种表现型。据此可推测:雌蝇中
A. 这对等位基因位于常染色体上,G基因纯合时致死
B. 这对等位基因位于常染色体上,g基因纯合时致死
C. 这对等位基因位于X染色体上,g基因纯合时致死
D. 这对等位基因位于X染色体上,G基因纯合时致死
【答案】D
【解析】由题意“子一代果蝇中雌:雄=2:1”可知,该对相对性状的遗传与性别相关联,为伴性遗传,G、g这对等位基因位于X染色体上;由题意“子一代雌蝇有两种表现型且双亲的表现型不同”可推知:双亲的基因型分别为XGXg 和XgY;再结合题意“受精卵中不存在G、g中的某个特定基因时会致使”,可进一步推测:雌蝇中G基因纯合时致死。综上分析,A、B、C三项均错误,D项正确。
【2015年】
1.(2015·安徽卷.5)现有两个非常大的某昆虫种群,个体间随机交配,无迁入和迁出,无突变,自然选择对A和a基因控制的性状没有作用。种群1的A基因频率为80%,a的基因频率为20%;种群2的A基因频率为60%,a%的基因频率为40%。假设这两个种群大小相等,地理隔离不再存在,两个种群完全合并为一个可随机交配的种群,则下一代中Aa的基因型频率是 ( )
A.75% B. 50% C. 42% D. 21%
【答案】C
【解析】根据遗传平衡定律,种群1中AA=64%,Aa=32%,aa=4%;种群2中AA=36%,Aa=48%,aa=16%;则二者合并后,AA=50%,Aa=40%,aa=10%;所以A=70%,a=30%;随机交配后,子代中Aa=2×70%×30%=42%。所以选C。
2.(2015·海南卷.19)关于等位基因B和b发生突变的叙述,错误的是( )
A.等位基因B和b都可以突变成为不同的等位基因
B.X射线的照射不会影响基因B和基因b的突变率
C.基因B中的碱基对G-C被碱基对A-T替换可导致基因突变
D.在基因b的ATGCC序列中插入碱基C可导致基因b的突变
【答案】B
【解析】基因突变具有不定向性,等位基因B和b都可以突变成为不同的等位基因,A正确;X射线的照射会影响基因B和基因b的突变率,B错误;基因B中的碱基对G-C被碱基对A-T替换可导致基因突变,C正确;在基因b的ATGCC序列中插入碱基C可导致基因b的突变,D正确。
3.(2015·海南卷.21)关于基因突变和染色体结构变异的叙述,正确的是( )
A.基因突变都会导致染色体结构变异
B.基因突变与染色体结构变异都导致个体表现型改变
C.基因突变与染色体结构变异都导致碱基序列的改变
D.基因突变与染色体结构变异通常都用光学显微镜观察
【答案】C
【解析】基因突变不会导致染色体结构变异,A错误;基因突变与染色体结构变异都有可能导致个体表现型改变,B错误;基因突变与染色体结构变异都导致碱基序列的改变,C正确;基因突变在光学显微镜下是不可见的,染色体结构变异可用光学显微镜观察到,D错误。
4.(2015·江苏卷.10)甲、乙为两种果蝇(2n),下图为这两种果蝇的各一个染色体组,下列叙述正确的是( )
A. 甲、乙杂交产生的 F1 减数分裂都正常
B. 甲发生染色体交叉互换形成了乙
C. 甲、乙1 号染色体上的基因排列顺序相同
D. 图示染色体结构变异可为生物进化提供原材料
【答案】D
【解析】与图甲相比,图乙染色体1发生了倒位,所以甲、乙杂交产生的F1减数分裂过程中染色体1间不能正常联会,不能产生正常配子,A错误;甲染色体1发生倒位形成乙,B错误;甲、乙1号染色体上的基因排列序列不完全相同,C错误;染色体结构变异属于可遗传变异,可为生物进化提供原材料,D正确。
5.(2015·江苏卷.15)经 X 射线照射的紫花香豌豆品种,其后代中出现了几株开白花植株,下列叙述错误的是( )
A. 白花植株的出现是对环境主动适应的结果,有利于香豌豆的生存
B. X 射线不仅可引起基因突变,也会引起染色体变异
C. 通过杂交实验,可以确定是显性突变还是隐性突变
D. 观察白花植株自交后代的性状,可确定是否是可遗传变异
【答案】A
【解析】白花植株的出现是基因突变的结果,是不定向的,环境起选择作用,不是对环境主动适应的结果,A错误;X射线可能引起基因突变,也可能引起染色体变异,B正确;通过杂交实验可知该突变是显性突变还是隐性突变,若子代表现为突变性状,则为显性突变,若子代表现为正常性状,则为隐性突变,C正确;若白花植株自交后代出现突变性状,则为可遗传变异,若后代无突变性状,则为不可遗传变异,D正确。
6.(2015·天津卷.4)低温诱导可使二倍体草鱼卵原细胞在减数第一次分裂时不形成纺锤体,从而产生染色体数目加倍的卵细胞,此卵细胞与精子结合发育成三倍体草鱼胚胎。上述过程中产生下列四种细胞,下图所示四种细胞的染色体行为(以二倍体草鱼体细胞含两对同源染色体为例)可出现的是( )
【答案】B
【解析】由“低温诱导可使二倍体草鱼卵原细胞在减数第一次分裂时不形成纺锤体,从而产生染色体数目加倍的卵细胞”及减数分裂知识可知:低温诱导后染色体加倍的细胞中同源染色体对数不变,只是变成4条染色体互为同源,减数第一次分裂后期细胞的每一极有4条染色体且存在同源染色体;A错误。染色体加倍后的细胞进行减数分裂产生的卵细胞中的染色体情况同加倍前的卵原细胞,即卵细胞中存在2对同源染色体,4条染色体;C错误。含有两对同源染色体的卵细胞与不含同源染色体的精子结合形成的受精卵中含有6条染色体,且3条互为同源染色体,受精卵发育成胚胎进行的是有丝分裂和分化,分化不会改变遗传物质,有丝分裂产生的子细胞与体细胞一样,而图示胚胎细胞虽说含6条染色体,但是2条互为同源;D错误。
7.(2015·江苏卷.14) 下列关于生物多样性的叙述,正确的是( )
A. 生态系统多样性是物种多样性的保证
B. 各种中药材的药用功能体现了生物多样性的间接价值
C. 大量引进国外物种是增加当地生物多样性的重要措施
D. 混合树种的天然林比单一树种的人工林更容易被病虫害毁灭
【答案】A
【解析】生态系统由生物群落和无机环境构成,所以生态系统多样性是物种多样性的保证,A正确;各种中药材的药用功能体现了生物多样性的直接价值,B错误;大量引进国外物种有可能引起外来物种入侵,不利于保护当地生物多样性,C错误;混合树种的天然林比单一树种的人工林生物多样性大,抵抗力稳定性高,不易被病虫害毁灭,D错误。
8.(2015·山东卷.6)玉米的高杆(H)对矮杆(h)为显性。现有若干H基因频率不同的玉米群体,在群体足够大且没有其他因素干扰时,每个群体内随机交配一代后获得F1,各F1中基因型频率与H基因频率(p)的关系如图。下列分析错误的是( )
A.0 B.只有p=b时,亲代群体才可能只含有杂合体
C.p=a时,显性纯合体在F1中所占的比例为1/9
D.p=c时,F1自交一代,子代中纯合体比例为5/9
【答案】D
【解析】一对等位基因的各基因型频率之和等于1,且一个等位基因的频率等于它的纯合子频率加上二分之一杂合子的频率,所以当0 9.(2015·福建卷.5)绿色荧光标记的X染色体DNA探针(X探针),仅能与细胞内的X染色体DNA的一段特定序列杂交,并使该处呈现绿色荧光亮点。同理,红色荧光标记的Y染色体DNA探针(Y探针)可使Y染色体呈现一个红色荧光亮点。同时用这两种探针检测体细胞,可诊断性染色体数目是否存在异常。医院对某夫妇及其流产胎儿的体细胞进行检测,结果如图所示。下列分析正确的是( )
A.X染色体DNA上必定有一段与X探针相同的碱基序列
B.据图分析可知妻子患X染色体伴性遗传病
C.妻子的父母至少有一方患有性染色体数目异常疾病
D.该夫妇选择生女儿可避免性染色体数目异常疾病的发生
【答案】A
【解析】DNA探针是针对待测基因制备的具有与目标基因相同或互补碱基序列的单链DNA。根据题干信息,X探针与Y探针分别具有一段与X和Y染色体相同的碱基序列,可以分别与X和Y染色体结合,使相应染色体呈现荧光标记,A正确。据图分析,妻子具有三条X染色体,属于染色体数目异常;妻子的X染色体上是否有致病基因导致的伴性遗传,本题的图形中没有显示相关基因的种类和分布情况,不能判断;所以B错误。妻子的染色体数目异常的形成既有可能是父母中一方减数分裂异常产生异常的配子所导致,也有可能是是受精卵形成之后的有丝分裂过程中染色体分配异常导致,不能确定;至于妻子的父母是否有一方染色体异常,更不能确定;所以C错误。由图形显示分析,流产胎儿的异常配子既有可能来自母亲产生的XX卵细胞与父亲产生的含Y精子的结合的结果,也有可能来自母亲产生的含X的正常卵细胞与父亲产生的含XY的精子结合的结果,因此,对于该对夫妇来说,选择性生育并不能解决该疾病出现的问题,所以D错误。
【2014年】
1.[2014·浙江卷] 除草剂敏感型的大豆经辐射获得抗性突变体,且敏感基因与抗性基因是1对等位基因。下列叙述正确的是( )
A.突变体若为1条染色体的片段缺失所致,则该抗性基因一定为隐性基因
B.突变体若为1对同源染色体相同位置的片段缺失所致,则再经诱变可恢复为敏感型
C.突变体若为基因突变所致,则再经诱变不可能恢复为敏感型
D.抗性基因若为敏感基因中的单个碱基对替换所致,则该抗性基因一定不能编码肽链
【答案】A 【解析】本题考查的是基因突变和染色体结构变异。突变体若为1条染色体的片段缺失所导致,那么由原来的敏感型变为抗性,缺失的应为显性基因,则抗性基因为隐性基因,A项正确。突变体若为1对同源染色体相同位置的片段缺失所导致,又因为敏感基因与抗性基因是1对等位基因,则不能再恢复为敏感型,B项错误。突变体若为基因突变引起,再诱变有可能恢复为敏感型,C项错误。若基因突变属于单个碱基对替换导致,则该抗性可能编码肽链,D项错误。
2.[2014·江苏卷] 下图是高产糖化酶菌株的育种过程,有关叙述错误的是( )
出发菌株选出50株选出5株多轮重复筛选
A.通过上图筛选过程获得的高产菌株未必能作为生产菌株
B.X射线处理既可以引起基因突变也可能导致染色体变异
C.上图筛选高产菌株的过程是定向选择过程
D.每轮诱变相关基因的突变率都会明显提高
【答案】D 【解析】由于X射线处理导致的基因突变具有随机性和不定向性,所以即使筛选获得的高产菌株也可能存在其他的基因问题而未必能作为生产菌株,A项正确。X射线处理导致的突变可能引起基因突变或者染色体变异,B项正确。题图是高产糖化酶菌株的育种过程,是定向筛选高产菌株的过程,C项正确。基因突变具有低频性、随机性及不定向性,所以不是每轮诱变相关基因突变率都提高,D项错误。
3.[2014·四川卷] 下列有关实验方法或检测试剂的叙述,正确的是( )
A.用改良苯酚品红染色观察低温诱导的植物染色体数目变化
B.用健那绿和吡罗红染色观察DNA和RNA在细胞中的分布
C.用纸层析法提取菠菜绿叶中的色素和鉴定胡萝卜素提取粗品
D.用标志重捕法调查田鼠种群密度及农田土壤小动物的丰富度
【答案】A 【解析】改良苯酚品红染液是观察细胞分裂时染色体形态的优良染色剂,可用于染色体数目的观察,A项正确。健那绿是活细胞中线粒体染色的专一性染料,B项错误。纸层析法可用来分离色素,而不能提取色素,C项错误。土壤小动物由于个体小,活动力强,不宜用标志重捕法,常用取样器取样的方法进行采集、调查,D项错误。
4.[2014·四川卷] 油菜物种甲(2n=20)与乙(2n=16)通过人工授粉杂交,获得的幼胚经离体培养形成幼苗丙,用秋水仙素处理丙的顶芽形成幼苗丁,待丁开花后自交获得后代戊若干。下列叙述正确的是( )
A.秋水仙素通过促进着丝点分裂,使染色体数目加倍
B.幼苗丁细胞分裂后期,可观察到36或72条染色体
C.丙到丁发生的染色体变化,决定了生物进化的方向
D.形成戊的过程未经过地理隔离,因而戊不是新物种
【答案】B 【解析】本题考查了生物进化、染色体变异及秋水仙素的作用。秋水仙素抑制纺锤体的形成,A项错误。幼苗丁来源于秋水仙素对杂交幼苗丙的顶芽的处理,并不一定能使所有的细胞都发生染色体加倍,如果染色体没有加倍,则细胞中染色体数为18条,有丝分裂后期由于复制产生的染色单体分开成为子染色体,使染色体加倍为36条;如果染色体加倍,则细胞中的染色体数为36条,有丝分裂后期变为72条,B项正确。生物进化的方向由自然选择决定,可遗传变异为进化提供原材料,C项错误。地理隔离不是新物种形成的必要条件,D项错误。
5.[2014·山东卷] 下列有关实验操作的描述,正确的是( )
A.鉴定待测样液中的蛋白质时,先加NaOH溶液,振荡后再加CuSO4溶液
B.制作细胞的有丝分裂装片时,洋葱根尖解离后直接用龙胆紫溶液染色
C.低温诱导染色体加倍实验中,将大蒜根尖制成装片后再进行低温处理
D.探究温度对酶活性的影响时,将酶与底物溶液在室温下混合后于不同温度下保温
【答案】A 【解析】鉴定蛋白质的试剂为双缩脲试剂,该试剂使用时应先加NaOH溶液,再加CuSO4溶液,A项正确。制作洋葱根尖细胞有丝分裂装片的正确顺序是:解离→漂洗→染色→制片,B项错误。低温诱导染色体加倍实验中,应首先对大蒜根尖低温处理,诱导分生区细胞染色体加倍,再制作装片,C项错误。探究温度对酶活性的影响时,不同组的酶和底物混合前应先保温到实验温度,若在室温下混合再在不同温度下保温,则达到实验温度时,反应可能已发生,D项错误。
6.[2014·江苏卷] 下列关于染色体变异的叙述,正确的是( )
A.染色体增加某一片段可提高基因表达水平,是有利变异
B.染色体缺失有利于隐性基因表达,可提高个体的生存能力
C.染色体易位不改变基因数量,对个体性状不会产生影响
D.通过诱导多倍体的方法可克服远缘杂交不育,培育出作物新类型
【答案】D 【解析】变异的有利或有害,取决于能否增强其适应环境的能力从而使其生存力增强,不在于提高基因表达水平,A项错误。染色体的缺失导致基因数目变少,不利于个体的生存,B项错误。染色体易位会使非同源染色体上的基因排列顺序发生变化,部分染色体的片段移接时也可能造成部分基因无法表达,会对个体性状产生影响,C项错误。诱导多倍体的方法可培育出作物新类型,可克服远缘杂交不育,D项正确。
7.[2014·新课标全国卷Ⅰ] 内环境稳态是维持机体正常生命活动的必要条件,下列叙述错误的是( )
A.内环境保持相对稳定有利于机体适应外界环境的变化
B.内环境稳态有利于新陈代谢过程中酶促反应的正常进行
C.维持内环境中Na+、K+浓度的相对稳定有利于维持神经细胞的正常兴奋性
D.内环境中发生的丙酮酸氧化分解给细胞提供能量,有利于生命活动的进行
【答案】D 【解析】内环境保持相对稳定有利于机体适应外界环境的变化,从而为细胞提供一个相对稳定的生活环境,A 项正确。内环境稳态可使细胞生活在温度和 pH 等相对稳定的环境中,从而有利于新陈代谢过程中酶促反应的正常进行,B项正确。静息电位的维持主要依赖于 K+外流,动作电位的产生主要依赖于 Na+内流,维持内环境中 Na+、K+浓度的相对稳定有利于维持神经细胞的正常兴奋性, C 项正确。丙酮酸的氧化分解发生在细胞内(丙酮酸的彻底氧化分解发生在线粒体中,不彻底氧化分解发生在细胞质基质中),不发生在内环境中,D 项错误。
8.[2014·新课标全国卷Ⅱ] 关于在正常情况下组织液生成与回流的叙述,错误的是( )
A.生成与回流的组织液中氧气的含量相等
B.组织液不断生成与回流,并保持动态平衡
C.血浆中的有些物质经毛细血管动脉端进入组织液
D.组织液中的有些物质经毛细血管静脉端进入血液
【答案】A 【解析】组织液与组织细胞之间发生物质交换,氧气由组织液扩散进入组织细胞参与氧化分解,所以回流的组织液氧气含量降低,A项错误。组织液与血浆之间是不断进行物质交换并保持动态平衡的,B项正确。血浆中的物质经毛细血管动脉端进入组织液,组织液中的物质经毛细血管静脉端回到血浆,C、D项正确。
9.[2014·山东卷] 下列关于生命活动变化关系的描述,正确的是( )
A.细胞体积增大,与外界物质交换效率提高
B.细胞液浓度增大,植物细胞吸水能力减弱
C.生长素浓度升高,植物细胞生长速度加快
D.体内血浆渗透压降低,抗利尿激素释放减少
【答案】D 【解析】细胞体积增大,细胞膜面积与细胞体积的比减小,与外界物质交换速率降低,A项错误。细胞液浓度增大,渗透压增大,植物细胞吸水能力增强,B项错误。生长素的作用具有两重性,对植物细胞生长的促进作用具有最适浓度,在低浓度范围内,植物细胞的生长速率随生长素浓度的升高而加快,当生长素浓度高于最适浓度后,随生长素浓度的增大,植物细胞生长速度减小,最终被抑制,C项错误。体内血浆渗透压降低时,由下丘脑神经细胞分泌、垂体释放的抗利尿激素含量减少,尿量增加,D项正确。
10.[2014·福建卷] 运动时汗腺分泌大量汗液,汗液初始的渗透压与血浆相等,在流经汗腺导管排出体外过程中大部分Na+、Cl-被重吸收,而水很少被重吸收,下列叙述正确的是( )
A.出汗可使血浆渗透压降低
B.出汗不利于体温维持稳定
C. 汗腺导管重吸收Na+需消耗ATP
D. 下丘脑渗透压感受器兴奋减弱
【答案】C 【解析】据题意可知,出汗过程中失水多于失盐,可使血浆渗透压升高,下丘脑渗透压感受器产生兴奋,下丘脑神经分泌细胞会分泌抗利尿激素通过垂体释放,作用在肾小管、集合管上,加强对水分的重吸收;体温维持相对稳定,是机体产热和散热处于动态平衡的结果,机体运动时肌肉产热加强,体内代谢过程也加强,随着汗液中水分在身体表面的蒸发可散失大量的热,以维持体温恒定;汗腺导管对钠的重吸收是主动运输需要消耗ATP。
11.[2014·广东卷] 以下过程一定存在反馈调节的是( )
①胰岛素分泌量对血糖浓度的影响
②运动强度对汗腺分泌的影响
③降雨量对土壤动物存活率的影响
④害虫数量对其天敌鸟类数量的影响
A.①② B.②③
C.③④ D.①④
【答案】D 【解析】胰岛素对血糖浓度的调节属于激素调节,激素调节存在反馈调节的特点,①正确;运动强度大(小),汗腺分泌增强(减少),但汗腺的分泌不影响运动强弱,②错误;降雨量对土壤动物存活率有影响,但动物的存活率不会影响到气候变化(降雨量),③错误;捕食与被捕食之间存在反馈调节,当捕食者数量增多时,被捕食者数量减少,而被捕食者数量的减少,会导致捕食者数量减少,④正确,故D项正确。
12. [2014·江苏卷] 下列关于人体内环境稳态与调节的叙述,错误的是( )
A.垂体分泌的促甲状腺激素,通过体液定向运送到甲状腺
B.人体遇冷时,甲状腺激素和肾上腺素均可参与机体产热调节
C.胰岛素和胰高血糖素的分泌主要受血糖浓度的调节,也受神经调节
D.饮水不足会引起垂体释放抗利尿激素,促进肾小管和集合管重吸收水
【答案】A 【解析】垂体产生的促甲状腺激素通过体液传送到全身各处,但是只有甲状腺细胞表面有促甲状腺激素的受体,所以只有甲状腺细胞会作出反应,A项错误。
13.[2014·海南卷] 给正常家兔静脉注射一定量的高渗葡萄糖溶液后,家兔体内发生一定变化,一段时间后恢复正常。注射后随即发生的变化是( )
A.红细胞吸水增加
B.胰岛素分泌降低
C.肝糖原的分解增加
D.血浆渗透压迅速升高
【答案】D 【解析】静脉注射高渗葡萄糖溶液,细胞外液浓度比红细胞细胞质浓度高,红细胞失水,A项错误。血糖含量会随即升高,家兔体内血糖调节机制使胰岛素分泌升高,通过抑制肝糖原分解,促进肝糖原、肌糖原的合成等过程,以降低血糖水平,B、C项错误。注射一定量高渗葡萄糖溶液后,血浆渗透压会迅速升高,D项正确。
【2013年】
1.[2013·福建卷] 某男子表现型正常,但其一条14号和一条21号染色体相互连接形成一条异常染色体,如图甲。减数分裂时异常染色体的联会如图乙,配对的三条染色体中,任意配对的两条染色体分离时,另一条染色体随机移向细胞任一极。下列叙述正确的是( )
A.图甲所示的变异属于基因重组
B.观察异常染色体应选择处于分裂间期的细胞
C.如不考虑其他染色体,理论上该男子产生的精子类型有8种
D.该男子与正常女子婚配能生育染色体组成正常的后代
【答案】D 【解析】本题考查的是染色体变异及减数分裂的有关知识。在非同源染色体之间染色体片段的移接称作染色体结构变异(易位),A项错误;分裂期染色体高度螺旋化,显微镜下易于观察,因此观察异常染色体通常在分裂期进行观察,分裂间期染色质呈细丝状不易观察,B项错误;由于图乙中配对的三条染色体在减数分裂时其中的一条染色体可以随机移向细胞任一极,故可形成以下六种配子:14号、14—21号与21号、21号、14—21号与14号、14—21号、14号与21号,C项错误;由于该男子可以形成只含14号与21号两条未变异染色体的配子,因此与正常女子婚配能生育染色体组成正常的后代,D项正确。
2.[2013·四川卷] 大豆植株的体细胞含40条染色体。用放射性60Co处理大豆种子后,筛选出一株抗花叶病的植株X,取其花粉经离体培养得到若干单倍体植株,其中抗病植株占50%。下列叙述正确的是( )
A.用花粉离体培养获得的抗病植株,其细胞仍具有全能性
B.单倍体植株的细胞在有丝分裂后期,共含有20条染色体
C.植株X连续自交若干代,纯合抗病植株的比例逐代降低
D.放射性60Co诱发的基因突变,可以决定大豆的进化方向
【答案】A 【解析】本题考查单倍体育种、诱变育种的相关知识。植物细胞具有全能性,与它是否为单倍体无关,只需要其细胞具有该生物体的全套遗传信息即可,A项正确;根据题意,大豆单倍体的体细胞内有20条染色体,其有丝分裂后期的细胞,着丝点断裂,染色单体分开,细胞内染色体数目加倍,应为40条染色体,B项错误;由题可知,该突变植株为杂合子,但是表现抗病,所以该突变为显性突变,该植株连续自交后,显性纯合子所占比例无限趋近于50%,C项错误;决定生物进化方向的是自然选择,而不是基因突变,因为基因突变是不定向的,D项错误。
3.[2013·浙江卷] 下列关于高等动植物连续分裂细胞的细胞周期的叙述,正确的是( )
A.用蛋白质合成抑制剂处理G1期细胞,不影响其进入S期
B.S期细胞的染色体数目已增加一倍
C.G2期细胞的核DNA含量已增加一倍
D.用秋水仙素处理细胞群体,M期细胞的比例会减少
【答案】C 【解析】该题主要考查了细胞有丝分裂及其细胞周期的知识。G1期发生的主要是合成DNA 所需蛋白质的合成和核糖体的增生,所以用蛋白质合成抑制剂处理G1期细胞,细胞的蛋白质合成受影响,细胞DNA的合成也受影响,不能顺利进入S期,所以A选项错误。S期进行DNA的复制和染色体的合成,DNA复制后,核DNA含量就加倍,所以C选项正确。DNA复制后,形成染色单体,但染色体数目是以着丝粒的数目为标准计数,着丝粒没有分裂,所以染色体数目也未加倍,所以B选项错误。秋水仙素能抑制纺锤体的形成,使细胞停止分裂,都保持M期状态,所以M期细胞的比例会增加,所以D选项错误。
4.[2013·全国卷] 下列实践活动包含基因工程技术的是( )
A.水稻F1花药经培养和染色体加倍,获得基因型纯合新品种
B.抗虫小麦与矮秆小麦杂交,通过基因重组获得抗虫矮秆小麦
C.将含抗病基因的重组DNA导入玉米细胞,经组织培养获得抗病植株
D.用射线照射大豆使其基因结构发生改变,获得种子性状发生变异的大豆
【答案】C 【解析】本题通过生物变异、育种考查学生对基因工程的理解。基因工程指在生物体外,通过对DNA分子进行人工“剪切”和“拼接”对生物的基因进行改造和重新组合,然后导入受体细胞,并在受体细胞表达,得到人类所需要的基因产物的技术。选项中只有C项符合。A项是单倍体育种,原理是染色体数目变异,B项是杂交育种,D项是诱变育种,三项都与基因工程无关。
5.[2013·江苏卷] 现有小麦种质资源包括:①高产、感病;②低产、抗病;③高产、晚熟等品种。为满足不同地区及不同环境条件下的栽培需求,育种专家要培育3类品种:a.高产、抗病;b.高产、早熟;c.高产、抗旱。下述育种方法可行的是( )
A.利用①③品种间杂交筛选获得a
B.对品种③进行染色体加倍处理筛选获得b
C.a、b和c的培育均可采用诱变育种方法
D.用转基因技术将外源抗旱基因导入③中获得c
【答案】CD 【解析】本题通过育种方式的选择,考查变异等知识,属于分析、判断和理解能力。欲获得a,应利用①和②品种进行杂交筛选,A项错误;染色体加倍后结实率降低,欲获得b,可对③进行诱变育种,B项错误;诱变育种可以产生新基因,因此a、b、c都可以通过诱变育种获得,C项正确;基因工程可定向改造生物的性状,利用③获得c可通过基因工程实现,D项正确。
5.[2013·四川卷] 大豆植株的体细胞含40条染色体。用放射性60Co处理大豆种子后,筛选出一株抗花叶病的植株X,取其花粉经离体培养得到若干单倍体植株,其中抗病植株占50%。下列叙述正确的是( )
A.用花粉离体培养获得的抗病植株,其细胞仍具有全能性
B.单倍体植株的细胞在有丝分裂后期,共含有20条染色体
C.植株X连续自交若干代,纯合抗病植株的比例逐代降低
D.放射性60Co诱发的基因突变,可以决定大豆的进化方向
【答案】A 【解析】本题考查单倍体育种、诱变育种的相关知识。植物细胞具有全能性,与它是否为单倍体无关,只需要其细胞具有该生物体的全套遗传信息即可,A项正确;根据题意,大豆单倍体的体细胞内有20条染色体,其有丝分裂后期的细胞,着丝点断裂,染色单体分开,细胞内染色体数目加倍,应为40条染色体,B项错误;由题可知,该突变植株为杂合子,但是表现抗病,所以该突变为显性突变,该植株连续自交后,显性纯合子所占比例无限趋近于50%,C项错误;决定生物进化方向的是自然选择,而不是基因突变,因为基因突变是不定向的,D项错误。
7.[2013·北京卷] 安第斯山区有数十种蝙蝠以花蜜为食。其中,长舌蝠的舌长为体长的1.5倍。只有这种蝙蝠能从长筒花狭长的花冠筒底部取食花蜜,且为该植物的唯一传粉者。由此无法推断出( )
长舌蝠从长筒花中取食花蜜
A.长舌有助于长舌蝠避开与其他蝙蝠的竞争
B.长筒花可以在没有长舌蝠的地方繁衍后代
C.长筒花狭长的花冠筒是自然选择的结果
D.长舌蝠和长筒花相互适应,共同(协同)进化
【答案】B 【解析】本题以长舌蝠能从长筒花狭长的花冠筒底部取食花蜜为素材,考查生物进化的相关知识。由题干“只有这种蝙蝠能从长筒花狭长的花冠筒底部取食花蜜”可知,长舌有助于长舌蝠避开与其他蝙蝠的竞争,A项正确;由于长舌蝠为该植物的唯一传粉者,故长筒花不能在没有长舌蝠的地方繁衍后代,B项错误;长筒花狭长的花冠筒是长期自然选择的结果,C项正确;长舌蝠和长筒花相互适应,共同(协同)进化,D项正确。
8.[2013·江苏卷] 下图为四个物种的进化关系树(图中百分数表示各物种与人类的DNA相似度)。DNA碱基进化速率按1%/百万年计算,下列相关论述合理的是( )
A.四个物种都由共同祖先通过基因突变而形成
B.生殖隔离是物种朝不同方向发展的决定性因素
C.人类与黑猩猩的DNA差异经历了约99万年的累积
D.大猩猩和人类的亲缘关系,与大猩猩和非洲猴的亲缘关系的远近相同
【答案】C 【解析】本题考查生物进化的相关内容,属于识记能力。四个物种起源相同,是由共同的祖先,经过突变和基因重组产生变异,经过长期自然选择逐渐形成的,A项错误;生殖隔离是物种形成的必要条件,向不同方向发展是由自然选择决定的,B项错误;碱基进化速率按1%/百万年计算,人类与黑猩猩的DNA差异经历了(100%-99.01%)/1%=0.99百万年(即99万年)的累积,C项正确;大猩猩和人类的DNA 差异为100%-98.90%=1.10%,大猩猩和非洲猴的DNA 差异为98.90%-96.66%=2.24%,所以亲缘关系的远近不相同,D项错误。
9.[2013·山东卷] 用基因型为Aa的小麦分别进行连续自交、随机交配、连续自交并逐代淘汰隐性个体、随机交配并逐代淘汰隐性个体,根据各代Aa基因型频率绘制曲线如图所示。下列分析错误的是( )
A.曲线Ⅱ的F3中Aa基因型频率为0.4
B.曲线Ⅲ的F2中Aa基因型频率为0.4
C.曲线Ⅳ的Fn中纯合体的比例比上一代增加(1/2)n+1
D.曲线Ⅰ和Ⅳ的各子代间A和a的基因频率始终相等
【答案】C 【解析】基因型为Aa的小麦,连续自交n代,Fn中Aa出现的概率为、显性纯合子出现的概率为×,纯合子出现的概率为1-,杂合子Aa出现的概率对应曲线Ⅳ,Fn中纯合体的比例比上一代增加1--=,C项错误;无论自交还是随机交配,A与a基因频率不变且均为0.5,随机交配子代中Aa出现的频率为0.5×0.5×2=0.5,对应曲线Ⅰ,D项正确;连续自交并逐步淘汰隐性个体,Fn中Aa出现的概率为=,F2中Aa出现的概率为==0.4,对应曲线Ⅲ,B项正确;随机交配并逐代淘汰隐性个体,F1中AA占、Aa占,即A与a基因对应频率为、,再随机交配一次并不淘汰,F2中AA、Aa、aa分别占×=、××2=、×=,淘汰隐性个体,则F2中Aa出现的概率为=,同理,F3中Aa出现的概率为=0.4,A项正确。
10.[2013·天津卷] 家蝇对拟除虫菊酯类杀虫剂产生抗性,原因是神经细胞膜上某通道蛋白中的一个亮氨酸替换为苯丙氨酸。下表是对某市不同地区家蝇种群的敏感性和抗性基因型频率调查分析的结果。
家蝇种群
来源
敏感性
纯合子(%)
抗性杂
合子(%)
抗性纯
合子(%)
甲地区
78
20
2
乙地区
64
32
4
丙地区
84
15
1
下列叙述正确的是( )
A.上述通道蛋白中氨基酸的改变是基因碱基对缺失的结果
B.甲地区家蝇种群中抗性基因频率为22%
C.比较三地区抗性基因频率可知乙地区抗性基因突变率最高
D.丙地区敏感性基因频率高是自然选择的结果
【答案】D 【解析】此题考查基因频率的计算,以及现代生物进化理论的知识,属于获取信息的能力。亮氨酸替换为苯丙氨酸,而氨基酸数目没改变,说明氨基酸的改变应该是由碱基对替换引起的,A项错误;甲地区抗性基因频率为2%+20%×1/2=12%,B项错误;乙地区抗性基因频率为4%+32%×1/2=20%,丙地区抗性基因频率为(1%+15%×1/2)=8.5%,乙地区抗性基因频率最高,抗性基因频率高不能代表突变率最高,C项错误;丙地区抗性基因频率最低,则敏感性基因频率最高,这是自然选择的结果,D项正确。
11.[2013·安徽卷] 下列现象中,与减数分裂同源染色体联会行为均有关的是( )
①人类的47,XYY综合征个体的形成 ②线粒体DNA突变会导致在培养大菌落酵母菌时出现少数小菌落 ③三倍体西瓜植株的高度不育 ④一对等位基因杂合子的自交后代出现3∶1的性状分离比 ⑤卵裂时个别细胞染色体异常分离,可形成人类的21三体综合征个体
A.①② B.①⑤
C.③④ D.④⑤
【答案】C 【解析】本题考查与减数分裂过程中同源染色体联会有关的变异现象。人类的47,XYY综合症患者是由含有YY的异常精子与正常卵细胞结合形成的受精卵发育而来,而含有YY的异常精子是精原细胞在减数第二次分裂时,姐妹染色单体形成的染色体未分离所致,与同源染色体联会行为无关;酵母菌的质基因(线粒体内的基因)突变而导致的变异与减数分裂过程中的联会行为无关;三倍体西瓜进行减数分裂过程中,每三条同源染色体在联会时会发生紊乱,导致很难形成正常配子,故而是高度不育的,与同源染色体联会行为有关;一对等位基因的杂合子,自交时同源染色体联会,确保产生两种比例相同的配子,雌雄配子随机结合,后代可出现3∶1的性状分离比,与同源染色体联会行为有关;卵裂期细胞不进行减数分裂,故而卵裂时的异常现象导致的变异与同源染色体联会行为无关。综上所述答案选C。
【2012年】
1.[2012·广东卷] 科学家用人工合成的染色体片段,成功替代了酵母菌的第6号和第9号染色体的部分片段,得到的重组酵母菌能存活,未见明显异常。关于该重组酵母菌的叙述,错误的是( )
A.还可能发生变异
B.表现型仍受环境的影响
C.增加了酵母菌的遗传多样性
D.改变了酵母菌的进化方向
【答案】D 【解析】题干中“科学家用人工合成的染色体片段,成功替代了酵母菌的第6号和第9号染色体的部分片段”属于染色体结构变异,重组酵母菌仍能发生变异,A正确。表现型是基因型与环境共同作用的结果,B正确。人工合成的染色体片段中DNA的碱基排列顺序代表遗传信息,与原来酵母菌的不同,增加了酵母菌的遗传多样性,C正确。进化的实质是在自然选择的作用下,基因频率的定向改变,故酵母菌进化的方向由自然选择来决定。
2.[2012·江苏卷] 全球范围内生物多样性有降低的趋势,对此所作的分析正确的是( )
A.栖息地总量减少和栖息地多样性降低是重要原因
B.栖息地破碎化造成小种群有利于维持生物多样性
C.这种变化是由于新物种产生量少于现有物种灭绝量
D.过度的人为干扰导致生物多样性降低
【答案】ACD 【解析】本题考查生物多样性知识。生物生存需占有一定的栖息空间和资源。由于人为因素的破坏,生物的栖息地减少、栖息地种类变少,使很多生物失去了生存的环境、资源,从而导致了生物多样性的降低,A正确。栖息地破碎化造成小种群,会减少各个种群之间的基因交流的机会,导致生物多样性减小。再加上生物与生物间的相互作用关系的变化往往导致生物多样性降低,故B错。生物多样性是千万年进化的结果,新物种产生速度是一个漫长的过程。在现有条件下,一些物种因生存环境遭到破坏而灭绝是物种多样性降低的原因之一,故C正确。过度的人为干扰会破坏生物生存的自然环境,导致生物的多样性降低,故D正确。
3.[2012·江苏卷] 下列关于生物进化的叙述,错误的是( )
A.生物的种间竞争是一种选择过程
B.化石是研究生物进化的重要依据
C.外来物种入侵能改变生物进化的速度和方向
D.突变的可遗传性阻碍生物进化
【答案】D 【解析】种间竞争使两个种群的生物在竞争中优胜劣汰,是一种自然选择的过程。化石是古代生物在特有的条件下形成的,是研究生物进化的珍贵资料。外来物种能影响当地生态系统的生物组成成分,可以改变生物进化的进程。可遗传变异为生物进化提供原材料,突变是可遗传变异的一种,是生物进化的基础。
4.[2012·天津卷] 芥酸会降低菜籽油的品质。油菜有两对独立遗传的等位基因(H和h,G和g)控制菜籽的芥酸含量,下图是获得低芥酸油菜新品种(HHGG)的技术路线。已知油菜单个花药由花药壁(2n)及大量花粉(n)等组分组成,这些组分的细胞都具有全能性。
据图分析,下列叙述错误的是( )
A.①、②两过程均需要植物激素来诱导细胞脱分化
B.与④过程相比,③过程可能会产生二倍体再生植株
C.图中三种途径中,利用花粉培养筛选低芥酸植株(HHGG)的效率最高
D.F1减数分裂时,H基因所在染色体会与G基因所在染色体发生联会
【答案】D 【解析】本题考查育种及减数分裂的相关内容,考查学生的识图能力和分析判断能力。①②过程是脱分化,需要植物激素诱导才能发生,A正确;③过程有可能会诱导花药壁(2n)分化成二倍体植株,B正确;单倍体育种所产生的低芥酸植物都是纯种,比杂交育种效率高,C正确;减数分裂时,发生联会的染色体是同源染色体,即H基因所在的染色体与h基因所在的染色体,G基因所在的染色体与g基因所在的染色体也可以发生联会,D项错误。
专题13 实验与探究-十年(2012-2021)高考生物真题分项汇编(全国通用)(解析版): 这是一份专题13 实验与探究-十年(2012-2021)高考生物真题分项汇编(全国通用)(解析版),共101页。
专题08 生物的变异和进化-十年(2013-2022)高考生物真题分项汇编(全国通用): 这是一份专题08 生物的变异和进化-十年(2013-2022)高考生物真题分项汇编(全国通用),文件包含专题08生物的变异和进化-十年2013-2022高考生物真题分项汇编全国通用解析版docx、专题08生物的变异和进化-十年2013-2022高考生物真题分项汇编全国通用原卷版docx等2份试卷配套教学资源,其中试卷共108页, 欢迎下载使用。
专题08 生物的变异和进化-十年(2013-2022)高考生物真题分项汇编(全国通用)(解析版): 这是一份专题08 生物的变异和进化-十年(2013-2022)高考生物真题分项汇编(全国通用)(解析版),共62页。试卷主要包含了单选题,非选择题等内容,欢迎下载使用。

