所属成套资源:【试题猜想】2023年中考生物考前最后一卷
生物(江苏泰州卷)-【试题猜想】2023年中考考前最后一卷(考试版+答题卡+全解全析+参考答案)
展开
这是一份生物(江苏泰州卷)-【试题猜想】2023年中考考前最后一卷(考试版+答题卡+全解全析+参考答案),文件包含生物泰州卷-试题猜想2023年中考考前最后一卷全解全析docx、生物泰州卷-试题猜想2023年中考考前最后一卷考试版A4docx、生物泰州卷-试题猜想2023年中考考前最后一卷参考答案docx等3份试卷配套教学资源,其中试卷共36页, 欢迎下载使用。
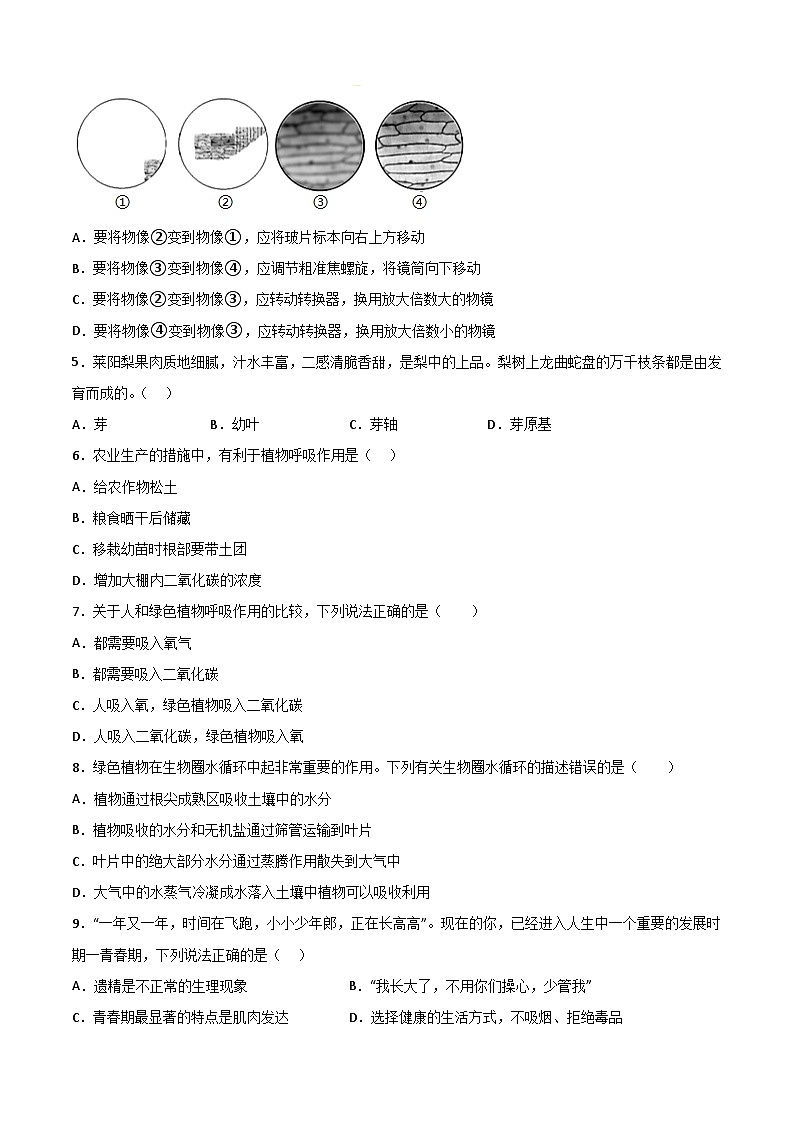
2023年中考考前最后一卷【泰州卷】生 物(全卷两个大题,共35个小题,共10页;满分30分,考试时间:45分钟)注意事项:1.本试卷分第Ⅰ卷(选择题)和第Ⅱ卷(非选择题)两部分。答卷前,考生务必将自己的姓名、准考证号填写在答题卡上。2.回答第Ⅰ卷时,选出每小题答案后,用2B铅笔把答题卡上对应题目的答案标号涂黑。如需改动,用橡皮擦干净后,再选涂其他答案标号。写在本试卷上无效。3.回答第Ⅱ卷时,将答案写在答题卡上。写在本试卷上无效。4.考试结束后,将本试卷和答题卡一并交回。5.考试范围:中考全部内容。第I卷(选择题,共15分)一、选择题:请在下列每题的四个选项中选出最符合题意的一项(每题0.5分,共15分)1.西成高铁的建设过程中,为了兼顾生态保护和工程建设平衡,科研人员安装了摄像机,对秦岭野生动物进行了长期监测,获得第一手原始资料,这种研究方法属于( )A.实验法 B.调查法 C.观察法 D.测量法2.俗语、古诗词中蕴含着一些生物学原理。下列有关解释不正确的是( )A.人间四月芳菲尽,山寺桃花始盛开——环境影响生物B.儿童急走追黄蝶,飞入菜花无处寻——生物适应环境C.落红不是无情物,化作春泥更护花——分解者参与物质循环D.螳螂捕蝉,黄雀在后——螳螂、蝉和黄雀构成了一条食物链3.下列有关生态系统的叙述,正确的是( )A.在草←蝗虫←食虫鸟←蛇←鹰这条食物链中,草是生产者,动物是消费者B.生物圈是最大的生态系统,其范围是以海平面为标准,向上、向下各约5千米C.从其他区域引入新的物种,可以丰富本地物种,提高本地生态系统的稳定性D.硝化细菌具有光合色素,可以利用无机物合成有机物,这类细菌在生态系统中应属于生产者4.某同学用显微镜观察植物玻片标本,物像如图,其中图①和图②的放大倍数相同。下列相关操作正确的是( )A.要将物像②变到物像①,应将玻片标本向右上方移动B.要将物像③变到物像④,应调节粗准焦螺旋,将镜筒向下移动C.要将物像②变到物像③,应转动转换器,换用放大倍数大的物镜D.要将物像④变到物像③,应转动转换器,换用放大倍数小的物镜5.莱阳梨果肉质地细腻,汁水丰富,二感清脆香甜,是梨中的上品。梨树上龙曲蛇盘的万千枝条都是由发育而成的。( )A.芽 B.幼叶 C.芽轴 D.芽原基6.农业生产的措施中,有利于植物呼吸作用是( )A.给农作物松土B.粮食晒干后储藏C.移栽幼苗时根部要带土团D.增加大棚内二氧化碳的浓度7.关于人和绿色植物呼吸作用的比较,下列说法正确的是( )A.都需要吸入氧气B.都需要吸入二氧化碳C.人吸入氧,绿色植物吸入二氧化碳D.人吸入二氧化碳,绿色植物吸入氧8.绿色植物在生物圈水循环中起非常重要的作用。下列有关生物圈水循环的描述错误的是( )A.植物通过根尖成熟区吸收土壤中的水分B.植物吸收的水分和无机盐通过筛管运输到叶片C.叶片中的绝大部分水分通过蒸腾作用散失到大气中D.大气中的水蒸气冷凝成水落入土壤中植物可以吸收利用9.“一年又一年,时间在飞跑,小小少年郎,正在长高高”。现在的你,已经进入人生中一个重要的发展时期一青春期,下列说法正确的是( )A.遗精是不正常的生理现象 B.“我长大了,不用你们操心,少管我”C.青春期最显著的特点是肌肉发达 D.选择健康的生活方式,不吸烟、拒绝毒品10.合理营养,有利健康,下列说法错误的是( )A.儿童、青少年及手术后病人应该多补充蛋白质B.病人不能正常进食时,往往需要静脉注射葡萄糖液C.儿童缺钙易患佝偻病D.多吃胡萝卜能够有效预防色盲11.关于呼吸系统的叙述,不正确的是( )A.由呼吸道和肺两部分组成B.肺是呼吸系统的主要器官C.呼吸道有清洁、温暖、湿润空气的作用D.口腔是消化系统和呼吸系统的共同器官12.中国科学家胡海岚,因其在抑郁症研究方面的重大贡献而荣获了2022年“世界杰出女科学家奖”。其研发的抗抑郁药物最可能作用到神经系统中的哪个部位( )A.脑干 B.小脑 C.脊髓 D.大脑13.现存动物已知有150多万种,脊椎动物约占5%。下列关于脊椎动物的叙述,不正确的是( )A.鲨鱼用鳃呼吸B.鸽子的前肢变成翼C.蜥蜴是恒温动物D.鲸的生殖发育方式为胎生哺乳14.关于生态系统,下列说法不正确的是( )A.大多数动物属于消费者,动物的骨与骨之间通过关节连接,骨和关节形成骨骼B.动物能自养,直接或间接以植物为食,分为植食性动物和肉食性动物C.腐生细菌和真菌属于分解者,可促进生物圈中的物质循环D.该生态系统的功能是能量流动和物质循环15.小明同学的脚患了足癣,其病因是感染了某种( )A.寄生虫 B.真菌 C.细菌 D.病毒16.关节中含有滑液,可以减少骨与骨之间摩擦。关节中含有滑液的结构是( )A.关节囊 B.关节头 C.关节窝 D.关节腔17.同学们上体育课时,都需要做一系列的运动。人体的运动依赖于一定的结构,据图分析,下列说法错误的是( )A.当同学们做引体向上的动作时,图一中结构1收缩,结构2舒张。B.如果图二是肘关节示意图,则时关节由图中的3、4、5、8共同组成C.图二中能防止出现脱臼现象的是结构3D.图三中A、B表示骨骼肌两端的肌腱,B应连接在10上面18.下列动物中,不属于恒温动物的是( )A.熊猫 B.响尾蛇 C.马 D.蝙蝠19.在生物分类上介于“门”和“目”之间的分类单位是( )A.界 B.种 C.属 D.纲20.每年的5月22日是“国际生物多样性日”,生物多样性的内涵不包括( )A.遗传的多样性 B.数量的多样性 C.物种的多样性 D.生态系统的多样性21.河南省中牟盛产草莓,为快速获得一批与母本优良性状一致的草莓苗,下列技术中可选用的是( )A.杂交技术 B.组织培养技术 C.转基因技术 D.发酵技术22.蜜蜂、蝴蝶和家蚕的发育过程是( )A.卵→蛹→若虫→成虫 B.卵→若虫→成虫C.卵→幼虫→蛹→成虫 D.卵→蛹→成虫23.青蛙幼体-蝌蚪的呼吸器官是( )A.皮肤 B.肺 C.鳃 D.鸣囊24.月季花的体细胞中有7对染色体。在形成的卵细胞中,DNA的数量是( )A.7 对 B.14 个 C.7 个 D.28 个25.我国婚姻法规定禁止近亲结婚。下列关于遗传病的说法正确的是( )A.近亲结婚后代必患遗传病 B.近亲结婚后代患遗传病的机会大大增加C.人类的疾病都是由隐性基因控制的 D.遗传病都是基因遗传病26.四川阿坝卧龙国家级自然保护区管理局发布了一张白色大熊猫照片,这只白色的大熊猫患上了“白化病”,图为大熊猫白化病的遗传图,以下叙述错误的是( )A.体色的正常与“白化”属于一对相对性状B.大熊猫亲代正常,子代出现“白化”,在遗传学上称为变异C.基因控制“白化”这一性状,并由亲代传递给了子代D.控制“白化”的基因为显性基因27.从生物进化论的观点看,下列叙述中错误的是( )A.化石为生物进化提供了直接接证据B.现代类人猿和人类的共同祖先是森林古猿C.生物进化过程中,适应环境者生存,反之则淘汰D.古代的爬行动物进化为鸟类,鸟类再进化为哺乳类28.黄热病是由黄热病毒引发的一种急性传染病,临床以高热、头痛、出血等为主要症状,主要通过伊蚊叮咬传播,传染性强、死亡率高。下列关于黄热病的说法正确的是( )A.黄热病毒是黄热病的传染源B.黄热病毒的遗传物质位于细胞核中C.消灭伊蚊可切断黄热病的传播途径D.接种黄热病疫苗可使机体产生抗原29.下列有关急救的叙述,正确的是( )A.要遵守交通规则,不可为急救车让行B.当有人昏迷时,应用力摇晃唤醒昏迷者C.发现煤气泄露时,需立即开灯查找泄露处D.常用的止血法有指压止血法和止血带止血法30.下列做法中,有利于呼吸系统健康的是( )A.人在绿树成荫的公园中散步B.雾霾天气依然坚持户外体育锻炼C.房间装修后立即住D.长时间大声说话锻炼声带第II卷(非选择题,共15分)二、综合题(每空0.5分,共计15分)31.一株植物有多种细胞,它们形态各异,有利于完成各自的功能。图中①②表示细胞结构,回答问题。(1)图甲叶肉细胞的[①]叶绿体大多呈椭球形,在一天内不断改变朝向,有利于接受_____进行光合作用。(2)图乙保卫细胞能调节_____的开合,从而调节蒸腾作用的强弱。(3)图丙花瓣细胞中的[②]_____中含有红色色素,使花瓣鲜艳美丽。(4)图丁表示根尖_____区的表皮细胞,其一部分向外突出,有利于吸收水和无机盐,其中需要量最多的是含_____、磷、钾的无机盐。(5)细胞的生活是物质、能量和信息变化的统一,图中细胞都是在_____的控制下进行生命活动。32.由于水培法可以提高土地利用率,还具有清洁卫生、养护简单、调节空气湿度和观赏 价值高等特点,适合学校充分利用室内外空间开展水培植物养殖的劳动实践。如图1为土 壤中种植的草莓。以下是以水培法栽培草莓的操作,请回答下列有关问题。①将草莓从泥土里挖出后清洗,动作尽量轻柔,不伤到植物的根系。 ②用定植篮或玻璃珠、鹅卵石等进行固定,让草莓直立,同时保证根系能接触到下面的营养液。③加营养液,营养 液的液面最好不要把根系全部浸没。④适当给草莓晒太阳。⑤定期适当补充营养液。(1)利用匍匐茎繁殖草莓( 如图 1) 是常用的方法,此属于 _________________ 生殖。(2)将草莓从泥土里挖出后清洗时,动作要尽量轻柔不要伤根,其原因是 ________________。(3)水培植物可调节空气湿度,是因为它可以通过 _________________ 作用,向空气中散失水分。(4)草莓的总糖和维生素C含量是判断草莓品质的重要指标。社团同学研究了不同氮肥施加量对大棚中草莓果实品质的影响,结果如图2所示。①从合成的角度来看,草莓果实中的糖分主要是 _________________ 合成的。②由实验结果可知,为节省氮肥,施加量应为 _________________ kg/hm2 。(5)若要用简易的方法检测草莓中的维生素C,会用到 _________________ 的淀粉溶液。33.登山是人们喜爱的一项运动,下图是保证人体在登山时各项生命活动顺利进行的一些重要器官,请据图回答:(1)登山时需要吸入大量的氧气。鼻腔黏膜中分布着丰富的毛细血管,能使吸进的气体变得___________,图1中气体a产生的部位是细胞的______________________。(2)登山时心跳加快,增强了体内物质的运输。图2为心脏示意图,图3中甲吸收的营养物质首先到达心脏的______________________(填名称)。(3)山路崎岖,登山者在攀登时能“平稳”前行,主要是由于图4中[]_____的调节作用。(4)到达顶峰时,登山者欢呼雀跃,这时心跳加快,血压升高,这说明人体的生命活动受__________调节。34.图是对流感病毒、玉米、苏铁、白鹳、黔金丝猴、肾蕨六种生物分类的概念图,请结合所学生物学知识完成以下问题:(1)请补充完善图中标号:①____________;②_______________;③____________(2)黔金丝猴是我省国家重点保护野生动物之一,为了保护生物的多样性,建立____________是保护生物多样性最为有效的措施。(3)生物学家根据生物之间形态结构和生理功能的相似程度,把生物分成不同等级的分类单位。“玉米”的等级分类单位是___________________。(4)对生物进行分类,这样可以弄清生物之间的亲缘关系,上述6种生物中,与人类亲缘关系最近的是_________________。35.果蝇个体较小,易于饲养,常作为遗传学研究的实验材料。果蝇有多种易于区分的相对性状,如翅的形状有长翅和残翅之分。图甲是某果蝇体细胞染色体组成示意图,图乙为果蝇翅形的遗传情况。请据图回答下列问题。(1)果蝇的个体发育过程要经过卵(受精卵)→幼虫→蛹→成虫四个时期,这样的发育属于_________变态发育。(2)果蝇和人的性别决定方式相同,根据图甲分析判断,本果蝇的性别是_________性(填“雌”或“雄”)。(3)亲代都为长翅。子代中出现了长翅和残翅,这种亲子之间及子代个体之间性状表现上的差异在遗传学上称为_________。(4)若显性性状由显性基因A控制,隐性性状由隐性基因a控制,根据图乙遗传情况摧断,显性性状是_________,子代中残翅果蝇的基因组成是_________,子代中出现长翅果蝇的概率为_________。
相关试卷
这是一份生物(江苏徐州卷)-【试题猜想】2023年中考考前最后一卷(考试版+答题卡+全解全析+参考答案),文件包含生物江苏徐州卷-试题猜想2023年中考考前最后一卷考试版A4docx、生物江苏徐州卷-试题猜想2023年中考考前最后一卷全解全析docx、生物江苏徐州卷-试题猜想2023年中考考前最后一卷答题卡docx、生物江苏徐州卷-试题猜想2023年中考考前最后一卷参考答案docx等4份试卷配套教学资源,其中试卷共20页, 欢迎下载使用。
这是一份生物(江西卷)-【试题猜想】2023年中考考前最后一卷(考试版+答题卡+全解全析+参考答案),文件包含生物江西卷-试题猜想2023年中考考前最后一卷考试版A4docx、生物江西卷-试题猜想2023年中考考前最后一卷全解全析docx、生物江西卷-试题猜想2023年中考考前最后一卷参考答案docx等3份试卷配套教学资源,其中试卷共25页, 欢迎下载使用。
这是一份生物(江苏无锡卷)-【试题猜想】2023年中考考前最后一卷(考试版+答题卡+全解全析+参考答案),文件包含生物无锡卷-试题猜想2023年中考考前最后一卷全解全析docx、生物无锡卷-试题猜想2023年中考考前最后一卷考试版A4docx、生物无锡卷-试题猜想2023年中考考前最后一卷参考答案docx等3份试卷配套教学资源,其中试卷共59页, 欢迎下载使用。

